Материал: Разработка метода эффективной передачи электрической энергии от источника питания к излучателю через длинную линию

Внимание! Если размещение файла нарушает Ваши авторские права, то обязательно сообщите нам

Рис.13 Зависимости эффективности работы барьерной эксилампы и удельной мощности излучения от удельной мощности возбуждения при частоте 93 кГц и однополярной форме импульсов возбуждения

ГЛАВА 2. ОБЪЕКТЫ И МЕТОДИКА ИССЛЕДОВАНИЯ

Задача данного исследования заключается в разработке и изготовлении резонансного источника питания гармонического напряжения с подачей импульсов пачками. В дальнейшем был проведен эксперимент по зажиганию эксилампы барьерного разряда с молекулой XeClпри питании данным источником, и сравнение его эффективности преобразования электрической энергии в световую при питании эксилампы через коаксиальную линию с источником питания квазипрямоугольных импульсов

.1 Источники питания эксиламп барьерного разряда

Для эффективного возбуждения рабочей газовой смеси необходимо приложить к электродам эксилампы импульсное либо переменное напряжение.

Так используемая схема источника питания, предложенная в [15], содержит источник постоянного напряжения, схему управления, инвертор, нагрузкой которого является повышающий импульсный трансформатор, вторичная обмотка которого подключается к электродам эксилампы. Однако данная схема оказывается малоэффективна, если необходимо обеспечить подключение нагрузки через коаксиальную линию даже относительно небольшой длины. В источниках возбуждения такого типа импульсы тока и напряжения возбуждения имеют квазипрямоугольную форму, с малыми временами нарастания и спада, вследствие чего они обладают повышенным уровнем электромагнитных помех.

Также известна лампа со схемой возбуждения [23], содержащая источник постоянного напряжения, схему управления, инвертор, резонансную схему, нагруженную на повышающий трансформатор, вторичная обмотка которого подключена к электродам лампы. Описываемый источник возбуждения является наиболее близким к требуемому устройству по технической сущности и достигаемому результату и принят за прототип. Однако он имеет существенный недостаток - значительно меньшую эффективность возбуждения лампы, что связано с отсутствием паузы тока, необходимой для релаксации плазмы в газоразрядном промежутке. Увеличение эффективности при импульсном возбуждении эксиламп при наличии паузы между импульсами длительностью, намного большей длительности импульсов, имеет место благодаря формированию оптимальной функции распределения электронов по энергии и минимизации упругих и неупругих потерь энергии электронов в процессах, не приводящих к образованию эксимерных молекул [26].

Это предполагает, что для проведения экспериментов необходимо использовать уже готовые или разработать специально (согласно требованиям задачи) источники питания.

.2 Описание схемы источника питания эксилампы

На первом этапе необходимо было разработать и изготовить резонансный источник питания гармонического напряжения с подачей импульсов пачками и провести эксперимент по зажиганию эксилампы барьерного разряда с молекулой XeCl.

Рис.14. Функциональная схема резонансного источника питания гармонического напряжения

На рис.14 изображена функциональная схема резонансного источника питания гармонического напряжения. В главе 3 будет описана разработка идеи применения паузы между импульсами для схемы источника питания.

Элементы использованные в схеме:

Микросхема К561ЛН2;

Микросхема К561ЛА7;

Микросхема К561АГ1;

Микросхема К561ТМ2;

Драйвер IR2110;

Диодный мост RS405;

Полевые транзисторы с изолированным затвором IRF840;

Термистор SCK103 NTC;

Резисторы (постоянные, подстроечные);

Конденсаторы (постоянной емкости, поляризованные);

Диод;

Трансформатор.

Для создания меандра (периодический сигнал прямоугольной формы) используется микросхема К561ЛН2.

МикросхемаК561ЛН2содержит шесть буферных инверторов. Для микросхемы необходимо лишь одно напряжение питания (на вывод 14), поэтому она удобна как транслятор логических уровней. Если на вывод 14 подано коллекторное напряжение Uи.п= 5 В, то можно передавать уровни от КМОП к ТТЛ, причем нагрузочная способность инвертора - два ТТЛ-входа ( Iвых≥ 3,2 мА при выходном напряжении низкого уровня не менее 0,4 В).

Рис.15. Расположение выводов микросхемыК561ЛН2

Характеристики:

Напряжение питания (Uпит) +3..+15В;

Параметры при Uпит = +5В /+10В /+15В;

Ток потребления (статический) < 2мкA;

Выходное напряжение лог. "0", не более 0,95В / 2,9В;

Выходное напряжение лог. "1", не менее 3,6В / 7,2В;

Входное напряжение лог. "0", не более 1,5В / 3В / 4В;

Входное напряжение лог. "1", не менее 3,5В / 7В / 11В;

Входной ток лог. "0"/"1" < 0,1мкA;

Выходной ток лог. "0"/"1" 1,25мA / 1,25мA;

Время нарастания 0/1 <120нс / <90нс;

Время спада 1/0 <110нс / <50нс;

Рабочий диапазон температур -40oC..+85oC;

Рис.16. Схема генератора меандра на базе микросхемы К561ЛН2

Для создания таймеров dead-time и паузы использовалась микросхема К561АГ1.

Она содержит два одновибратора, каждый изкоторых имеет три входа и два взаимно инверсных выхода.

Рис.17. Выводы микросхемы К561АГ1

Таблица 3

Сокращенное обозначение и назначение выводов

№ вывода

Обозначение

Назначение

1

CX1

Общий Сх (1)

2

RXCX(1)

Установка длительности импульса (1)

3

RESET(1)

Вход установки (1)

4

+TR(1)

Вход «Запуск фронтом» (1)

5

-TR(1)

Вход «Запуск спадом» (1)

6

Q1

Выход прямой (1)

7

Q1i

Выход инверсный (1)

8

Vss

Общий

9

Q2i

Выход инверсный (2)

10

Q2

Выход прямой (2)

11

-TR(2)

Вход «Запуск спадом» (2)

12

+TR(2)

Вход «Запуск фронтом» (2)

13

RESET(2)

Вход установки (2)

14

RXCX(2)

Установка длительности импульса (2)

15

CX2

Общий Сx(2)

16

VDD

Ucc


Микросхема К561ТМ2 содержит два D-триггера, имеющих по два асинхронных установочных входа S и R соответственно для установки триггеров в состояние логической 1 и сброса информации. Микросхема К561ТМ2 изготавливается на основе КМОП-технологии и выпускается в пластмассовом корпусе.

Рис.18. Выводы микросхемы К561ТМ2

Таблица 4

Сокращенное обозначение и назначение выводов

№ вывода

Обозначение

Назначение

1

Q1

Выход прямой (1)

2

Q1i

Выход инверсный (1)

3

C1

Вход синхронизации (1)

4

R1

Сброс (1)

5

D1

Информационный вход (1)

6

S1

Установка (1)

7

Vss

Общий

8

S2

Установка (2)

9

D2

Информационный вход (2)

10

R2

Сброс (2)

11

C2

Вход синхронизации (2)

12

Q2i

13

Q2

Выход прямой (2)

14

Vdd

Ucc


Характеристики:

Ток, потребляемый микросхемой от источника питания (Uп = 15 В) - 20 мкА;

Входные токи низкого и высокого уровней - не более 0,3 мкА;

Выходное напряжение низкого уровня (Uп = 10 В) - не более 1 В;

Выходное напряжение низкого уровня (Uп = 5 В) - не более 0,8 В;

Выходное напряжение высокого уровня (Uп = 10 В) - не менее 9 В;

Выходное напряжение высокого уровня (Uп = 5 В) - не менее 4,2 В;

Выходной ток низкого уровня (Uп = 10 В) - 0,9 мА;

Выходной ток низкого уровня (Uп = 5 В) - 0,5 мА;

Выходной ток высокого уровня (Uп = 10 В) - 0,6 мА;

Выходной ток высокого уровня (Uп = 5 В) - 0,25 мА;

Время задержки распространения сигнала при включении и выключении (Uп = 5 В) - не более 420 нс;

Время задержки распространения сигнала при включении и выключении (Uп = 10 В) - не более 150 нс;

Предельный диапазон напряжений питания - от 5 до 15 В;

Температура окружающей среды - от -45 до +85 ° C.

Рис.19. Цоколевка микросхемы К561ТМ2

Таблица 5

Таблица истинности микросхемы К561ТМ2

Входы

Выходы

C

D

R

S

Q

Qi

  

0

0

0

0

1

  

1

0

0

1

0

  

X

0

0

Q

Qi

X

X

1

0

0

1

X

X

0

1

1

0

X

Z

1

1

Z

Z


Двухтактный D-триггер работает следующим образом. По фронту первого импульса синхронизации на входе C, логический уровень присутствующий на входе D, записывается в первый однотактный D-триггер. По фронту второго импульса синхронизации, на выходе Q устанавливается уровень, присутствующий на входе D перед первым синхроимпульсом. Таким образом, на выходе двухтактного D-триггера сигнал задерживается на один такт.Входы R и S не зависят от импульсов синхронизации и имеют активные высокие уровни. Поступление высокого уровня на входы R или S устанавливают оба однотактных D-триггера соответственно в «0» или «1» независимо от входов D и C.

Микросхема К561ЛА7 выполняет логическую функцию И-НЕ, изготавливается на основе КМОП-структур. В составе К561ЛА7 четыре 2-входовых логических элемента “И-HЕ”.

Рис.20. Выводы микросхемы К561ЛА7

Таблица 6

Таблица истинности микросхемы К561ЛА7

A

B

Выход

0

0

1

1

0

1

0

1

1

1

1

0


Характеристики:

Ток, потребляемый микросхемой от источника питания - не более 2 мкА;

Входные токи низкого и высокого уровней - не более 0,3 мкА;

Выходное напряжение низкого уровня - не более 2,9 В;

Выходное напряжение высокого уровня - не менее 7,2 В;

Максимальный выходной ток низкого уровня = 0,45 мА;

Максимальный выходной ток высокого уровня = 0,55 мА;

Время задержки распространения сигнала при включении и выключении - не более 80 нс;

Напряжение питания номинальное = 10 В;

Предельный диапазон напряжений питания - от 3 до 15 В;

Температура окружающей среды - от -45 до +85 ° C.

Для управления сигналами в схеме используется драйвер IR2110.

Драйвером обычно называется отдельное устройство или отдельный модуль, микросхема в устройстве, обеспечивающие преобразование электрических управляющих сигналов в электрические или другие воздействия, пригодные для непосредственного управления исполнительными или сигнальными элементами.

Рис.21. Выводы драйвера IR2110

Таблица 7

Сокращенное обозначение и назначение выводов

№ вывода

Обозначение

Назначение

1

LO

Вывод драйвера нижнего уровня

2

COM

Корпус (общий вывод нижнего драйвера)

3

VCC

Питание драйвера нижнего уровня

5

VS

возврат питания верхнего уровня

6

VB

Напряжение питания ключей верхнего уровня

7

HO

Вывод драйвера верхнего уровня

9

VDD

Питание логики

10

HIN

Логический вход управления выходов драйвера верхнего уровня (HO), в фазе

11

SD

Вход выключения

12

LIN

Логический вход управления выходов драйвера нижнего уровня (HO), в фазе

13

Vss

Логический общий


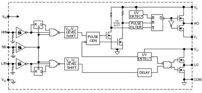
На функциональной схеме (Рис.22) видно, что левая часть микросхемы представляет собой генератор, а правая - драйвер управления высоковольтными МДП-транзисторами.

Если один транзистор в двухтактной импульсной схеме открыт, то другой должен быть заперт. В противном случае транзисторы будут пробиты так называемым сквозным током. Для предотвращения этого явления в микросхеме предусмотрена специальная задержка открывающих сигналов на затворах выходных транзисторов. Эта задержка в англоязычной литературе называется DEAD TIME.

Рис.22. Функциональная схема микросхемы IR2110

Отличительные особенности:

Управляющие каналы разработаны для нагруженного функционирования полностью работоспособны до +500В или +600В;

Нечувствителен к отрицательным напряжениям при переходных процессах;

Стойкость к скорости нарастания напряжения (dV/dt);

Диапазон напряжения питания драйверов 10…20В;

Блокировка при снижении напряжения;

Отдельное питание логики от 5В до 20В;

Смещение логики и общего питания ±5В;

Входы с КМОП триггерами Шмита с привязочными резисторами к общему питания;

Тактирование логики выключения;

Согласованная задержка распространения для обоих каналов;

Выходы драйвера в фазе со входами;

НапряжениесмещенияUOFFSETне более 500В для IR2110, и не более 600В для IR2113);

Имп.вых. ток к.зIо± 2 А/ 2 А;

Выходное напряжение драйверов UOUT= 10 - 20В;

Время вкл./выкл. - 120/94 нс;

Согласованная задержка - 10 нс.

Диодный мостRS405 предназначен для преобразования («выпрямления»)переменного тока <#"869411.files/image026.gif">

Рис.23. Осциллограммы напряжения на входе и выходе диодного моста

Принцип работы диодного моста заключается в следующем: так как каждый диод пропускает только одну полуволну переменного тока, то для получения большего КПД на каждый из входов устанавливаются по два диода. Включены эти диоды таким образом, чтобы положительная полуволна переменного тока уходила на "плюсовой" выход, а отрицательнаяна "минусовой". Так как колебания на входах строго противофазны (когда на одном из входов положительная полуволна, то на другом в это время будет отрицательная), во время работы каждого из полупериодов напряжение на выходе будет браться то с одного входа, то с другого и, в результате, мы получим суммированное значение обеих полуволн.

Чтобы полностью отфильтровать переменный ток на выходе диодного моста в схеме установлен конденсатор, который будет накапливать заряд во время действия полуволны и отдавать этот заряд при её спаде.

Рис.24. Конфигурация диодного моста

Характеристики:

Конфигурация: 1-фазный мост;

Максимальное постоянной обратное напряжение 600 В;

Максимальный прямой ток 4 А;

Максимальное импульсное обратное напряжение 720 В;

Максимальный допустимый прямой импульсный ток 200А;