Материал: Разработка и анализ модели бизнес-процесса по оказанию услуг турагентства

Внимание! Если размещение файла нарушает Ваши авторские права, то обязательно сообщите нам

Каждая сторона блока имеет особое, вполне определенное назначение. Левая сторона блока предназначена для входов, верхняя - для управления, правая - для выходов, нижняя - для механизмов. Такое обозначение отражает определенные системные принципы: входы преобразуются в выходы управление ограничивает или предписывает условия выполнения преобразований, механизмы показывают, что и как выполняет функция.

Блоки в IDEF0 размещаются по степени важности, как ее понимает автор диаграммы. Этот относительный порядок называется доминированием. Доминирование понимается как влияние, которое один блок оказывает на другие блоки диаграммы. Например, самым доминирующим блоком диаграммы может быть либо первый из требуемой последовательности функций, либо планирующая или контролирующая функция, влияющая на все другие.

Наиболее доминирующий блок обычно размещается в верхнем левом углу диаграммы, а наименее доминирующий - в правом углу.

Расположение блоков на странице отражает авторское определение доминирования. Таким образом, топология диаграммы показывает, какие функции оказывают большее влияние на остальные. Чтобы подчеркнуть это, аналитик может перенумеровать блоки в соответствии с порядком их доминирования. Порядок доминирования может обозначаться цифрой, размещенной в правом нижнем углу каждого прямоугольника: 1 будет указывать на наибольшее доминирование, 2 - на следующее и т. д.

Взаимодействие работ с внешним миром и между собой описывается в виде стрелок, изображаемых одинарными линиями со стрелками на концах. Стрелки представляют собой некую информацию и именуются существительными.

Контекстная диаграмма - вид IDEF0-диаграммы. Это диаграмма, расположенная на вершине древовидной структуры диаграмм, представляющая собой самое общее описание системы и ее взаимодействие с внешней средой (как правило, здесь описывается основное назначение моделируемого объекта). Контекстная диаграмма состоит из одного блока, описывающего функцию верхнего уровня, ее входы, выходы, управления, и механизмы, вместе с формулировками цели модели и точки зрения, с которой строится модель.

Контекстная диаграмма A0 должна содержать краткие утверждения, определяющие точку зрения должностного лица или подразделения, с позиции которого создается модель, и цель, для достижения которой ее разрабатывают. Эти утверждения помогают руководить разработкой модели и ввести этот процесс в определенные рамки.

Рассмотрим контекстную диаграмму нашего туристического агентства ООО "ДАН" (рисунок 4):

-       на входе выделяют: потенциальных и постоянных клиентов, их медицинские показания и денежные средства, а так же претенденты на работу в агентстве, расходные материалы и непосредственно собственные денежные средства агентства;

-       в качестве механизмов выступают: Интернет, различные медицинские учреждения, портативные устройства, ПК и партнеры агентства;

-       управление представлено в виде законов Российской Федерации, международные нормативно-правовые акты и внутренние правила агентства;

-       на выходе выделяют: увеличение клиентской базы, удовлетворенных клиентов, маркетинговую информацию и рекламу об агентстве, и собственно прибыль.

Рисунок 4. Контекстная диаграмма

Для детального изучения деятельности компании необходимо произвести декомпозицию, то есть разбиение на более мелкие составляющие. В нашем случае, результатом декомпозиции будут следующие диаграммы:

·        Диаграмма А0 "Деятельность агентства" - декомпозиция контекстной диаграммы (рисунок 5);

·        Диаграмма А4 "Обслуживание клиента" (рисунок 6);

·        Диаграммы А4.1 "Привлечение клиентов" (рисунок 7), А4.2 "Сбор требований и пожеланий" (рисунок 8), А4.3 "Выбор из готовых туристических путевок / Составление индивидуальной туристический путевки" (рисунок 9), А4.4 "Оформление путевки" (рисунок 11);

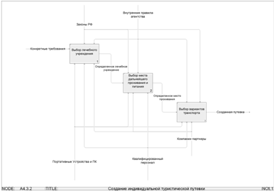
·        Диаграмма А4.3.2 "Составление индивидуальной туристической путевки" (рисунок 10).

Проанализируем каждую из диаграмм по отдельности.

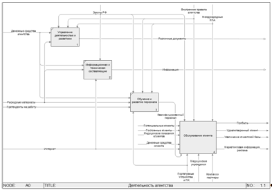
Рисунок 5. Диаграмма А0 "Деятельность агентства"

Диаграмма А0- отражает основную деятельность нашего агентства, которая представлена в виде четырех процессов: "Управление деятельность и развитием", "Информационная и техническая составляющие", "Обучение и развитие персонала" и "Обслуживание клиента".

Наиболее важный для нас является процесс "Обслуживание клиента", поэтому он декомпозирован еще на один уровень.

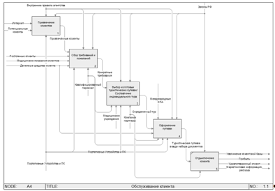
Рисунок 6.Диаграмма А4 "Обслуживание клиента"

На этой диаграмме последовательно отражены процессы, которые образуют собой обслуживание клиентов. Все начинается с привлечения клиентов, отраженное на рисунке 7, путем информирования через сайт агентства, знакомы, которые уже пользовались нашими услугами, а так же, с помощью средств массовой информации, рекламных счетов, баннеров, листовок и другой подобной атрибутике.

Рисунок 7. Диаграмма А4.1 "Привлечение клиентов"

После того, как клиент становится заинтересованным в наших услугах, возникает переход на следующий процесс-"Сбор требований и пожеланий" (рисунок 8), от правильного выполнения которого, зависит конечный результат от оказания услуг агентства, то есть будет ли доволен клиент, получим ли мы положительные отзывы и рекламу, увеличится ли наша клиентская база и получим ли мы прибыль.

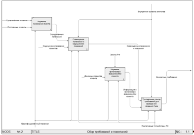
Рисунок 8. Диаграмма А4.2 "Сбор требований и пожеланий"

Процесс сбора требований и пожеланий заключается в изучении пожеланий клиента, затем, опираясь на наше преимущество, мы изучаем медицинские показания клиента, и сопоставляем их с его пожеланиями. Отдельно происходит процесс изучения финансовых возможностей клиента, в результате которого, в дальнейшем нам более ясно будут представляться варианты туристических путевок. Совмещая полученную информацию от клиента, мы получаем конкретный набор требований и переходим к следующему процессу (рисунок 9).

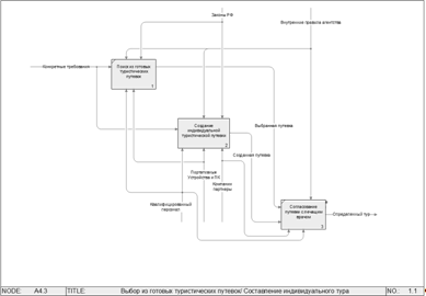
Рисунок 9. Диаграмма А4.3 "Выбор из готовых туристических путевок/Составление индивидуального тура"

На основе полученных требований происходит переход к одному из двух возможных процессов: поиск из готовых туристических путевок и создание индивидуальной туристической путевки. В результате первого, остается только согласовать его с лечащим врачом клиента. Второй же процесс необходимо рассмотреть подробнее (рисунок 10).

Рисунок 10. Диаграмма А4.3.2 "Создание индивидуальной туристической путевки"

Создание тура состоит главным образом из выбора лечебного учреждения, места дальнейшего проживания и питания и вариантов транспорта. После того, как выбран или создан тур начинается оформление.

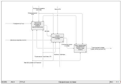
Рисунок 11. Диаграмма А4.4 "Оформление путевки"

Оформление туристической путевки заключается в заключении договора между клиентом и туристическим агентством, оплате оказанных услуг и выдаче всех необходимых документов клиенту, сформировавшихся в результате. Именно этот процесс ознаменует окончание оказание услуг турагентством. Таким образом, была рассмотрена основная деятельность туристического агентства ООО "ДАН" в исходном виде.

1.5 Анализ процессов с точки зрения их способности генерировать конкурентные способности компании

.5.1 Оценка с помощью диаграммы Исикавы

Помимо всего прочего, необходимо понять, какие процессы позволят обеспечить преимущество нашего агентства перед его конкурентами. Для этого, необходимо воспользоваться диаграммой Исикавы, которая служит графическим изображением взаимосвязи показателя качества продукции со всеми возможными причинами (рисунок 12).

Причинно-следственная диаграмма или диаграмма Исикавы является графическим изображением, которое в сжатой форме и логической последовательности распределяет причины.

Основная цель диаграммы - выявить влияние причин на всех уровнях технологического процесса. Главным достоинством ее, является то, что она дает наглядное представление не только о тех факторах, которые влияют на изучаемый объект, но и о причинно-следственных связях этих факторов (что особенно важно).

При вычерчивании схемы Исикавы следует выбрать один показатель качества или одно из следствий, которые необходимо проконтролировать, и поместить его справа в конце горизонтальной линии. Основные группы причин распределяются тогда как рыбий скелет, отдельные причины стрелками указывают на основную причину (подводят большие первичные стрелки, обозначающие главные факторы, влияющие на объект анализа).

Далее к каждой первичной стрелке необходимо подвести стрелки второго порядка, к которым, в свою очередь подводят стрелки третьего порядка и т. д. до тех пор, пока на диаграмму не будут нанесены все стрелки, обозначающие факторы, оказывающие заметное влияние на объект анализа в конкретной ситуации. Каждая из стрелок, нанесенная на схему, должна представлять собой в зависимости от ее положения либо причину, либо следствие: предыдущая стрелка по отношению к последующей всегда выступает как причина, а последующая как следствие. В каждую границу факторов включаются конкретные причины, которые можно проконтролировать и принять мероприятия по их устранению.

Рисунок 12. Диаграмма Исикавы туристического агентства

Проанализировав диаграмму, можно сказать, что главная проблема-это недостаточное количество клиентов. Причины этого отражены в четырех основных группах:

.        Персонал: наиболее яркие проблемы, связанные с персоналом - это их неквалифицированность и текучесть;

2.      Бизнес-процесс: тут выделяются проблемы с автоматизацией, планированием и характерной чертой туристической отрасли - недостаточной базой готовых туристических путевок;

.        Маркетинг: успешный маркетинг приносит основную часть клиентов, что напрямую зависит от квалифицированного персонала и радиуса воздействия рекламной компании, созданной им.

.        Внешние условия: одними из главных проблем в этой группе являются неудобство расположения офиса агентства и время года.

Итак, рассмотрев агентство с помощью диаграммы Исикавы, становится ясно, что решение выделенных проблем даст возможность в полной мере конкурировать агентству на рынке туристических услуг.

1.6 Вывод о приоритетных процессах для оптимизации

В пунктах 1.4 и 1.5 было проанализировано реальное положение дел в туристическом агентстве ООО "ДАН", и на основе этих пунктов можно сделать следующие выводы:

v  Существует необходимость сокращения штата персонала для обеспечения более качественного обучение меньшего числа работников

v  Имеется необходимость в автоматизации и планировании бизнес-процессов, что в последствии позволит расширить базу туристических путевок

v  Необходимо создать более комфортные условия для оказания услуг, независящие от расположения агентства и времени года

Изменить сложившуюся ситуацию представляется возможным разработкой и внедрением информационной системы, которая будет способна выполнять процессы "Сбор требований и пожеланий" (рисунок 8), "Выбор из готовых туристических путевок/Составление индивидуального тура" (рисунок 9) и "Оформление путевки" (рисунок 11).

Глава 2. Трансформация модели

2.1 Оценка возможности развития модели бизнеса и вариант новой модели

И одним из самых эффективных способов для обеспечения развития является внедрение информационных технологий.

Основными направлениями применения информационных технологий в деятельности туристской отрасли и каждого отдельного туристского предприятия являются использование специализированных программ и программных продуктов.

Развития туристического бизнеса, а конкретнее самого агентства представляется возможным при осуществлении разработки и внедрения информационной системы.

На модели это отразится в качестве дополнения в структуру издержек затрат на информационную систему (рисунок 13).

Рисунок 13.Новая модель агентства

2.2 Построение стратегической карты видоизмененной модели

Стратегическая карта - это диаграмма или рисунок, представляющий стратегию в виде набора стратегических целей и причинно-следственных связей между ними. Стратегическая карта представляет схему для логичного и четкого изложения и разъяснения стратегии, превращая ее в план действия.

Стратегические карты наглядно представляют процесс создания стоимости в организации. Стратегическая карта помогает сотрудникам понять стратегии: компании и то, как взаимосвязаны между собой различные стратегические цели. Очень важно, что стратегические карты точно объясняют каждому сотруднику то, как его индивидуальные цели, проекты и достижения содействуют реализации общей стратегии и ее целей и в конечном счете успеху всей организации.

Важно также, что четкие причинно-следственные соотношения, отраженные на стратегической карте, позволяют организациям сбалансировано и эффективно обеспечивать поддержку выполнения стратегии. Обычно о деятельности организации судят по итогам финансового анализа, определяющего качество использования материальных активов. Как же оценить отдачу нематериальных активов? Причинно-следственные связи, указанные в стратегической карте, наглядно демонстрируют, каким образом нематериальные активы преобразуются в материальные (финансовые) результаты.

Материальные активы имеют определенную балансовую стоимость, которая отражается в системах учета. Начальная стоимость нематериальных активов обычно невелика, но их ценность может возрасти в результате использования.

Стратегическая карта, в которой описаны нефинансовые количественные цели, такие как сокращение времени производственного цикла, увеличение доли на сынке, повышение удовлетворенности персонала или клиентов, позволяет описать процесс создания добавленной стоимости.

Таким образом, с помощью стратегической карты можно проследить, как нематериальные активы (например, наличие квалифицированных, высокомотивированных работников и клиентских информационных баз данных) преобразуются в материальные результаты (например, в привлечение новых клиентов, за которым последует рост доходов от реализации новых товаров и услуг, что в итоге приведет к повышению уровня прибыли). Стратегические карты дают топ-менеджменту возможность комплексно, связно и схематически рассмотреть разработанную ими стратегию. Но, кроме простого понимания сущности стратегии, карты обеспечивают основу создания системы управления для ее реализации самым эффективным и быстрым путем. Должным образом разработанная карта стратегии представляет собой полноценное и логическое описание того, как стратегия будет осуществлена.

Создание стратегической карты - необходимый шаг для определения проекций, целей и показателей, а также причинно-следственных связей между ними. С переводом стратегии на язык логических закономерностей, заключенных в стратегической карте, организация позволяет каждой бизнес-единице (структурному подразделению) и отдельному сотруднику получить четкое и исчерпывающее разъяснение сущности стратегии и основных задач по ее осуществлению.