Материал: Разработка АРМ специалиста по учёту и контролю за эксплуатацией средств связи

Внимание! Если размещение файла нарушает Ваши авторские права, то обязательно сообщите нам

Обоснование проектных решений обусловлено наличием персональной ЭВМ на рабочем месте специалиста подразделения специальной связи. Поэтому разрабатываемая АИС должна соответствовать тому техническому и программному обеспечению, которое имеется в наличии. При этом данные требования будут считаться минимальными, в связи с тем, что при возможной дальнейшей модернизации рабочего места, замена будет осуществляться на более современные технические средства с большей производительностью, и соответственно с обновленным программным обеспечением.

3.2.1 Обоснование по техническому обеспечению (ТО)

Таким образом имеется ППЭВМ следующей конфигурации:

-       Процессор                                                Pentium IV 3,0 Ггц

-       Объем оперативной памяти                    256 Мбайт

-       Емкость жесткого диска                          200 Гбайт

-       Привод FDD                                            Да

-       Привод DVD-ROM                                  Да

-       Монитор                                                   19’

-       Клавиатура                                                        Да

-       Мышь                                                       Да

-       Принтер                                                   Да

3.2.2 Обоснование по программному обеспечению (ПО)

Программное обеспечение установленное на существующей ППЭВМ:

-       операционная среда - Windows XP Professional SP-3

-       пакет программ MS Office 2007

-       специализированные программы для программирования различных устройств (радиостанций, АТС и прочего оборудования).

3.3 Обоснование выбора СУБД


Для создания баз данных в настоящее время существует большое количество различных программных продуктов, попытаемся сравнить их характеристики и возможности для обоснования выбора СУБД.

Visual Fox Pro

Visual FoxPro (VFP) - визуальная среда разработки систем управления реляционными базами данных, разработанная корпорацией Майкрософт. Использует для программирования объектно-ориентированный язык FoxPro, который предлагает разработчикам гибкий инструментарий для создания приложений на основе БД для индивидуального использования, для работы в клиент-серверных средах, а также в Интернете.

Visual FoxPro сильно интегрирован с SQL, позволяет вставлять блоки SQL-команд непосредственно в тело основного кода и использовать в SQL-запросах собственные функции. Что позволяет быстро и эффективно обрабатывать большие базы, даже если таблицы не индексированы.

В Visual FoxPro не требуется объявления типа переменных, что не дает возможности контролировать правильность обращения к переменной, при этом под переменную отводится максимальное количество памяти, в результате программы написанные на Visual FoxPro очень ресурсоемкие.isual FoxPro рекомендована тем, кому требуется вести и обрабатывать большие базы данных на локальных компьютерах или в небольших сетях.

Paradox 7.0

Пакет Paradox, разработанный фирмой Ansa-Software, впоследствии поглощенной фирмой Borland, пользуется большим успехом у программистов.- программа, которая в одинаковой степени обращена как к начинающим, так и к квалифицированным пользователям. В отличие от традиционного изображения отдельных полей и записей (как dBase и FoxBase) Paradox выводит на экран всю таблицу - в виде строк и столбцов.

В Paradox используется собственная версия языка запросов QBE. В столбцах таблицы можно вводить условные операторы для задания критериев выбора. Записи, удовлетворяющие запросу, появляются в таблице под запросом. В пакете Paradox 7.0 на достаточно хорошем уровне реализованы средства помощи.

Microsoft Access

СУБД Microsoft Access является системой управления реляционной базой данных, включающей все необходимые инструментальные средства для создания локальной базы данных, общей базы данных в локальной сети с файловым сервером или создания приложения пользователя, работающего с базой данных на SQL- сервере. Microsoft Access входит в состав MS Office, что делает его интерфейс знакомым и привычным, а следовательно облегчает работу. Access имеет типичный для всех приложений Microsoft Windows удобный графический интерфейс, предназначенный для комфортной работы пользователя. Для работы с таблицами базы данных и другими объектами Access предоставляет многочисленные команды меню и контекстно-зависимые панели инструментов. Поскольку интерфейс приложений Microsoft Office унифицирован, пользователю требуется меньше времени на освоение приложения. Из рассмотренных выше СУБД более простой и удобной в использовании, имеющей удобный интерфейс, является СУБД Microsoft Access. Именно она и выбрана для разработки базы данных.

3.4 Обоснование выбора среды программирования

 - это среда программирования, в которой сочетаются простота и удобство с мощью и гибкостью. Она обеспечивает визуальное проектирование пользовательского интерфейса и уникальные по своей простоте и мощи средства доступа к базам данных.

В Delphi нет тех сложных конструкций, которые присутствуют, например, в языке С++, но при этом Delphi не уступает по своим возможностям С++. Да и скорость работы созданных на Delphi программ не меньше, чем у программ, созданных на языке С++. Небольшая разница будет заметна при большом объёме математических вычислений, что объясняется отличной способностью оптимизации программ компилятора С++. Но лучшая оптимизация программ занимает и больше времени, что сказывается на процессе разработки программ. Здесь, несомненно, преимущество компилятора у Delphi, который позволяет почти мгновенно внести изменения и проверить результат. Времени на это затрачивается очень мало, в отличие от языка С++, где приходится тратить значительную часть рабочего времени на ожидание окончания работы компилятора.также прост в обучении, как Visual Basic, но при этом средства языка программирования Pascal позволяют использовать все современные возможности объектно-ориентированного программирования.рассчитан на работу с операционной системой Windows. Его все шире используют в коммерческих разработках, благодаря большому набору полностью готовых для работы специальных компонентов.

Поэтому для разработки интерфейса информационной системы была выбрана среда программирования Delphi.[7]

3.5 Определение требований к информационной системе


На основании вышеизложенного были определены следующие основные требования к создаваемой информационной системе “АРМ специалиста группы специальной связи”:

-       создаваемая система должна быть совместима с ОС Windows XP, Wista, Windows 7 Pro;

-       база данных (главная таблица, классификаторы) должны управляться под программным продуктом Microsoft Office Access 2007 и выше (это даст возможность коррекции непреднамеренных ошибок в классификаторах при наполнении базы данных);

-       интерфейс программы должен быть простым и понятным пользователю, не требующий дополнительного обучения;

-       вход в систему должен осуществляться двумя способами: без возможности внесения изменений, и с правом внесения изменений, при этом такой вход должен быть под паролем;

-       при каждом входе в систему с правом внесения изменений, должно производиться резервное копирование базы данных.

Так же были сформулированы функциональные требования к системе:

-       главная таблица должна содержать следующие сведения о материальном средстве: тип, марка, модель, год выпуска (ввода в эксплуатацию), заводской номер, инвентарный номер, техническое состояние, в каком подразделении используется, кто получил или находится в резерве, а также графу для комментария;

-       для работы с главной таблицей должна быть реализована возможность поиска (фильтрации) данных по различным параметрам: по типу, по марке, по модели, по техническому состоянию, по подразделению, по ответственному лицу, причем как по отдельным фильтрам, так и по группе фильтров;

-       при проведении поступивших материальных средств должна обеспечиваться возможность выбора таких параметров как тип, марка, модель из выпадающего списка или ввода нового значения, параметр техническое состояние только из выпадающего списка, также должны вводиться параметры: заводской номер, инвентарный номер, дата выпуска (ввода в эксплуатацию), комментарии; после введения параметров, сведения должны заноситься в главную таблицу, формироваться и распечатываться Акт о вводе в эксплуатацию;

-       выдача материальных средств должна осуществляться следующим способом: выбор выдаваемого материального средства - поиск по главной таблице при помощи фильтров, выбор фамилии сотрудника из выпадающего списка или внесение нового значения, выбор подразделения из выпадающего списка, печать на принтере карточки выдачи, в которой указываются все параметры выдаваемого имущества, подразделение и фамилия сотрудника, поле подписи сотрудника «получил», дата выдачи, а также поле подписи сотрудника группы специальной связи «возвращено», поле для простановки даты возврата; после выдачи материального средства, должна осуществляться проводка, то есть в главную таблицу должна быть внесена информация о сотруднике и подразделении куда передано данное материальное средство; карточка выдачи хранится в подразделении специальной связи;

-       возврат материальных средств должен осуществляться следующим образом: сотрудник группы специальной связи принимает возвращенное материальное средство согласно карточки выдачи, проверяет его техническое состояние; находит запись в главной таблице при помощи фильтров, указывает техническое состояние, выбирая параметр из выпадающего списка, осуществляет проводку, при этом автоматически атрибут «подразделение» устанавливается «ГСС» (группа специальной связи), атрибут «ответственное лицо» устанавливается «резерв»; после проводки сотрудник группы специальной связи расписывается в карточке выдачи в поле «возвращено» с простановкой даты возврата;

-       списание материальных средств заключается в удалении записи из главной таблицы после получения копии утвержденного акта о списании; при помощи фильтров находится запись в главной таблице и по команде «списать» данная запись удаляется;

-       инвентаризация материальных средств: осуществляется поиск в главной таблице материальных средств по заданным при помощи фильтров параметрам с последующей печатью на принтере полученных данных.

Был определен внешний вид управляющих меню:

Эскизный проект пользовательского интерфейса

Рисунок 3.1 - Входное меню программы







Рисунок 3.2 - Главное меню программы













Рисунок 3.3 - Меню поиска

Рисунок 3.3 - Меню поиска

Справочная информация содержится в следующих документах:

1.      Накладная на получение материальных средств со склада. Она содержит такие интересующие нас сведения как: наименование, марка, модель, год выпуска, заводской номер, инвентарный номер;

2.      При приемке, в подразделении связи осуществляется проверка технического состояния изделия, составляется акт приемки и определяется его статус: исправно - резерв, неисправно - ремонт, неисправно - списание;

.        При выдаче сотрудникам в другие подразделения заполняется карточка выдачи и устанавливается статус: исправно - в эксплуатации;

.        Список личного состава подразделений организации. Здесь нас интересует наименование подразделения, ФИО сотрудника.


4. ИНФОРМАЦИОННОЕ ОБЕСПЕЧЕНИЕ ЗАДАЧИ

4.1 Информационная модель и ее описание


Наиболее удобным языком моделирования бизнес-процессов является IDEF0, где система представляется как совокупность взаимодействующих работ или функций. Такая чисто функциональная ориентация является принципиальной - функции системы анализируются независимо от объектов, которыми они оперируют. Это позволяет более четко смоделировать логику и взаимодействие процессов организации.

Процесс моделирования системы в IDEF0 начинается с создания контекстной диаграммы - диаграммы наиболее абстрактного уровня описания системы в целом, содержащей определение субъекта моделирования, цели и точки зрения на модель.

Рисунок 4.1 - Контекстная диаграмма «Учет средств связи»

Контекстная диаграмма является вершиной древовидной структуры диаграмм и представляет собой самое общее описание системы и ее взаимодействия с внешней средой. Далее производим ее разбиение на крупные фрагменты, этот процесс называется функциональной декомпозицией, а диаграммы, которые описывают каждый фрагмент и взаимодействие фрагментов, называются диаграммами декомпозиции.

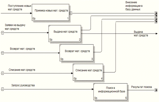
Рисунок 4.2 - Декомпозиция первого уровня для процесса учета средств связи

После декомпозиции контекстной диаграммы проводим декомпозицию каждого большого фрагмента системы на более мелкие.

Рисунок 4.3 - Декомпозиция процесса приемки новых мат.средств

Рисунок 4.4 - Декомпозиция процесса выдачи мат.средств

Рисунок 4.5 - Декомпозиция процесса возврата мат.средств

Рисунок 4.6 - Декомпозиция процесса списания мат.средств

4.2 Характеристика первичных документов с нормативно-справочной и входной оперативной информацией


На основании анализа предметной области можно выделить следующие первичные документы, содержащие входную оперативную информацию:

-       накладная на получение материальных средств со склада, содержит информацию - тип, марка, модель, заводской (серийный) номер, инвентарный номер, в ходе приемки определяется техническое состояние изделия и присваивается статус “исправно”, “неисправно”;

-       заявка на выдачу материальных средств в другие подразделения Управления, содержит информацию - тип необходимого средства связи, наименование подразделения, ФИО сотрудника ответственного за эксплуатацию;

-       акт о списании материального средства, содержит информацию - тип, марка, модель, заводской (серийный) номер, инвентарный номер списанного материального средства;

-       список личного состава подразделений Управления, содержит информацию - наименование подразделений, ФИО сотрудников.

.3 Характеристика базы данных


Характеристика инфологической модели БД.

Определим функциональные зависимости между реквизитами документа «Накладная на получение материальных средств со склада», предварительно включив их перечень в таблицу.

Таблица 4.1 - Функциональные зависимости между реквизитами документа «Накладная на получение материальных средств со склада»

Документ

Наименование реквизита

Имя реквизита

Функц. зависимости

Признак ключа

Накладная на получение со склада

Код имени

ID_n


Простой уникальный


Тип

Typ




Марка

Brend




Модель

Model




Год выпуска

Years




Заводской номер

Ser_n




Инвентарный номер

Inv_n