Материал: Расчет статической системы стабилизации напряжения генератора постоянного тока

Внимание! Если размещение файла нарушает Ваши авторские права, то обязательно сообщите нам

Расчет статической системы стабилизации напряжения генератора постоянного тока














Курсовая работа

Расчет статической системы стабилизации напряжения генератора постоянного тока

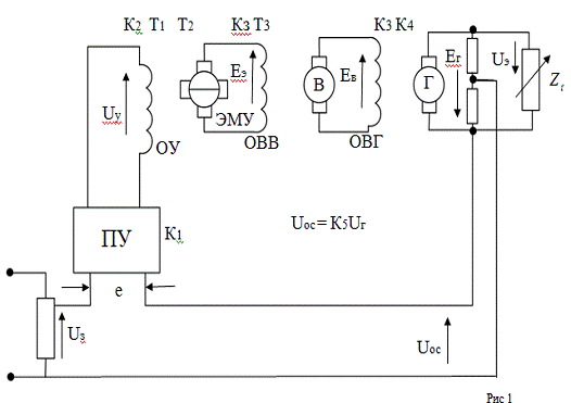
Принципиальная схема САР

На схеме обозначены:

 

 

 

 

 

Введение

Жизнь человека связана с управлением живыми и не живыми объектами. Это может быть управление другими людьми по должности или в силу своего авторитета, управление животными, зависящими от человека, управление ростом растений и т.д. Управление неживыми объектами на каждом шагу, от управления бытовыми приборами до управления огромными комбинатами. И поэтому человек всегда стремился облегчить свой труд, поставив вместо себя некоторый управляющий объект, то есть автоматизировать. Автоматизация технологического процесса-применение энергии не живой природы в технологическом процессе или его составных частей для их выполнения и управления ими без непосредственного участия людей, осуществляемого в целях сокращения трудовых затрат, улучшения условий производства, повышения объема выпуска и качества продукции.

На первом этапе автоматизации осуществлялась автоматизация рабочего цикла то есть создавались полуавтоматы, автоматы, роботы с ЧПУ. Второй этап автоматизации представляет комплексная автоматизация, когда создаются гибкие производственные системы. Автоматизация производственных процессов связана с применением автоматических систем регулирования (АСР). Обеспечивающих воспроизведение на выходе системы заданного сигнала изменяющегося по определенному закону. В теории автоматического управления существует множество систем, но главные из них две системы: система автоматического регулирования и следящая система. В данной курсовой работе будет рассматриваться система автоматического регулирования.

Целью курсовой работы является закрепление теоретических знаний и приобретение элементарных навыков проектирования систем автоматического управления.

Спроектированная автоматическая система (АС) должна удовлетворять требованием, сформулированным в задании: обеспечивать определенную статическую точность, требуемое быстродействие и необходимый запас устойчивости. Эти показатели качества, а так же параметры неизменяемой части АС сведены в таблице вариантов из предлагаемых схем.

1. Краткое описание принципиального действия системы

С помощью потенциометра (Рис.1) на входе системы задаем напряжение UЗ , которое в начальный момент времени подается на ОВВ.

Основным способом возбуждения синхронных машин является электромагнитное возбуждение. Для питания обмотки возбуждения Г в данной схеме применяется специальный генератор постоянного тока называемый возбудителем В, обмотка возбуждения которого ОВВ получает питание постоянного тока от другого звена ЭМУ.

При прохождении по обмотке ОВГ постоянного тока возникает ЭДС возбуждения, которая наводит в магнитной системе машины магнитное поле.

Генератор вырабатывает напряжение UГ .

На выходе системы стоит делитель напряжения.

Часть напряжения UГ , снятое с делителя напряжения по каналу ОС, поступает на вход ПУ, поступает уже ошибка «е», которая автоматически меняется при изменении UГ . Если UГ повысилось, то «е» уменьшается и следовательно уменьшается ток в ОВГ и напряжение UГ уменьшается до нужной величины.

Обратный процесс происходит при уменьшении UГ . Таким образом происходит автоматическое регулирование системы.

2. Составление уравнения и передаточных функций для каждого звена АС

Генератор- объект регулирования.

Делитель напряжения, выходное напряжение которого в сравнивающем устройстве вычитается из заданного.


.1 Генератор

·        Передаточная функция по управляющему воздействию

 

·      Передаточная функция по возбуждению

 

Рис.3. Функциональная схема возбудителя

Дано:  и T4. Значит, берем передаточную функцию генератора

 

2.2 Усилитель, сравнивающее устройство, делитель напряжения

 

- уравнение элемента сравнения. Для систем стабилизации =const, а поскольку приращение постоянная величина равна нулю, то

 

·    =

·       

2.3 Электромашинный усилитель

Электромашинный усилитель (ЭМУ)- по существу последовательно включены 2 каскада усилителя ( генератор nost тока) один из них работает в режиме короткого замыкания, а второй в нормальном режиме.

 

Для ЭМУ дано:

Т2-это обмотка управления

Т1- это обмотка поперечной цепи.

И тогда

2.4 Возбудитель (генератор nost тока)

 

Где  - изображение напряжения возбудителя;  - изображение напряжения возбуждения возбудителя.

усилитель делитель трапеция динамический

3. Построение структурной схемы САУ

Структурная схема (Рис.4) является основой математического описания автоматического управления (АУ)

Записанное в операторной форме уравнение динамики звеньев АС относительно выходной и входной переменных, определяют передаточные функции.

Совокупность таких звеньев с указанием связей между ними составляют схему.



4. Передаточные  функции системы в разомкнутом и замкнутом состояниях

·  Разомкнутая система звеньев соединяются последовательно, значит

 

 -коэффициент усиления системы.

Разомкнутая система с передаточной функцией  охваченная обратной связью и звеном с передаточной функцией.

 соединены встречно параллельно.

·        Передаточная функция замкнутой системы

 

 

Подставляем числа. Расчет разомкнутой системы

 


 

 

5. Проверка исходной системы на устойчивость по критериям устойчивости

Согласно критерию Рауса, для устойчивости системы необходимо и достаточно, чтобы при  все коэффициенты первого столбца таблицы () были положительны.

 

 

=0

=

=1

=

=







6. Метод построения D-разбиения

 

Решаем это уравнение относительно  и делаем подстановку

 

 

 

Задаваясь различными значениями частоты , по этим выражениям строим в комплексной плоскости кривую D- разбиения (Рис. 5) соответствующую положительным частотам

 

Ветвь кривой D-разбиения для отрицательных частот строим как зеркальное отображение, относительно вещественной оси 1-кривой-пунктирная линия (область), затем штрихуем линию.

Область 1 претендует на область устойчивости, поэтому при =0 из этой области, проверяем систему на устойчивость любым критерием. Система при взятом значении коэффициент усиления оказывается устойчивым. Следовательно она будет устойчива. Находится на границе устойчивости при =10,3 и не устойчива при >10,3. Для суждения о степени близости автоматической системы регулирования (ВСР) граница устойчивости пользуется запасами устойчивости. При проектировании рекомендуется выбирать

 (запас устойчивости по фазе)

 ( запас устойчивости на амплитуде)

Таблица 1.Расчетные данные для построения кривой D-разбиения

1

2

4

6

A

-0,6

0,34

4,4

10,4

-0,5

-1,03

-1,9

-2,4



7. Вывод уравнения статической характеристики

К точности автоматических систем в установившемся режиме предъявляют определенные требования. Статизм системы должен иметь требуемое значение. Уравнение статики получается из уравнения динамики подстановкой в последнее p=0, что соответствует постоянству всех координат системы, характеризующих процесс управления, и внешних воздействий на нее.

На основании передаточной функции системы по возмущению  можно записать

 

где X(p)- изображение по Лапласу управляемой величины; F(p) - изображение по Лапласу возмущающего воздействия;  - передаточная функция управления объекта по возмущению;  - передаточная функция системы в разомкнутом состоянии.Сделав в предыдущем выражении подстановку p=0, получим

 

где  -приращение управляемой величины в установившемся режиме, вызванное приращением возмущающего воздействия .

Так как в статических системах знаменатели передаточных функций всех звеньев при p=0 обращаются в единицу, то

 

где - коэффициент усиления объекта; K- коэффициент усиления системы в разомкнутом состоянии.

Тогда уравнение статики замкнутой системы на основании выражения  с учетом выражения  запишется

 

Из этого выражения видно, что замыкание системы приводит к уменьшению зависимости управляемой величины - от возмущающего воздействия-???? в установившемся режиме в(1+K) раз.

Выражение статизма системы по возмущению определим из последней формулы. Статическое отклонение управляемой величины χ, приходящееся на единицу внешнего воздействия -???? (момент на валу двигателя)0

 

Статизм системы по возмущению запишется

 

Из этого выражения видно, что для повышения точности в установившемся режиме достаточно увеличить коэффициент усиления системы в разомкнутом состоянии.

Заметим, что чрезмерное увеличение коэффициента усиления системы в разомкнутом состоянии невозможно, т.к. она может потерять устойчивость.

Поэтому, при настройке системы коэффициент усиления выбирают компромиссным путем- чтобы и точность в установившемся режиме была приемлемой и система при этом не потеряла устойчивость.

8. Коррекция динамических свойств САР

При проектировании систем автоматического регулирования важной задачей является получение их высоких показателей. При решении этой задачи прежде всего необходимо правильно выбрать функционально-необходимые элементы системы. Выбираемые элементы должны иметь такие инерционности и коэффициенты усиления, а исполнительные элементы ее и мощность, чтобы обеспечивать требуемое быстродействие и запас устойчивости системы. Особенно важен правильный выбор коэффициентов дает обратный эффект. Поэтому при синтезе и настройке системы принимают компромиссные решения, т.е. коэффициенты системы выбирают такими, чтобы система удовлетворяла предъявляемым требованиям, как в статическом, так и в динамическом режиме работы.