Материал: Расчет непрерывной и дискретной системы управления с заданными параметрами в среде Mathcad, моделирование данных систем в среде MathLab

Внимание! Если размещение файла нарушает Ваши авторские права, то обязательно сообщите нам


АЧХ разомкнутой аналоговой системы управления:


ФЧХ разомкнутой аналоговой системы управления:


ЛАЧХ разомкнутой системы:


График ЛАЧХ:




График ЛФЧХ:



Передаточная функция ЗСУ:


АЧХ непрерывной аналоговой системы:

рад/с


Нормированная полоса пропускания:


Размерная полоса пропускания:


Период дискретизации сигналов в АЦП:


Частота дискретизации:


Изображение переходной характеристики по каналу xz-x:


В нормированных координатах:


Характеристический полином:


Вектор коэфф. характеристического полинома:


Получится:


Вектор корней характеристического уравнения:


Значение корней характеристического уравнения:


Изображение переходной характеристики:


Дискретная передаточная функция разомкнутой СУ:


Дискретная АЧХ:




Знаменатель дискретной передаточной функции дискретной системы управления:


Коэффициенты знаменателя передаточной функции:



Характеристический полином ЦСУ:


Дискретная передаточная функция системы управления по каналу xz-x:


Безразмерные параметры настройки:


Дискретная передаточная функция ЗЦСУ:


Вектор коэффициентов:


Значения:


Вектор корней:


Значение корней:


Дискретное входное воздействие:


Начальные условия:


Рекуррентное уравнение:


Время регулирования:


График:

Рекуррентное уравнение дискретного ПИД-регулятора

Дискретное время


Начальные условия:


График переходной характеристики дискретного ПИД-регулятора


Дискретная передаточная функция ПИД-регулятора:


Частотные характеристики ПИД-регулятора:

АЧХ:


График АЧХ дискретного регулятора


ЛАЧХ цифрового ПИД-регулятора:


График ЛАЧХ ПИД-регулятора


Дискретная ЛАЧХ РCУ:


График ЛАЧХ разомкнутой ЦСУ


ФЧХ цифровой системы управления:


График ФЧХ РЦСУ:

Запас устойчивости по фазе ЦСУ


Исследование переходной характеристики ДСУ с 3 инерционными звеньями:

Вычислим:


Начальные условия:


Введем промежуточную переменную:


Система реккурентных уравнений имеет вид:



Дискретная передаточная функция разомкнутой системы с тремя инерционными звеньями:


АЧХ:


ЛФЧХ:


ФЧХ:


График ЛАЧХ СУ с 3 инерционными звеньями



График ЛФЧХ СУ с 3 инерционными звеньями


Запас устойчивости по фазе:


Запас устойчивости по амплитуде:


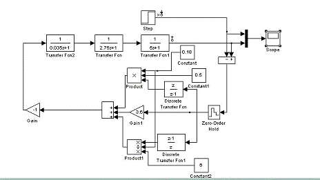
Произведем моделирование данной системы в среде MathLab:

Модель данной СУ:

График переходной характеристики


Параметры:

Время нарастания - 4,8 с

Время перехода в установившийся режим - 12 с

Нули и полюса системы


Диаграмма Боде:

Запас устойчивости по фазе - 82,4 град

Частота среза - 7,31 рад/с

Запас устойчивости по амплитуде - 17,1

Результаты приблизительно схожи с расчетными, следовательно, настройка и моделирование произведены верно.

Заключение

В процессе выполнения работы получили значения настройки САР путем расчета в среде Mathcad и путем моделирования в среде MathLab. Полученные данные (графики переходных характеристик, графики ЛАЧХ и ЛФЧХ, временные параметры и параметры качества регулирования) совпадают с некоторой погрешностью, в результате чего можно сделать вывод о верно выполненном расчете и моделировании системы.


Список использованной литературы:

Винокурова О.А., Нечаев А.В. Моделирование систем управления: Лабораторные работы. - М.: Изд-во МГУП, 2011.

Протасевич Б.А Моделирование систем: Задания и методические указания по выполнению курсового проекта. - М.: Изд-во МГУП, 2007.

Советов Б.Я., Яковлев С.А. Моделирование систем: Учебник для вузов - 3-е издание - М.: Высшая школа, 2001 - 343 с.

Штоляков В.И., Румянцев В.Н. Печатное оборудование: Учебник. - М.: Изд-во МГУП, 2011 - 519 с.