Материал: рабочая тетрадь по фармакогнозии

Внимание! Если размещение файла нарушает Ваши авторские права, то обязательно сообщите нам

Зола, нерастворимая в 10%-м растворе хлористоводородной кислоты –

__________________________________________________________________

__________________________________________________________________

Экстрактивные вещества – ___________________________________________

__________________________________________________________________

__________________________________________________________________

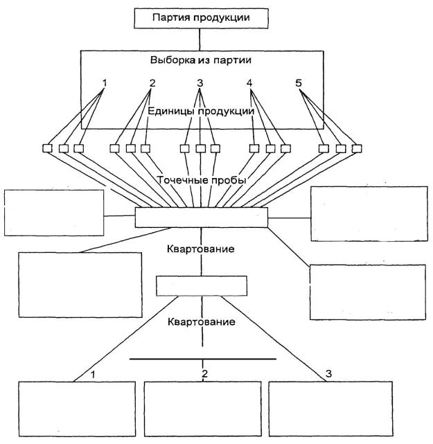
2. Заполните схему:

Схема 1. Порядок отбора проб от партии продукции лекарственного растительного сырья

35

Дата_____________

ПРОТОКОЛ ЗАНЯТИЯ

На анализ в контрольно-аналитическую лабораторию поступило цельное лекарственное растительное сырье «Цветки календулы».

Работа 1. Определение влажности лекарственного растительного сырья

Запишите результаты определения содержания влажности в исследуемом образце ЛРС.

Таблица 6

Результаты определения влажности лекарственного растительного сырья

 

 

 

Масса бюкса

 

Масса навески

Постоянная масса

с навеской сырья

Влажность, %

сырья, г

бюкса, г

после

 

 

 

 

 

высушивания, г

 

 

 

 

 

 

1

 

 

 

 

 

 

 

 

 

2

 

 

 

 

 

 

 

 

 

3

 

 

 

 

 

 

 

 

 

 

 

X ср.

 

 

 

 

 

 

 

Расчеты:

Вывод:_______________________________________________________

__________________________________________________________________

__________________________________________________________________

__________________________________________________________________

36

Работа 2. Определение золы в лекарственном растительном сырье

Запишите результаты проведенного исследования.

Таблица 7

Результаты определения золы общей и золы, нерастворимой в 10%-м HCl, лекарственного растительного сырья

 

Масса

 

Масса тигля

 

Зола,

 

Постоянная

с навеской сырья

Зола

навески

нерастворимая

масса тигля, г

после

общая, %

 

сырья, г

в 10%-м НСl, %

 

 

прокаливания, г

 

 

 

 

 

 

1

2

3

X ср.

Расчеты:

Вывод:_______________________________________________________

__________________________________________________________________

__________________________________________________________________

__________________________________________________________________

37

Работа 3. Определение содержания экстрактивных веществ в лекарственном растительном сырье

Запишите результаты проведенного исследования.

Таблица 8

Результаты определения экстрактивных веществ лекарственного растительного сырья

 

Масса

Постоянная

Масса

Масса

Содержание

 

масса

фарфоровой

навески

сухого

экстрактивных

фарфоровой

чашки с сухим

 

сырья, г

остатка, г

веществ, %

 

чашки, г

остатком, г

 

 

 

 

 

 

 

 

 

 

1

 

 

 

 

 

 

 

 

 

 

 

2

 

 

 

 

 

 

 

 

 

 

 

3

 

 

 

 

 

 

 

 

 

 

 

 

 

X ср.

 

 

 

 

 

 

 

 

 

Расчеты:

Вывод:_______________________________________________________

__________________________________________________________________

__________________________________________________________________

__________________________________________________________________

38

Работа 4. Решение ситуационных задач

Ситуационная задача 1

Условие задачи:

………………………………………………………………………………………

………………………………………………………………………………………

………………………………………………………………………………………

………………………………………………………………………………………

………………………………………………………………………………………

………………………………………………………………………………………

Решение:

………………………………………………………………………………………

………………………………………………………………………………………

………………………………………………………………………………………

………………………………………………………………………………………

………………………………………………………………………………………

………………………………………………………………………………………

………………………………………………………………………………………

………………………………………………………………………………………

………………………………………………………………………………………

………………………………………………………………………………………

………………………………………………………………………………………

………………………………………………………………………………………

………………………………………………………………………………………

………………………………………………………………………………………

………………………………………………………………………………………

………………………………………………………………………………………

………………………………………………………………………………………

………………………………………………………………………………………

………………………………………………………………………………………

………………………………………………………………………………………

………………………………………………………………………………………

………………………………………………………………………………………

………………………………………………………………………………………

………………………………………………………………………………………

…………………………………………………………………………………….

39