Материал: Проектування бази даних магазину мережного устаткування

Внимание! Если размещение файла нарушает Ваши авторские права, то обязательно сообщите нам

По-друге, різні люди можуть мати різні права доступу до інформації, що зберігається в таблицях. Наприклад, один має право вводити тільки імена й адреси клієнтів, іншій - тільки номера їхніх розрахункових рахунків, а третій - тільки грошові суми, що зберігаються на цих рахунках. Змова між цими людьми повинна бути виключена. Для введення даних їм дають різні форми, хоча дані з форм можуть надходити в одну таблицю.

По-третє, введення даних у таблицю - надзвичайно стомливе заняття. Вже після декількох годин роботи люди роблять помилки. Введення даних у форму простіше. Тут багато чого можна автоматизувати, до того ж елементи керування форм настроюють таким чином, щоб при введенні даних виконувалася їхня первинна перевірка.

І нарешті, по-четверте, треба згадати, звідки береться інформація для баз даних. Як правило, її беруть із паперових бланків (анкет заяв, рахунків, відомостей, довідок і т п.). Екранні форми можна зробити точною копією паперових бланків, із яких відбувається введення даних. Завдяки цьому набагато зменшується кількість помилок при введенні і значно знижується стомлюваність персоналу.

Форма Виробник

Дана форма дозволяє вводити нову інформацію про виробників мережного устаткування, редагувати вже внесену та видаляти непотрібну. Ці дії виконуються за допомогою кнопок, які розміщені на формі (рис.6.11). Поле країна - поле зі списком.

Рисунок 6.11 - Форма Виробник

Форма Група

Форма дозволяє проглядати дані про групи устаткування, що вже були занесені до БД, додавати нові записи та видаляти непотрібні.

Рисунок 6.12 - Форма Група

Форма Країна

Форма дає можливість вносити зміни щодо інформації по країнам-виробникам - заносити та видаляти записи.

Рисунок 6.13 - Форма Країна

Форма Покупець

За допомогою форми Покупець можна створювати записи про нових покупців, видаляти їх. А також форма забезпечує перегляд даних по вже занесеним до БД покупцям.

Рисунок 6.14 - Форма Покупець

Форма Покупка

Дана форма дозволяє вносити зміни щодо покупок устаткування. Поля Покупець та Устаткування перетворені в поля зі списком (рис. 6.16). Користувач має змогу обрати потрібного покупця та устаткування. На формі присутня кнопка Ціна на устаткування, що дозволяє за вказаним вище кодом устаткування швидко знайти його ціну. Це спрощує роботу з формою. Кнопка Просмотр чека - дозволяє переглянути інформацію з таблиці Чек.

На основі даних цієї форми формуються звіти Чек та Чек для 1 покупця.

Рисунок 6.15 - Форма Покупка

Рисунок 6.16 - Поле зі списком

Форма Склад

Працюючи з формою Склад, користувач може редагувати дані щодо складів - проглядати, додавати та видаляти записи. Поля № Склада та Устаткування перетворено в поля зі списком.

Рисунок 6.17 - Форма Склад

Форма Устаткування


Рисунок 6.18 - Форма Устаткування

Кінцевим продуктом СКБД є звіт. База даних магазину мережного устаткування вміщує звіти (рис. 6.19), які забезпечують виведення на друк таблиць та результатів виконання запитів, а також для їхнього попереднього перегляду. У звітах узагальнюються та сортуються дані.

Рисунок 6.19 - Звіти бази даних

Звіт Виробник

Звіт генерує в собі інформацію про виробників устаткування, яке представлене в магазині.

Рисунок 6.20 - Звіт Виробник

Звіт Група

Даний звіт надає інформацію про групи, на які розділене все мережне устаткування.

Рисунок 6.21 - Звіт Група

Звіт Країна

Звіт Країна виводить інформацію про країни-виробники.

Рисунок 6.22 - Звіт Країна

Звіт Склад

Даний звіт вміщує в собі інформацію про устаткування на кожному складі. № складу винесений як рівень групування, інтервал групування звичайний (номера складів йдуть за збільшенням). Вкінці переліку устаткування по кожному складу виконується групування - визначається загальна кількість усього устаткування, яке присутнє на складі.

Звіт Устаткування

Звіт Устаткування генерує інформацію щодо мережного устаткування, яке представлене в магазині. А саме, зазначається яке устаткування, його код, код групи, код виробника та ціну на нього. Все устаткування згруповано по групам - номер групи взято за рівень групування.

Звіт Устаткування по виробникам

Звіт виводить інформацію про устаткування , яке виробляє кожен виробник. Рівні групування - Код_Виробника та Код_Групи. Спочатку дані сортуються за кодом виробника, а потім всередині рівня по групам.

Рисунок 6.23 - Звіт Склад

Рисунок 6.24 - Звіт Устаткування

Рисунок 6.25 - Звіт Устаткування по виробникам

Звіт Чек

Звіт Чек вміщує інформацію про придбане устаткування. У звіті за рівень групування взято код покупця. У звіті зазначається код покупця, код устаткування, яке купується покупцем, кількість закупленого, ціна, вартість по кожному придбаному найменуванню та дата покупки. Вкінці кожної покупки вказується її загальна вартість - виконується групування sum. Звіт виконано на основі запиту.

Рисунок 6.26 - Звіт Чек

Звіт Чек для 1 покупця

Даний звіт відрізняється від попереднього тим, що виконується на основі запиту з параметром - введіть код покупця (рис. 6.27), а також звіт виводить не всю інформацію про зроблені в магазині покупки, а лише ту інформацію, що стосується конкретного покупця та його покупки (рис. 6.28). У цьому звіті виводиться інформація щодо придбаного мережного устаткування, вартості покупки та дата покупки.

Рисунок 6.27 - Введення значення параметру

Рисунок 6.28 - Звіт Чек для 1 покупця

Для доступу до даних є гнучкий і зручний засіб - запити. Для однієї і тієї ж таблиці можна створити багато різних запитів, кожний із який зможе добувати з таблиці лише малу частину інформації, але саме ту частину, що у даний момент необхідна. У результаті роботи запиту з загальної вихідної бази формується результуюча таблиця, що містить частину загальної інформації, що відповідає запиту.

Важливою властивістю запитів є те, що при створенні результуючої таблиці можна не тільки вибирати інформацію з бази, але й обробляти її. При роботі запиту дані можуть упорядковуватися (сортуватися), фільтруватися (відсіюватися), об'єднуватися, розділятися, змінюватися, і при цьому ніяких змін у базових таблицях може не відбуватися.

База даних магазину мережного устаткування вміщує запити (рис. 6.29), які використовуються для перегляду, аналізу і зміни даних в одній чи декількох таблицях. Наприклад, використовується запит для відображення даних з однієї таблиці, які відсортовуються у визначеному порядку, виконуються обчислення над групою записів, здійснюється вибірка з таблиці за визначеними умовами. Запити служать джерелом даних для форм і звітів Microsoft Access. Сам запит не містить даних, але дозволяє вибирати дані з таблиць і виконувати над ними ряд операцій. В результаті виконання запиту повертається таблиця з даними, які відповідають умовам запиту.

Рисунок 6.29 - Запити бази даних

Запит Оновлення ціни

Даний запит - на оновлення (Update Query). Він змінює значення поля Ціна у записах таблиці Устаткування (рис. 6.32). Запит з параметрами - введіть нову ціну та введіть код устаткування (рис. 6.30 та рис. 6.31). Спочатку вводиться ціна, яку потрібно обновити, а потім код устаткування на цю ціну.

Рисунок 6.30 - Введення значення параметру

Рисунок 6.31 - Введення значення параметру

Рисунок 6.32 - Оновлення записів у таблиці Устаткування

Запит Покупка_Чек

Даний запит - на створення таблиці (Make-Table Query), створює таблицю Чек на основі даних, що містяться в запиті на вибірку. В запиті також міститься обчислюване поле - вираховується вартість покупки.

Запит Чек для 1 покупця

Даний запит - на вибірку, містить умови добору даних і повертає вибірку, що відповідає зазначеним умовам, без зміни даних. Умова вибірки - параметр запиту. Вводиться код покупця (рис. 6.34), а потім видається таблиця (рис. 6.35) з зазначенням устаткування, що купується покупцем, його ціна та вартість покупки.

Рисунок 6.33 - Запит на створення таблиці

Рисунок 6.34 - Запит на вибірку

Рисунок 6.35 - Результат запиту на вибірку

Запит Чек1

Запит на вибірку. Запит вираховує вартість покупки покупця.

Рисунок 6.36 - Запит Чек1

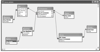
Генерація схеми бази даних

Схема описує реалізацію бази даних з урахуванням специфіки конкретної СУБД. Схема може створюватися або мовою визначення даних (файли DDL), або при прямому зверненні до СУБД. Програмні продукти, які добре підтримують генерацію схеми, дають засоби контролю за генеруючими елементами схеми, що дає змогу зробити цей процес ітеративним.

Схема БД магазину мережного устаткування (рис. 38) відображає зв’язки між таблицями, які встановлюються за допомогою зовнішніх ключів. Схема створювалася в такій послідовності:

1.      Сервис ÞСхема данных

.        Для встановлення зв’язку тягнемо з однієї таблиці до другої поле, за яким встановлюється зв’язок, ці поля мають бути однокові за типом даних (бажано і однакові за іменем)

.        У вікні Изменение связей встановлюємо прапорець Обеспечение целостности данных, Каскадное обновление связанных полей та Каскадное удаление связанных записей Þ Создать

У вікні Схема данных з’являється лінія зв’язку між відповідними полями, звичайно, 1:М або 1:1.

Рисунок 6.37 - Схема бази даних

У базі даних, що розробляється в курсовому проекті, була створена кнопкова форма (рис.39).

Кнопкова форма є не що інше, як Меню для роботи в базі даних. У меню може бути декілька вкладених підменю.

При створенні бази даних за допомогою майстра автоматично створюється кнопкова форма, що допомагає переміщатися по базі даних. На кнопкову панель поміщаються кнопки, при натисканні яких відкриваються форми або звіти (або відкриваються інші кнопкові форми, за допомогою яких відкриваються інші форми або звіти), здійснюється вихід з Microsoft Access або змінюється сама кнопкова форма. При створенні кнопкової форми за допомогою диспетчера кнопкових форм Microsoft Access створює таблицю Элементы кнопочной формы, яка містить опис кнопок, що виводяться у формі, і виконуваних ними дій.

Дана кнопкова форма є стартовою - відкривається за замовчуванням при запуску бази даних. Саму базу даних сховано.

Рисунок 6.38 - Кнопкова форма

Висновки


У курсовому проекті була розроблена база даних магазину мережного устаткування.

БД розроблялася в середовищі Microsoft Access. Нижче наведені основні етапи проектування бази даних:

·   визначення мети створення бази даних;

·        визначення таблиць, які повинна містити база даних;

·        визначення структури таблиць (полів та їх типів);

·        призначення ключів таблиць;

·        визначення зв'язків між таблицями;

·        завантаження даних;

·        створення інших об'єктів бази даних: запитів, форм, звітів, макросів та модулів;

·   аналіз ефективності бази даних за допомогою майстра таблиць.

База даних магазину містить мінімальну кількість таблиць, достатніх для роботи з нею. Це в свою чергу робить БД не збитковою. Кожна таблиця містить інформацію на окрему тему, а кожне поле в таблиці містить окремі дані по темі таблиці.

БД вміщує запити, які використовуються для перегляду, аналізу і зміни даних в одній чи декількох таблицях, використовується запит для відображення даних з однієї таблиці, які відсортовуються у визначеному порядку, виконуються обчислення над групою записів, здійснюється вибірка з таблиці за визначеними умовами. Запити служать джерелом даних для форм і звітів Microsoft Access. Сам запит не містить даних, але дозволяє вибирати дані з таблиць і виконувати над ними ряд операцій. В результаті виконання запиту повертається таблиця з даними, які відповідають умовам запиту.

БД містить форми, які використовують для введення, редагування, зміни даних у таблицях. У формах можна додавати, переглядати, сортувати та розшукувати необхідні дані.

БД вміщує звіти, які забезпечують виведення на друк таблиць та результатів виконання запитів, а також для їхнього попереднього перегляду. У звітах узагальнюються та сортуються дані.

Розроблювана інформаційна система відповідає вимогам індивідуального завдання.