Материал: Проектирование усилителя

Внимание! Если размещение файла нарушает Ваши авторские права, то обязательно сообщите нам

Далее определим напряжение URЭ


Отсюда напряжение на RЭ


Напряжение UК0 (при напряжении источника Ек = 24 В)


Рассеиваемая мощность на коллекторе



3.1.2 Расчёт эквивалентных параметров транзистора

Рассчитаем ёмкость коллектора при заданном напряжении


Объёмное сопротивление базы


Сопротивление эмиттера


Диффузионная ёмкость эмиттера


Низкочастотные значения транзистора



3.1.3 Расчёт цепей питания и термостабилизации

Потенциал базы


Ток делителя


Сопротивление базового делителя


Рассчитаем термонестабильность каскада. Тепловое сопротивление "переход-среда" (справочные данные)


Температура коллекторного перехода


Разница между температурой перехода и справочным значением температуры


Приращение напряжения база-эмиттер


Приращение тока коллектора покоя, вызванное в результате смещения проходной характеристики транзистора


Приращение обратного тока коллектора


Приращение тока коллектора, вызванное изменением обратного тока коллектора


Приращение коэффициента передачи


Приращение тока коллектора, вызванное изменением H21Э


Учтём влияние параметров схемы термостабилизации через коэффициенты термостабилизации


Найдем R12


Наконец, определяем общий уход тока с учётом схемы термостабилизации


Транзистор оконечного каскада усилит эти 81,82 мкА в 140 раз 81,82*140 = 11 мА плюс уход тока оконечного каскада. Уточним термонестабильность оконечного каскада, так как теперь роль R12 выполняет выходное сопротивление транзистора. Изменения коснутся коэффициента ST2


Уход тока


В итоге общий уход тока


Что составляет меньше запаса по току для оконечного каскада (16 мА). Следовательно, схема термостабилизации оптимальна.

3.1.4 Расчёт основных характеристик каскада в области ВЧ

Эквивалентное сопротивление нагрузки


где  - сопротивление в цепи эмиттера транзистора рассчитываемого каскада,  - входное сопротивление транзистора оконечного каскада.


Коэффициент усиления каскада на средних частотах


Глубина обратной связи


Коэффициент усиления каскада с общим коллектором


Требуемое значение постоянной времени в области ВЧ. Перераспределим ВЧ-искажения по каскадам с учетом искажений оконечного каскада


Ожидаемое значение постоянной времени в области ВЧ


Так как ожидаемое значение меньше требуемого, следовательно, искажения будут не более заданных. Относительный коэффициент усиления в области ВЧ


Тогда коэффициент искажений каскада в области ВЧ


Входное сопротивление транзистора


Входное сопротивление каскада


Входная емкость каскада


Поскольку выходное сопротивление каскада с ОК носит индуктивный характер, то с целью устранения возможной неравномерности АЧХ необходимо, чтобы резонанс параллельного контура, образованного LВЫХ ОК и CВХ Д оконечного каскада, лежал вне полосы рабочих частот.

Определим резонансную частоту контура


где m = (1,2…1,6)


Рассчитаем элементы фильтрующей цепи. Сопротивление RФ


где  - напряжение источника питания оконечного каскада.


Емкость СФ


3.2 Расчет промежуточного каскада с ОЭ


Исходные данные: коэффициент усиления .

Коэффициент ВЧ-искажений.

Оценим долю частотных искажений приходящихся на промежуточный, входной каскады и входную цепь, с учетом искажений для оконечного каскада и каскада с ОК.


Доля частотных искажений приходящихся на каскад


Максимальное выходное напряжение каскада


где  - максимальное выходное напряжение следующего каскада,  - коэффициент усиления следующего каскада


Сопротивление и емкость нагрузки


3.2.1 Выбор транзистора

Транзистор аналогичен предыдущему каскаду (КТ316ДМ).

3.2.2 Расчёт требуемого режима транзистора

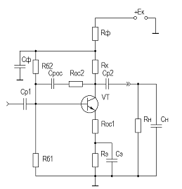
Электрическая схема промежуточного каскада представлена на рисунке 4.2.

Рисунок 4.1 - Промежуточный каскад

Сопротивление резистора RК выбираем равным 700 Ом. Напряжение URэ = 5В.

Эквивалентное сопротивление


Ток коллектора покоя с учетом запаса на термонетабильность


Напряжение коллектора


Постоянная рассеиваемая мощность транзистора


Находим напряжение на сопротивлении RК


Напряжение на сопротивлении RЭ+RОС (EК = 20В)


3.2.3 Расчет эквивалентных параметров транзистора



Объемное сопротивление базы


Ток базы


Ток эмиттера


Сопротивление эмиттера



Низкочастотные значения транзистора


3.2.4 Расчет цепей питания и термостабилизации

Потенциал базы


Ток делителя


Сопротивление RЭ + RОС


Сопротивления базового делителя

,

Рассчитаем термонестабильность каскада. Тепловое сопротивление "переход-среда" (справочные данные)


Температура коллекторного перехода


Разница между температурой перехода и справочным значением температуры


Приращение напряжения база-эмиттер


Приращение тока коллектора покоя, вызванное в результате смещения проходной характеристики транзистора коллектора


Приращение обратного тока коллектора


Приращение тока коллектора, вызванное изменением обратного тока


Приращение коэффициента передачи


Приращение тока коллектора, вызванное изменением


Учтем влияние параметров схемы термостабилизации через коэффициенты термостабилизации


Найдем R12


Теперь находим


Общий уход тока с учетом схемы термостабилизации


Так как  меньше выбранного запаса тока коллектора, равного 1 мА, следовательно, рассчитанная схема термостабилизации оптимальна.

3.2.5 Расчет основных характеристик каскада в области ВЧ

Коэффициент усиления каскада на средних частотах (СЧ)

,

Требуемое значение постоянной времени в области ВЧ


Ожидаемое значение постоянной времени в области ВЧ


Введем в каскад ПООСТ. Это позволит уменьшить

Примем глубину обратной связи А = 11, тогда

,

Определим RОС из формулы