Материал: Проектирование усилителя

Внимание! Если размещение файла нарушает Ваши авторские права, то обязательно сообщите нам

Проектирование усилителя

Содержание

1. Расчёт структурной схемы усилителя

1.1 Определение числа каскадов

1.2 Распределение искажений по каскадам

2. Расчет оконечного каскада

2.1 Выбор транзистора

2.2 Расчет требуемого режима транзистора

2.3 Расчет эквивалентных параметров транзистора

2.4 Расчет цепей питания и термостабилизации

2.5 Расчёт основных характеристик выходного каскада

3. Расчет предварительных каскадов

3.1 Расчет промежуточного каскада с ОК

3.1.1 Расчет требуемого режима транзистора

3.1.2 Расчёт эквивалентных параметров транзистора

3.1.3 Расчёт цепей питания и термостабилизации

3.1.4 Расчёт основных характеристик каскада в области ВЧ

3.2 Расчет промежуточного каскада с ОЭ

3.2.1 Выбор транзистора

3.2.2 Расчёт требуемого режима транзистора

3.2.3 Расчет эквивалентных параметров транзистора

3.2.4 Расчет цепей питания и термостабилизации

3.2.5 Расчет основных характеристик каскада в области ВЧ

3.3 Расчет входного каскада

3.3.1 Выбор транзистора

3.3.2 Расчет требуемого режима транзистора

3.3.3 Расчет эквивалентных параметров транзистора

3.3.4 Расчет цепей питания и термостабилизации

3.3.5 Расчет основных характеристик каскада в области ВЧ

4. Расчет усилителя в области нижних частот

4.1 Расчет ёмкостей разделительных конденсаторов

4.2 Расчет емкостей блокировочных конденсаторов

5. Оценка нелинейных искажений

5.1 Нелинейные искажения входного каскада

5.2 Нелинейные искажения промежуточного каскада

5.3 Нелинейные искажения каскада с ОК

5.4 Нелинейные искажения оконечного каскада

6. Расчет регулировок усиления

7. Расчет результирующих характеристик

Заключение

Список литературы

Приложение А

Приложение Б

Приложение В

Приложение Г

1. Расчёт структурной схемы усилителя


1.1 Определение числа каскадов

Количество каскадов определяем по формуле [1]


Коэффициент усиления определяется по формуле:


Число каскадов


1.2 Распределение искажений по каскадам

Предварительно распределим искажения равномерно


где  - ВЧ искажения i-того каскада,  - ВЧ искажения усилителя


В результате получаем трехкаскадный усилитель с коэффициентом усиления по напряжению равным 54 дБ, с искажениями в области верхних частот по 0,75дБ на каждый каскад. Искажения в области нижних частот будем находить после окончательного выбора топологии электрической схемы усилителя.

Структурная схема приведена на рисунке 1.1.

Рисунок 1.1 - Структурная схема усилительного устройства

усилитель каскад нелинейное искажение

2. Расчет оконечного каскада


2.1 Выбор транзистора


Транзистор для оконечного каскада выберем с учётом следующих предельных параметров

граничная частота усиления транзистора по току в схеме с ОЭ


предельно допустимое напряжение коллектор-эмиттер


предельно допустимый ток коллектора


С учетом этих параметров выбираем кремниевый биполярный СВЧ транзистор средней мощности n-p-n типа КТ610Б, справочные данные которого приведены в Приложении Б.

2.2 Расчет требуемого режима транзистора


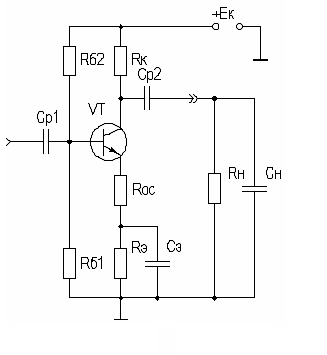
Электрическая схема оконечного каскада приведена на рисунке 2.1.

Рисунок 2.1 - Оконечный каскад

Сопротивление резистора  выбираем равным 50 Ом.

Напряжение

Эквивалентное сопротивление

Ток коллектора покоя с учётом запаса его возможной термонестабильности


Напряжение коллектор-эмиттер


где  - нелинейный участок ВАХ транзистора (1…2В)


Постоянная рассеиваемая мощность транзистора


Напряжение источника питания


Находим напряжение на сопротивлении Rк


Следовательно


Подбираем напряжение источника питания под рекомендованный ряд напряжений, изменив напряжение на сопротивлении Rэ


Получаем напряжение источника питания равное 24 вольт.

2.3 Расчет эквивалентных параметров транзистора


Рассчитаем ёмкость коллектора при заданном напряжении


Объёмное сопротивление базы


где

 - постоянная времени цепи обратной связи транзистора на ВЧ,  - ёмкость коллектора.


Сопротивление эмиттера


Ток эмиттера


Ток базы


Отсюда находим ток эмиттера, и затем сопротивление эмиттера


Диффузионная ёмкость эмиттера


По параметрам эквивалентной схемы БТ определим его низкочастотные значения входной проводимости g и крутизны S0


2.4 Расчет цепей питания и термостабилизации


Определим потенциал базы


Определим ток делителя, образованного резисторами Rб1 и Rб2


Определим номиналы резисторов Rэ+Roc, Rб1, Rб2


Рассчитаем термонестабильность каскада.

Тепловое сопротивление "переход-среда"


где  - максимальная температура коллекторного перехода,  - максимальная температура окружающей среды.


Температура коллекторного перехода


Разница между температурой перехода и справочным значением температуры


Приращение напряжения база-эмиттер


где  - температурный коэффициент напряжения


Приращение тока коллектора покоя, вызванное в результате смещения проходной характеристики транзистора


Приращение обратного тока коллектора


где  - коэффициент показателя для кремниевого транзистора

Приращение тока коллектора, вызванное изменением обратного тока коллектора

Приращение коэффициента передачи

где


Приращение тока коллектора, вызванное изменением H21Э


Учтём влияние параметров схемы термостабилизации через коэффициенты термостабилизации


Найдем R12


Теперь найдем ST2


Определим общий уход тока с учётом схемы термостабилизации


Так как  меньше выбранного запаса тока коллектора, равного , следовательно, рассчитанная схема термостабилизации оптимальна.

2.5 Расчёт основных характеристик выходного каскада


Коэффициент усиления каскада на средних частотах (СЧ)


Требуемое значение постоянной времени в области ВЧ

где  - доля частотных искажений (в относительных единицах), распределённых на каскад,  - верхняя граничная частота УУ.


Ожидаемое значение постоянной времени в области ВЧ


Где

 - граничная частота усиления транзистора,  - ёмкость нагрузки (в данном случае ёмкость монтажа в пФ).


Так как ожидаемое значение меньше требуемого, следовательно, ожидаемые искажения будут не более заданных.

Введём в каскад ООС, это позволит ещё более уменьшить ВЧ искажения.

Примем глубину обратной связи А=3, тогда


Определим Rос из формулы:


где  - сопротивление обратной связи.


Тогда сопротивление Rэ


Теперь определим постоянную времени на ВЧ с учётом действия обратной связи


Определим входные параметры транзистора

Входное сопротивление транзистора с ОЭ


Входное сопротивление каскада


Входная динамическая ёмкость каскада


Относительный коэффициент усиления в области ВЧ


Тогда коэффициент искажений каскада в области ВЧ



3. Расчет предварительных каскадов


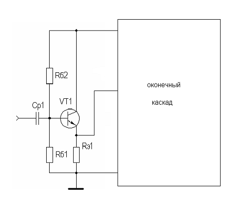
3.1 Расчет промежуточного каскада с ОК


Так как входная ёмкость оконечного каскада достаточно высокая , то для уменьшения её влияния на MB промежуточного каскада, на входе оконечного каскада применим каскад с общим коллектором с непосредственной межкаскадной связью, схема которого представлена на рисунке 3.1.

Рисунок 3.1 - Каскад с ОК с непосредственной связью с оконечным каскадом

Выберем кремниевый биполярный СВЧ транзистор малой мощности типа n-p-n KT316ДМ, характеристики которого указанны в Приложении Г.

3.1.1 Расчет требуемого режима транзистора

Током коллектора покоя для транзистора данного каскада будет являться сумма токов делителя и базы транзистора оконечного каскада.


Найдём ток базы покоя и ток эмиттера покоя


Сопротивление Rэ возьмём 3 кОм (для лучшей термонестабильности).