Материал: Проектирование системы управления модулятором добротности лазера с импульсной модуляцией добротности

Внимание! Если размещение файла нарушает Ваши авторские права, то обязательно сообщите нам

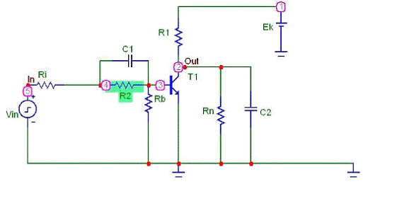
§5. Расчёт первого транзисторного ключа

В исходном состоянии транзистор находится в режиме отсечки под действием входного запирающего напряжения. При поступлении на вход в момент времени t=t1 перепада отпирающего напряжения эмиттерный переход транзистора смещается в прямом направлении, а базовый ток(и эммитерный) скачкообразно достигает значения. Коллекторный ток в соответствии с переходной характеристикой транзистора будет нарастать.

Эмиттерный, коллекторный, базовый токи и междуэлектродные напряжения остаются практически неизменными. В области базы происходит накопление избыточного заряда неравновесных носителей. В определенный момент времени на вход системы подается запирающее напряжение. Процесс размыкания ключа состоит из стадии рассасывания избыточного заряда неравновесных носителей и стадии закрывания транзистора. В момент окончания стадии рассасывания транзистор входит в активную область и начинается процесс его закрывания.

Произведем расчет схемы ключа с резистивно-емкостной связью. Ключ нагружен на сопротивление R и емкость C. Управление ключом осуществляется отрицательными импульсами от источника с выходным сопротивлением R. В результате расчета должны быть определены величины элементов связи R,R,С, Eб, а также время отключения и выключения ключа.

Параметры цепи связи нужно выбрать так, чтобы удовлетворялись условия работоспособности ключва. Ключ должен быть разомкнут при низком уровне управляющего напряжения и замкнут при высоком.

Рис. 5.1.

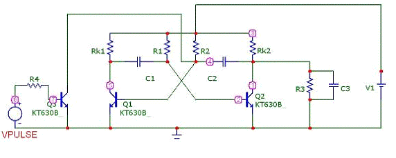
§6. Расчет автоколебательного мультивибратора

Рис. 6.1.

Мультивибраторы с коллекторно-базовыми связями широко применяются в импульсных устройствах как генераторы импульсов почти прямоугольной формы.

Полный цикл автоколебательного процесса в мультивибраторе состоит из двух полупериодов колебаний. В симметричном мультивибраторе длительности полупериодов одинаковы. Длительность каждого полупериода определяется временем разряда конденсатора, включенного в цепь базы закрытого транзистора. Разряда конденсатора осуществляется через открытый транзистор, режим которого выбирают со степенью насыщения s=1.2-2.При таком режиме обеспечивается хорошая форму и стабильность амплитуды импульсов и не наблюдается срыва колебаний.

Уменьшение величины сопротивлений Rб при заданной степени насыщения транзисторов приводит к уменьшению величины коллекторных сопротивлений Rк, следовательно, к повышению потребляемой мультивибратором мощности.

Схема мультивибратора имеет свойства автоколебательной системы с жестким режимом возникновения колебаний. Это означает, что в схеме возможно статической равновесное состояние, при котором оба транзистора находятся в насыщении, и для перевода системы в режим релаксационных колебаний необходим внешний пусковой импульс.

Существенным недостатком схемы мультивибратора является большая длительность отрицательных фронтов коллекторного напряжения, в связи с протеканием через коллекторные сопротивления зарядных токов.

§7. Расчёт второго транзисторного ключа

Рис. 7.1.

Для запирания транзистора VT1 в контуре ударного возбуждения, необходимо подать отрицательный импульс на базу этого транзистора. Так как запускающим устройством является второй ждущий мультивибратор, а запускающее напряжение снимается с коллектора второго трвнзистора, то необходимо предусмотреть инвертор фазы на 180 гр.

Это можно осуществить через ключ.

Определение параметров ключа.

Условие запирания транзистора VT1 в исходном режиме определяется

.

Обычно напряжение запирания выбирают в пределах: .

Ключ должен быть разомкнут при низком уровне управляющего напряжения, т.е при  и замкнут при высоком .

Выберем транзистор КТ315А

Характеристики транзистора КТ604А

Допустимый ток коллектора Максимальный ток коллектора Сопротивление эмиттера Сопротивление базы







10

40

30

0,02

0,2

0

18


Так как , то, следовательно, .

Выберем .

Для надёжного запирания транзистора принимаем .

Тогда

где сопротивление  рассчитывается по формуле

.

Рассчитаем сопротивление  по формуле

.

Откуда получаем, что сопротивление  принимает следующее значение .

Выбираем .

.

Выбираем .

После тестирования схемы и подгонки номинальных значений элементов получены следующие значения элементов:

, , .

модулятор добротность лазер импульсный

§8. Список литературы

1.   «Расчёт элементов импульсных и цифровых схем радиотехнических устройств» под ред. Казаринова Ю.М. - М.: Высшая школа, 1976 год.

2.      «Полупроводниковые приборы» Галкин В.И., Булычёв А.Л., Прохоренко В.А. - Беларусь, 1979 год.

.        «Полупроводниковая схемотехника» Титце У., Шенк К. - М.: Мир, 1983 год.

.        Под ред. Горюнова Н.Н. Справочник. Полупроводниковые приборы. Диоды, тиристоры, оптоэлектронные приборы. - М.: Энергоатомиздат, 1985 год.

.        Под ред. Голомедова А.В. Справочник. Полупроводниковые приборы. - М.: Радио и связь, 1988 год.

§8. Приложение

А. Входные вольтамперные характеристики транзистора КТ315А

Б. Выходные вольтамперные характеристики транзистора КТ315А.

В. Входные вольтамперные характеристики транзистора КТ604А.

Г. Выходные вольтамперные характеристики транзистора КТ315А.

Д. Прямая ветвь ВАХ диода Д2Д212А

Е.Обратная ветвь ВАХ диода Д2Д212А