Материал: Проектирование системы управления модулятором добротности лазера с импульсной модуляцией добротности

Внимание! Если размещение файла нарушает Ваши авторские права, то обязательно сообщите нам

Проектирование системы управления модулятором добротности лазера с импульсной модуляцией добротности

§1. Техническое задание

Спроектировать систему управления модулятором добротности лазера с импульсной модуляцией добротности.

Параметры выходных импульсов:

- время задержки импульса запуска

, мкс299


- время работы

, мкс117.6


- длительность импульса управления

, мкс2.1


- длительность переднего фронта импульса управления

, мкс0.2


- длительность заднего фронта импульса управления

, мкс0.1


- частота следования импульсов управления

, кГц119


- амплитуда импульсов на нагрузке

, В23


- сопротивление нагрузки

, кОм10


- ёмкость нагрузки

, пФ50



§2. Выбор и обоснование блок-схемы системы управления

Лазер с импульсной модуляцией добротности состоит из системы управления модулятором (СУМ):

·  генератора строба задержки первого импульса;

·        генератора строба работы импульсного модулятора при использовании режима регуляризации пичковой структуры излучения;

·        генератора импульсов управления (подмодулятора);

·        согласующего каскада (усилитель, обостритель);

·        усилителя мощности;

·        собственно лазера.

Импульсный режим работы лазера (по накачке) определяет и особенности управления электрооптическим или же другим типом модулятора добротности. Достаточный уровень усиления активной среды достигается через некоторое, вполне определённое время. Поэтому необходимо задержать первый импульс модуляции добротности на время задержки запуска первого импульса модуляции добротности, что осуществляет генератор строба задержки. Он может быть построен по схеме ждущего мультивибратора. По этой же схеме может быть построен и генератор строба работы.

А. Импульс запуска накачки


Б. Строб задержки первого импульса модуляции добротности


В. Строб работы в режиме «пачки» импульсов

Г. Импульсы модуляции

Временные диаграммы работы лазера в режиме пачки импульсов

§3. Расчёт первого ждущего мультивибратора с эмиттерной связью (строб задержки)

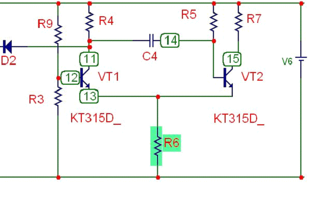
Рис. 3.1.

Мультивибратор с эмиттерной связью в данной схеме (Рис. 3.1.) применяется как ждущий генератор импульсов прямоугольной формы с заданной длительностью.

В данной схеме запуск производится от генератора прямоугольных импульсов Vpulse импульсом амплитудой 2 [В] и длительностью 0.5 [мкс].

В исходном состоянии транзистор VT1 закрыт, а транзистор VT2 открыт и находится в режиме насыщения, что достигается выбором сопротивлений R1, R2, Re. Конденсатор С заряжен до максимального значения. При поступлении запускающего импульса происходит опрокидывание схемы, в результате чего VT2 закрывается, а VT1 переходит в режим насыщения. В наступившем неустойчивом состоянии происходит разряд конденсатора частью коллктроного тока транзистора VT1, протекающего через сопротивление R, источник напряжения VEK, и сопротивление Re. При разрядке конденсатора происходит снижение потенциала базы транзистора VT2 по экспоненциальному закону, после чего происходит возврат схемы в начальное состояние.

Исходные данные для расчёта схемы ждущего мультивибратора

Амплитуда выходного импульса , В23


Минимальная длительность выходного импульса , мкс117.6


Максимальная длительность выходного импульса , мкс117.6


Допустимая нестабильность длительности импульсов в диапазоне температур, -30…+30


Длительность переднего и заднего фронтов выходного импульса , мкс



Определяем параметры схемы.

1. Коллекторное напряжение определяется из условия, что

.

Выбираем .

2. Выберем транзистор КТ31Д.

Характеристики транзистора КТ315А

Допустимый ток коллектора Максимальный ток коллектора Сопротивление эмиттера Сопротивление базы







30

120

90

0,1

250*10-6

10

10


3.      Величина сопротивления  определяется из следующих условий

;

.

Выберем .

При этом для обеспечения амплитуды выходного импульса коллекторный ток равен:

.


.

.        Сопротивление  равно:

.

.        Времязадающее сопротивление  для коэффициента глубины насыщения  рассчитывается, исходя из условия насыщения второго транзистора в исходном состоянии:

.

.        Времязадающую ёмкость  определяем:

.

.        Сопротивления делителей  и  определяются из условия запирания первого транзистора в начальном состоянии:

.

.

9. Уточнение величины восстановления схемы, определяется временем заряда конденсатора:

.

10.    Уточнение величины амплитуды напряжения:

.

После тестирования и подгонки схемы методами САПР получены следующие значения элементов схемы:

, , , , , , .

§4. Расчёт второго ждущего мультивибратора с эмиттерной связью (строб работы)

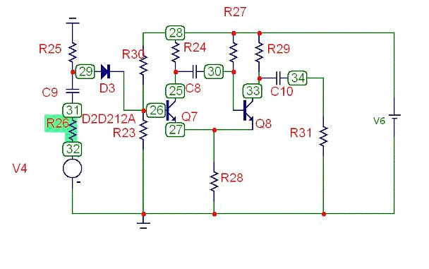
Запуск второго мультивибратора (Рис. 4.1.) происходит при помощи положительного импульса на коллекторе первого транзистора, который после дифференцирования при помощи дифференцирующей цепочки с маленькой постоянной времени цепи даёт скачок напряжения на сопротивлении , что обеспечивает смену состояния на транзисторах. В схеме запуска присутствует диод, что позволяет запустить мультивибратор только по заднему фронту импульса с первого мультивибратора.

Рис. 4.1.

Исходные данные для расчёта схемы ждущего мультивибратора

Амплитуда выходного импульса , В5,6


Минимальная длительность выходного импульса , мкс67.68


Максимальная длительность выходного импульса , мкс82.72


Допустимая нестабильность длительности импульсов в диапазоне температур, -30…+30


Длительность переднего и заднего фронтов выходного импульса , мкс


Сопротивление нагрузки , кОм2,5



Определяем параметры схемы.

1. Коллекторное напряжение определяется из условия, что

.

Выбираем .

2. Тип транзистора определяем из следующих условий:

А. .

Б. условие минимальной длительности импульсов:

 ;

  .

Выберем транзистор КТ315А

Характеристики транзистора КТ315А

Допустимый ток коллектора Максимальный ток коллектора Сопротивление эмиттера Сопротивление базы







30

120

90

0,1

250*10-6

10

10


3.      Величина сопротивления  определяется из следующих условий

;

.

Выберем .

При этом для обеспечения амплитуды выходного импульса коллекторный ток равен:

.

4.      Величину сопротивления  рассчитываем так:

.

Выберем .

.        Сопротивление  равно:

.

Выбираем .

.        Времязадающее сопротивление  для коэффициента глубины насыщения  рассчитывается, исходя из условия насыщения второго транзистора в исходном состоянии:

.

Принимаем .

.        Времязадающую ёмкость  определяем для , так как :

.

Выбираем .

.        Сопротивления делителей  и  определяются из условия запирания первого транзистора в начальном состоянии:

.

Выбираем .

.

Выбираем .

9. Уточнение величины восстановления схемы, определяется временем заряда конденсатора:


10.    Уточнение величины амплитуды напряжения:

.

После тестирования и подгонки схемы методами САПР получены следующие значения элементов схемы:

, , , , , , .