Материал: Проектирование системы теплоснабжения жилого района от ЦТП

Внимание! Если размещение файла нарушает Ваши авторские права, то обязательно сообщите нам

Проектирование системы теплоснабжения жилого района от ЦТП

ВЫПУСКНАЯ КВАЛИФИКАЦИОННАЯ РАБОТА

на тему: «Проектирование системы теплоснабжения

жилого района от ЦТП»

Москва 2017 г.

СОДЕРЖАНИЕ

Введение

Раздел 1. Исходные данные, общие сведения о ЦТП

.1 Анализ принципа действия и технологических схем ЦТП

.1.1 Принцип действия ЦТП

.1.2 Схемы ЦТП

.2 Исходные данные проекта

.2.1 Климатические условия площадки

.2.2 Описание принятой схемы теплоснабжения

.2.3 Потребители тепловой энергии от ЦТП

Раздел 2. Проектирование системы теплоснабжения жилого района от ЦТП

.1 Расчет тепловых нагрузок и расходов теплоносителя

.2 Выбор и описание способа регулирования

.3 Расчет тепловой схемы

.4 Гидравлический расчет системы теплоснабжения

.4.1 Расчет расходов теплоносителя по участкам сети

.4.2 Расчет потерь давления

.4.3 График давлений тепловой сети и его анализ

.5 Выбор и расчет оборудования

.5.1 Подбор теплообменного оборудования

.5.2 Подбор насосного оборудования

.5.3 Конструктивные элементы тепловой сети

.6 Технологическая часть

Раздел 3. Экономика, безопасность решений проекта и экология

.1 Экономическая часть

.1.1 Расчет расходов по эксплуатации системы теплоснабжения

.1.2 Расчет доли ЦТП и тепловых сетей в себестоимости отпуска тепловой энергии

.2 Безопасность решений проекта

.2.1 Опасные и вредные производственные факторы

.2.2 Техника безопасности

.2.3 Производственная санитария

.3 Охрана окружающей среды

Заключение

Список использованной литературы

ВВЕДЕНИЕ

Темой выпускной квалификационной работы является проектирование теплоснабжения района от ЦТП в г. Казани.

Целью работы является разработка проекта теплоснабжения жилого района от ЦТП, выбор принципиальных решений по теплоснабжению, рабочего оборудования и средств контроля.

Актуальность темы определяется большим интересом к современным системам теплоснабжения, перспективностью развития данной отрасли в рамках повышения эффективности, экологичности и экономичности теплоснабжающего оборудования.

В достижения обозначенной цели в ВКР необходимо решить следующие задачи:

рассмотреть теоретические аспекты проектирования систем теплоснабжения от ЦТП;

рассчитать расход теплоты на отопление, вентиляцию и горячее водоснабжение;

выполнить гидравлический расчет схемы теплоснабжения с построением графика давлений сети;

произвести выбор основного и вспомогательного оборудования ЦТП;

выполнить расчет технико - экономических показателей.

ВКР состоит из: введения, трех разделов, заключения, библиографического списка.

В первой части рассмотрены основные направоения проектирования системы теплоснабжения, варианты трассировки тепловых сетей, принцип работы и конструкции ЦТП. Кроме того выполнен анализ исходных данных, приведены административная и климатологическая характеристика района проектирования.

Во втором разделе производится проектирование элементов системы теплоснабжения от ЦТП: выполняется расчет тепловых нагрузок по абонентам района, гидравлический расчет тепловой сети с графика давлений, производится выбор основного и вспомогательного оборудования ЦТП, произведен расчет и выбор основных конструктивных элементов тепловой сети.

В третьем разделе решены вопросы охраны труда и экологии, рассчитана себестоимость отпуска тепловой энергии для абонентов.

В ходе подготовительной работы была использована научная литература и нормативно-правовые акты в области теплоэнергетики.

Раздел 1. Исходные данные, общие сведения о ЦТП

.1 Анализ принципа действия и технологических схем ЦТП

.1.1 Принцип действия ЦТП

Четырехтрубная система централизованного теплоснабжения от источников

Центральный тепловой пункт (ЦТП) - комплекс технических устройств, предназначенный для присоединения, передачи и распределения тепловой энергии нескольким потребителям. В ЦТП подключаются группы однородных систем теплопотребления: отопление, вентиляция и ГВС большинства зданий микрорайона/квартала.

ЦТП должны размещаться на границах между магистральными и

распределительными (квартальными) сетями и служат для распределения теплоносителя по системам отопления и горячего водоснабжения обслуживаемых зданий, а также функции обеспечения безопасности, управления и учета.

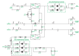
Принципиальная схема ЦТП представлена на рисунке 1.1.

Основные задачи ЦТП:

распределение теплоносителя в автомаитческом режиме, который поступает от источника тепла по тепловым сетям в местные районные сети, в объемах, соответствующих потребности абонентов;

телемеханический контроль за всеми параметрами теплоносителя и автоматический учет расхода теплоты, получаемой всеми абонентами;

автоматическое регулирование всех параметров теплоносителя, направляемого в местные распределительные тепловые сети в соответствии с техническими характеристиками группы потребителей;

защита от нарушения гидравлических режимов тепловых сетей при возникающих нарушениях теплового режима, а также от возникновения утечек в магистральных и местных сетях;

защита местных систем теплоснабжения от аварийного повышения давления в распределителльных сетях (возникающие гидравлические удары и ошибки при переключениях);

система водоподготовки для ГВС;

обеспечение отключения систем теплопотребления в случае такой необходимости.

Рис. 1.1. Принципиальная схема ЦТП

теплоснабжение жилой район

1.1.2 Схемы ЦТП

При использовании воды - как теплоносителя в системе теплопотребления, центральные тепловые пункты могут быть с зависимой и независимой схемой подключения оборудования.

По зависимой одноконтурной схеме подключения вода от распределительной сети поступает непосредственно абоненту в систему теплопотребления. При реализации такой схемы нет необходимости в строительстве промежуточных тепловых пунктов, теплообменного оборудования и другого смесительного и насосного оборудования.

Главным недостатком такой схемы является невозможность осуществления регулирования режимов теплопотребления.

При независимой двухконтурной схеме подключения теплоноситель от магистральных сетей (первый контур) отдает тепло теплоносителю, который уже будет циркулировать непосредственно в системе теплопотребления абонентов (второй контур). Преимуществами данной схемы является возможность полного регулирования и управления всеми тепловыми режимами всех контуров схемы.

.2 Исходные данные проекта

.2.1 Климатические условия площадки

Место строительства - г. Казань.

Район строительства в соответствии с СП 131.13330.2012 «Строительная климатология» и СП 20.13330.2011 «Нагрузки и воздействия» характеризуется следующими условиями, представленными в таблице 1.1.

Таблица 1.1

Климатологическая характеристика места строительства

Наименование

Показатели

Источник

Климатический подрайон

I В

[1]

Расчетная температура для проектирования ограждающих конструкций, оС: 1) абсолютная минимальная 2) средняя наиболее холодных суток 3) средняя наиболее холодной пятидневки

 -37 -35 -32

 То же " "

Зона влажности

сухая

"

Внутренняя расчетная температура, оС

18

-

Внутренняя относительная влажность воздуха, %

66

-

Продолжительность отопительного периода, сут.

208

[1]

Средняя температура наружного воздуха отопительного периода, оС

- 4,8

"


.2.2 Описание принятой схемы теплоснабжения

Прокладка трассы трубопроводов тепловой сети нанесена на тепловую карту района города с нанесёнными на ней кварталами, геодезическими отметками уровня земли и заданными тепловыми нагрузками.

При проектировании трассы трубопроводов учитывались следующие соображения:

При проектировании тепловой сети от ЦТП учтем следующие требования:

Диаметры трубопроводов, которые прокладываем в жилом районе, по условиям безопасности, выбираем не более 500 мм, при этом не допускается прокладка трассы в местах возможного скопления людей (спортивные площадки, скверы, дворовое пространство и т.д.). Пересечение трубопроводами тепловых сетей дошкольных, детских, школьных и лечебно-профилактических организаций не допускается.

Для проектируемой тепловой сети выбираем подземную прокладку.

Уклон при прокладке трубопроводов в независимости от скорости и направления движения теплоносителя должен составлять не менее 0.002.

При окончательном выборе схемы магистральных тепловых сетей требуется учитывать экономичность и надежность их работы. При этом необходимо ориентироваться на наименьшую протяженность тепловых сетей, к меньшему числу тепловых камер, используя, по возможности, двухстороннее подключение абонентов.

В нижних точках трубопроводов тепловых сетей необходимо устанавливать запорную арматуру для слива теплоносителя (дренажные краны).

Компенсация температурных деформаций в трубопроводах тепловых сетей обеспечивается компенсаторами - сильфонными, сальниковыми или радиальными, а также самокомпенсацией - на участках поворотов тепловой сети.

Для подземной прокладки тепловых сетей применяется канальная.

В ВКР будем использовать бесканальную и канальную прокладку.

Для защиты наружной поверхности трубопроводов тепловых сетей от коррозии требуется предусматривать защитное покрытие.

При подземной прокладке для установки запорной арматуры, спускных и воздушных элементов, компенсаторов и вспомогательного оборудования, которое требует постоянного обслуживания, устраиваются тепловые камеры или ковера.

.2.3 Потребители тепловой энергии от ЦТП

В данной работе рассматривается теплоснабжение жилого микрорайона города Казани от ЦТП.

Система теплоснабжения предназначена для нужд горячего водоснабжения и отопления. Потребителями тепла являются жилые, административные и вспомогательные здания.

К ЦТП подключено 33 потребителя, список которых с тепловыми нагрузками приведен в таблице 1.2.

Таблица 1.2 Тепловые нагрузки зданий

Часовые нагрузки, Гкал/ч

Наименование абонента

отопл.

вентил.

ГВС


1

2

3

4

0,0560

0,0000

0,0000

№2 ферма-2 дом 10

0,0809

0,0000

0,0113

№6 ферма-2 дом 71

0,0503

0,0000

0,0124

№7 ферма-2 дом 59

0,0268

0,0000

0,0075

№8 ферма-2 дом 49

0,0392

0,0000

0,0000

№9 ферма-2 дом 50

0,3662

0,0000

0,0850

№10 ферма-2 дом 80

0,0889

0,0000

0,0396

№11 ферма-2 д/с №47




№12 ферма-2 дом 76

0,0074

0,0000

0,0073

Магазин №5

0,1522

0,0000

0,0260

Жилой дом

0,1596

0,0000

0,0333

Итого: 0,1929




№13 ферма-2

0,1667

0,0000

0,0371

Общежитие №6

0,0053

0,0000

0,0022

Ф-л полик. отделения дет. б-цы

0,1720

0,0000

0,0393

Итого: 0,2113

0,1672

0,0000

0,0418

№14 ферма-2 82 Общежитие №5

0,2785

0,0000

0,1074

№15 ферма-2 79-А, общежитие №1А

0,3464

0,0000

0,1117

№16 ферма-2 79Б, общежитие( с пристроем)

0,1044

0,0000

0,0022

№18 учебное здание№3 (библиотека)

0,1610

0,0000

0,0319

№19 ферма-2 84 спортивный корпус

0,2713

0,0000

0,0000

№20 учебная мастерская

0,8858

0,1048

0,0176

№ 21 учебное здание№3

0,2919

0,0000

0,0000

№ 22 учебное здание № 2А-Б

0,2614

0,0000

0,0357

№23 Ферма 2, 78,ж/д

0,0174

0,0000

0,0000

№25 Ферма-2, дом 44

0,0150

0,0000

0,0000

№27 Биотехнологическая лаборатория

0,0171

0,0000

0,0000

№28 Учебно-тепличный комплекс

0,0136

0,0000

0,0000

№29 Ферма-2, дом 85

0,2337

0,0861

0,2428

№ 30 Общежитие гостиничного типа

0,1204

0,1685

0,5589

№ 31 стадион «ТУЛПАР»

0,1763

0,4300

0,1983

№ 32 Спортивный комплекс

0,4046

0,0000

0,0929

№ 33 Ферма-2, дом 81

0,0026

0,0000

0,0000

№ 34 Ферма-2, ГРП

0,0526

0,0000

0,0000

№ 37 Ферма-2, дом 75

0,0373

0,0000

0,0000

№ 39 Ферма-2 Контора учхоза

0,1124

0,0000

0,0000

Гараж учхоза

0,1497

0,0000

0,0000

Итого: 0,1497

0,0083

0,0000

0,0000

№ 40 Ферма-2, дом №74

0,1034

0,0000

0,0539

№41 Столовая общежития ФПК

0,0057

0,0000

0,0000

№42 Уч. лаборатория хранения матер.

0,0139

0,0000

0,0011

№ 43 Ферма-2, дом №43 Магазин «Исток»

5,1421

0,7894

1,7276

ИТОГО: 7,6561

Раздел 2. Проектирование системы теплоснабжения жилого района от ЦТП

.1 Расчет тепловых нагрузок и расходов теплоносителя

Произведем расчет тепловых нагрузок теплопотребления.

Расход теплоты на отопление (на системы, оборудование конвективно-излучающими приборами). Расчетные расходы теплоты (Гкал/ч) на отопление жилых, общественных и административных зданий определяют по укрупненным показателям

 (2.1)

где q - удельная отопительная характеристика здания при tв.р.=-32С, кал ∕(м3∙ч∙С);

α- поправочный коэффициент, учитывающий климатические условия района и применяемый в случаях, когда расчетная температура наружного воздуха отличается от - 32С;объем здания по наружному обмеру, м3;в- расчетная температура воздуха внутри отапливаемого здания, С ;в.р.- расчетная температура наружного воздуха для проектирования отопления, С.

Отопительные характеристики жилых зданий с учетом естественной вентиляции для климатического пояса с расчетной температурой наружного воздуха tв.р.= -32С можно также определить по эмпирической формуле ВТИ им. Ф. Э. Дзержинского:

, (2.2)

где V - объем зданий по наружному обмеру, м3;= 6, a = 1,6 - для зданий, возведённых до 1958 г.;= 8, а = 1,3 - для зданий, построенных после 1958 г. (из сборного железобетона).

Определим расход теплоты на горячее водоснабжение. Расчетные расходы горячей воды и теплоты на горячее водоснабжение определяют по проектным данным. При их отсутствии нормативный расход горячей воды для жилых зданий определяют по формулам:

среднечасовой за сутки наибольшего водопотребления

, (2.3)

максимально часовой

, (2.4)

где а - норма расхода горячей воды на одного потребителя, принимаемая по таблице 1.5 [2];- расчетное число потребителей;

К - коэффициент часовой неравномерности потребления горячей воды;

-3 - коэффициент перевода расхода воды из л/ч в м3/ч.

Среднечасовой и максимально-часовой расчетные расходы теплоты на горячее водоснабжение (Гкал/ч) определяют умножением соответствующих расходов воды на коэффициент (55 - tx)10-3 (где 55 - принятая температура горячей воды, tx - температура холодной воды, которая при отсутствии данных принимается равной 5 0С).

Расчетный среднечасовой расход горячей воды для жилых зданий находят по формуле:

, (2.5)