Материал: Проектирование модуля корпоративной информационной системы по автоматизации документа, хранящего информацию об организации

Внимание! Если размещение файла нарушает Ваши авторские права, то обязательно сообщите нам

Проектирование модуля корпоративной информационной системы по автоматизации документа, хранящего информацию об организации

КУБАНСКИЙ ГОСУДАРСТВЕННЫЙ АГРАРНЫЙ УНИВЕРСИТЕТ

Факультет прикладной информатики

Кафедра системного анализа и обработки информации










Курсовая работа

по дисциплине: Корпоративные информационные системы

на тему: Проектирование модуля корпоративной информационной системы по автоматизации документа, хранящего информацию об организации

выполнил Иванус Я.




Краснодар 2016

РЕФЕРАТ

Ключевые слова: ИНФОРМАЦИОННАЯ СИСТЕМА, ДОКУМЕНТООБОРОТ, ПРЕДПРИЯТИЕ, МОДЕЛЬ, ИНФОРМАЦИЯ, 1С: ПРЕДПРИЯТИЯ.

Цель работы - анализ и проектирование модуля корпоративной информационной системы по автоматизации документа, который предназначен для хранения информации об организации.

Результат работы: разработанный и описанный модуль корпоративной информационной системы, включающий в себя: справочники, документы, перечисления, отчёты. Так же были определены роли и интерфейсы пользователей.

СОДЕРЖАНИЕ

ВВЕДЕНИЕ

. ТЕОРЕТИЧЕСКИЕ ОСНОВЫ КОРПОРАТИВНЫХ ИНФОРМАЦИОННЫХ СИСТЕМ

.1 ERP - системы планирования ресурсов предприятия

.2 Корпоративные информационные системы масштаба предприятия: Парус

.3 Характеристика объекта исследования (в разрезе исследуемого бизнес-процесса)

. ДОКУМЕНТИРОВАНИЕ И СТАНДАРТИЗАЦИЯ ПРОЦЕССА РАЗРАБОТКИ КИС

.1 Моделирование предметной области

.2 Постановка задачи на проектирование модуля КИС

.3 Спецификация требований

. ПРОЕКТИРОВАНИЕ МОДУЛЯ КИС В СИСТЕМЕ 1С: ПРЕДПРИЯТИЕ 8.1

.1 Создание основных объектов конфигурации

.2 Создание документов

.3 Создание регистров и отчетов

.4 Создание ролей и интерфейсов пользователей

ЗАКЛЮЧЕНИЕ

СПИСОК ИСПОЛЬЗОВАННЫХ ИСТОЧНИКОВ

ПРИЛОЖЕНИЕ

ВВЕДЕНИЕ


Интерес к корпоративным информационным системам постоянно растет. Если вчера корпоративные информационные системы привлекали внимание довольно узкого круга руководителей, то сейчас проблемы автоматизации деятельности компаний стали актуальными практически для всех. Обусловлено это не только положительной динамикой развития экономики, но и тем, что сегодня предприятия уже обладают значительным опытом использования программных продуктов различного класса.

Целью данной курсовой работы является изучение и построение модуля корпоративной информационной системы по автоматизации документа, который предназначен для хранения информации об организации.

В первой главе был проведен анализ теоретических основ корпоративных информационных систем. Рассмотрены ERP - системы планирования ресурсов предприятия, проведён обзор КИС и дана характеристика объекту исследования.

Во второй главе была смоделирована предметная область, поставлена задача на проектирование модуля КИС и выявлены спецификации требования к разрабатываемому модулю.

В третьей главе было дано описание разработанного модуля КИС в системе 1С: Предприятие, а именно было описано создание объектов конфигурации: справочников, документов, перечислений, отчётов и ролей.

1.      ТЕОРЕТИЧЕСКИЕ ОСНОВЫ КОРПОРАТИВНЫХ ИНФОРМАЦИОННЫХ СИСТЕМ

.1 ERP - системы планирования ресурсов предприятия


Корпоративная Информационная Система (КИС) - это масштабируемая система, предназначенная для комплексной автоматизации всех видов хозяйственной деятельности компаний, а также корпораций, требующих единого управления [7].система - это корпоративная информационная система (КИС) предназначенная для автоматизации учёта и управления. Как правило, ERP-системы строятся по модульному принципу и в той или иной степени охватывают все ключевые процессы деятельности компании.

Системами уровня ERP называют пакеты программ, обеспечивающие функциональность, которая обычно выполняется двумя или более системами. Формально программный пакет включающий одновременно и расчет заработной платы и ведение учета считается системой класса ERP.

Системы планирования ресурсов предприятия - ERP ( ERP Enterprise Resource Planning ) - служат для интеграции всех данных и процессов организации в единую систему. Для этого, типичная ERP-система использует множество различных программных и аппаратных компонентов. Ключевым компонентом большинства ERP-систем является единая база данных, хранящая в себе данные различных системных модулей.

В основе ERP-систем лежит принцип создания единого хранилища данных содержащего всю корпоративную бизнес-информацию и обеспечивающего одновременный доступ к ней любого необходимого количества сотрудников предприятия наделённых соответствующими полномочиями. Изменение данных производится через функции (функциональные возможности) системы. ERP-система состоит из следующих элементов:

·        Модель управления информационными потоками (ИП) на предприятии;

·        Аппаратно-техническая база и средства коммуникаций;

·        СУБД системное и обеспечивающее ПО;

·        Набор программных продуктов автоматизирующих управление ИП;

·        Регламент использования и развития программных продуктов;

·        IT-департамент и обеспечивающие службы;

·        Собственно пользователи программных продуктов.

Большинство современных ERP систем построены по модульному принципу, что дает заказчику возможность выбора и внедрения лишь тех модулей, которые ему действительно необходимы. Модули разных ERP систем могут отличаться как по названиям, так и по содержанию. Тем не менее, есть некоторый набор функций, который может считаться типовым для программных продуктов класса ERP. Система планирования ресурсов предприятия - это очень удобный и эффективный способ увеличения производительности и эффективности предприятия. [10]

1.2 Корпоративные информационные системы масштаба предприятия: Парус


Корпорация "ПАРУС" - крупнейший российский разработчик автоматизированных ИС для государственных учреждений и коммерческих организаций различного масштаба и отраслевой принадлежности. В решения по автоматизации заложены следующие основополагающие принципы:

·        модульный принцип построения программного комплекса;

·        платформенная независимость;

·        обеспечение эффективной обработки и защиты данных для архитектуры "клиент-сервер" и СУБД Oracle;

·        интеграция с внешними информационными системами и приложениями;

·        этапность внедрения;

·        масштабируемость и надежность.

Корпорация "ПАРУС" подготовила продукты для промышленных предприятий и производственных компаний; фирм оптовой и розничной торговли; компаний, предоставляющих различные услуги; организаций и учреждений, состоящих на государственном бюджете; страховых компаний.

Помимо этого корпорация "ПАРУС" осуществляет проектирование ИС "на заказ".

Для крупного бизнеса предназначена система "Парус-Корпорация" (Рисунок 1), в которой сделан акцент на автоматизацию финансово-управленческой деятельности крупных предприятий различных отраслей. Эта система предназначена для полной информационной поддержки и автоматизации управления в следующих базовых сферах:

финансы - охватывает финансовое планирование, бухгалтерский учет, консолидацию отчетности. Основные функции: текущее планирование (бюджетирование), платежный календарь, оперативное планирование и управление платежами, планирование дебиторской и кредиторской задолженности, финансовый анализ;

бухгалтерский учет - обеспечивает регистрацию и обработку первичных документов; формирование книги покупок и книги продаж, учет денежных средств, учет расчетов с дебиторами и кредиторами; учет товарно-материальных ценностей в разрезе мест хранения и материально ответственных лиц; консолидацию бухгалтерской отчетности и др.;

маркетинг и логистика - поддерживает маркетинг (связь с клиентами), управление закупками, складом, сбыт (реализацию), розничную торговлю (магазин); производство - обеспечивает техническую подготовку производства, технико-экономическое планирование, учет затрат и калькуляцию себестоимости продукции, управление ремонтом;

персонал - объединяет функции управления кадрами (учет персонала) и учета труда и его оплаты (табельный учет рабочего времени, расчет заработной платы).

Корпоративная информационная система "Парус-Корпорация" поддерживает национальные и международные стандарты финансовой отчетности, модель управления предприятием на макроуровне, обеспечивающую полный управленческий цикл, а именно: планирование всех видов ресурсов предприятия; детализированный учет финансово-хозяйственных операций; контроль и оперативное управление деятельностью предприятия; анализ и регулирование финансово-хозяйственной деятельности предприятия.

Система "Парус-Корпорация" также поддерживает базовые корпоративные технологии:

·        OLAP - для анализа больших объемов "исторических" данных, графическое представление результатов анализа;

·        управление бизнес-процессами, включая автоматизацию управления деловыми процессами всех подразделений (концепция Workflow); автоматизацию управления документооборотом (концепция Docflow);

·        электронный бизнес (e-Business) для высшего руководства и менеджеров с использованием интернет-технологий;

·        управленческий учет и отчетность (формирование отчетов для высшего и среднего руководства по направлениям: финансы, логистика, производство);

·        интеграцию с офисными приложениями, электронными почтовыми службами.

В составе системы имеется специальный модуль - "Администратор", который обеспечивает настройку, мониторинг функциональных модулей и пользователей. Система "Парус-Предприятие 7" предназначена для малых и средних хозрасчетных предприятий различной отраслевой принадлежности, это мощная полнофункциональная система автоматизации бухгалтерского учета, торговых бизнес-процессов, складского и кадрового учета, рассчитанная на локальную сеть с ограниченным числом узлов (в пределах 15-20).

Система построена по модульному принципу. Каждый модуль автоматизирует один вид деятельности (функцию системы управления) предприятия и может работать как в автономном режиме, так и совместно с другими модулями в едином информационном пространстве масштаба предприятия. Основные функциональные модули: "Бухгалтерия", "Реализация и склад", "Комплекс", "Учет договоров", "Комплектование", "Заработная плата", "Кадры". [8]

Рисунок 1 - Главное окно КИС «Парус-Корпорация»

1.3 Характеристика объекта исследования (в разрезе исследуемого бизнес-процесса)

корпоративный информационный интерфейс регистр

Место, где можно узнать сведения об организации является орган, ее зарегистрировавший. В РФ это районная налоговая инспекция, зарегистрировавшая данную фирму и включившая ее в ЕГРЮЛ. Выписка из ЕГРЮЛ является единственным законным основанием для подтверждения действительного адреса организации, по которому ей направляются все официальные письма и прочих сведений об этой организации, включая данные об ее директоре, ИНН, ОГРН, видах деятельности, времени создания и прочие.

В настоящие время не существует единого образца для заполнения информации об организации, поэтому различные версии документов или программ, предназначенные для сбора такой информации, имеют разную структуру и вид.

Но самым главным и единым является то, что существует определённый набор минимальных полей, информация из которых является первостепенно важной для государственных органов: «Наименование», «Банковские реквизиты», «Информация о местонахождении организации», «Контактные данные», «Сотрудники организации» и «Основные сведения об организации».

Набор данных полей может быть расширен в соответствии с предъявляемыми требованиями отдельно взятых налоговых органов различных субъектов Российской Федерации.

Схема процессов создания документа, содержащего информацию об организации, представлена на рисунке 2.

Рисунок 2 - Схема процессов создания документа, содержащего информацию об организации

2. ДОКУМЕНТИРОВАНИЕ И СТАНДАРТИЗАЦИЯ ПРОЦЕССА РАЗРАБОТКИ КИС

.1 Моделирование предметной области


Для создания корректного модуля конфигурации необходимо проследить движение данных в имеющихся документах. Для этого создадим модель, отображающую потоки данных.

В документе «Сведения об Организации» собрана информация из разных справочников (Рисунок 3).

Поля: «Руководитель», «ГлавныйБухгалтер», «Кассир», «Руководитель Имя», «Руководитель Отчество», «Главный Бухгалтер Имя», «Кассир Имя», «Главный Бухгалтер Отчество» и «Кассир Отчество» должны заполняться из определённого справочника - «Физические Лица».

Поля: «Сокращённое Наименование», «Полное Наименование», «Краткое Наименование», «ИНН», «КПП», «Префикс», «Номер Счёта», «БИК», «Корр. Счёт», «Город», «Наименование», «БИК1», «Город1», «Корр. Счёт1», «Наименование1», «Телефон», «Факс», «Email», «ОГРН», «Дата Гос. Регистрации», «Код ИФНС», «Наименование ИФНС», «Дата Выдачи», «Серия Свидетельства», «Номер Свидетельства», «Код Налогового Органа» и «Наименование Налогового Органа» должны заполняться пользователем в ручном режиме.

Поля: «Тип Организации», «Юридический Адрес», «Фактический Адрес» и «Почтовый Адрес» задаются преогромно, по средствам работы процедур.

Рисунок 3 - Информационные потоки для документа «Сведения об организации»

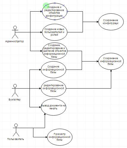
На рисунке 4 представлена диаграмма вариантов использования КИС. На ней представлены различные варианты использования.

Рисунок 4 - Диаграмма вариантов использования КИС

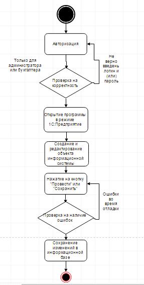
Диаграмма деятельности (activity diagram) - диаграмма, на которой показано разложение некоторой деятельности на её составные части.

Под деятельностью понимается спецификация исполняемого поведения в виде координированного последовательного и параллельного выполнения подчинённых элементов - вложенных видов деятельности и отдельных действий, соединённых между собой потоками, которые идут от выходов одного узла к входам другого.

Построим диаграммы деятельности для нескольких вариантов использования. На рисунке 5 представлена диаграмма деятельности для варианта использования «Создание и редактирование объектов конфигурации».

Рисунок 5 - Диаграмма деятельности для варианта использования «Создание и редактирование объектов конфигурации».

На рисунке 6 представлена диаграмма деятельности для вариантов использования «Создание и редактирование информационной базы».

Рисунок 6 - Диаграмма деятельности для вариантов использования «Создание и редактирование объекта ИБ»

Диаграммы последовательности являются моделями, описывающими поведение взаимодействующих групп объектов.