Материал: Проектирование комбинационных схем цифровых устройств

Внимание! Если размещение файла нарушает Ваши авторские права, то обязательно сообщите нам

Сопротивление подключенного ко входам логических элементов R4=R5:

 

где Uпор=1,5В

Из ряда номиналов резисторов и конденсаторов Е24 выбираем номинал резистора

Определяем постоянное смешение на входах логических элементов:

 

Рассчитываем амплитуду выходного импульса:

 

Находим промежуточную расчетную величину:

 

А затем емкость конденсатора:

 

Из ряда номиналов резисторов и конденсаторов Е24 выбираем номинал конденсатора

Определим время восстановления напряжения на конденсаторе:

 

 

 

Проверим выполнение условия:

 

 

Условие выполняется, значит, выбранные номиналы:

 

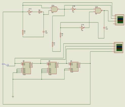
.5 Схема ждущего мультивибратора

Рисунок 5.5.1 - Принципиальная схема ждущего мультивибратора

Рисунок 5.5.2 - Диаграммы напряжений всего устройства

Таблица 5.5.1 - Перечень элементов

Позиционное обозначение

Наименование

Количество

U4(C-E)

Инвертор 7404

3

DD1,DD2

Счетчик 74LS90

2

DD3

Счетчик 74LS92

1

DD4

Элемент И 7408

1

DD5

Элемент И-НЕ 7401

1

C3

Конденсатор 820 пФ

1

C2

Конденсатор 750 пФ

1

R2, R3

Резистор 510 Ом

2

R4, R5

Резистор 12 кОм

2



ЗАКЛЮЧЕНИЕ

В данной курсовой работе были отработаны навыки использования пакета программ для автоматизированного проектирования электронных схем Proteus.

В частности использование Proteus для построения принципиальных схем, на основе пяти представленных задач.

СПИСОК ИСПОЛЬЗОВАННОЙ ЛИТЕРАТУРЫ

1.        В.Л. Шило. Популярные цифровые микросхемы: Справочник. М. - Радио и связь, 1987 - 352 с.

2.     Методические указания по выполнению курсовой работы по дисциплине "Цифровые устройства и микропроцессоры", Л.В. Просвирякова. - 16 с.

.       Букреев И., Горячев В., Мансуров Б. Микроэлектронные схемы цифровых устройств, 2009 г. - 712 с.