Материал: Проект теплоэлектроцентрали мощностью 280 МВт с турбоустановками ПТ-140/165-130/15

Внимание! Если размещение файла нарушает Ваши авторские права, то обязательно сообщите нам

Проект теплоэлектроцентрали мощностью 280 МВт с турбоустановками ПТ-140/165-130/15

Аннотация

Дипломный проект на тему: «Проект теплоэлектроцентрали мощностью 280 МВт с турбоустановками ПТ-140/165-130/15» выполнен студентом группы ТЭС-09 Колосковым Павлом Андреевичем.

Технологическая часть дипломного проекта содержит расчет принципиальной тепловой схемы станции с турбиной ПТ-140/165-130/15, выбор основного и вспомогательного оборудования энергоблока, расчет показателей тепловой экономичности.

Конструкторская часть заключает в себя конструкторский расчет протчоной части, рабочего колеса и профилирование отвода питательного насоса ПЭ-580-185.

В разделе специальная часть произведен расчет по экономичности внедрения ЧРП насоса в систему регулирования подачи питательной воды.

Введение

Производство электрической энергии в России осуществляется в основном тепловыми электрическими станциями - крупными промышленными предприятиями, на которых неупорядоченная форма энергии - тепло - преобразуется в упорядоченную форму - электрический ток. Наибольшее распространение получили тепловые электрические станции ТЭС, на которых используется тепловая энергия, выделяемая при сжигании органического топлива (уголь, газ, нефть и др.). Оборудование электростанции как раз и служит для экономного преобразования химической энергии топлива в электрическую.

Те ТЭС, которые, кроме электроэнергии, в большом количестве отпускают тепло для нужд промышленного производства, отопления зданий и т.д., называются теплоэлектроцентралями (ТЭЦ). Вырабатывать тепло на ТЭЦ исключительно выгодно. Вот почему почти половина электроэнергии в России вырабатывается на ТЭЦ.

Основной задачей дипломной работы является расчет энергоблока с турбиной ПТ-140/165-130/15, выбор основного и вспомогательного оборудования, определение показателей тепловой экономичности; конструкторский расчет рабочего колеса ПЭ-580-185; расчет экономического эффекта от внедрения частотно регулируемого привода (ЧРП) для питательного насоса энергоблока с турбиной ПТ-140/165-130/15.

Одним из источников уменьшения затрат на собственные нужды станции и установки оптимальных режимов подачи воды в барабан котла является внедрение автоматизированных систем подкачки воды с использованием частотных преобразователей. Которые позволяют менять нагрузку насоса при плавных изменении режимов работа энергоблока.

1 Технологическая часть

В данной работе производится расчет тепловой схемы ТЭЦ с турбиной с отопительным и производственным отборами пара, входящей состав Саратовской ТЭЦ мощностью 280 МВТ с двумя турбинами ПТ-140/165-130/15. Схема соответствует типовой схеме, взятой из [1].

Цель расчета тепловой схемы - определение параметров и значений расходов потоков, проходящих через все элементы схемы (теплообменники различного назначения, включая регенеративные и сетевые подогреватели, насосы, отсеки турбины и т. д.), а также мощности установки и показателей тепловой экономичности. При проектировании новой турбоустановки результаты такого расчета при номинальном режиме необходимы для конструкторских разработок или выбора по каталогам элементов схемы, включая трубопроводы. Если турбоустановка спроектирована, расчеты проводятся для других возможных режимов ее работы, отличных от номинального. Результаты такого расчета необходимы для определения возможности работы всех элементов схемы в диапазоне заданных режимов, показателей тепловой экономичности.

Основу расчета составляют уравнения тепловых и материальных балансов энергоносителей, в первую очередь рабочего тела турбоустановки, а также уравнения для определения давлений потоков в различных точках схемы. Последнее невозможно, если параллельно не проводятся конструкторские разработки элементов; в этом случае используются приближенные зависимости или данные по аналогичным схемам и аппаратам.

1.1  
Описание тепловой схемы энергоблока с турбиной ПТ-140/165-130/15

Турбина паровая типа ПТ- 140/165-130/15 конденсационная с регулируемыми отборами пара, производственным и теплофикационным, номинальной мощностью 140000 кВт или 140 МВт, частотой вращения ротора турбины 50 с-1 или 3000 об/ мин, предназначена для непосредственного привода генератора переменного тока, монтируемого на общем фундаменте с турбиной, и отпуска

пара и тепла для нужд производства и отопления.

Турбина представляет собой одновальный двухцилиндровый агрегат, состоящий из ЦВД и ЦНД.

Свежий пар от котла подается к отдельно стоящей паровой коробке, в которой расположен клапан АСК, откуда по перепускным трубам поступает к регулирующим клапанам ЦВД.

Турбина снабжена системой подачи пара на уплотнения, служащей для исключения присосов воздуха в вакуумную систему через концевые уплотнения цилиндров при наборе вакуума и при работе турбины.

Регенеративная подогревательная установка состоит из трех ПВД, предвключенного деаэратора 6 ат, присоединенного к III отбору пара, и четырёх ПНД; устанавливают, кроме того, подогреватели уплотнений и эжекторов. Пар на ПВД7, ПВД6, ПВД5 и деаэратор отбирается из ЦВД. Промышленный отбор за ЦВД. На ПНД3 и ПНД4 - пар из нерегулируемых отборов ЦНД, на ПНД2 и ПНД1 - из регулируемых теплофикационных отборов.

Турбина рассчитана для работы при следующих номинальных параметрах пара: давление перед стопорным клапаном 12,8 МПа, температура перед стопорным клапаном 555°С, максимальный расход свежего пара через стопорный клапан 810 т/ч.

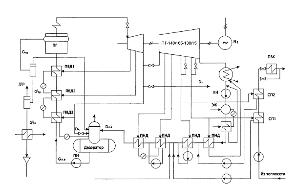
Рисунок 1.1 - Принципиальная тепловая схема энергоблока с турбиной ПТ-140/165-130/15

Турбина имеет три регулируемых отбора пара со следующими пределами регулирования абсолютного давления: производственный 1,18÷2,06 МПа, верхний отопительный 0.09÷0.25 Мпа, нижний отопительный 0,04÷0,12.

Номинальная величина отборов: для производственного 228,6 т/ч(63,5 кг/с).

Исходные данные для расчета тепловой схемы энергоблока:

Тип турбины: ПТ-140/165-130/15

Номинальный расход пара на турбину: D0 = 691,2 т/час (192 кг/с)

Параметры свежего пара:

перед регулирующим клапаном

давление P0 = 12,8 МПа

температура t0 = 555 ºС

Число регенеративных отборов пара: n = 7

Внутренний относительный КПД турбины по отсекам:

ηoiЦВД = 89 %

ηoiЦНД = 90 %.

Температура наружного воздуха: tнв = - 5 ºС (г. Саратов)

Температура воды, поступающей в конденсатор tов1 = 20ºС

На рисунке 1.1 показана принципиальная тепловая схема ТЭЦ с турбиной ПТ-140/165-130/15.

.2 Определение параметров пара и воды в узлах технологической схемы

По графику 150/70 температуры сетевой воды (при температуре наружного воздуха tнар= - 5°С, [2]) определяем температуру прямой tпс= 99°С и обратной tос = 35,4°С сетевой воды.

Температуры питательной воды после ПСГ1 и ПСГ2 будет равны

tсвПСГ2 = tпс ;

tсвПСГ2 = 99°С;

tсвПСГ1  (1.1)

tсвПСГ1=67,2°С.

Принимаем недогрев сетевой воды δtос =5°С. Тогда температура насыщения пара в сетевых подогревателя

tнПСГ1= tсвПСГ1 +δtос ; (1.2)

tнПСГ2= tсвПСГ2 +δtос ; (1.3)

tнПСГ1 =99+5=104°С;

tнПСГ2 =67,2+5=72,5°С.

По таблицам воды и водяного пара в состоянии насыщения по tнПСГ1 и tнПСГ2 определяем давление греющего пара в сетевых подогревателях PнПСГ1 =0,117 МПа, PнПСГ2=0,0347 МПа.

Принимая потери давления в трубопроводах ΔP = 5 %, находим давление в отопительных отборах:

P6 = Pвоо = 0,123 МПа;

P7 = Pноо = 0,036 МПа.

Температура в конденсаторе турбины:

tк = tов + Δt + δt , (1.4)

где tов = 20 ºС - температура охлаждающей воды;

δt = 4 ºС - температурный напор конденсатора;

Δt = 8 ºС - из табличных данных по типу ходов конденсатора.

tк = 20+4+8= 32 ºС.

Давление насыщения в конденсаторе:

Pк = 4,75 кПа.

Потери давления от дросселирования острого пара в стопорных и регулирующих клапанах при их полном открытии:

∆p0=p0-p0’=(0,03...0,05)p0, (1.5)

где p0 и p0’ - соответственно давление острого пара и пара на входе в сопла первой ступени ЦВД.

Принимаем:

∆p0=0,04p0=0,04·12,8=0,512 МПа.

Потери давления в перепускных трубах из одного цилиндра турбины в другой

∆pпер=0,015pпер.

Для данного режима работы турбины далее строится h-s диаграмма процесса расширения пара в турбине.

Начальные параметры пара p0=12,8 МПа, t0=5550C, h0=3484,7 кДж/кг S0=6,6318 кДж/кг*K, V0=0,0275 м3/кг.

Учитывая потери давления от дросселирования острого пара в стопорных и регулирующих клапанах, давление пара на входе в турбину p0’=p0-Δp0 и h0'=h0, что составляет p0’=12,29МПа, остальные параметры: h0'=3484,7 кДж/кг, S0’=6,6491 кДж/кг*K, V0’=0,029 м3/кг.[3]

Давление пара в отборах турбины:=3,41 МПа;=2,18 МПа;=1,13 МПа;=0,53 МПа;=0,27 МПа;=0,123 МПа;=0,036 МПа.

Располагаемый теплоперепад регулирующей ступени равен 220 кДж/кг.

Помножим на КПД регулируемой ступени и получим действительный теплоперепад.

Δhрс=220*0,75=165 кДж/кг.

Параметры пара:

1. hрс=3319,7 кДж/кг;

2. Sрс=6,7308кДж/кг*К;

3. Трс=458,2 0С;

4. Vрс=0,051 м3/кг.

Зная р3=1,13 МПа, строим на h-S-диаграмме идеальный процесс расширения рс- 3. Определяем располагаемый теплоперепад, а затем, умножив его на кпд, получаем действительный теплоперепад. Находим пересечение действительного теплоперепада и давления р3. Строим реальный процесс расширения в ЦВД.

Δh3'=448,6 кДж/кг.

КПД составляет η03=0,89.

Таким образом сработанный теплоперепад пара составляет

Δh03= Δh03'*η03; (1.6)

Δh03=448,6*0,89=399,3 кДж/кг.

Параметры пара:

5. h3=2920,4 кДж/кг;

6. S3=6,8284кДж/кг*К;

7. Т3=242,3 0С;

8. V3=0,201 м3/кг.

При переходе из ЦВД в ЦНД имеются потери давления в перепускных трубах

”=p3-Δpпер., (1.7)

где 3” - точка, соответствующая параметрам пара на входе в ЦНД.

Таким образом:

1.   p3”=0,985p3=0,985*1,13=1,113 МПа;

2.      h3”= h3=2920,4 кДж/кг;

.        S3”=6,8351 кДж/кг*К;

.        V3”=0,204 м3/кг.

Далее пар адиабатно расширяется в ЦНД турбины до давления p7=0,036 МПа, адиабатный теплоперепад составляет:

Δh3”6’=584,4 кДж/кг; КПД составляет η3”6=0,90.

Таким образом сработанный теплоперепад пара составляет

Δi3”6=Δi3”6*η3”6; (1.8)

Δi3”6=584,4 *0,90=526 кДж/кг.

Параметры пара:

1.   H7=2394,4 кДж/кг;

2.      S7=7,0150 кДж/кг*К;

.        V7=3,704 м3/кг;

.        T7=73,40C.

Параметры пара поступающего в конденсатор:

1.   Pk=4,75;

2.      hk=2394,4 кДж/кг;

.        Sk=7,9101 кДж/кг*К;

.        Vk=28,1 м3/кг;

.        Tk=320C.

Потери давления пара в паропроводе от места отбора в турбине до подогревателя принимаются в размере 7% от давления пара в отборе.

Давление в камерах нерегулируемых отборов турбины ПТ-140/165-130-15 принимается согласно заводским данным [1]. Температура питательной воды после ПВД без охладителя перегрева пара принимается меньше температуры насыщения в подогревателе на 20С. Для подогревателей низкого давления недогрев воды принимают равным 40С.

Температуры дренажей ПВД принимается выше температур воды на входе на 80С, температуры дренажей ПНД равны температурам насыщения греющего пара.

Давление за питательным насосом:

Dрпн=рб+ Dрб+рст.ж.+ Dррпк+ Dрэк+ ΣDрпвд+Dрзап , (1.9)

где рб - давление в барабане котла. Для турбин с р0=130 кгс/см2 рб = 15,9 МПа.

Dрб - запас на открытие предохранительных клапанов,

Dрб=8% ( рб) = 8% (15,9) = 1,272 МПа;

Dрст.ж.=rgDH·10-6, МПа; (1.10)

где r =895,4 м3/кг - плотность воды для tдв;

DH = 28¸35 м - высота подъема жидкости от уровня оси до уровня в барабане. Примем DH =33 м.

Dрст.ж.=895,4·9,81·33·10-6=0,29 МПа;

Dррпк = 1.2¸1.5 МПа - потери давления в регулирующем клапане;

Dрэк = 0,05 рб = 0,05·15,9=0,795 МПа;

Dрпвд = 0,2¸0,5 МПа - для одного ПВД, Dрпвд = 0,3·3=0,9 МПа;

Dрзап = 15¸20 % от суммы потерь. Dрзап = 20,543·0,15=3,082 МПа;

Dрпн = 15,9+1,272+0,257+1,2+0,795+0,9+3,082 = 20,543 МПа.

Принимаем потери давления в ПВД - 0,3 МПа, а потери в ПНД - 0,2 МПа.

Параметры рабочих сред приведены в таблице 1.1, где приняты следующие обозначения:

Р, t, h - давление, температура и энтальпия пара, МПа, °С, кДж/кг;

Рн - давление пара перед подогревателями регенеративной установки, МПа;

tн, hн - температура и энтальпия конденсата при насыщении для давления Рн, соответственно °С и кДж/кг;

Θ - недогрев воды в поверхностных теплообменниках на выходе из встроенного пароохладителя (если есть), °С;

Рв, tв, hв - давление, температура и энтальпия воды после регенеративных подогревателей, соответственно МПа, °С, кДж/кг.

Таблица 1.1 - Параметры воды и пара

№ отбора

№ подогр.

P, МПа

t, ºС

h, КДж/кг

Pнi, МПа

tнi, ºС

hнi, КДж/кг

Θ, ºС

Pвi, МПа

tвi, ºС

hвi, КДж/кг

0


12,8

555,0

3484,7

-

-

-

-

-

-

-

0`


12,29

550,0

3484,7

-

-

-

-

-

-

-

1

ПВД7

3,41

367,1

3169,2

3,17

236,9

1022,9

2

20,40

234,9

1016,9

2

ПВД6

2,18

309,6

3063,2

2,03

213,0

911,7

2

20,70

211,0

909,3

3

ПВД5

1,13

235,0

2920,4

1,05

182,0

772,2

2

21,20

180,0

773,7


Д

1,13

235,0

2920,4

0,60

158,8

670,4

-

0,60

158,83

670,4

4

ПНД4

0,53

167,9

2787,8

0,49

151,3

637,8

4

0,80

147,3

620,7

5

ПНД3

0,27

132,0

2675,7

0,25

127,6

536,0

4

1,00

123,6

519,6

6

ПНД2

0,123

106,3

2562,3

0,117

104,0

436,0

4

1,20

100,0

419,9

7

ПНД1

0,036

73,4

2396,4

0,0347

72,5

303,5

4

1,40

68,5

287,8


К

0,00475

32,0

2396,4

-

32,0

134,1

-


32,0

134,1



Процесс работы пара в турбине приведен на рисунке 1.2.

Рисунок 1.2-h-S-диаграмма процесса расширения пара в турбине ПТ-140/165-130/15.

.3 Тепловые и материальные балансы теплообменного оборудования тепловой схемы

.3.1 Расчет сетевого подогревателя

Расход сетевой воды:

, (1.11)

где Qто=139,5 МВт - отопительная нагрузка.

Gсв=524,042 кг/с

Примем hто=0,995-коэффициент, учитывающий рассеивание теплоты в теплообменниках.

Тепловой баланс сетевого подогревателя №2:

DПСГ2(hп6 -hкПСГ2)·0,995=GCB(hсв.выхПСГ2 - hсв.вхПСГ2 ); (1.12)

DПСГ2=, кг/с ; (1.13)

DПСГ2  =33,067 кг/с ;

Тепловой баланс сетевого подогревателя №1:

DПСГ1(hп7 -hкПСГ1)·0,995=GCB(hсв.выхПСГ1 - hсв.вхПСГ1 ); (1.14)

DПСГ1= ; (1.15)

DПСГ1  =33,444 кг/с ;

Параметры рабочих сред приведены в таблице 1.2

Таблица 1.2 - Параметры пара и воды сетевой подогревательной установки

Наименование

Параметр


ПСГ1

ПСГ2

Греющий пар

Давление в отборе, р, МПа

0,036

0,123

Температура, t, 0С

73,4

106,3

Энтальпия пара h, кДж/кг

2396,4

2562,3

Конденсат

Температура насыщения, tнсп, 0С

72,5

104,0

Энтальпия пара при насыщении, hнсп, кДж/кг

303,5

436,0

Давление насыщения, pнсп, МПа

0,0347

0,117

Сетевая вода

Температура на входе, tвх, 0С

35,4

67,2

Температура на выходе, tвых, 0С

67,2

99,0

Энтальпия на входе, hсв.вх, кДж/кг

149,5

282,2

Энтальпия на выходе, hсв.вых, кДж/кг

282,4

415,7

Недогрев, 0С

5,0

5,0

Давление сетевой воды, МПа

1,4

1,2


.3.2 Подогревательная установка высокого давления