Материал: Проект энергоблока АЭС электрической мощностью 480 МВт, тепловой мощностью 110 МВт

Внимание! Если размещение файла нарушает Ваши авторские права, то обязательно сообщите нам

,

рк = 0,0043 МПа = 0,043 бар, МПа = 0,045 бар.

Тогда точка кt в конце изоэнтропийного процесса расширения пара в ЦНД будет иметь параметры:

 МПа; hкt = 2140 кДж/кг, значение  берём для турбины К-1000.68 ХТЗ из [1].

Располагаемый теплоперепад ЦНД равен


кДж/кг.

Действительный теплоперепад ЦНД равен


кДж/кг.

Энтальпия  на пересечении с р'к дает точку к' в конце действительного процесса в ЦНД,

hк = 2288 кДж/кг.

На пересечении пп - к' с изобарой р4, р5 и р6 , р7 определяем энтальпии пара в четвёртом, пятом и шестом, седьмом отборах:

h4 = 2976 кДж/кг; h5 = 2804 кДж/кг; h6 = 2684 кДж/кг; h7 = 2496 кДж/кг.

Действительный теплоперепад турбины ,

кДж/кг.

5.7 Составление сводной таблицы параметров пара и воды

По процессу расширения пара в турбине определяем характерные точки и заносим в таблицу 2.1.

Значения давлений и энтальпий пара на входе, выходе из турбины берём из исходных данных и по расчёту процесса расширения.

Значения энтальпий отборов определены при построении процесса расширения пара в турбине.

Значения давлений в подогревателях с учётом потерь давления в паропроводах определены ранее как Для деаэратора рп = рд. Для конденсатора давление рк задано.

Температура и энтальпии дренажа подогревателей без охладителей дренажа равны параметрам насыщения. Значения температуры насыщения tн иэнтальпии кипящей воды h' определяются по давлению в подогревателях рп ,рассчитанным ранее для чего используется таблица [3].

Значения температуры питательной воды tпв, основного конденсата tок и сетевой воды tсвза соответствующими подогревателями определены выше с учётом недогрева воды от температуры насыщения.

Для деаэратора (Д), конденсатора (К) и смешивающих подогревателей температура основного конденсата равна температуре насыщения при давлении в этих теплообменниках.

Значение давления питательной воды Рпв, основного конденсата Рок и сетевой воды Рсв в подогревателях приближенно определяются, как давление за питательным, конденсатным и сетевым насосами по формулам:

Значение энтальпии питательной воды hпв, основного конденсата hок и сетевой воды hсв определяются по соответствующим значениям температур и давлений по таблицам воды [3].Для Д, К параметры воды и основного конденсата равны параметрам насыщения.

Значение удельной работы одного килограмма пара, идущего в j отбор турбины, определяется по формуле  для отборов ЦВД и для всей турбины при отсутствии промежуточного перегрева пара, по формуле , для отборов ЦНД при наличии промежуточного перегрева пара. В схемах с влажно-паровыми турбинами величина Δhпп подразумевает разность энтальпии пара на выходе из СПП и энтальпии пара на выходе из ЦВД.

Значение коэффициентов недовыработки мощности паром, идущим в j отбор турбины, определятся по формуле: .

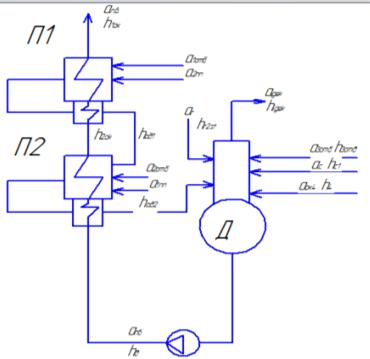
Принципиальная тепловая схема работы на теплофикационном режиме представлена на рисунке 11.

5.8 Составление сводной таблицы параметров пара и воды

Составление сводной таблицы параметров пара и воды производим аналогично конденсационному режиму.

Таблица 2. Параметры пара, конденсата и воды

Точка процесса в турбине

Элементы тепловой схемы

Пар в подогре-вателе

Дренаж греющего пара

Питательная, сетевая вода, основной конденсат

Удельная работа отбора

Коэф - т недовы-работки



ротб

hотб

рп

h'

tпв

рпв

hпв,ок,св

Hj

yj



МПа

кДж/кг

МПа

˚С

кДж/кг

˚С

МПа

кДж/кг

кДж/кг

-

0

-

7.0

2772

-

-

-

-

-

-

-

-

0'

-

6.65

2772

-

-

-

-

-

-

-

-

С

С

0,945

2775

0,945

177,4

751,9






ПП2

ПП2

0,898

3000

6.65

282,4

1249






ПП1

ПП1

3,09

2664

2,93

232,6

1002




108

0.892

1

П1

3,538

2688

3,37

240,4

1039

235,4

9.7

1017

84

0,916

2

П2

2,019

2588

1,92

210,4

899,6

205,4

9.8

879,9

184

0,816

д

Д

0.945

2479

0,9

-

742,7

175,4

0,9

742,7

293

0,707

3

П4

0,784

2976

0,76

168,4

712

165,4

1,06

699,3

317

0,683

4

П5

0,325

2804

0,316

135,3

569,1

132,28

1,16

556,7

493

0,507

4

СП1

0,325

2804

0,316

135,3

569,1

125,7

1,16

528,7

493

0,507

5

П6

0,0112

2684

0,109

102

427,7

99,15

1,26

416,4

613

0,387

5

СП2

0,0112

2684

0,109

102

427,7

90,54

1,16

380,1

613

0,387

6

П7

0,0271

2496

0,0263

65,84

275,6

66,1

1,26

276,7

829

0,171

k'

К

0,0045

2288

0,0043

30,22

126,7

30,22

0,0043

126,7

1006,9

0




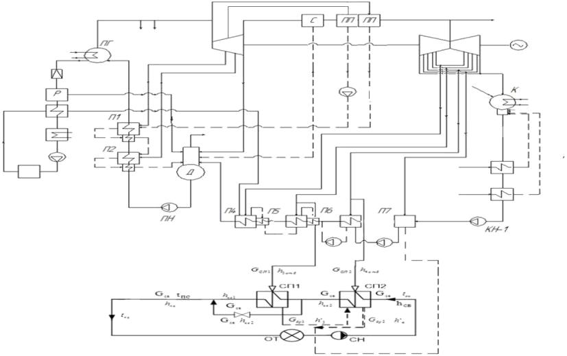
6. РАСЧЕТ ПРИНЦИПИАЛЬНОЙ ТЕПЛОВОЙ СХЕМЫ НА ТЕПЛОФИКАЦИОННЫЙ РЕЖИМ РАБОТЫ


6.1 Составление и решение уравнения материальных и тепловых балансов всех элементов схемы

Материальный баланс по пару

Относительный расход пара на турбину .

Относительный расход пара на влажнопаровую турбоустановку АЭС в общем случае определяется как .

Относительный расход пара из ПГ в общем случае равен:

,

где  - относительный расход пара на утечки; - относительный расход пара на уплотнения.

.

Материальный баланс по воде

Относительный расход питательной воды в ПГ в общем случае определяется как ,

 - относительный расход пара на продувку.

.

Материальный баланс добавочной воды

.

С помощью программы Mathcad совместным решением системы уравнений находим неизвестные параметры уравнений.

Расширитель непрерывной продувки (Р)

Служит для уменьшения потери рабочего тела и сохранения части теплоты, сбрасываемой с непрерывной продувкой из корпуса парогенератора АЭС с естественной циркуляцией.

Цель расчета расширителя заключается в определении относительных расходов пара αР и воды αВ по принятому расходу продувочной воды αПР на основе решения уравнений материального и теплового балансов.

Рис. 2. Расчетные схемы расширителя и оладителя непрерывной продувки ПГ

′пр- энтальпия продувочной воды, определяется для состояния насыщения при давлении в барабане парогенератора;′′р, h′в- энтальпии пара и воды на выходе из расширителя, определяются для состояния насыщения при давлении в расширителе Pр=0,735 МПа, которое из-за гидравлических потерь в трубопроводе на 2 - 8% выше давления в том элементе схемы, куда отводится пар; ηС= 0,99 - КПД расширителя.


Охладитель продувки

Рис. 3. Расчётная схема охладителя продувки

Целью расчета ОП является определение энтальпии hоп, которая находится из системы уравнений [1]:


Энтальпия воды на входе в ОП будет равна [1]:


Тогда

Составление и решение уравнений материального и теплового балансов подогревателей регенеративной системы

Целью расчёта регенеративных подогревателей является определение относительных расходов греющего пара на них из отборов турбины.

Для определения этих расходов составляются и последовательно, а также совместно решаются уравнения материального и теплового баланса теплообменников. В тепловых схемах установок насыщенного пара АЭС предусмотрен сброс сепарата из сепаратора и отвод дренажа греющего пара промежуточных пароперегревателей в регенеративные подогреватели. Возникает сложность определения. Поэтому при расчёте тепловых схем АЭС требуется современное решение системы балансовых уравнений для этих взаимосвязанных элементов.

Система уравнений тепловых и материальных балансов, составленных для всех рассчитываемых элементов схемы турбоустановки, может быть решена методом последовательных приближений или другим способом, а также с помощью прикладных программ на ПЭВМ.

В тепловой схеме АЭС сначала рассчитываем ПВД, против хода питательной воды, потом деаэратор и затем группу ПНД от деаэратора к конденсатору значение энтальпий смотрим в таблице 1. Для решения систем будем применять метод последовательных приближений.

ПВД-1

Рис. 4. Расчётная схема поверхностного подогревателя ПВД-1

Так как ПВД имеет охладитель дренажа (ОД) по условию, то составляем систему уравнений теплового баланса, которая принимает следующий вид:

, где

=0,98; - относительный расход пара на ПВД-1.

Значения соответствующих энтальпий приведены в Таблице №1.

ПВД-2

Рис. 5. Расчётная схема поверхностного подогревателя ПВД-2

Составляем систему уравнений теплового баланса, которая принимает следующий вид:

=0,98; - относительный расход пара на ПВД-2.

Деаэратор, сепаратор и пароперегреватель (С и 2ПП)

Рис. 6. Расчётная схема сепаратора и пароперегревателя

Рис. 7. Расчётная схема деаэратора

Система уравнений:


ПНД4 и ПНД5 и ПНД6

Рис. 8. Расчётная схема ПНД-4, ПНД-5 и ПНД6

Система уравнений:


С учетом сетевого подогревателя:


ПНД-7

Рис. 10 Расчётная схема ПНД-7


С учетом сетевого подогревателя:


Система уравнений:


Таким образом, были получены следующие числовые значения искомых величин:

Проверка материального баланса рабочего тела в схеме[1]

После определения расходов из всех j-х отборов турбины, определяем из материального баланса турбины относительный расход пара в конденсатор , где  - сумма расходов во все отборы турбины.

;

Проверка для производится по формуле:


Оценим погрешность:

что меньше допустимой погрешности 0,5%.

Расход пара на турбину определяется по формуле:

,

где механический КПД паротурбинной установки;

КПД генератора;

относительный расход пара в j-ый отбор. Определены в п.3.4., от.ед.;

коэффициент недовыработки j-го отбора. Определены в п.3.2., от.ед.;

относительный расход сепарата в сепараторе. Определен в п.3.4., от.ед.;

 коэффициент недовыработки 3-го отбора. Определены в п.3.2., от.ед.;

электрическая мощность АЭС. Задана, кВт;

действительныйтеплоперепад на турбину. Определен в п.3.1., кДж/кг.

Сделаем проверку. Рассчитаем мощность АЭС по формуле: