Материал: Презентация

Внимание! Если размещение файла нарушает Ваши авторские права, то обязательно сообщите нам

guap.ru

РАЗРАБОТКА БАЗЫ ДАННЫХ ШКОЛЫ В СРЕДЕ MS ACCESS И TABLEAU PUBLIC

Работу Выполнила: Студентка группы № 4716 Янышева Светлана Алексеевна

Содержание

ВВЕДЕНИЕ

1.Цель работы

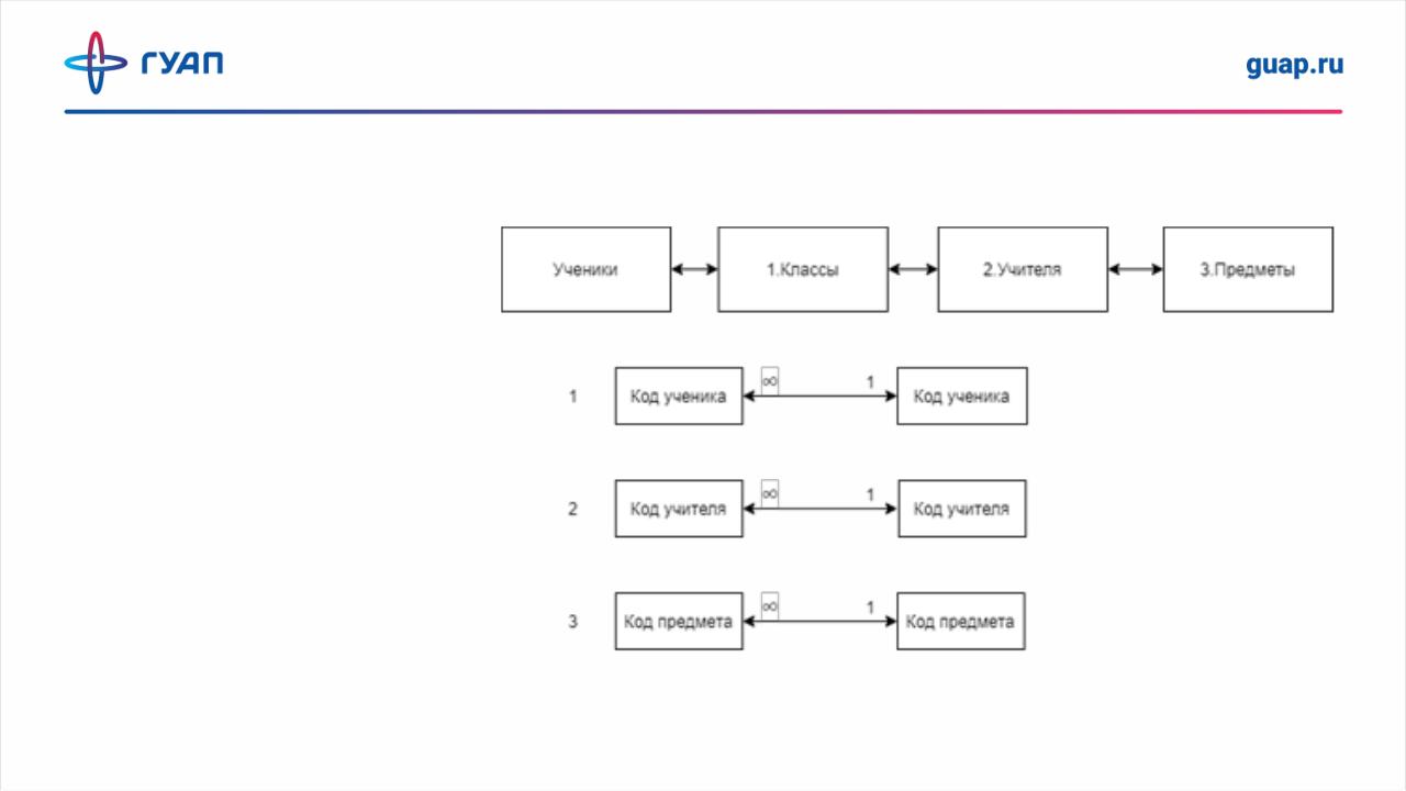
2.Ключевые поля и ER-диаграмма

3.Схема данных

4.Составление запросов к базе данных (на языке SQL)

1.Запросы

2.Результат выполнения запросов

5.Графический вход

6.Визуализация запросов в Tableau Public

7.Запросы в Tableau Public

8.Выводы о проделанной работе

Введение

Информационная система – это взаимосвязанная совокупность средств, методов и персонала, используемых для хранения, обработки и выдачи информации для достижения цели управления. Часто информационную систему преобразуют в данные и называют системами обработки данных.

В современных условиях основным техническим средством обработки информации является персональный компьютер.

Добавление к понятию «система» слова «информационная» отражает цель ее создания и функционирования. Информационные системы обеспечивают сбор, хранение, обработку, поиск, выдачу информации, необходимой в процессе принятия решений задач из любой области. Они помогают анализировать проблемы и создавать новые продукты.

Автоматизация и создание информационных систем являются на данный момент одной из самых ресурсоемких областей деятельности техногенного общества.

Цель работы

Цель курсового проектирования заключается в разработке полноценной информационной системы средствами MS Access, отвечающей требованиям конечного потребителя.

Ключевые поля и ER-диаграмма

Классы: Код класса Предметы: Код предмета Ученики: Код учителя Учителя: Код учителя