Материал: ОТС КУРСАЧ

Внимание! Если размещение файла нарушает Ваши авторские права, то обязательно сообщите нам

3.5. Модулятор

3.5.1. Сглаживающий формирующий фильтр

В состав модулятора входят блоки:

1 – сглаживающие формирующие фильтры (СФФ1, СФФ2); 2 – перемножители; 3 – фазовращатель; 4– генератор гармонических колебаний; 5– инвертор; 6 – сумматор;

Рис. 17 Структурная схема модулятора

Требуется:

  1. Построить графики гармонических колебаний  cosωct и sinωct на четырех символьных интервалах Ts (n=0, n=1, n=2, n=3). При этом на символьном интервале длительностью Ts укладывается два периода частоты ωc.

Рис.18 Графики гармонических колебаний sin(wt) и cos(wt)

  1. На этих же интервалах Ts нарисовать графики сигналов

Рис. 19 Графики сигналов

  1. На этих же интервалах Ts изобразить график сигнала заданной квадратурной модуляции на выходе сумматора в квазигармонической форме.

Рис.20 График сигнала заданной квадратурной модуляции

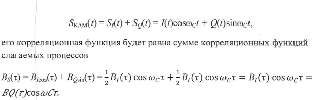
  1. Написать аналитические выражения для корреляционных функций BIcos(τ) BQsin(τ) , для случайных сигналов I(t)ꞏcos(ωCt+ φС) и Q(t)ꞏsin(ωCt+ φС) на выходах перемножителей, где φС случайная фаза с равномерной плотностью вероятности на интервале 0..2π . Случайная фаза не зависит от случайных процессов Q(t) и I(t).

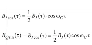
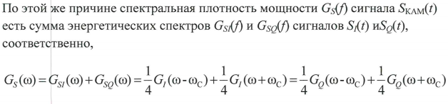
  1. Написать аналитические выражения для корреляционной функции сигнала BS(τ) и для спектральной плотности мощности GS(ω) сигнала s(t) заданного вида квадратурной модуляции на выходе сумматора. Построить графики этих функций.

Рис. 21 Корреляционная функция сигнала BS(τ) и спектральная плотность мощности GS(ω) сигнала s(t) заданного вида квадратурной модуляции на выходе сумматора

3.6. Непрерывный канал

Передача сигнала sКАМ(t) происходит по непрерывному неискажающему каналу с постоянными параметрами в присутствии аддитивной помехи типа гауссовского белого шума. Сигнал на выходе такого канала имеет вид

z(t) = μꞏsКАМ(t) + n(t),

где μ – коэффициент передачи канала. Для всех вариантов принять μ = 1. Односторонняя спектральная плотность мощности помехи равна N0.

Требуется:

  1. Определить минимальную необходимую ширину полосы частот непрерывного канала.

  1. Определить мощность помехи на выходе канала.

Для определения мощности помехи используем график спектральной плотности мощности помехи .

Рис. 22 Спектральная плотность мощности помехи на положительной полуоси частот

Мощность помехи в полосе часто непрерывного канала равна заштрихованной площади, т. е.

  1. Определить среднюю мощность сигнала sКАМ(t) и найти отношение .

Средняя величина энергии определяется

Где и – математические ожидания случайных величин

Аналогично для

Тогда

  1. Рассчитать пропускную способность С (за секунду) непрерывного канала

  1. Оценить эффективность использования пропускной способности непрерывного канала

Для оценки эффективности использования пропускной способности канала связи применяют коэффициент эффективности, равный отношению производительности источника H’ к пропускной способности канала, т. е.

3.7. Демодулятор

Требуется:

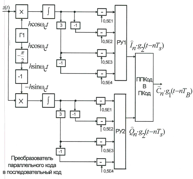
  1. Изобразить структурную схему когерентного демодулятора, оптимального по критерию максимального правдоподобия для заданного сигнала квадратурной модуляции.

Когерентный демодулятор производит анализ принятого приёмником колебания

z(t) = μsКАМ(t) + n(t),

его с известными образцами сигналов, формируемых модулятором. Анализ завершается принятием решения по критерию максимального правдоподобия в пользу наиболее вероятного передаваемого сигнала (символа).

Рис. 23 Структурная схема демодулятора

  1. Написать алгоритмы работы решающих устройств РУ1 и РУ2 в составе когерентного демодулятора.

Алгоритмы работы решающих устройств РУ1 и РУ2 в составе когерентного демодулятора

В момент окончания каждого символьного интервала длительностью решающее устройство РУ1 (и РУ2) определяет номер входа , на котором напряжение максимально, и формирует соответствующий дибит в параллельном формате:

  1. Определить вероятности ошибок на выходах РУ1 и РУ2 при определении значений символов In и Qn(равных h,-h,3h,-3h).

  1. На четырех символьных интервалах длительностью Ts нарисовать сигналы на выходах РУ1 и РУ2 демодулятора, соответствующие сигналам на выходе блока ФМС, которые поступают на два входа преобразователя параллельного кода в последовательный код. Под двумя построенными графиками, используя сигнальное созвездие для заданного вида модуляции, изобразить график сигнала на выходе преобразователя в виде соответствующей последовательности прямоугольных импульсов длительностьюTB.

Рис. 24 Сигналы на выходах РУ1 и РУ2 демодулятора и сигнала на выходе преобразователя кода

  1. Определить вероятности ошибок на выходах РУ1 и РУ2 для значений сигналов In и Qn, равных h, -h, 3h,-3h, при условии h=1:

  1. Определить вероятности ошибок на выходе преобразователя параллельного кода в последовательный код для заданных параметров сигналов In и Qn:

0.000000599

  1. Определить среднюю вероятность ошибки на выходе преобразователя.

3.8 Декодер

Декодер формирует из непрерывной последовательности кодовых символов, поступающих с выхода демодулятора (возможно, с ошибками), выходную непрерывную последовательность декодированных кодовых символов, в которых ошибки частично либо полностью исправлены.

Численные значения кодовых символов: ????̅=11 01 01 11 11 10 11 00 11

Согласно варианту, тактовый интервал ошибки q=1

Принятая последовательность: ????̅= 01 01 01 11 11 10 11 00 11

А(t4)=1+1+1=3

B(t4)=1+1+1=3

C(t4)=1+0+0=1

D(t4)=1+1+0=2

A(t5)=1+0+0+0=1

B(t5)=1+0+0+2=3

A(t6)=1+0+0+0+2=3

B(t6)=1+0+0+0+0=1

C(t7)=1+0+0+0+0+0=1

D(t7)=1+0+0+0+0+2=3

A(t8)=1+0+0+0+0+0+0=1

B(t8)=1+0+0+0+0+0+2=3

A(t9)=1+0+0+0+0+0+0+0=1

B(t9)=1+0+0+0+0+0+0+2=3

A(t10)=1+0+0+0+0+0+0+0+2=3

B(t10)=1+0+0+0+0+0+0+0+0=1

Последовательность кодовых символов, соответствующая выжившему пути:

11 01 01 11 11 10 11 00 11

По полученным диаграммам декодера видно, что он раскодировал передаваемую последовательность дебит, причем умышленно внесенная однократная ошибка в позиции 1 была успешно исправлена. Это подтверждает его эффективную и практически значимую работу, следовательно, алгоритм декодирования на основе алгоритма Витерби можно успешно применять на практике.