Материал: Острый гематогенный остеомиелит

Внимание! Если размещение файла нарушает Ваши авторские права, то обязательно сообщите нам

Острый гематогенный остеомиелит

Содержание:

1.      Определение

.        Эпидемиология

.        Этиология, Патогенез, Патоморфология

.        Классификация. Клиника. Диагностика

.1 Острый гематогенный остеомиелит новорожденных (до 1 месца), детей грудного возраста до 1 года

.2 Острый гематогенный остеомиелит детей старшего возраста от 1 года до 16 лет

.3 Острый гематогенный остеомиелит взрослых от 16 лет

.        Лечение

Заключение

Список литературы

1. Определение

Остеомиелит - гнойно-некротическое поражение костного мозга с последующим вовлечением в процесс других анатомических структур кости. Термин «остеомиелит» был предложен М. Рейно в 1831 году на основании представлений о патогенезе этой нозологической формы.

По путям проникновения инфекции остеомиелит разделяют на:

) гематогенный;

) негематогенный:

а) травматический;

б) огнестрельный;

в) послеоперационный;

г) остеомиелит, возникший при распространении гнойного очага на кость из прилегающих органов и тканей.

Возникновение гематогенного остеомиелита связано с проникновением микроорганизмов в костный мозг по кровеносному руслу; таким образом, местному воспалению предшествует бактериемия.

По клиническому течению остеомиелит разделяют на:

) острый;

) хронический;

) атипичный:

а) первично-хроничский;

б) склерозирующий остеомиелит Гарре;

в) альбуминозный остеомиелит Олье;

г) абсцесс Броди;

д) послетифозный остеомиелит и др.

Острый гематогенный остеомиелит (ОГО) - острое воспаление костного мозга, вовлекающее в процесс все элементы кости и нередко характеризующееся генерализацией процесса. Ввел данный термин А. Нелатон 1834 г.

2. Эпидемиология

Ежегодная заболеваемость острым гематогенным остеомиелитом (ОГО) в развитых странах около 0,4 пациентов на 100 000 из общего числа населения (Великобритания) (Shivarathre D., 2009 Feb), что составляет 1,9 % от всех хирургических заболеваний. В 80-90% случаев болеют дети, детская заболеваемость составляет от 8 до 20 на 100 000 детей в год (Норвегия, США) (Riise OR, 2008). В развивающихся странах и странах с низким уровнем дохода заболеваемость ОГО значительно выше. Средний возраст заболевания 40 месяцев (варьируется от 0,5 до 179). По данным большинства источников мальчики болеют в 2-З раза чаще, чем девочки. Так же отмечается сезонность заболевания, так в РФ на период лето - зима приходится 28,6%, больных, на весну - осень - 71,4%. (Акжигитов Г.Н., 1998) . Острый гематогенный остеомиелит у взрослых встречается гораздо реже. В большинстве случаев возраст пациентов с ОГО более 50 лет, за исключением наркозависимых. Наиболее часто гематогенный остеомиелит у взрослых поражает плоские кости и позвоночник: спондилит, спондилодисцит, однако зачастую данное заболевание в острой форме не диагностируется, что обычно связано с более скудной симптоматикой и поздней диагностикой. Заболеваемость по данным европейских исследований составляет от 0,32 до1,9 на 100 000 населения. (COTTLE L, 2008) (Grammatico L., 2007)]

. Этиология, патогенез, патоморфология

Этиология

Этиология острого гематогенного остеомиелита в настоящее, время считается установленной. Возбудителем его может являться любой гноеродный микроорганизм; стафилококк (75-83%), стрептококк (7-18%) и диплококк (3-5%). У отдельных больных возбудителями могут оказаться брюшнотифозная, паратифозная и кишечная палочки.

По данным некоторых исследований имеются этиологичесчкия свзязь с возрастом пациента.

-У новорожденных, к примеру, возбудителями заболевания являются в равной степени Streptococcus agalactiae ( также известные как группа Б стрептококков или GBS), Escherichia coli а так же S. aureus. (Ju KL, 2011)

У детей среди возбудителей доминирует S. aureus (60%-75%), так же в развитых странах отмечается рост внебольничного метицилин резистентного штамма S. aureus (CA-MRSA). По данным некотрых источников в последние годы увеличилось количество случаев с выявлением у детей Kingella kingae, как возбудителя остеомиелита и септического артрита, однако роль данного возбудителя остается дискуссионной (Williams, 2014)

Патогенез

Патогенез острого гематогенного остеомиелита окончательно не выяснен. В изучении его сыграли выдающуюся роль русские исследователи (А.А. Бобров, С.М. Дерижанов, Г.П. Турнер и др.).

- Эмболическая теория Боброва-Лексера (1894), в которой было установлено, что кровоснабжение длинной трубчатой кости новорожденных и детей младшего возраста осуществляется тремя системами сосудов: диафизарной, метафизарной и эпифизарной. Около эпифизарной линии (где чаще всего локализуются очаги гематогенного остеомиелита) в растущей кости сосуды каждой из этих систем заканчиваются слепо, не анастомозируя между собой. Бактерии из первичного очага заносятся током крови в кость, оседают в одном из концевых сосудов, чему способствует обилие здесь узких концевых артерий и замедление кровотока в них. Осевший эмбол служит источником гнойного процесса в кости. Эмболическая теория Боброва - Лексера длительное время была основной, объясняющей патогенез гематогенного остеомиелита. На данный момент основным патогенетическим фактором принято считать транзиторную бактериемию, однако возрастная ангиоархитектоника кости в момент действия этиологических факторов остеомиелита до сих пор сохраняет свое значение в современных теориях патогенеза. Так в соответствии с этим Trueta в 1959 г. были выделены типы гематогенного остеомиелита в завимсимости от ворастной ангиоархитектоники (TRUETA J., 1959):

·        младенческий, (до 1-1,5 года) отличия касаются топографии, распространенности, осложнений и исходов поражения . В длинных костях младенцев, когда еще сохраняется часть хрящевого эпифиза с многочисленными метафизарно-эпифизарными сосудистыми связями (рис. 2), бактерии легко могут распространяться по этим сосудам и возбуждать острый воспалительно-деструктивный процесс в костных ядрах эпифизов и острые артриты.

·        «детский», У детей старшего возраста после появления в эпифизе сформированной замыкательной костной пластинки, прилежащей к герминативной зоне эпифизарного хряща и редукции трансфизарных сосудов, наблюдается ОГО детского типа с наиболее характерной, классической клинико-морфологической картиной.

·        «взрослый», ОГО взрослого типа имеет тенденцию чаще поражать короткие и плоские кости: позвонки, таз, ребра.

Рис.2 Особенности ангиоархитектоники новорожденного. (Griesmaier, 2013)

Аллергическая теория С.М. Дерижанова (1937) Полностью отрицает роль эмболии тем, что заболевание может возникнуть только в организме, сенсибилизированном латентной бактериальной флорой. Постоянное и длительное воздействие эндотоксинов этой флоры на ткани способствует развитию аллергической реакции замедленного типа, обуславливающей сенсибилизацию организма, при которой защитные механизмы организма искажаются. Под влиянием предрасполагающих факторов (травма, охлаждение, заболевания и т.п.) - в кости развивается очаг асептического воспаления по типу феномена Артюса, это создает благоприятные условия для развития латентной бактериальной флоры, и она начинает быстро размножаться в костномозговом канале, приобретает вирулентность и придает воспалительному процессу острый инфекционно-гнойный характер, нарушается система гемостаза с синдромом диссеминированного внутрисосудистого свертывания. Повышение коагулирующих свойств крови ведет к тромбозу сосудов кости на уровне капилляров и венул, что в сочетании с их нейрорефлекторным спазмом приводит к замедлению кровотока, развитию гипоксии и в конечном итоге - к остеонекрозу пораженного участка кости. (Акжигитов Г.Н., 1998)

- нервно-рефлекторная теория Н.Н. Еланского и В.В. Торонец (1954), в патогенезе остеомиелита существенную роль играет состояние центральной и периферической нервной системы. Раздражение отдельных звеньев ее способствует развитию остеомиелита в результате спазма сосудов с нарушение кровообращения.

На основании вышеизложенных данных следует считать, что процесс возникновения и развития острого остеомиелита очень сложен и отдельно ни одна из существующих теорий не может обеспечить всестороннего его объяснения.                

Так, в некоторых исследования обнаружено, что локальная травма кости в условиях бактериемии способствуют развитию ОГО. Исследования на животных показали, значительное увеличение риска возникновения гематогенного остеомиелита при тупой травме кости в сочетании с внутривенным введением бактериальной культуры. По данным Labbe 2010 (Labbe J.L., 2010). в 450 случаев острого гематогенного остеомиелита из анамнеза выявлено наличие тупой травмы у 63% исследованных.

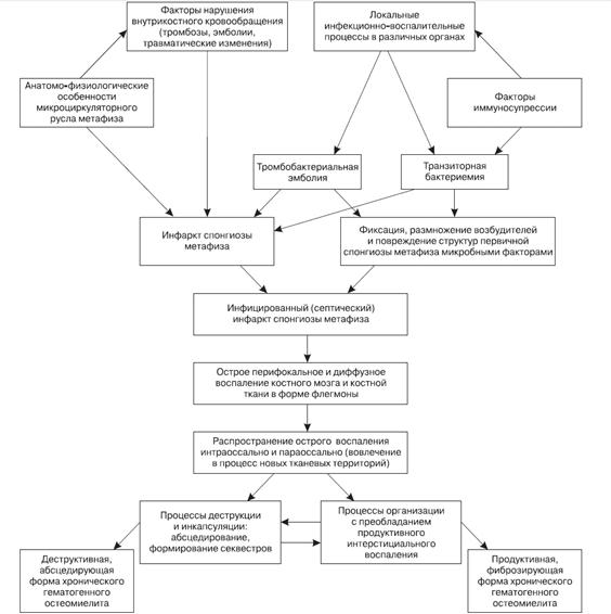
Эмболическая, аллергическая и рефлекторная теории в значительной степени дополняют друг друга, и только совокупность их основных положений может дать относительно правильное представление о патогенезе остеомиелита. Примером совокупности трех теорий является схема патогенеза, предложенная В.И. Григоровским 2003г (рис 1)

рис. 1 Схема патогенеза гематогенного остеомиелита. (Григоровский В.В., 2003.)

Отдельного рассмотрения требует гематогенный спондилодисцит.

Патофизиология этого состояния объясняется уникальной сосудистой структурой позвоночника, особенностью венозного кровоснабжения. Изначально особенность венозного кровоснабжения позвоночника была исследована в связи с особенностями метастазирования при раковых заболеваниях органов малого таза. Предпосылкой для метастазирования является ретроградный кровоток от тазового венозного сплетения из-за отсутствия в них клапанов во внутреннее позвоночное сплетение, данная система венозных анастомозов была названа сплетением Batson. (Mayank R., 2012) По аналогии данное сплетение может обеспечивать гематогенное распространение инфекции тазовых органов непосредственно в грудные и поясничные отделы позвоночника. Суженные артериолы, снабжающие замыкательную пластинку позвонка так же могут представлять собой место, где может произойти оседание бактерий. (TRUETA J., 1959) Инфекционный процесс преимущественно локализуется в поясничном и грудном отделе позвоночника, и занчительно реже в шейном отделе позвоночника (Nagashima H., 2010 Mar). У детей имеется особенность кровоснабжения, сосуды проходят через зону роста хряща и слепо оканчиваются в межпозвонковом диске, что приводит к быстрому распространению инфекции из позвонка в межпозвонковый диск, что у взрослых не наблюдается. В связи с этим некоторые авторы именуют данный процесс педиатрическим дисцитом нежели остеомиелитом.

Патоморфология острого гематогенного остеомиелита:

При развитии острого гематогенного остеомиелита наблюдается ряд последовательных изменений. Процесс начинается остро с костного мозга. В зоне развития инфекции развивается серозное воспаление, проявляющееся гиперемией и отеком, вслед за кратковременной стадией серозного воспаления развивается ограниченный абсцесс, флегмона костного мозга, затем некроз. Уже к 3-му дню заболевания костный мозг, периост, костномозговые каналы и окружающие мягкие ткани оказываются инфильтрированными экссудатом. Процесс распространяется по костномозговому каналу быстро от метафиза к диафизу и т.д., затем через гаверсовы каналы гной выходит под надкостницу. Развивающийся поднадкостничный абсцесс является не только следствием выхода гноя под надкостницу, но и результатом воспаления самой надкостницы. У детей надкостница рыхло спаяна с костью и поэтому отслаивается часто на значительном протяжении, у взрослых - на ограниченном участке.

Отслоение надкостницы, а также тромбоз сосудов в гаверсовых каналах резко нарушает питание кости, что наряду с гиперэргическим воспалением и токсическим воздействием приводит к некрозу обширных участков кости и надкостницы. Надкостница некротизируется, гной проникает в окружающие ткани и развивается межмышечная флегмона, некроз и расплавление мышц, и гной проникает в подкожную клетчатку - подкожная флегмона, некроз кожи и открываются свищи.

Омертвевшие участки кости при отслойке и разрушении надкостницы постепенно отторгаются, отграничиваются от здоровой кости, образуя секвестр - (secvestr лат. - откладывать, отделять) участок некротизированной ткани, отделившейся от кости. В зависимости от величины и расположения омертвевшего участка кости различают:

● тотальный секвестр кости, когда поражается вся толща диафиза;

● частичные секвестры. Частичные секвестры бывают:

● корковый (кортикальный), когда некротизируется только поверхностная пластинка компактного вещества;

● компактный образуется при некрозе глубоких слоев кости, составляющих стенки костномозгового канала;

● проникающий, захватывает ту или иную часть окружности цилиндрической кости;

● центральный, когда некротизируется только внутренняя пластинка. Секвестры имеют, как правило, неправильную форму с острыми краями. Процесс секвестрации продолжается длительное время (от 3-4 до 4-6 месяцев) в зависимости от величины отторгающегося участка кости.

Патологоанатомически и рентгенологически отторгшийся секвестр имеет весьма характерный вид. Он окружен секвестральной коробкой (капсула) - уплотненный слой костной и фиброзно ткани, отграничивающей здоровую ткань от рассасывающегося секвестра. Полость коробки заполнена гноем и продуктами аутолиза костной ткани и отделенной от окружающей живой ткани грануляционной тканью. Очаговое разрастание грануляционной ткани способствует более быстрому распаду секвестра на мелкие отломки под влиянием протеологических ферментов и отторжению через свищевые ходы. Различают следующие положения секвестров в секвестральной коробке:

● внутри полости;

● перфорирующий;

● вне полости.


. Классификация. Клиника. Диагностика

В зависимости от длительности заболевания остеомиелит обычно классифицируется как (Dartnell J, 2012):

)острый , если продолжительность заболевания менее 2 недель, М 86.1 (МКБ-10)

) подострый продолжительностью от 2 недель до 3 месяцев, М 86.2 (МКБ-10)

) хронический, если более 3 месяцев. М 86.6 (МКБ-10)

Данные сроки являются ориентировочным. Так как переход острого остеомиелита в хронический подтверждается только морфологическими изменениями и рентген картиной. По данным некоторых литературных источников считается, что переход острого остеомиелита в хронический происходит в сpoк от 3 до 6 недель от начала заболевания. Для постановки диагноза хронический остеомиелит необходима триада признаков: 1) гнойный свищ; 2) костный секвестр; 3) рецидивирующее течение; (Котельников Г. П., 2009)

Признаки

Острый гематогенный остеомиелит

Хронический гематогенный остеомиелит

Воспаление

Экссудативное

Хроническое интерстициальное воспаление. Экссудативное(при обострении)

Рентген картина

Тонкая, неинтенсивная линейная тень оссифицирующего периостита, не вплотную прилегающая к поверхности кости. Нечеткость рисунка трабекул при локализации в эпифизарной части.

Периостральные остеофиты( ассимилированные при ремиссии и неассимилированные при обострении). Эностоз. Очаги остонекроза ввиде секвестров, окруженные остосклерозом.

Наличие капсулы очага воспаления

Диффузное воспаление по типу флегмоны

Внутренняя оболочка образована грануляционной либо незрелой фиброзной тканью в состоянии экссудативного воспаления

Свищ

нет

Имеется в большинстве случаев, может полностью отсутствовать в стадии ремисии

Секвестр

нет

Имеется всегда