Материал: Особенности развития рынка банковских продуктов и услуг

Внимание! Если размещение файла нарушает Ваши авторские права, то обязательно сообщите нам

Для разрешения проблем, возникающих в связи с формированием единого мирового финансового пространства, необходимо создание и единого правового пространства. Именно глобализация правового пространства будет способствовать нивелированию особенностей национальных законодательств вследствие применения унифицированных норм международного экономического права.

И в этих условиях особое значение приобретает унификация норм, прежде всего, материального права. Именно они, единообразно регулируя общественные отношения, обеспечивают единый правовой режим и позволяют создать единое правовое пространство. На это указывает и усиление их роли по сравнению с коллизионными нормами. Так, опыт стран Европейского Союза показывает, что в сфере материального права коллизионное право вытесняется так называемым вторичным правом ЕС (регламенты, директивы, решения, рекомендации и заключения, принимаемые Европарламентом совместно с Советом, Комиссией и Евросудом). Обеспечивая единый правовой режим, унификация материальных норм также способствует сближению и национальных правовых систем.

В условиях глобализации экономики прослеживается тенденция более широкого формирования и более активного использования принципов права как регуляторов общественных отношений, в том числе и в сфере банковской деятельности (Базельские международные нормы-принципы: Базель-II и Базель-III). Отношения, которые формируются и устанавливаются между различными субъектами экономической глобализации, в значительной степени опосредуются не с помощью конкретных норм, а с помощью именно принципов права.

«Выступая в виде норм-принципов или, наоборот, принципов-норм, отличающихся от обычных норм права гораздо более высоким уровнем обобщения, правовые принципы выполняют регулятивные функции не только сами по себе, но и во взаимосвязи и взаимодействии с обычными нормами права, нормами-идеями, нормами-дефинициями (определениями), нормами-декларациями и другими регуляторами вновь возникающих на глобальном и региональном уровнях общественных отношений».

По нашему мнению, глобализация представляет собой процесс стирания границ не только экономических, но и границ национальных юрисдикций между государствами. И в этих условиях примечательная черта последних десятилетий - изменение соотношений международного и национального права. Примат международного права над национальным (внутригосударственным) получил в настоящее время превалирующее признание. Анализируя соотношение современного международного права и национального права, отмечаем, что международное право стало жестким конкурентом национального права, подавляющим его.

Специфика глобализации экономики, включая и ее банковский сегмент, отражается и в правовой сфере и состоит в том, что этот процесс находит свое отражение в той или иной степени во всех структурных частях правовой системы государства, и охватывает, по нашему мнению, все ее компоненты как статической, так и динамической направленности. Речь идет в первую очередь о нормативной правовой базе, а также о системе источников права и их соотношении.

В процессе создания целостного законодательства, подчиняющегося единой правовой логике, необходимо учитывать как неолиберальные мировые тенденции в экономической сфере, в том числе и в ее банковском сегменте, так и разнообразную природу национальных правовых систем. При этом необходимо отметить, что процесс глобализации усилил и роль взаимосвязи между национальным правом и международным правом. Возрастание роли взаимодействия международного и национального права вследствие глобализационных тенденций в экономической сфере в cовременных условиях проявляется прежде всего:

в увеличении числа международных (межгосударственных) договоров и национально-правовых актов, регулирующих аналогичные отношения в финансовой сфере;

в «максимальной приближенности, непосредственном соприкосновении сфер регулирования» международного права и национального права.

Интернационализация финансового бизнеса и ускорение трансграничного движения капитала обусловили формирование международных норм-принципов регулирования финансовой устойчивости участников финансового рынка, имеющего глобальный характер. Так, одним из результатов мирового финансового кризиса стал экстренный пересмотр единых бюджетных правил Евросоюза. К такой необходимости пришли руководители Франции, Германии, Италии и Великобритании, которые провели 4 октября 2009 г. экстренное совещание в Париже. По действующим бюджетным правилам ЕС бюджет страны - члена Союза не может иметь дефицит более 3 %, а государственный долг не должен превышать 60% ВВП. Теперь же эти цифры будут пересмотрены в сторону понижения. Данные экономические (финансово-правовые) нормы-принципы, являясь международными по сути, становятся самоисполнимыми по форме их воздействия на регулируемые экономические (финансовые) отношения. Стороны - государства сотрудничают с целью создания, совершенствования и применения необходимых международных норм-принципов, регулирующих отношения, влияющие на базовые факторы финансовой устойчивости и платежеспособности участников финансового рынка, такие как: наличие в собственности свободных активов; формирование резервных фондов; размещение денежных средств резервных фондов в «покрывающие» активы; обеспечение нормативного соотношения между активами и обязательствами (маржа платежеспособности); ведение систем международного бухгалтерского учета и отчетности, осуществление инвестиционной деятельности, финансовый контроль.

Применение международных норм-принципов - главный, по нашему мнению, фактор повышения конкурентоспособности национальной финансовой (банковской) системы.

К таким международным нормам-принципам относятся, прежде всего, принципы, регламентированные в документах международно-правового характера: «Международная конвергенция измерения капитала и стандарты капитала: Уточненные рамочные подходы» (Базель-II). Нормы-принципы Соглашения «Базель-II» группируются по трем основным компонентам (pillars), взаимосвязанным, усиливающим и дополняющим друг друга в достижении единой цели - повышении финансовой устойчивости банков:

. Минимальные требования к капиталу.

. Надзорный процесс.

. Рыночная дисциплина.

Разные формы и проявления международных норм-принципов определяются правовыми идеями, заложенными в принципах. В условиях глобализации именно принципы права играют все более важную и активную роль в системе регулятивных средств в сфере экономики, включая и банковскую деятельность. Реализация норм-принципов международного права в национальной правовой системе представляют собой сложный процесс, «при этом, одни нормы реализуются только в международных отношениях, а другие − во внутренней сфере государств с помощью соответствующих процедур».

1.3 Мировой опыт создания и продвижения новых банковских услуг


Создание и продвижение новых банковских продуктов и услуг - одно из направлений банковского маркетинга, которое в процессе деятельности банка проводит комплекс исследований рынка, конкурентной базы, с целью определения предпочтений и пожеланий клиентов, на основе которых предлагает развитие новых услуг или усовершенствование старых.

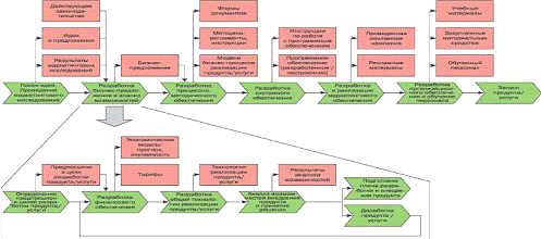
Рассмотрим подробно предлагаемую технологию, схема которой показана на рис. 1.2.

Рис. 1.2 - Технология разработки новых банковских продуктов/ услуг

Фигурными объектами в виде стрелок показаны 7 основных этапов

Понятие "новый банковский продукт" условно. Так, например, если один банк внедряет для себя иной, не практикуемый им ранее вид услуг, то для других банков такая практика может быть давно делом реальной жизнедеятельности. Для банка же внедрение в практику бизнеса новых продуктов возможность проникновения на новые рынки, их освоение, удовлетворение вновь появившихся пожеланий клиентов и получение на этой основе новых прибылей. Особенно высокие доходы имеют место обычно тогда, когда банк выходит на рынок с совершенно новым продуктом, который другие банки пока не использовали и на определенном этапе становится монополистом, что дает возможность некоторое время получать высокую прибыль.

Как и любой другой продукт, предназначенный для реализации, банковский продукт проходит все стадии своего развития: возникновение идеи о создании продукта; отбор идей, анализ объема планируемых продаж, тест-маркетинг (проверка реакции потребителей), коммерциализация продукта (назначение конкурентной цены).

Особенностью банковского продукта является то, что он является инструментом денежного обращения и служит целям организации финансового посредничества между клиентом и банком.

Таким образом, банковский маркетинг можно определить как деятельность, направленную на доведение банковского продукта до клиента с помощью определенного набора инструментов, в которые входят исследование рынка, реклама, продвижение услуги, стимулирование продаж, послепродажный контроль.

Целью создания нового банковского продукта, является удовлетворение потребностей клиентов, поскольку потребитель приобретает не продукт как таковой, имеющий некий набор свойств, а его способность удовлетворять определенную потребность.

Можно сказать, что эффективность деятельности банка зависит от того, в какой мере он может предоставить реальную выгоду клиенту, приобретающему данный банковский продукт.

Разберемся, как проходит процесс создания и продвижения нового банковского продукта или услуги.

Создание банковской услуги включает в себя следующие этапы:

. маркетинговые исследования рынка с расчетом возможных объемов предоставления новой услуги клиентам и контрагентам;

. анализ потребности в дополнительных функциях, кадровых изменения и технической оснащенности служб банка и на этой основе координация, подготовка приказов, распоряжений и их реализация;

. обеспечение оптимальных затрат на создание услуги исходя из возможного спроса и дохода на внедряемую услугу;

. подготовка нормативного, методического материала и обучение сотрудников банка, а так же его применению в работке с клиентом (при необходимости - разработка компьютерных программ);

. определение стимулов сотрудников банка при создании и внедрении услуги.

Продвижение банковской услуги включает в себя: маркетинговые мероприятия; персональные продажи, осуществляемые через комплекс коммуникаций; рекламу и стимулирование сбыта.

Первыми, рассмотрим маркетинговые мероприятия, которые помогут оповестить клиентов, в том числе потенциальных, о появлении нового продукта (услуги) и его преимуществах.

К указанным мероприятиям относятся:

Рассылка клиентам банка информационных писем как традиционных, так и электронных.

Исходящие звонки клиентам банка, осуществляемые силами Телемаркетинга;

Приглашение клиентов с улицы.

Наружная реклама (особенно результативна в районе шаговой доступности от отделений банка). Она обладает такими достоинствами, как гибкость, высокая частота повторных контактов, невысокая стоимость, слабая конкуренция. Но к ее негативным сторонам можно отнести такие, как полное отсутствие избирательности контактной аудитории, ограничение творческого характера.

Разработка и выпуск рекламно - полиграфических материалов (постеры, листовки, плакаты и т.д.), для размещения в отделениях банка.

Другие рекламные активности.

Вторым методом распространения банковских продуктов является персональная продажа, в процессе чего менеджеры банка должны убедить своего потенциального покупателя отдать предпочтение именно их продукту или услуге. Таким образом, персональную продажу банковских услуг можно считать также одним из методов стимулирования сбыта, который в последнее время приобретает всё большее значение.

Так, например, в 1980г. английские коммерческие банки для улучшения обслуживания клиентов розничного рынка назначили в каждом отделении «персональных банкиров», не входящих в число управленческого персонала, задача которых состояла непосредственно во взаимодействии с клиентами: они отвечали на вопросы, давали консультации. В крупных филиалах английские коммерческие банки назначают финансовых экспертов, которые консультируют клиентов по вопросам финансов, страхования, инвестиций.

Усовершенствование персонального обслуживания клиентов корпоративного рынка включает в себя также увеличение числа специально подготовленных консультантов для малых фирм, работающих в местных отделениях банка.

К третьему методу для информирования клиентов о новом банковском продукте (услуге), а так же для его продвижения относиться реклама.

Реклама, занимает особое место в коммуникационной политике, призвана решать наиболее сложную задачу: формировать и стимулировать спрос.

Банки могут использовать рекламу в газетах и журналах, по радио и телевидению, а так же различные виды городской рекламы, например рекламные щиты с помощью рисунков и света, реклама по почте (адресная), в виде пресс-релизов, годовых докладов, традиционных бюллетеней, каталогов, листовок и буклетов; участие в выставках, связи с общественностью, разного рода рекламные сувениры, выбор рекламных лозунгов или девиза банка, а также другие нетрадиционные виды рекламы.

Реклама в газетах и журналах гибка, оперативна, имеет довольно хороший охват местного рынка, широкое признание и легкое восприятие. Её отрицательные черты - это кратковременность существования, все еще невысокое качество воспроизведения, незначительная контактная аудитория. В последнее время реклама в газетах становится менее актуальной.

Телевизионная реклама представляет собой удачное сочетание изображения, звука и движения и оказывает чувственное воздействие с высокой степенью привлечения внимания. К сожалению, она не всегда размещается в предпочтительное время.

А так же в целях продвижения банковских услуг предлагается использовать директ маркетинг. Суть директ маркетинга вытекает из его названия: прямой способ продаж и общения с клиентурой. Директ маркетинг использует множество инструментов, в числе которых наиболее популярные и классические адресная и безадресная рассылка, листовки и электронная почта, новые и развивающиеся виды: телефонные презентации, выставочные экспозиции.

Директ маркетинг позволяет получить более точные представления о целевой аудитории, сделать рекламные акции и предложения более доходными. Системы «обратной связи», которые представляют собой бланки и отрывные купоны, помогают составить более точные планы и стратегии последующих действий. В отличие от рекламы директ маркетинг обращается выборочно к тем людям, которые заинтересованы в сотрудничестве, не тратя лишние деньги и время на завлечение людей заведомо не заинтересованных. Разработанные стратегические шаги дают возможность «выбивать десятку», ориентируясь на заинтересованных лиц, развивать отношения без лишних затрат, постоянно поддерживать имидж банка или определенных услуг, находить наиболее оптимальный вид общения для каждого отдельного клиента, ничего не навязывая ему.

В распоряжении директ маркетинга не меньше способов воздействия на потенциальных клиентов, а также профессиональных секретов мастерства, чем у рекламы, что, кстати, гораздо важнее, этот вид отношений с клиентурой дает возможности личного общения. А значит более гибкой и выгодной системы работы. Директ маркетинг позволяет при наименьших затратах добиться большего числа положительных откликов.