176 Глава6. ИНТЕГРИРОВАННОЕПРОЕКТИРОВАНИЕХИМИКО-ТЕХНОЛОГИЧЕСКИХПРОЦЕССОВ…
целью |
АО ХТС |
15 Проведение НИОКР с |
создания новых образцов |
1
Разработка ТЗна ХТС
Задание
2
Выбор типа a(ν оформления ( множества
7 |
|
3 |
Сужение области А ν = ν + 1 |
4 |
Оценка эффективности |
|
|
|
|
функционирования ХТС в статике |
|
|
5 |
Проверка выполнения условия |
|
|
гибкости ХТС |
|
|
6 Тип |
Нет |
|
АО удовлетворяет |
|
|
гибкости и |
|
11 |
|
Сужение области D ν = ν + 1 |
|
Да |
Нет |
10 Сужение |
области D целесо- |
|
|
образно ? |
Нет
8
Выбор класса b допустимых структур исследование
(регулируемости, каналам управления
9
Нет свойства объекта
требованиям
Да
12 Множество А альтернативных вариантов АО ХТС исчерпано?
Нет |
|
Да |
14 Коррек- |
|
13 |
Нет |
|
|
Да ция ТЗ на проектирование |
«статике» и |
|
возможна? |
|
варианты |
|
существуют |
|
|
|
|
|
|
Да |
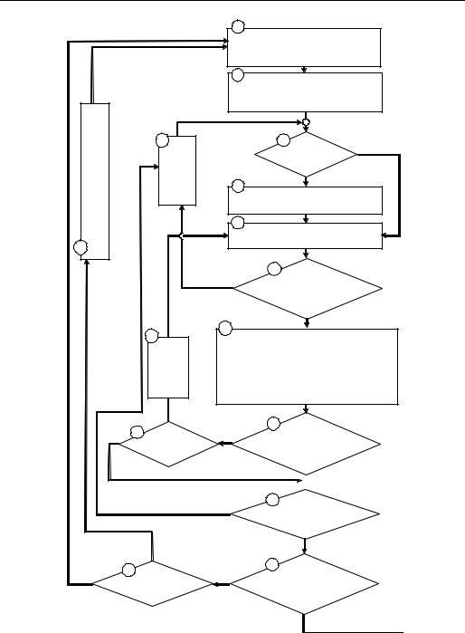
Рис. 6.4. Блок-схема принятия решений при интегрированном проектировании автоматизированных ХТС:
ТЗ – техническое задание; АО – аппаратурное оформление; САУ – система автоматического управления
СРЕДСТВА И МЕТОДЫ ИНТЕГРИРОВАННОГО ПРОЕКТИРОВАНИЯ ХТС |
177 |
|
|
|
|
b2 |
16 Какие |
b3 ÷ bm |
||
|
|
классы систем |
||||
|
|
управления рассмат- |
|
|
||
|
|
|
ривались? |
|
|
|
17 |
|
19 |
b1 |
|
24 |
|
Класс b2 |
систем |
|
|
Другие классы |
||
Класс b1 |
систем автоматического |
|||||
оптимального |
систем |
|||||
|
регулирования |
|
||||
управления |
|
|
управления |
|||
|
|
|
||||
18
Динамическая оптимизация конструктивных параметров и синтез оптимального управления ХТП
|
20 |
|
1 |
Выбор структуры h( γ ) |
системы |
ν + |
b |
|
управления из допустимого |
||
ν = |
множества Hb |
|
21
Статическая оптимизация конструктивных и режимных параметров ХТП
22
Расчет оптимальных настроекрегуляторам АСР
Нет |
23 Множество Hb |
|
альтернативных структур |
|
АСР исчерпано? |
|
Да |
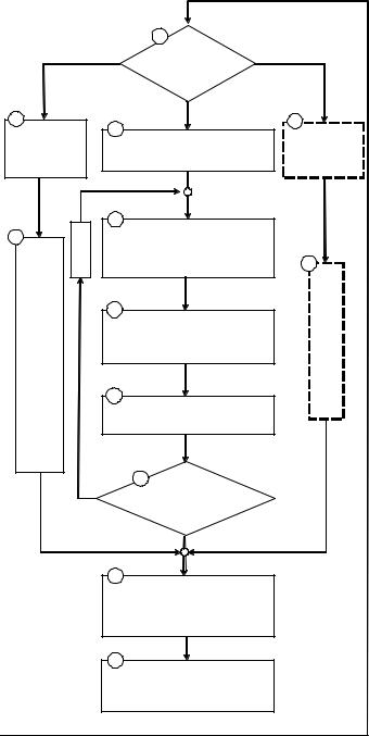
26
Попарное сравнение альтернативных вариантов комплексов «ХТС – САУ» и выбор наилучших
27
Рекомендация выбранного варианта ТО к опытнопромышленной реализации
25

ТО«комплекса

Оптимизация-

»САУ
Рис. 6.4. Окончание
178 Глава6. ИНТЕГРИРОВАННОЕПРОЕКТИРОВАНИЕХИМИКО-ТЕХНОЛОГИЧЕСКИХПРОЦЕССОВ…
На завершающем этапе интегрированного проектирования осуществляется решение многокритериальной задачи оптимизации для альтернативных комплексов «ХТС–САУ». В ходе имитационных исследований помимо вычисления оценок показателей энерго- и ресурсосбережения, экономической целесообразности также определяется техническое задание на точность и быстродействие информационно-измерительной подсистемы, алгоритмов оптимального управления, исполнительных механизмов и устройств управления, на разработку подсистем адаптации моделей и алгоритмов управления. По результатам имитационных исследований проверяется достижимость поставленных целей функционирования ХТС и осуществимость требований технического задания. В том случае, если эти требования не достижимы, осуществляется переход к новым обликам аппаратурного оформления ХТС или выбору новой структуры ХТС.
Из рисунка 6.4 следует, что при проектировании автоматизированной ХТС решается комплекс сложнейших задач: выбор способа (технологии) и структуры ХТС, расчет и выбор технологического оборудования с заданными статическими и динамическими характеристиками, определение оптимальных режимов его функционирования, разработка системы автоматического управления (регулирования) и(или) автоматизированного управления отдельными технологическими стадиями (процессами) и производством в целом, составление оперативнопроизводственных планов и др. Проектирование ХТС включает в себя разработку технического задания (ТЗ), отражающего потребности общества в продукции этого производства, и реализацию ТЗ в виде проектной документации. Обычно ТЗ представляют в виде некоторых документов и оно является исходным (первичным) описанием проектируемого химического производства. Результатом проектирования служит полный комплект документации, соединяющий достаточные сведения для воспроизводства (реализации объекта проектирования). Эта документация и есть проект, точнее окончательное описание проектируемой ХТС.
В техническом задании на проектирование ХТС указывают следующие сведения:
−назначение ХТС;
−литературные данные о технологии производства и сведения об аналогичных ХТС за рубежом;
−обзор научно-исследовательских работ по отдельным технологическим стадиям производства; описание технологических схем опытных и полупромышленных установок, на которых отрабатывался технологический процесс;
−основные технико-экономические показатели объекта, в том числе мощность, производительность, производственная программа (план);
−требования к качеству, конкурентной способности и экологическим параметрам продукции;
−требования к технологии;
−технические характеристики исходного сырья, основных продуктов и вспомогательных материалов (включая воду, азот для технических целей, теплоносители и хладагенты); области применения основных продуктов;
МЕТОДОЛОГИЯ ИНТЕГРИРОВАННОГО ПРОЕКТИРОВАНИЯ ХТС |
179 |
|
|
−физико-химические свойства исходных, получаемых промежуточных и конечных продуктов;
−химизм процесса по стадиям; физико-химические основы процесса, предварительная (эскизная) технологическая схема производства;
−рабочие (номинальные) технологические параметры (режимы) производства;
−материальный баланс производства по стадиям процесса;
−характеристики побочных продуктов и отходов; рекомендации по их утилизации;
−математическое описание технологических стадий;
−рекомендации по автоматизации производства;
−методы очистки сточных вод и обезвреживания газовых выбросов;
−экономическое обоснование производства, включающее прогнозы потребности в товарном продукте и обеспечение производства сырьем на перспективу.
Из приведенного перечня требований (рекомендаций) ТЗ следует особо выделить вопросы, касающиеся условий эксплуатации химического производства и требований к выходным переменным производства (химико-технологических процессов и аппаратов), интересующим потребителя. Наряду с качественными характеристиками (представленными в вербальной форме) можно выделить числовые параметры, для которых указаны области допустимых значений.
6.3.МЕТОДОЛОГИЯ ИНТЕГРИРОВАННОГО ПРОЕКТИРОВАНИЯ ХТС
Методология интегрированного проектирования сложных ХТС, как следует из вышестоящих разделов книги, отражает характерную для сложных систем невозможность полной централизации в одном звене обработки информации и принятия решений по управлению процессом проектирования. Это приводит к необходимости формирования иерархической структуры системы автоматизированного проектирования, соответствующей уровневой декомпозиции объекта проектирования и этапной декомпозиции самого процесса проектирования.
Процесс интегрированного проектирования сложного химико-технологи- ческого объекта протекает преимущественно «сверху вниз», т.е. имеет нисходящий характер. При этом по мере «проработки» проекта «сверху вниз» увеличивается подробность описания (детализации) проектируемой ХТС. Цель выполняемых на различных этапах проектирования расчетных и экспериментальных исследований – уточнить параметры и характеристики проектируемого объекта, принять наиболее рациональные проектно-конструкторские решения. Отсюда следует итерационно-циклический характер процесса проектирования, выражающийся в чередовании процедур синтеза и анализа проектно-конструкторских решений.
Проектно-конструкторские решения принимаются в условиях неопределенности (противоречий), связанных с неполнотой имеющейся информации на ранних этапах проектирования, с грубым (неточным) описанием (моделированием) отдельных стадий проектируемой ХТС, использованием упрощенных методик оценки его показателей и т.п. Таким образом, весь ход разработки проекта ХТС
180 Глава6. ИНТЕГРИРОВАННОЕПРОЕКТИРОВАНИЕХИМИКО-ТЕХНОЛОГИЧЕСКИХПРОЦЕССОВ…
можно интерпретировать как последовательный процесс снятия неопределенностей (разрешения противоречий).
Интегрированное проектирование занимает особое место среди информационных технологий. Во-первых, интегрированное проектирование – синтетическая дисциплина, ее составными частями являются многие другие современные информационные технологии. Так, техническое обеспечение интегрированных САПР основано на использовании вычислительных сетей и телекоммуникационных технологий, в интегрированных САПР используются персональные компьютеры и рабочие станции. Математическое обеспечение интегрированных САПР отличается богатством и разнообразием используемых методов вычислительной математики, статистики, математического программирования, дискретной математики, искусственного интеллекта. Программные комплексы интегрированных САПР относятся к числу наиболее сложных современных программных систем, основанных на операционных системах Unix, Windows-95NT, языках программирования C, C++, Java и других современных CASE-технологиях, реляционных и объектно-ориентированных системах управления базами данных (СУБД), стандартах открытых систем и обмена данными в компьютерных средах.
Во-вторых, знание основ интегрированного проектирования и умение работать со средствами интегрированных САПР требуется практически любому ин- женеру-разработчику сложных технических объектов. Компьютерами насыщены проектные фирмы, конструкторские бюро и офисы. Предприятия, ведущие разработки без интегрированных САПР или лишь с малой степенью их использования, оказываются неконкурентоспособными как вследствие больших материальных и временных затрат на проектирование, так и из-за невысокого качества проектов.
Принципиально важно при интегрированном проектировании рассматривать влияние неопределенных параметров на работоспособность и оптимальность функционирования ХТС[22 – 24].
При проектировании ХТС всегда присутствуют неопределенности двух родов. Одни из них, такие как параметры сырья и температура окружающей среды, могут изменяться во время их работы, оставаясь в пределах некоторого диапазона изменений. Для них принципиально невозможно указать единственное значение. Другие могут быть в реальности постоянными для данного промышленного аппарата, но их значения известны с точностью до определенного интервала, например некоторые коэффициенты в кинетических уравнениях и уравнениях тепло- и массопереноса. Чтобы учесть неопределенности в математическом описании проектируемого объекта, достаточно их выделить в зависимостях для целевой функции (критерия оптимальности) I и функций-ограничений gj задачи оптимального проектирования, считая, что I = I (a, d, z, ξ), g j = g j (a, d, z, ξ),
j =1, ..., m, где ξ – вектор неопределенных параметров, принимающих любые
значения из заданной области Ξ.
Все переменные в задаче оптимального проектирования ХТС в условиях неопределенности параметров могут быть разделены на следующие категории. Вектор a проектных параметров ассоциируется со структурой ХТС и типом тех-