Материал: Организация предоставления дополнительных и сопутствующих услуг в отеле

Внимание! Если размещение файла нарушает Ваши авторские права, то обязательно сообщите нам

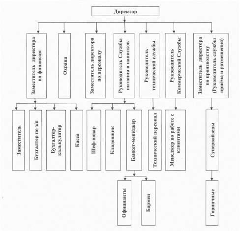
Схема организационной структуры управления бизнес-отелем «Московская горка» представлена на рисунке 1 ниже.

Структура управления бизнес-отелем «Московская горка»

Рисунок 1. Схема организационной структуры управления гостиничным предприятием «Московская горка»

Директор гостиницы - это верхняя ступень в иерархии персонала гостиницы. Директор гостиницы осуществляет руководство всеми службами отеля, как коммерческими, так и сервисными. Директор, как и другие сотрудники гостиницы, работает, опираясь на должностные инструкции.

Директору подчиняются заместитель директора по финансам, начальник охраны, заместитель директора по персоналу, руководитель службы питания и напитков, руководитель технической службы, руководитель коммерческой службы, руководитель службы приема и размещения. В их подчинении соответственно находится персонал стоящий ниже, который выполняет свои обязанности.

Бухгалтер осуществляет учет средств предприятия и хозяйственные операции с материальными и денежными ресурсами.

Бухгалтер- калькулятор составляет сметы и устанавливает расценки на различные услуги. Кассир принимает и оформляет документально - денежные средства. Шеф-повар, главный на кухне в ресторане, по его рецептам и под его чутким руководством изготавливаются блюда и напитки. Кладовщик принимает и выдает продукты питания, напитки. Банкет менеджер отвечает за организацию и обслуживание во время проведения банкетов. Менеджер по работе с клиентами принимает заказы. Супервайзер руководит работой горничных. Официанты, бармены непосредственно занимаются тем, что обслуживают посетителей в зале ресторана и бара. Горничные убирают номера и общественные помещения.

.3 Анализ организации предоставления дополнительных и сопутствующих услуг в гостинице «Московская горка»

В гостиничном предприятии «Московская горка» как и в любом другом отеле, предоставляются основные и дополнительные услуги в соответствии с правилами [7].

Перечень дополнительных и сопутствующих услуг в отеле «Московская горка» представлена ниже.

Таблица 1. Перечень дополнительных и сопутствующих услуг в Бизнес-отеле «Московская горка»

Дополнительные услуги, включенные в стоимость номера

Дополнительные услуги за отдельную плату

Сопутствующие услуги

услуги службы приема и размещения

Услуги сауны

обеспечение суверенной продукцией, туристской символикой

вызов такси

аренда комнаты переговоров

торговое, валютно-кредитное обслуживания

утренняя побудка

Аренда набора посуды

предоставление индивидуальных сейфов

вызов «скорой помощи»; пользование аптечкой

дополнительная смена постельного белья, полотенец

-

пользование комнатой бытового самообслуживания

ксерокопирование документов

-

сканирование документов

-

Заказ театральных и концертных билетов

мелкий ремонт одежды

-

предоставление гигиенических наборов в номер

-

-


Анализируя данные таблицы, можно сделать вывод о том, что в бизнес-отеле «Московская горка» большой перечень дополнительных и сопутствующих услуг.

Для выявления анализа удовлетворенности клиентов дополнительными и сопутствующими услугами в гостинице «Московская горка» было проведено исследование сайта отзывов об отеле постояльцами гостиницы.

На основе проведенного исследования на сайте отеля, было выявлено следующее:

% отзывов клиентов довольны предоставлением дополнительных и сопутствующих услуг в бизнес-отеле «Московская горка»;

% отзывов клиентов рекомендуют добавить в ассортимент дополнительных услуг- услуги лингвиста и детской комнаты;

% отзывов клиентов отмечают, что услуги массажиста не профессиональны;

% отзывов клиентов отмечают, что экскурсовод неграмотен в речи.

Результаты анализа предоставления дополнительных и сопутствующих услуг в бизнес-отеле «Московская горка» представлены на рисунке 2 ниже.

Степень удовлетворенности клиентов оказаниями дополнительных и сопутствующих услуг в бизнес-отеле «Московская горка».

Рисунок 2. Диаграмма степени удовлетворенности клиентов оказаниями дополнительных и сопутствующих услуг в бизнес- отеле «Московская горка».

Анализируя результаты диаграммы можно сделать вывод о том, что большая часть (71%) отзывов клиентов о гостинице «Московская горка» довольна оказанием и предоставлением дополнительных и сопутствующих услуг;

20% посетителей бизнес-отеля предлагают добавить в перечень дополнительных услуг - услуги лингвиста и детскую комнату;

5% отзывов клиентов недовольны оказанием услуг массажиста;

4% отзывов клиентов недовольны проведением экскурсии.

2.4 Рекомендации по совершенствованию предоставления дополнительных и сопутствующих услуг в гостинице «Московская горка»

В процессе исследования предоставления дополнительных и сопутствующих услуг были выявлены недостатки, которые необходимо устранить для этого были предложены следующие рекомендации.

Первая рекомендация заключается в том, чтобы создать комнату для организации свободного времени детей.

Проблему с массажистом и экскурсоводом можно решить, подобрав более квалифицированных сотрудников, т.е. прошедших специальную подготовку и документ подтверждающий это. Постоянный клиент, знает о всех основных и дополнительных услугах отеля и привлечение новых более квалифицированных сотрудников будет решающим фактором в удержании клиента. Довольный клиент всегда будет рекомендовать понравившуюся гостиницу и услуги экскурсовода, массажиста и другие, если оказание этих услуг было качественным.

Каждому иностранному гостю приятно слышать свой родной язык, и для удовлетворения потребности клиента в переводе с одного языка на другой в гостинице «Московская горка» могут предоставить услуги профессионального лингвиста (переводчика), а когда нет большого наплыва клиентов сотрудники отеля могут изучать иностранные языки.

Выводы по главе 2:

. Организационно-правовая форма предприятия ООО «Московская горка». Общество с ограниченной ответственностью (ООО); во главе гостиничного предприятия находится директор в подчинении которого находятся сотрудники: руководитель службы приема и размещения (СПиР), руководитель хозяйственной службы (ХС), заместитель директора по финансам, руководитель технической и коммерческой службы;

. Организационная структура управления предприятием - линейно-функциональная;

. Результаты исследования выявили следующие что 71% отзывов клиентов о бизнес-отеля «Московская горка» довольны качественным предоставлением и оказанием дополнительных и сопутствующих услуг;

% отзывов клиентов отеля предложили добавить в ассортимент дополнительных услуг-услуги лингвиста и детскую комнату;

% отзывов клиентов отеля недовольны оказанием услуг массажиста и 4% высказали плохое мнение на счет экскурсовода;

. Для улучшения качества обслуживания и предоставления дополнительных и сопутствующих услуг необходимо всем сотрудникам отеля «Московская горка» пройти курсы изучения иностранных языков; пригласить на работу нового переводчика (лингвиста), квалифицированного массажиста и экскурсовода; для маленьких гостей отеля рекомендуем открыть детскую комнату.

Заключение

Обслуживание гостей в гостиничном предприятии - это важная работа, как отдельных служб гостиницы, так и всего персонала в целом. Именно от взаимодействия и слаженности всех служб отеля зависит успех гостиничного предприятия.

Услуга размещения является основной услугой, которую предоставляет отель. Повышенный интерес вызывают услуги, выделяющие данную гостиницу из ряда других. В большинстве случаев такими услугами выступают дополнительные и сопутствующие.

В настоящее время и дополнительные и сопутствующие услуги приобретают все большее значение в формировании рыночной привлекательности гостиничного предприятия. Подтверждением этому является деятельность многих известных гостиничных предприятий. Перечень и качество предоставления платных дополнительных услуг должен соответствовать требованиям присвоенной гостинице категории (ГОСТ Р 50645-94. «Туристско-экскурсионное обслуживание. Классификация гостиниц»). Для средних и крупных гостиничных комплексов (гостиниц, полно сервисных отелей и др.) со средним и высоким уровнем комфортабельности характерно наличие огромного перечня дополнительных услуг. Предприятия, оказывающие услуги, должны размещаться в доступном месте (чаще всего на первом этаже). В вестибюле, на этажах, в номерах должна быть информация о том, как и где, получить услуги, часы работы должны быть удобными для гостей.

Процесс предоставления дополнительных и сопутствующих гостиничных услуг представляет собой довольно сложный, но хорошо организованный и последовательный комплекс действий. Выполнение каждого этапа этого комплекса должен быть подчинен определенным правилам, которые установлены законодательными и иными нормативно-правовыми актами. За невыполнение правил предоставления гостиничных услуг предприятие гостеприимства несет ответственность перед клиентом.

На основе проведенного анализа гостиничного предприятия «Московская горка» было выявлено, что все службы гостиницы работают слажено и дружно. Для персонала отеля «Московская горка» на первом месте стоит удовлетворение потребностей клиента, что говорит о том, что этот отель числится среди лучших отелей в Екатеринбурге.

На сайте отзывов было множество теплых пожеланий дальнейшего процветания бизнес-отеля «Московская горка». Гости отеля довольны обслуживанием и предоставлением разных видов и типов услуг.

Цель курсовой работы - разработка рекомендаций по улучшению предоставления дополнительных и сопутствующих услуг в гостинице «Московская горка» - достигнута.

В 1 главе курсовой работы рассмотрены теоретические особенности организации предоставления дополнительных и сопутствующих услуг, представлены основные выводы по главе.

Во 2 главе рассмотрена общая характеристика гостиницы «Московская горка», проведен анализ качества предоставления дополнительных и сопутствующих услуг в отеле «Московская горка», выявлены основные недостатки оказания дополнительных и сопутствующих услуг в гостинице «Московская горка» и разработаны рекомендации по улучшению организации предоставления дополнительных и сопутствующих услуг в отеле «Московская горка».

Для улучшения качества обслуживания и предоставления дополнительных и сопутствующих услуг необходимо всем сотрудникам отеля «Московская горка» пройти курсы изучения иностранных языков; пригласить на работу нового переводчика (лингвиста), квалифицированного массажиста и экскурсовода; для маленьких гостей отеля рекомендуем открыть детскую комнату.

Возможно, представленные рекомендации помогут отелю добиться того уровня обслуживания, который должен соответствовать его статусу, а мероприятия, направленные на улучшение качества обслуживания помогут привлечь новых клиентов, которые еще не побывали в бизнес-отеле «Московская горка».

отель гостиница управление туристический

Список литературы

Федеральные законы:

. ФЗ «О защите прав потребителей» от 07.02.92 N 2300-1

. ФЗ «О лицензировании отдельных видов деятельности».от 04.05.2011 N 99-ФЗ (ред. от 02.07.2013)

. ФЗ «Об утверждении положения о государственной системе классификации гостиниц и других средств размещения» от 21 июня 2003 г N 197.

.ФЗ «Об основах государственного регулирования торговой деятельности в Российской Федерации» (с изм. и доп., вступающими в силу с 01.01.2013) от 28.12.2009 N 381-ФЗ (ред. от 30.12.2012)

.ФЗ «Об основах туристской деятельности в Российской Федерации»: федер. закон от 24.11.96 г. № 132-ФЗ (ред. от 22.08.04 г.) // Рос. газ. - 1996. - 3 дек 2. Стандартизация в сфере туристско-экскурсионного обслуживания: ГОСТ 28681-90.

.ФЗ N 490 «Правила предоставления гостиничных услуг в Российской Федерации».

. ФЗ № 51 «Предоставления дополнительных и сопутствующих услуг в гостиничном предприятии»

. ГОСТ Р Туристские услуги. Общие требования: 50690-2000.-Введ.01-07-2001. - М.: Стандарт,2001

Учебная литература:

. Библейская энциклопедия.-3-е изд., М.: ЛОКИД-ПРЕСС, 2005. - (Библиотека энциклопедических словарей. - с. 157.

.Волков Ю.Ф. Технология гостиничного обслуживания. Учебное пособие. - 2 изд. - М.: Издательский центр «Академия», 2008- с.58.

. Дурович А.П. Организация туризма. - СПб.: - Пиетр,2009 - с. 320.

. Ёхина М.А. Организация обслуживания в гостиницах. Учебное пособие. - М.: Академия, 2008- с.78.

. Ляпина, И.Ю. Организация и технология гостиничного обслуживания. И. Ю. Ляпина.- М.: ПрофОбрИздат, 2001- с.90.

. Романович Ж.А., Калачев С.Л. Сервисная деятельность: Учебник / Под общ. ред. проф. Ж.А. Романовича. - 2-е изд. - М.: Издательско-торговая корпорация «Дашков и Кº», 2007- с. 128.

. Сорокина А.В. Организация обслуживания в гостиницах и туристских комплексах: Учебное пособие - («ПРОФИль») (ГРИФ).- М.: Издательство: Инфра-М, 2009.- с. 39.

. Тимохина Т.Л. Организация приема и обслуживания туристов: Учебное пособие - 3 изд. - М.: Издательство: Инфра-М, 2008- с.66.

. Филипповский Е.Е., Шмарова Л.В. Экономика и организация гостиничного хозяйства. - М.: Финансы и статистика, 2005- с. 3.

Интернет-ресурсы: