Материал: Оптимальное непроизводственное потребления в односекторной модели экономического роста

Внимание! Если размещение файла нарушает Ваши авторские права, то обязательно сообщите нам

Позволяет наблюдать за изменениями сигналов в процессе моделирования. Открыть окно просмотра можно на любом этапе расчета (как до начала расчета, так и после него, а также во время расчета). В том случае, если на вход блока поступает векторный сигнал, то кривая для каждого элемента вектора строится отдельным цветом.

Sample time - шаг модельного времени. Определяет дискретность отображения данных.display - перевод блока в "свободный" режим. В данном режиме входной порт блока отсутствует, а выбор сигнала для отображения выполняется щелчком левой клавиши "мыши" на соответствующей линии связи.

Библиотека Continuous - линейные блоки. Integrator - интегратор, выполняет интегрирование входного сигнала.

Параметры: External reset - Внешний сброс. Тип внешнего управляющего сигнала, обеспечивающего сброс интегратора к начальному состоянию. Библиотека Continuous - линейные блоки.

Параметрами являются: External reset - внешний сброс, тип внешнего управляющего сигнала, обеспечивающего сброс интегратора к начальному состоянию, который выбирается из списка:

Таблица 3.2 - Тип внешнего управляющего сигнала

none

нет (сброс не выполняется)

rising

нарастающий сигнал (передний фронт сигнала)

falling

спадающий сигнал (задний фронт сигнала)

either

нарастающий либо спадающий сигнал

level

не нулевой сигнал (сброс выполняется, если сигнал на управляющем входе становится не равным нулю)


В том случае, если выбран какой-либо (но не none), тип управляющего сигнала, то на изображении блока появляется дополнительный управляющий вход. Рядом с дополнительным входом будет показано условное обозначение управляющего сигнала.

Initial condition source - Источник начального значения выходного сигнала. Выбирается из списка: internal - внутренний; external - внешний.

В этом случае на изображении блока появляется дополнительный вход, обозначенный x0, на который необходимо подать сигнал, задающий начальное значение выходного сигнала интегратора.

Initial condition - Установка начального значения выходного сигнала интегратора. Параметр доступен, если выбран внутренний источник начального значения выходного сигнала.output (флажок) - Использование ограничения выходного сигнала. Upper saturation limit - Верхний уровень ограничения выходного сигнала. Может быть задан как числом, так и символьной последовательностью inf. Lower saturation limit - Нижний уровень ограничения выходного сигнала. Может быть задан как числом, так и символьной последовательностью inf. Show saturation port - управляет отображением порта, выводящего сигнал, свидетельствующий о выходе интегратора на ограничение.

Выходной сигнал данного порта может принимать следующие значения: ноль, если интегратор не находится на ограничении; +1, если выходной сигнал интегратора достиг верхнего ограничивающего предела; -1, если выходной сигнал интегратора достиг нижнего ограничивающего предела.

Show state port (флажок) - Отобразить/скрыть порт состояния блока. Данный порт используется в том случае, если выходной сигнал интегратора требуется подать в качестве сигнала обратной связи этого же интегратора.tolerance - Абсолютная погрешность.

Библиотека Math Operations - блоки математических операций. Gain - пропорциональное звено, выполняют умножение входного сигнала на постоянный коэффициент. Параметры: Gain - коэффициент усиления, Multiplication - способ выполнения операции, может принимать значения (из списка):

Таблица 3.3 - Коэффициент усиления

Element-wise K*u

Поэлементный.

Matrix K*u

Матричный. Коэффициент усиления является левосторонним операндом.

Matrix u*K

Матричный. Коэффициент усиления является правосторонним операндом.


Math Function - математическая функция, выполняет вычисление математической функции. Параметры: Function - вид вычисляемой функции.- произведение, выполняет вычисление произведения текущих значений сигналов. Параметры:

−       Number of inputs - Количество входов. Может задаваться как число или как список знаков. В списке знаков можно использовать знаки * (умножить) и / (разделить).

−       Multiplication - способ выполнения операции. Может принимать значения: Element-wise - поэлементный или Matrix - матричный.

−       Saturate on integer overflow (флажок) - Подавлять переполнение целого. При установленном флажке ограничение сигналов целого типа выполняется корректно.

Если параметр Number of inputs задан списком, включающим кроме знаков умножения также знаки деления, то метки входов будут обозначены символами соответствующих операций. Блок может использоваться для операций умножения или деления скалярных векторных или матричных сигналов. Типы входных сигналов блока должны совпадать. Если в качестве количества входов указать цифру 1 (один вход), то блок можно использовать для определения произведения элементов вектора. При выполнении матричных операций необходимо соблюдать правила их выполнения. Например, при умножении двух матриц необходимо, чтобы количество строк первой матрицы равнялось количеству столбцов второй матрицы.

Sum - сумматор, выполняет вычисление суммы текущих значений сигналов. Параметры:

−       Icon shape - Форма блока. Может быть round - круглой или rectangular - прямоугольной.

−       List of sign - Список знаков. В списке можно использовать следующие знаки: + (плюс), - (минус) и | (разделитель знаков).

−       Saturate on integer overflow (флажок) - Подавлять переполнение целого. При установленном флажке ограничение сигналов целого типа выполняется корректно.

Количество входов и операция (сложение или вычитание) определяется списком знаков параметра List of sign, при этом метки входов обозначаются соответствующими знаками. В параметре List of sign можно также указать число входов блока. В этом случае все входы будут суммирующими. Если количество входов блока превышает 3, то удобнее использовать блок Sum прямоугольной формы. Блок может использоваться для суммирования скалярных, векторных или матричных сигналов. Типы суммируемых сигналов должны совпадать. Нельзя, например, подать на один и тот же суммирующий блок сигналы целого и действительного типов. Если количество входов блока больше, чем один, то блок выполняет поэлементные операции над векторными и матричными сигналами. При этом количество элементов в матрице или векторе должно быть одинаковым. Если в качестве списка знаков указать цифру 1 (один вход), то блок можно использовать для определения суммы элементов вектора.

Add - сложение, позволяет складывать сигналы разных типов. Параметры: совпадают с параметрами блока Sum, но блок имеет дополнительные параметры:

−    Require all inputs to have the same data type (флажок) - входные сигналы должны иметь одинаковый тип.

−       Output data type mode - тип данных на выходе из блока.

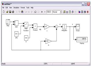
Структурная схема модели Экономического роста, построенная в Simulink, представлена на рисунке 2.3.

Рисунок 3.11 - Односекторная модель экономического роста

Перед выполнением расчетов необходимо предварительно задать параметры расчета. Задание параметров расчета выполняется в панели управления меню Simulation→ Parameters.

Рисунок 3.12 - Панель управления.

Запуск расчета выполняется с помощью выбора пункта меню Simulation→ Start. или инструмента Она панели инструментов. Процесс расчета можно завершить досрочно, выбрав пункт меню Simulation/Stop или инструмент. Расчет также можно остановить (Simulation→ Pause) и затем продолжить (Simulation→ Continue). После запуска модели на дисплее появится значение k*.

В результате работы модели был получен следующий график для фондовооруженности:

Рисунок 3.13 - График фондовооруженности

Из полученной модели видно, что график фондовооруженности соответствует результатам, полученным в первой модели. Максимизация среднедушевого непроизводственного потребления происходит в том случае, когда норма накопления стремится к коэффициенту эластичности по производственным фондам.

Обеспечение в долгосрочном периоде постоянного и равномерного экономического роста требует соблюдения следующих условий:

−       необходимо достигнуть равенства, т.е. оптимального сочетания текущего прироста сбережений и ожидаемого прироста инвестиций ;

−             следует не просто поддерживать уровень чистых инвестиций и государственных капитальных вложений, а увеличивать их в качестве нового импульса к росту;

−             необходимо постоянно поддерживать равновесное состояние между спросом, провоцирующим инвестиции, и предложением совокупного продукта, который может быть создан при использовании всех факторов и полной занятости.

Заключение

В ходе работы над темой были исследованы теоретические вопросы построения математичеких моделей, в частности рассмотрены вопросы зависимости экономического роста от уровня потребления, фондовооруженности. Исследована Кейсианская модель экономического роста. Обосновано понятие односекторной модели экономического роста в условиях реформировании экономики на переходном этапе

Выполнено построение математической модели экономического роста в абсолютных и относительных показателях. Выявлены, что наиболее важными параметрами, влияющими на процессы потребления в модели экономического роста являются коэффициент эластичности и фондовооруженность, а также норма накопления. В ходе построения модели оптимизации потребления был определен характер макроэкономических условий, при которых может быть применена однофакторная модель экономического роста.

Имитационная модель, которая была построена в среде Matlab, содержит механизмы расчета, обеспечивающие стабилизацию при возникновении кризисных ситуаций в экономике. Анализ полученных результатов позволил сделать вывод о том, что максимизация среднедушевого непроизводственного потребления происходит в том случае, когда норма накопления стремится к коэффициенту эластичности по производственным фондам.

Следует заметить, что рост экономики может осуществляться за рамками "золотого" правила. В одном случае он будет сопровождаться ростом потребления в обществе до момента достижения "золотого" уровня накопления капитала, в другом - будет сопровождаться сокращением потребления (при превышении "золотого" уровня накопления капитала). "Золотое" правило - это оптимум с точки зрения более полного удовлетворения потребностей общества. Однако у государства могут быть масштабные и более ответственные задачи (например, срочное укрепление обороноспособности страны или ускоренное обеспечение ее национальной и экономической безопасности).

Список использованных источников

1. Анфилатов В.С., Емельянов А.А., Кукушкин А.А. Системный анализ в управлении / [Текст] - М.: Финансы и статистика. 2012. - 368 с.

2. Ашманов С.А. Введение в математическую экономику. - М.: Наука. 2013. - 296 с.

3. Вентцель Е.С. Исследование операций: Задачи, принципы, методология. Учебное пособие / [Текст] - М.: Дрофа, 2004.

4. Колемаев В.А. Математическая экономика. Учебник для вузов / [Текст] - М.: ЮНИТИ-ДАНА, 2005.

6. Орехов Н.А., Левин А.Г., Горбунов Е.А. Математические методы и модели в экономике. Учебное пособие для вузов / Под ред. проф. Н.А. Орехова / [Текст] - М.: ЮНИТИ-ДАНА, 2010.

7. Экономико-математическое моделирование. Учебник для вузов / Под общ. ред. И.Н. Дрогобыцкого / [Текст] - М.: Изд. "Экзамен", 2013.

8. Макоха А.Н., Сахнюк П.А., Червяков Н.И. Дискретная математика: Учебное пособие / [Текст] - М.: Физматлит, 2005.

9. Малыхин В.И. Математика в экономике: Учебное пособие /[Текст] - М.: ИНФРА-М, 2002.

10.  Самаров К.Л., Шапкин А.С. Задачи с решениями по высшей математике и математическим методам в экономике: Учебное пособие / [Текст] - М.: Издателъско-торговая корпорация "Дашков и К°", 2007.

11.  Таха X.А. Введение в исследование операций / [Текст] - М.: ВИЛЪЯМС, 2007.

12.  Краснощеков П.С., Петров А.А. Принципы построения моделей. - М.: Изд. МГУ. 2011. - 264с.; Изд.2-е, пересмотр. и дополнен.: - М.: ФАЗИС:ВЦ РАН. 2000. - XII + 412 с.

13.  Краснощеков П.С. Математические модели в исследовании операций. / [Текст] - М.: Знание. 2010. - 64 с.

14.  Глазьев С.Ю. Теория долгосрочного экономического развития / [Текст] - М.: ВлаДар. 1993. -310 с.

15.  Дородницын А.А. Проблемы математического моделирования в описательных науках / [Текст] - Кибернетика. 1983. №4. С. 6-10.

16.  Калман Р., Фалб П., Арбиб М. Очерки по математической теории систем: Пер. с англ. / Под. ред. Я.З. Цыпкина. / [Текст] - М.: Мир. 1971. - 398 с.

17.  Клейнер Г.Б. Экономико-математическое моделирование и экономическая теория. / [Текст] - Экономика и математические методы. 2001. Т. 37. №3. С. 111-126.

18.  Кротов, В.Ф. (Ред.) Основы теории оптимального управления // Авт.: Кротов В.Ф., Лагоша Б.А., Лобанов С.М., Данилина Н.И., Сергеев С.И. / - Под редакцией В.Ф. Кротова / [Текст] - М.: Изд. "Высшая школа". - 1990. - 430 с.

19.  Кузнецов Ю.А. Особенности метода математического моделирования в исследовании экономических систем // Вестник Нижегородского университета. Серия: Инновации в образовании. / [Текст] - №1(2). 2001. С. 127-134.

20.  Лагоша Б.А., Емельянов А.А. Основы системного анализа / Учебное пособие для студентов, обучающихся по специальностям 07.19.00 "Информационные системы в экономике " и 06.18.00 "Математические методы в экономике " / [Текст] - М.: Изд-во МЭСИ. 1998. - 86 с.

21.  Матросов В.М., Анапольский Л.Ю., Васильев С.Н. Метод сравнения в математической теории систем. / [Текст] - Новосибирск: Наука. 1980. - 481 с.

22.  Месарович М., Такахара Я. Общая теория систем: Математические основы. / [Текст] - М.: Мир. 1978. - 311 с.

Приложение

Результаты расчетов математической модели (вторая итерация)

t

K2

L2

k2*

X2

I2

0

13000000

670000

19,40299

11910149

4764060

1

13864060

737000

18,81148

12860045

5144018

2

14848860

810700

18,3161

13921345

5568538

3

15962740

891770

17,90006

15103822

6041529

4

17215447

980947

17,54982

16418385

6567354

5

18618167

1079042

17,25435

17877167

7150867

6

20183584

1186946

17,00464

19493624

7797450

7

21925958

1305640

16,79326

21282657

8513063

8

23861233

1436205

16,61409

23260739

9304295

9

26007159

1579825

16,46205

25446062

10178425

10

28383436

1737807

16,3329

27858703

11143481

11

31011887

1911588

16,2231

30520799

12208320

12

33916640

2102747

16,12968

33456751

13382700

13

37124349

2313022

16,05015

36693441

14677377

14

40664421

2544324

15,98241

40260482

16104193

15

44569287

2798756

15,92468

44190478

17676191

16

48874692

3078632

15,87546

48519328

19407731

17

53620016

3386495

15,83348

53286549

21314620

18

58848631

3725145

15,79768

58535634

23414254

19

64608295

4097659

15,76712

64314449

25725780

20

70951586

4507425

15,74105

70675668

28270267

21

77936378

4958167

15,71879

77677253

31070901

22

85626366

5453984

15,69978

85382981

34153192

23

94091648

5999383

15,68356

93863020

37545208

24

1,03E+08

6599321

15,6697

1,03E+08

41277830

25

1,14E+08

7259253

15,65786

1,13E+08

45385033

26

1,25E+08

7985178

15,64775

1,25E+08

49904196

27

1,37E+08

8783696

15,63912

1,37E+08

54876438

28

1,51E+08

9662066

15,63174

1,51E+08

60346998

29

1,66E+08

10628272

15,62544

1,66E+08

66365641

30

1,83E+08

11691100

15,62006

1,82E+08

72987114