Материал: ОХТ в вопросах и ответах Ч2

Внимание! Если размещение файла нарушает Ваши авторские права, то обязательно сообщите нам

Ответ. Часть ХТС, позволяющая изучать отдельные узлы, агрегаты, отде-

ления.

Вопрос. Какие модели характеризуют ХТС?

Ответ. ХТС как модель химико-технологического производства может ха-

рактеризоваться двумя группами моделей: описательными – химической,

операционной, математической моделями; графическими – функциональ-

ными, технологическими, структурными, специальными моделями.

Вопрос. Что такое химическая модель ХТС?

Ответ. Химическая модель ХТС – набор стехиометрических уравнений реакций, которые характеризуют химические превращения сырья в конеч-

ные продукты.

Вопрос. Что такое операционная модель ХТС?

Ответ. Операционная модель ХТС описывает основные стадии переработ-

ки сырья в продукт, в том числе обеспечивающие протекание основных превращений, которые осуществляются при переработке сырья в продукты

Вопрос. Что такое математическая модель ХТС?

Ответ. Математическая модель – совокупность математических уравне-

ний, граничных условий, формул, неравенств и т.д., решение которых поз-

воляет получить информацию о параметрах состояния функционирующего химического производства.

Вопрос. Что представляет собой функциональная модель?

Ответ. Функциональная модель представляет собой графическое отобра-

жение основных стадий химического производства в форме блоков и их взаимосвязи и строится на основе химической и операционной моделей.

Вопрос. Что представляет собой структурная модель?

Ответ. Структурная модель даёт детальное представление ХТС в виде элементов и связей между ними и строится на основе технологической мо-

дели.

6

Вопрос. Что представляет собой операторная модель?

Ответ. Операторная модель представляет собой совокупность элементов в виде специальных значков – операторов и показывает какие физико-

химические превращения осуществляются в элементах ХТС.

Вопрос. Какие технологические операторы используются при построении операторной модели ХТС?

Ответ. При построении модели ХТС используются следующие виды тех-

нологических операторов (рис. 1.1).

 

 

 

 

 

реактор

 

теплообменник

 

 

 

 

 

массообменный

 

делитель

 

 

 

 

 

 

 

 

 

 

 

 

 

 

аппарат

 

простой

 

 

 

 

 

 

 

 

 

 

 

 

 

 

сжатие, нагнета-

 

смеситель

 

 

 

 

 

 

 

 

 

 

 

ние

 

 

 

 

 

 

 

 

 

 

 

 

 

дросселирующее

 

изменение агрегатного

 

 

 

 

 

устройство

 

состояния

Рис. 1.1. Виды технологических операторов

Вопрос. Какие связи (потоки) существуют между элементами в ХТС?

Ответ. Элементы ХТС связывают потоки:

материальные – переносят вещества и материалы;

энергетические – переносят энергию в любом её проявлении, а

именно тепловую, электрическую, механическую, топливо;

информационные – используются в системах контроля и управления процессами и производством.

7

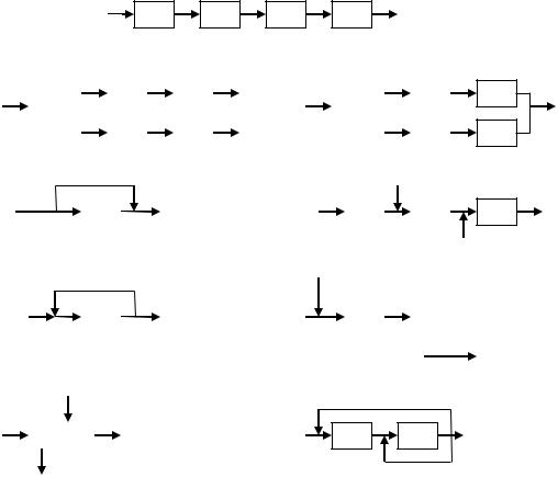
Вопрос. Какие структуры связей и области их применения используются в

ХТС?

Ответ. Особенности прохождения потоков через элементы ХТС опреде-

ляют структуру связей и обеспечивают определённые условия работы эле-

ментов системы. Основные типы связей показаны на рис. 1.2. Здесь прямо-

угольники представляют элементы, линии со стрелками – связи и направ-

ления потоков.

1

 

 

 

 

 

 

 

 

 

 

 

 

 

 

 

 

 

 

 

 

 

 

 

 

 

 

 

 

 

 

 

 

 

 

 

 

 

 

 

 

 

 

 

 

 

 

 

 

 

 

2

 

 

 

 

 

 

 

 

 

 

 

 

3

 

 

 

 

 

 

 

 

 

 

 

 

 

 

 

 

 

 

 

 

 

 

 

 

 

 

 

 

 

 

 

 

 

 

 

 

 

 

 

 

 

 

 

 

 

 

 

 

 

 

 

 

 

 

 

 

 

 

 

 

 

VБ

 

 

 

 

 

 

 

 

 

 

 

 

V0

 

 

 

 

5

 

 

 

 

 

 

 

 

 

 

 

 

 

 

 

 

 

 

 

 

 

 

 

 

 

 

 

 

4

 

 

 

 

 

 

 

 

 

 

 

 

 

 

 

 

 

 

 

 

VР

 

 

 

 

 

 

 

 

 

 

 

 

V0

 

 

 

 

 

 

 

 

 

 

 

 

 

 

 

 

 

 

 

 

 

 

 

 

 

 

 

 

 

 

 

 

 

 

 

 

 

 

 

 

 

 

 

 

 

 

Р

 

 

 

 

 

 

 

 

 

 

7

 

 

 

 

 

 

 

 

 

 

6

 

 

V

 

 

 

 

 

 

 

 

 

 

 

 

 

 

 

 

 

 

 

 

 

 

 

 

 

 

 

 

 

 

 

 

 

 

 

 

 

 

 

 

 

 

 

 

 

 

 

 

 

 

 

 

 

 

 

 

 

 

 

 

 

 

 

 

 

 

 

 

 

 

 

 

 

 

 

 

 

 

 

 

 

 

 

8

 

 

 

 

 

 

 

 

9

 

 

 

 

 

 

 

 

 

 

 

 

 

 

 

 

Рис. 1.2. Виды технологических связей:

V0 объёмный расход исходного вещества, VР – объёмный расход рецикла,

VБ – объёмный расход байпаса, V – объёмный расход реагентов на входе в реактор,

Р– разделитель.

По с л е д о в а т е л ь н а я с в я з ь (схема 1). Поток проходит последова-

тельно элементы. Применение: более полная и целенаправленная перера-

8

ботка сырья, возможность управления процессом путём оказания управ-

ляющего воздействия на каждый элемент.

П а р а л л е л ь н а я с в я з ь (схема 2 и 3). Поток разветвляется, отдель-

ные части его проходят через разные элементы, после чего потоки объеди-

няются или могут перерабатываться различными способами с получением разных продуктов. Применение: проведение процесса при более низкой потере давления во всей системе, возможность переработки сырья по раз-

ным технологиям, обеспечение бесперебойной работы системы в случае выхода из строя одного из аппаратов.

О б в о д н а я с в я з ь , и л и б а й п а с (схемы 4 и 5). Отбирается часть потока из основного, обходит один или несколько аппаратов, после чего поступает в основной поток. Такая схема используется в основном для управления процессом, например, в случае проведения обратимых экзо-

термических реакций в режиме, близком к ЛОТ.

О б р а т н а я с в я з ь , и л и р е ц и к л (схемы 6, 7, 9). Часть потока по-

сле одного из аппаратов возвращается в предыдущий аппарат. Через аппа-

рат, в который направляется рецикл VР, проходит поток V – больший, чем основной поток V0, так что V = V0 + VР. Отношение величин потоков, про-

ходящего через аппарат и основного, называют кратностью циркуляции:

КР = V .

V0

Рецикл называется полным, если составы потока и рецикла оди-

наковы. Он используется для регенерации тепловой энергии выходного го-

рячего потока или для интенсификации автокаталитических реакций. Ре-

цикл называется фракционным , если выходной поток подвергается разделению и составы рецикла и потока, из которого он вышел, неодина-

ковы. Применяется для более полного использования сырья.

П е р е к р ё с т н а я с в я з ь (схема 8) используется только для энергетических потоков.

9

Вопрос. Что такое состояние ХТС?

Ответ. Состояние или режим ХТС определяется параметрами связей (по-

токов) и состоянием элементов системы.

Вопрос. Какими параметрами характеризуются связи?

Ответ. Связи характеризуются параметрами состояния и параметрами

свойств.

Вопрос. Какими параметрами характеризуется состояние потока?

Ответ. Состояние потока характеризуется массовым или объёмным расхо-

дом, химическим составом, температурой, давлением, теплосодержанием.

Вопрос. Какими параметрами характеризуются свойства потока?

Ответ. Свойства потока характеризуются вязкостью, плотностью,

теплоёмкостью, теплопроводностью и т.д.

Вопрос. Каким образом можно характеризовать состояние элемента ХТС?

Ответ. Состояние элемента характеризуется параметрами и воздействия-

ми, от которых зависит изменение показателей потока в нём. Это могут быть входные и выходные параметры потоков, регулирующие воздействия или возмущения, возникающие при эксплуатации элемента.

Вопрос. В чём заключается синтез ХТС?

Ответ. Синтез ХТС заключается в определении основных технологиче-

ских операций и их последовательности, выборе главных аппаратов и установлении связей между ними, определении параметров состояния по-

токов и технологических режимов отдельных аппаратов и ХТС в целом.

Вопрос. Какие требования (концепции) необходимо учитывать при синтезе ХТС?

Ответ. При синтезе ХТС необходимо обеспечить выполнение следующих концепций:

-более полное использование сырьевых ресурсов;

-более полное использование энергетических ресурсов;

10