Материал: Оборудование горловины станции устройствами электрической централизации

Внимание! Если размещение файла нарушает Ваши авторские права, то обязательно сообщите нам

Оборудование горловины станции устройствами электрической централизации

Введение

Железная дорога прочно вошла в нашу жизнь, как быстрое и удобное средство передвижения. Она имеет важное значение для обеспечения потребностей населения и перемещения грузов. При огромных российских расстояниях железные дороги - практически единственный выход для поддержания экономики и связи с отдалёнными регионами. [1]

Среди всех видов транспорта во многих странах ведущее место занимает железнодорожный транспорт, что объясняется его универсальностью: возможностью обслуживать все отрасли экономики и удовлетворять потребности населения в перевозках практически во всех климатических зонах и в любое время года.

Российские железные дороги - крупнейшая, хорошо развитая, динамично и эффективно функционирующая система. Железнодорожная сеть и имеет протяжённость более 85 тыс. км, огромное количество станций, оборудованных ЭЦ. [1]

Электрическая централизация (ЭЦ) - это автоматизированная система централизованного управления стрелками и сигналами станции при помощи электрической энергии, обеспечивающая взаимное замыкание стрелок и сигналов.

Электрическая централизация является высокоэффективным техническим средством управления стрелками и сигналами железнодорожных станций, повышающим пропускную способность и перерабатывающую способность станций, безопасность движения поездов, а также средством улучшения условий труда обслуживающего персонала. [1]

Устройства электрической централизации обеспечивают:

дистанционный перевод стрелок и постоянный электрический контроль их положения с применением электромеханических и релейных устройств и приборов;

контроль свободности станционных путей, стрелочных секций и других изолированных участков;

проверку условий безопасного проследования по маршруту подвижного состава и замыкание установленного маршрута;

дистанционное включение на светофоре, ограждающем установленный маршрут, разрешающего показания и выдачу разрешающих сигнальных частот в релейные цепи, входящие в установленный маршрут;

исключение возможности задания маршрутов, враждебных установленному;

автоматическое размыкание маршрута после использования его поездом;

контроль состояния устройств электрической централизации и поездного положения на пульте электрической централизации;

контроль взреза стрелки и исключение возможности её перевода после взреза. [1]

Целью курсового проекта является оборудование горловины станции устройствами электрической централизации ЭЦ-12-00.

Задачи курсового проекта:

построить двухниточную горловину станции

однониточный и двухниточный план станции

раскрыть вопросы охраны труда при техническом обслуживании светофоров. Среди всех видов транспорта во многих странах ведущее место занимает железнодорожный транспорт, что объясняется его универсальностью: возможностью обслуживать все отрасли экономики и удовлетворять потребности населения в перевозках практически во всех климатических зонах и в любое время года.

1. Эксплуатационная часть

горловина рельсовый станционный светофор

1.1 Характеристика горловины станции

На горловине станции находятся два главных пути, три приемо- отправочных пути и один тупик. Минимальная длина приёмо-отправочного пути составляет 1050 метров. На главных путях задействован тип рельсов Р65, марка стрелок 1/11, ширина междупутий 6,5 м. На боковых путях применяется - тип рельсов Р50, марка стрелок1/9 и ширина междупутий 5,3 м. Прилегающие перегоны оборудованы числовой кодовой автоблокировкой переменного тока 50 Гц. Система сигнализации: трёхзначная. Род тяги на данном участке применён электрический переменного тока. Рельсовые цепи нормально-замкнутые. Для управления стрелочными электроприводами установлена пятипроводная схема. Тип электропривода: невзрезной СП-6М. В горловине станции установлены линзовые с двухнитевыми лампами на красном и жёлтом огне светофоры.

.2 Назначение и характеристика системы централизации

ЭЦ-12-00 предназначена для управления стрелками и сигналами станций до 15 стрелок и организации движения поездов и маневровой работы с обеспечением безопасности движения и предоставлением необходимой информации оперативному персоналу. В качестве аппарата управления на промежуточных станциях применяются пульты табло ППНБМ наклонного типа из блочных элементов. Для монтажа аппаратуры используются релейные (СР-ЭЦИ) и кроссовые (СК-ЭЦИ) стативы, кабельросты и кабельные соединители со штепсельными разъемами системы ЭЦИ- электрической централизации с индустриальным монтажом.

ЭЦ-12-00 представляет собой электрическую централизацию с центральными зависимостями и центральным питанием. Система питания устройств ЭЦ может быть, как батарейной, так и без батарейной. В системе предусмотрен как маршрутный, так и раздельный способы управления объектами централизации. При реализации маршрута используются как секционный, так и маршрутный способ размыкания. [1]

2. Техническая часть

.1 Однониточный план горловины станции с расчётом ординат стрелок и сигналов

При выполнении курсового проекта первоначальными данными является схематический план горловины станции, на котором условно изображены светофоры, электроприводы, пост централизации, релейные шкафы, трасса кабельных сетей и другие сооружения. Пути и стрелки при этом изображаются одной линией (ниткой), поэтому план называют однониточным. При разделении на изолированные участки горловины станции необходимо руководствоваться следующими основными правилами:

изолирующие стыки, ограничивающие стрелочные рельсовые цепи со стороны остряков стрелки, устанавливаются у конца рамного рельса;

изолирующие стыки необходимо устанавливать в створе со светофорами;

в изолирующую секцию нельзя включать более трёх одиночных или двух перекрёстных стрелочных переводов;

между стрелками, по которым возможны независимые друг от друга одновременные передвижения, устанавливается изолирующий стык.

Главные приемо-отправочные пути нумеруются римскими цифрами, к номеру пути добавляется буква «П», а боковые - арабскими. Стрелки нумеруются порядковыми нечетными номерами.

По назначению светофоры подразделяются на входные, выходные, маршрутные, маневровые, горочные и заградительные. Все светофоры устанавливаются с правой стороны по направлению движения. На входных светофорах должны быть предусмотрены красный, зелёный и два желтых огня, используемые в соответствии с инструкцией по сигнализации, так же предусматривается лунно-белый огoнь пригласительного сигнала. [1]

Выходные светофоры устанавливаются в створе с изолирующего стыка, определяющими приемо-отправочные пути от горловины, и предназначаются для запрещения или разрешения поезду отправиться со станции на перегон.

Входным светофорам присваивают литера Н, НД, так как направление нечётное. Выходные светофоры обозначают буквами по направлению Движения с индексом пути отправления (4II, Ч6, Ч4, Ч3, Ч5).

Маневровые светофоры устанавливают в районах централизованных стрелок, располагая их в соответствии с разработанной маршрутизацией передвижения в начальных точках маневровых маршрутов. В качестве манёвровых светофоров применяют карликовые светофоры.

Маневровые светофоры расположенные в горловине станции имеют литеры М1, М3, М5, М7, М9, М11, М13, М15, М17, М19, М21.

Ординатой называется расстояние от оси пассажирского здания или от оси поста ЭЦ до стрелки или светофора. Расчёт ординат стрелок и светофоров ведётся с помощью специальных типовых таблиц, где учитывается: тип рельсов, марка крестовины стрелочного перевода, тип стрелочного перевода, схемы укладки стрелочных переводов, радиус переводной кривой, ширина междупутий, конструктивное исполнение светофоров.

Ордината горловины станции до светофора Ч6

 525 м

На ординате 525 будет расположен светофор Ч4.

Далее по типовым таблицам, учитывая типы рельсов, марки крестовин, схемы укладки стрелочных переводов, конструктивное исполнение светофоров, рассчитываются ординаты стрелок.

Стрелка 25 = 525 + 55 = 580 м;

Стрелка 23 = 580 + 47,7 = 628 м;

Стрелка 17 = 627,7 + 45,9 = 574 м;

Стрелка 19 = 673,6 - 99,8 = 574 м;

Стрелка 13 = 573,8 + 73,7 = 648 м;

Стрелка 15 = 647,5 - 78,8 = 569 м;

Стрелка 21 = 568,7 - 21,1 = 548 м;

Стрелка 9 = 647,5 + 45,9 = 693 м;

Стрелка 11 = 693,4 + 99,8 = 594 м;

Стрелка 7 = 693,4 + 18,1 = 712 м;

Стрелка 5 = 711,5 + 78,8 = 790 м;

Стрелка 3 = 711,5 + 43,5 = 755 м;

Стрелка 1 = 755 + 99,8 = 855 м;

Исходя из ординат стрелок, рассчитываются ординаты светофоров.

Ч6, Ч4 = 525 м;

Ч II = 628 - 70 = 558 м;

Ч3 = 547,6 - 55 = 493 м;

Ч5 = 548 - 55 = 493 м;

М21 = 574 - 4,3 = 570 м;

М19 = 674 + (3,5 + 62) = 739 м;

М17 = 594 - 4,3 = 589,3 м;

М15 = 569 + (3,5+55) = 634 м;

М13 = 790 - (3,5 +55) = 731 м;

М11 = 693 + 2,82 = 696 м;

М9 = 594 + (3,5 + 62) = 660 м;

М5 = 855 - (3,5 + 62) = 790 м;

М3 = 855 + 4,3 = 859 м;

М1 = 755 + (3,5 + 62) = 821 м;

НД = Н = 859 + 300 =1159 м.

2.2 Сигнализация станционных светофоров

Выполнение требований сигналов, установленных Инструкцией по сигнализации на железнодорожном транспорте РФ, обеспечивает бесперебойность и безопасность движения поездов и маневровой работы.

Станционные светофоры по назначению подразделяются на следующие типы: входные - разрешающие или запрещающие поезду следовать с перегона на железнодорожную станцию; выходные - разрешающие или запрещающие поезду отправиться с железнодорожной станции на перегон, маневровые - разрешающие и запрещающие производство маневров. В качестве источников света в светофорах используют светоизлучающие диоды или лампы накаливания. Светофоры применяются линзовые; по расположению они подразделяются на мачтовые, карликовые.

По конструкции светофоры могут быть мачтовыми и карликовыми. Входные, выходные светофоры с главных путей и боковых, по которым предусматривается безостановочный пропуск поездов, а также дополнительные входные светофоры для приема на станцию поезда, следующего по «неправильному» пути, устанавливаются мачтовые. Маневровые и остальные выходные светофоры применяются карликовые.

Все станционные светофоры устанавливаются с правой стороны пути по направлению движения в соответствии с требованиями габарита приближения строений. Исключением является дополнительный входной светофор, который допускается устанавливать с левой стороны пути по направлению движения. При невозможности установить светофор с правой стороны пути его располагают над осью ограждаемого пути.

Основные значения сигналов, подаваемых светофорами (независимо от места установки и назначения их), следующие:

один зеленый огонь - разрешается движение с установленной скоростью";

один желтый мигающий огонь - разрешается движение с установленной скоростью, следующий светофор открыт и требует проследования его с уменьшенной скоростью;

один желтый огонь - разрешается движение с готовностью остановиться; следующий светофор закрыт;

два желтых огня, из них верхний мигающий - разрешается проследование светофора с уменьшенной скоростью; поезд следует с отклонением по стрелочному переводу; следующий светофор открыт;

два желтых огня - разрешается проследование светофора с уменьшенной скоростью и готовностью остановиться у следующего светофора; поезд следует с отклонением по стрелочному переводу;

один красный огонь - "Стой! Запрещается проезжать сигнал";

один лунно-белый огонь - разрешается маневровому составу проследовать маневровый светофор и далее руководствоваться показаниями попутных светофоров или указаниями руководителя маневров;

один синий огонь - запрещается маневровому составу проследовать маневровый светофор.

Входными светофорами подаются сигналы: один зелёный огонь, один желтый мигающий огонь, один желтый огонь, два желтых огня, из них верхний мигающий, два желтых огня - один красный огонь.

Выходными светофорами подаются сигналы: один зеленый огонь, один жёлтый огонь, два желтых огня, из них верхний мигающий, два желтых огня, один красный огонь.

Маневровыми светофорами подаются сигналы: лунно-белый, синий. [2]

.3 Выбор типа рельсовых цепей

На станциях при электротяге переменного тока по рельсовым цепям протекает тяговый ток частотой 50 Гц и его нечетные гармоники. Для разделения обратного тягового и сигнального токов применяют сигнальный ток, отличающийся от тягового тока и его гармоник по частоте.

В начале при электротяге переменного тока в РЦ применяли сигнальный ток частотой 75 Гц, который вырабатывался машинными преобразователями частоты, располагаемыми на длины РЦ, увеличивало потребление мощности и создавало трудности с резервированием питания. Кроме этого получение частоты 75 Гц было достаточно сложным.

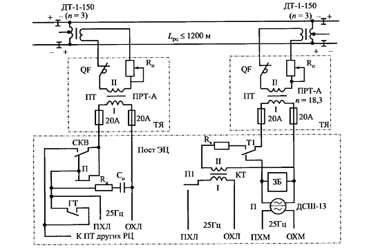
На станциях, расположенных на участках с электротягой переменного тока, применяют разветвленные и неразветвлённые фазочувствительные РЦ с непрерывным питанием и путевым реле типа ДСШ-13. Для пропуска обратного тягового тока используются двухниточные рельсовые цепи с одним, двумя и тремя дроссель-трансформаторами и однониточные рельсовые цепи. За основу построения схемы РЦ принимается схема фазочувствительной двухниточной двухдроссельной рельсовой цепи, кодируемой с обоих концов.

Рисунок 1 - Схема неразветвлённой рельсовой цепи при электротяге переменного тока

На основе схемы (рисунок 1) можно получить другие схемы РЦ. На питающем и релейном концах РЦ установлены дроссель-трансформаторами согласуют аппаратуру питающего и релейного концов с рельсовой линией. Напряжение на путевой обмотке путевого реле регулируется подбором напряжения на вторичной секционной обмотке путевого трансформатора ПТ, расположенного на питающем конце РЦ. На релейном конце РЦ вторичная обмотка путевого трансформатора подключается в соответствии с коэффициентом трансформации, устанавливаемым нормалями РЦ. Резистор  является ограничителем тока в обмотке трансформатора ПТ и защищает путевое реле от помех тягового тока. Его величина выбирается по условиям режимов работы РЦ. На релейном конце параллельно путевой обмотке реле включен защитный блок ЗБ-ДСШ, который представляет собой LC фильтр, настроенный в резонанс на частоту 50 Гц. Этот блок защищает путевое реле от помех на частоте тягового тока. На чистоте сигнального тока блок ЗБ-ДСШ имеет емкостное сопротивление и вместе с индуктивностью путевой обмотки путевого реле образует параллельный колебательный контур с большим сопротивлением на частоте 25 Гц. [1]

.4 Двухниточный план станции

Двухниточный план станции строится после получения во всех контурах четного числа изолирующих стыков. Для расчёта горловина станции вычерчивается в однониточном изображении. На изображении горловины станции переносятся все изолирующие стыки с однониточного плана. Затем в каждом замкнутом контуре подсчитывается количество стыков. Если при этом получается чётное число стыков, то стыки расставлены правильно и чередование полярности обеспеченно.

На основании однониточного плана горловины станции с расставлением изолирующих стыков для образования разветвлённых и неразветвлённых рельсовых цепей составляется двухниточный план горловины станции, на нём отмечается размещение путевого оборудования рельсовых цепей, светофоры, названия путей, стрелочных секций.