Материал: МТРСТПТПТПТПТПТ

Внимание! Если размещение файла нарушает Ваши авторские права, то обязательно сообщите нам

Министерство образования и науки Украины

Харьковский национальный университет радиоэлектроники

Отчет

по практическим занятиям №1-5

по дисциплине: “Модели и методы принятия в системном проектировании”

Выполнили:

ст. гр. СПРм-19-1

Мызников Р.И.

Шемчук В.Н.

Зубко В.Р

Проверила:

Безуглая А. Е.

Харьков 2019

Лабораторная работа №1: Построение иерархической модели выбранного объекта.

Цель работы: Научиться формировать системные требования к объекту проектирования и научиться делать выбор модели объекта и правильно его обосновывать.

Постановка задачи: Проектирование информационной системы страховой компании

Описание предметной области

Программное обеспечение для страховой компании — комплексное программное обеспечение, включающее в себя приложения для предоставления информации для конечных пользователей, коммуникации с представителями компании, контроля цены продуктов и услуг, администрирования и документирования системы, которая автоматизирует процесс страхования конечных пользователей.

Конечный пользователь имеет возможность воспользоваться функцией расчета цены страховки, учитывая все необходимые показатели. Также присутствует возможность приобрести выбранный продукт или услугу. Система предусматривает возможность администрирования, что позволяет представителю компании добавлять, редактировать и удалять информацию, кроме этого, менять стоимость продуктов или услуг.

Информационная система предоставляет возможность учёта. Каждый приобретенный продукт или услуга, будут сохранены в базу данных, что позволит страховой компании, проводить анализ, необходимый для усовершенствования системы, а также для увеличения контактной базы постоянных клиентов.

Каждый пользователь имеет возможность написать жалобу, которая будет рассмотрена в обязательном порядке, что обеспечит обратную связь. Имея контактную базу страховая компания может организовать систему скидок и предложений для постоянных клиентов. Система также предусматривает возможность проводить маркетинговые исследования, для повышения релевантности продуктов и услуг.

Самыми популярными страховыми компаниями на сегодняшний день являются:

1. Медицинское страхование

2. Страхование Каско

3. Страхование ОСАГО (автогражданка)

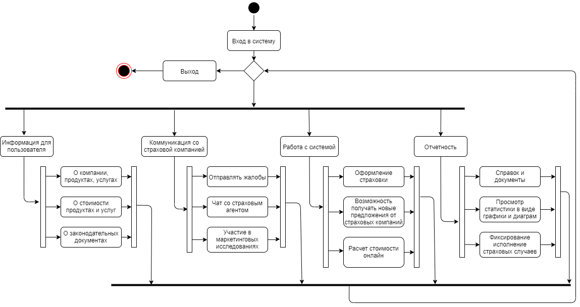
Исходя из описания системы можно вывести следующие функциональные требования:

  1. Функциональные требования:

1.1. Предоставление информации для пользователя:

1.1.1. О компании, продуктах и услугах;

1.1.2. О стоимости продуктов и услуг;

1.1.3. О законодательных документах;

1.2. Предоставление функционала для коммуникации со страховой компанией:

1.2.1. Возможность отправлять жалобы;

1.2.2. Возможность общения со страховым агентом;

1.2.3. Возможность участия в маркетинговых исследованиях;

1.3. Предоставление функционала для работы с системой:

1.3.1. Оформление страховки;

1.3.2. Обеспечение возможности получения новых предложений от страховой компании;

1.3.3. Обеспечение защищенности информации;

1.3.4. Обеспечение возможности осуществлять расчет стоимости онлайн;

1.4. Предоставление функционала для отчетности:

1.4.1. Сбор справок и документов;

1.4.2. Просмотр статистики в виде графиков и диаграмм;

1.4.3. Фиксирование исполнения страховых случаев;

Рисунок 1 – Диаграмма деятельности

Исходя из диаграммы деятельности и описания требуемых функций можно создать дерево альтернатив :

Рис.2 – Дерево альтернатив

Таблица 1.1 – Морфологическая таблица

Функции

Узлы

Варианты

Страхование клиентов

0.1 Система страховой компании

1.1 Предоставление информации пользователям

1.2 Коммуникация пользователей со страховой компанией

1.3 Работа пользователей с системой

1.4. Обеспечение отчетности

Предоставление информации пользователям

1.1. Информация для пользователей

1.1.1 Предоставление информации о компании, продуктах и услугах

1.1.2 Предоставление информации о стоимости продуктов и услуг

1.1.3 Предоставление информации о законодательных документах

Коммуникация пользователей со страховой компанией

1.2 Коммуникация со страховой компанией

1.2.1 Возможность клиента отправлять жалобы

1.2.2 Возможность общения клиента со страховым агентом

1.2.3 Возможность участия клиента в маркетинговых исследованиях

Работа пользователей с системой

1.3 Работа с системой

1.3.1. Оформление страховки

1.3.2. Обеспечение возможности получения новых предложений от страховой компании

1.3.3. Обеспечение защищенности информации пользователя

1.3.4. Обеспечение возможности осуществлять расчет стоимости онлайн

Обеспечение отчетности

1.4 Отчетность

1.4.1. Сбор справок и документов;

1.4.2. Просмотр статистики в виде графиков и диаграмм;

1.4.3. Фиксирование исполнения страховых случаев

Рисунок 3 – Контекстная диаграмма компонента 1.3.1

Рисунок 4 – Декомпозиция компонента 1.3.1

Полученные в ходе анализа проектные решения:

Система страхования “Медицинское страхование”: 1 - 0.1 – 1.1, 1.2, 1.3 – 1.1 – 1.1.1, 1.1.2 – 1.2 – 1.2.2, 1.2.3 – 1.3 – 1.3.1, 1.3.3, 1.3.4 – 1.4 – 1.4.3

Система страхования “Каско”: 1 - 0.1 – 1.1, 1.2, 1.3 – 1.1 – 1.1.1, 1.1.2, 1.1.3 – 1.2 – 1.1.1, 1.2.2 – 1.3 – 1.3.1, 1.3.2, 1.3.4 – 1.4 – 1.4.2, 1.4.3

Система страхования “ОСАГО” (автогражданка): 1 - 0.1 – 1.1, 1.2, 1.3 – 1.1 – 1.1.1, 1.1.2, 1.1.3 – 1.2 – 1.2.2, 1.2.3 – 1.3 – 1.3.1, 1.3.2, 1.3.4 – 1.4 – 1.4.1, 1.4.3

Лабораторная работа № 2. На тему: Определение критериев оценивания проектных решений

Цель работы: Определение критериев и их шкалы для оценки проектных решений, изучение методов приведения качественной шкалы к количественному виду.

Виды шкал:

1. Номинативная .Это шкала, классифицирующая по названию. Название же не измеряется количественно, оно лишь позволяет отличить один объект от другого. Шкала содержит только категории. Данные в ней не могут упорядочиваться, с ними не могут быть произведены никакие арифметические действия.

2. Порядковая (ординальная) шкала (ПШ) – шкала, классифицирующая по принципу «больше-меньше». Классификационные ячейки располагаются в последовательности от ячейки «самое малое значение» к ячейке «самое большое значение» (или наоборот). Это шкала, в которой числа присваивают объектам для обозначения относительной позиции объектов, но не величины различий меду ними.

3. Интервальная – шкала, классифицирующая по принципу «больше на определенное количество единиц-меньше на определенное количество единиц». Каждое из возможных значений признака состоит от другого на равном расстоянии.

4. Шкала равных отношений – шкала, классифицирующая объекты или субъектов пропорционально степени выраженности измеряемого свойства. В ШРО классы обозначаются числами, которые пропорциональны друг другу: 2 так относится к 4, как 4 к 8. это предполагает наличие абсолютной нулевой точки отсчета.

5. Дихотомическая классификация часто рассматривается как вариант шкалы наименований. Это верно, за исключением одного случая, когда мы измеряем свойство, имеющее всего лишь два уровня выраженности: «есть—нет», так называемое «точечное» свойство. В этом случае исследователь имеет право проводить «оцифровку» данных, присваивая каждому из типов цифру «1» или «0», и работать с ними как со значениями шкалы интервалов.

6. Шкала разностей - в отличие от шкалы отношений, не имеет естественного нуля, но имеет естественную масштабную единицу измерения. Классическим примером этой шкалы является историческая хронология. Она сходна со шкалой интервалов. Разница лишь в том, что значения этой шкалы нельзя умножать (делить) на константу.

7. Абсолютная шкала является развитием шкалы отношении и отличается от нее тем, что обладает естественной единицей измерения. В этом ее сходство со шкалой разностей. Число решенных задач («сырой» балл), если задачи эквивалентны, — одно из проявлений абсолютной шкалы.

С общей точки зрения, для оценки систем целесообразно рассматривать количественную шкалу.

Для данной системы были выбраны следующие критерии:

K1 – время разработки системы – количественная оценка в днях, определяется на основании требований заказчика и оценки менеджера проекта;

К2 – стоимость разработки системы – количественная оценка затраченных денег на оплату труда команды разработчиков и аренду используемого программного обеспечения. Измеряется в долларах. Средняя зарплата разработчика - 12 долларов в час. Пусть в производстве системы участвуют 8 разработчиков.

К3 – количество предоставляемых функций – количественная оценка.

К4 – оценка актуальности функций системы – количественная оценка общей востребованности функций системы в реалиях рынка, определяемая экспертом. Пределы оценивания – от 1 до 10.

Таблица 2 – Оценки альтернатив по критериям.

Альтернатива

Критерии

К1

К2

К3

К4

1

Система страхования “Медицинское страхование”

345

265 000

11

5

2

Система страхования “Каско”

357

275 000

13

7

3

Система страхования “ОСАГО” (автогражданка)

410

315 800

13

9.4

Лабораторная работа № 3. На тему: Выбор проектного решения за многими критериями

Цель работы: Выбор оптимального проектного решения методом функций.

Оптимальное решение — решение, которое по тем или иным признакам предпочтительнее других

В технике оптимальный (вариант, решение, выбор и т. д.) — наилучший (вариант, решение, выбор, …) среди допустимых при наличии правила предпочтения одного другому. Такое правило называется критерием оптимальности, а мерой предпочтения будут служить показатели качества. Можно говорить об оптимальном варианте только при удовлетворении двух условий:

1. наличия хотя бы одного критерия,

2. наличия не менее двух сравниваемых вариантов (необходимость осуществления выбора).

Каждый выбор лучшего варианта конкретен, поскольку производится на соответствие определённым критериям. Следовательно, говоря об оптимальном варианте, всегда нужно указывать эти критерии (то есть «оптимальный по …»). И то, что может быть оптимальным при одном критерии, не обязательно будет таковым при другом. Например, сцена, «оптимальная по площади», не обязательно будет «оптимальной по акустике».

Оптимальное решение является результатом одного из видов выбора (критериального выбора). Изучением проблем, связанных с выбором оптимальных решений, занимаются теория исследования операций и теория принятия решений.

Проанализировав оценки систем компонентов можно выбрать оптимально решение. При выборе систему будут учитываться все критерии, так как они очень важны при разработке системы.

К (x) = <К1 (x), К2 (x), К3 (x), К4(х)>, где К1 - K1 – время разработки системы К2 – стоимость разработки системы, К3 – количество предоставляемых функций, К4 – оценка актуальности функций системы.

К1 (x) → min, К2 (x) → min, К3 (x) → mах, К4 (x) → mах.

Определение лучшего и худшего значения по четырем критериям.

Таблица 3 – Критерии оценивания.

К1

К2

К3

К4

345

265 000

11

5

357

275 000

13

7

410

315 800

13

9.4

Таблица 4 – Лучшие и худшие значения критериев.

k+

k-

К1

345

410

К2

265000

315800

К3

13

11

К4

9.4

5

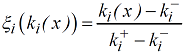
Определение коэффициентов полезности выборки по двум параметрам по формуле:

Таблица 5 – Коэффициенты полезности выборки.

К1

К2

К3

К4

1

1

0

0

0,8

0,803

1

0,454

0

0

1

1

Далее получаем сумму функции по всем критериям:

Альтернативы:

E

Система страхования “Медицинское страхование”

2

Система страхования “Каско”

2,057

Система страхования “ОСАГО” (автогражданка)

2

Просуммировав критерии альтернатив, наблюдаем, что самое большое число имеет система страхования “Каско”. Из этого следует, что эта альтернатива является более оптимальной для реализации при использовании данных критериев и тех данных, которые были приведены в практической работе.

Лабораторная работа №4 Выбор проектного решения методом аналитической иерархии

Цель работы: Изучение метода аналитической иерархии в задачах выбора оптимального проектного решения по нескольким критериям.

Для метода анализа иерархий возьмём 2 уровня иерархии:

Уровень 0, цель - Выбор функционального дизайна разрабатываемой системы страхования.

Уровень 1, критерии - K1 – время разработки системы К2 – стоимость разработки системы, К3 – количество предоставляемых функций, К4 – оценка актуальности функций системы.

Таблица 6 – Сравнение по критерию времени разработки.

A1

A2

A3

Нормированная сумма

A1

1

1,03

1,19

0,355481728

A2

0,96

1

1,14

0,343300111

A3

0,84

0,87

1

0,300110742

Таблица 7 – Сравнение по критерию стоимости разработки.

A1

A2

A3

Нормированная сумма

A1

1

1,03

1,19

0,355481728

A2

0,96

1

1,14

0,343300111

A3

0,84

0,87

1

0,300110742