Материал: МТП Курсова Робота

Внимание! Если размещение файла нарушает Ваши авторские права, то обязательно сообщите нам

При комплексній механізації готування кормів у кормоцехах всі операції технологічних процесів, які виконуються на машинах, повинні бути узгоджені між собою по технологічному призначенню і продуктивності.

Способи обробки кормів можна розділити на хімічні (гідроліз, вапнування,

обробка аміачною водою і рідким аміаком, консервування), біологічні (проро-

щення, силосування, дріжжування, ферментація), теплові (варіння, запарювання,

заварювання, випарювання, сушіння, випічка, підсмажування) і механічні (очи-

щення, миття, різання, м’яття, подрібнення, пресування, брикетування, гранулю-

вання, дозування, змішування).

Технологічні схеми готування різних видів кормів по складу операцій мо-

жуть змінюватися в залежності від типу тваринницьких ферм і умов готування кормів.

Відповідно до технології готування концентровані, комбіновані і соковиті корми попередньо очищають від сторонніх домішок. Коренеплоди, крім того, до-

датково миють для відділення дрібних забруднень.

Для очищення концентрованих кормів застосовують ситові, повітряно-

ситові, магнітні й електромагнітні сепаратори.

До сепараторів для очищення зерна висувають наступні вимоги:

домішки з зерна вилучені не менш чим на 60%;

в очищеному зерні немає великого сору, а у великому сорі – зерна;

у малому і легкому сорі міст зерна не перевищує 2% маси відходів.

Забруднення кормового буряка і картоплі, доставлених з поля, досягає 20% і

більш, у той час як відповідно до зоотехнічних вимог при згодовуванні коренеп-

лодів вона не повинна перевищувати 2...3%, тому коренеплоди необхідно мити.

Для відділення каменів, що потрапили до коренеплодів служать віддільники ка-

міння.

Зоотехнічні вимоги до готування концентрованих кормів для коней і вели-

кої рогатої худоби передбачають руйнування оболонки зерна і розмір часток після дроблення не більш 3мм (крупне подрібнення), для свиней і птахів – до 1мм при годівлі напіврідкими кормами і для птахів – 2...3мм при сухій годівлі. У готовому

11

кормі небажана присутність пилоподібної фракції, що складає близько 2% загаль-

ного обсягу корму, що подрібнюється.

Технологія готування багатьох видів кормів передбачає їхню теплову обро-

бку для кращої засвоюваності тваринами. Коренеплоди (для свиней і птахів) і

грубі корми (для великої рогатої худоби) запарюють і присмачують концентрата-

ми перед згодовуванням, а харчові відходи (для свиней) обов'язково запарюють і стерилізують з метою знищення хвороботворних мікроорганізмів.

Зоотехнічні вимоги до теплової обробки кормів в основному полягають у наступному. Необхідно цілком витримувати температурний і тимчасовий режими запарювання, щоб коренеплоди були добре проварені (20...30хв), солома розм’якчена (3...4години), а харчові відходи пройшли гарантовану стерилізацію.

Запарені корми повинні охолоджуватися до температури 40˚C перед згодовуван-

ням тваринам, але варто враховувати, що сильно остиглі корми, наприклад соло-

ма, гірше поїдаються коровами, чим корм в теплому стані. Кількість приготовле-

них кормів у результаті теплової обробки не повинно перевищувати разову пот-

ребу, тому що вони не підлягають тривалому збереженню.

Для повноцінної годівлі тварин і птахів необхідно готувати повнораціонні моно- і комбікорми.

Одна з важливих операцій при готуванні кормових сумішей – дозування, від якого залежать якість і собівартість моно- і комбікормів. Дозаторами відміряють і видають корму в заданій кількості і з заданою точністю, обумовленої зоотехніч-

ними вимогами. Процес дозування залежить від різних факторів: фізико-

механічних властивостей кормів, конструктивних особливостей дозаторів і іншо-

го.

Змішування являє собою процес з'єднання обсягів різних матеріалів з метою одержання однорідної суміші у виді кормосуміші.

Ущільнення – процес зближення і з'єднання часток зернистого чи іншого матеріалу під дією зовнішніх сил з метою підвищення його щільності. Воно за-

стосовується для поліпшення транспортабельності і зниження вартості перевезень кормів, кращого використання приміщень складів і обсягу кормосховищ, підви-

12

щення схоронності поживних речовин і вітамінів, а також для більш ефективного дозування кормів.

Одержали поширення наступні способи ущільнення: пресування, скручу-

вання, брикетування, гранулювання й інше.

Пресування – це процес стиску матеріалу до щільності 200кг/м3 у закритій камері, що протікає доти, поки між частками матеріалу не почнуть діяти сполучні сили, у результаті чого утворяться моноліти.

Розміри і форма тюків при пресуванні зберігаються за рахунок обв'язки їх дротом або шпагатом.

Брикетування передбачає стиск матеріалу до щільності 400…900кг/м3, що забезпечує збереження форми і розмірів за рахунок з'єднання часток і сил зчеп-

лення між ними. Звичайно брикети утворюються при довжині часток від 5 до

50мм. Брикетування кормів - перспективний технологічний процес, що дозволяє одержувати повно раціонні брикети із сумішей, приготовлених у кормоцехах гос-

подарств із соломи, концентрованих кормів, білково-вітамінних і мінеральних до-

бавок.

Гранулювання дозволяє перетворювати сипучий матеріал з невеликою во-

логістю у тверді тіла щільністю 1200…1300кг/м3 , що мають правильну геометри-

чну форму чи кульок циліндриків заданого розміру. Довжина гранул звичайно складає 3...9 мм, а діаметр – 5...20 мм при відношенні діаметра до довжини 1:1 чи

1:1,5.

Розрізняють два методи гранулювання: обкатуванням і пресуванням. Грану-

лювання проводять вологим чи сухим способом.

2 РОЗРОБКА ТЕХНОЛОГІЧНИХ СХЕМ ПРИГОТУВАННЯ ОКРЕМИХ ВИДІВ КОРМІВ І ЗАГАЛЬНОЇ СХЕМИ КОРМОЦЕХУ

Згідно із зоотехнічними вимогами кожний вид корму приводять до стану,

який забезпечує найкращий ефект при його згодовуванні с/г тваринам.

Грубі корми – солому та грубо стеблове сіно звичайно готують по слідую-

чим схемам:

13

-подрібнення – дозування – змішування,

-подрібнення – запарювання – дозування – змішування ,

-подрібнення – біол. або хім.. обробка – дозування – змішування – брике-

тування.

При переробці сіна в муку використовують схему: подрібнення (довжина рі-

зки 8...12 мм) – сушка – помел. Сінну муку гранулюють, додають до різних кор-

мових сумішей. При достатній сухості сіна корм може готуватися по схемі: помел

– дозування – змішування.

Соковиті корми – коренебульбоплоди готують по слідуючим схемам:

-мийка – подрібнення – дозування – змішування,

-мийка – запарювання – розминання – дозування – змішування,

-мийка – подрібнення – дозування – дріжжування – змішування.

Є також варіанти цих технологічних схем по порядку декотрих операцій та по їх значенню. Першу схему приймають на фермах великої рогатої худоби, другу

– на свинофермах, третю – на різних тваринницьких фермах.

Концентровані корми –

-очищення – подрібнення – осолоджування – дозування – змішування ,

-очищення – подрібнення – дозування – змішування ,

-очищення - подрібнення – дозування – змішування – брикетування,

-очищення – пророщування.

Робочі схеми слугують для вибору технологічного обладнання . Приблизна робоча схема технологічного процесу : прийом зерна – загрузка в бункер – вигрузка та транспортування – подрібнення – транспортування в бункер для збе-

реження – вигрузка – дозування – змішування – видача готового корму.

Для приготування кормів використовують машини , що виконують техноло-

гічні операції , які направлені на придання початковому продукту нових власти-

востей. Ця група машин входить в категорію технологічного обладнання . Для пе-

редачі продукту в виробничій технологічній лінії від машини до машини викорис-

товують різні транспортні засоби, що доповнюють технологічну лінію та забезпе-

чують поточність, неперервність процесу. Для роботи технологічного обладнання

необхідні також двигуни, приводи, теплота, вода, пар. Транспортні машини, що

14

доставляють необхідний для процесу кормоприготування робочий продукт, а та-

кож машини, які забезпечують процес технологічним продуктом, відносяться до

категорії допоміжного обладнання.

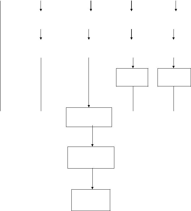
Загальна схема кормоцеху приводиться на рисунку 2.1.

 

 

Силос

 

Сіно

 

Солома

 

Коренеплоди

 

Концкорми

 

 

 

 

 

 

 

 

 

накопичення

 

накопичення

 

накопичення

 

накопичення

 

накопичення

і дозування

 

 

 

 

 

 

 

 

 

 

 

 

 

 

 

 

 

подрібнення

 

подрібнення

 

очищення

 

очищення

 

 

 

 

 

 

 

дозування

 

дозування

 

подрібнення

 

подрібнення

 

 

 

 

 

 

 

дозування дозування

Транспортування (подача) на змішування

Змішування

Вивантаження готової продукції

Рисунок 2.1 – Загальна схема кормоцеху

15