Материал: modul_3_russk

Внимание! Если размещение файла нарушает Ваши авторские права, то обязательно сообщите нам

 

 

Приложение 11

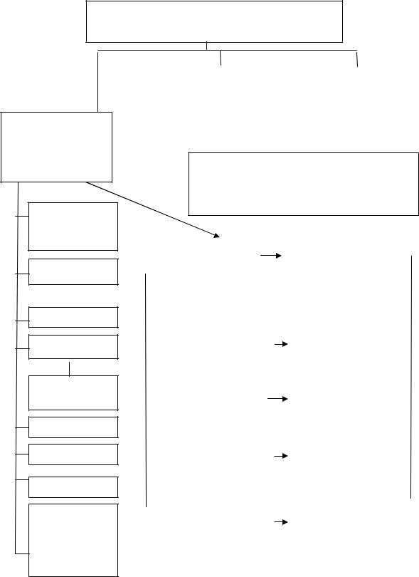
Граф логической структуры темы "Рентгенсемиотика заболеваний

 

костей и суставов"

1.Рентгенсемиоти

Ведущий синдром

Морфологический субстрат

ка заболеваний

Изменения объема

Изменения надкостницы,

костей и суставов

кости

опухоль из костной ткани,

 

Локализация

Утолщение кости

костная мозоль,

 

очагов поражения

Доброкачественное образо-

 

 

“Вздутие” кости

 

вание (киста, опухоль,

Количество очагов

 

фиброзная дистрофия)

Структура

Истончение кости

Атрофия, гипоплазия,

 

Характер

 

оперированная кость

Изменения оси

 

тенеобразования

Переломы, искривления

кости

 

кости при нарушении ми-

 

 

Просветление

Изменения

нерального обмена (рахит,

 

эндокринные заболевания)

 

структуры кости

Тень

 

 

Остеодеструкция (опухо-

 

Просветление

Интенсивность

левая, воспалительная),

 

 

 

остеолиз, остеопороз,

Форма

 

остемаляция

Тень

 

Размеры

Остеодеструкция (опухоль

 

Изменения суставов

из костной ткани,

 

Контуры

остеобластные метастазы),

 

 

остеосклероз, секвестр

 

 

 

Сужение

 

Состояние

суставной щели

Дегенеративные измене-

надкостницы

 

ния внутрисуставного

 

Отсутствие

хряща

Состояние рядом

суставной щели

Анкилоз

 

 

 

расположенных

Расширение

Воспаление в суставе

суставов

суставной щели

 

Состояние

Утолщение и

Склероз суставных по-

верхностей, краевые

окружающих

деформация

костные разрастания,

мягких тканей

суставной

увеличивающие

 

поверхности кости

 

суставные поверхности

 

 

 

 

костей

 

Изменения надкостницы

 

Изменения мягких тканей

Изменения при опухоли,

 

воспалении

 

 

 

Просветление

Воздух (пневматоз)

 

Затемнение

Кальциноз, инородное тело

 

 

81

 

 

 

 

 

2.Рентгенсемиотика

 

 

 

 

 

 

 

 

 

 

 

 

 

 

заболеваний

 

 

 

 

 

 

 

 

 

 

 

 

 

 

 

Ведущий синдром

 

 

Морфологический

 

 

 

 

 

 

позвоночника

 

 

 

 

 

 

 

 

 

 

 

 

 

 

 

субстрат

 

 

 

 

 

 

 

 

 

 

 

 

 

 

 

 

 

 

 

 

 

 

 

 

 

 

 

 

 

 

 

 

 

 

 

 

 

 

 

 

 

 

 

 

 

 

 

 

 

 

 

 

 

 

 

 

 

 

 

 

 

 

 

 

 

 

 

 

 

 

 

 

 

 

 

 

 

 

 

 

 

 

 

 

 

 

 

 

 

 

 

 

 

 

 

 

Дегенеративные

 

 

 

 

 

 

 

Локализация

 

 

 

 

 

 

 

 

 

 

 

 

 

 

 

 

 

 

 

 

 

 

 

 

 

 

изменения

 

 

 

 

 

 

 

очагов

 

 

 

 

Снижение высоты

 

 

 

 

 

 

 

 

 

 

 

 

 

 

 

 

межпозвонковых дисков

 

 

 

 

 

 

 

поражения

 

 

 

 

межпозвонковых

 

 

 

 

 

 

 

 

 

 

 

 

 

 

 

 

 

 

 

 

 

 

 

 

 

 

 

 

 

(хондроз)

 

 

 

 

 

 

 

 

 

 

 

 

 

 

 

щелей

 

 

 

 

 

 

 

 

 

 

 

 

 

 

 

 

 

 

 

 

 

 

 

 

 

 

 

 

 

Количество

 

 

 

 

 

 

 

 

 

 

 

 

 

 

 

 

 

 

 

 

 

 

 

 

 

 

 

 

 

 

 

 

 

 

 

 

 

 

 

 

 

 

 

 

 

 

 

 

 

 

 

 

 

 

 

 

 

 

 

 

 

 

 

 

 

 

 

 

 

 

 

 

 

 

 

 

 

 

 

 

 

 

 

 

 

 

 

 

 

 

Структура

 

 

 

 

 

Утолщение

 

 

 

Субхондральный

 

 

 

 

 

 

 

 

 

 

 

 

 

 

замыкательных

 

 

 

склероз, истинные

 

 

 

 

 

 

 

 

 

 

 

 

 

пластин позвонков,

 

 

 

костные разрастания

 

 

 

 

 

 

 

 

 

 

 

 

 

 

краевые костные

 

 

 

(остеохондроз)

 

 

 

 

 

 

 

 

 

 

 

 

 

 

 

 

 

 

 

 

 

 

 

 

Характер тене-

 

 

 

 

 

 

 

 

 

 

 

 

 

 

 

 

 

разрастания

 

 

 

 

 

 

 

 

 

 

 

образования

 

 

 

 

 

 

 

 

 

 

 

 

 

 

 

 

 

 

 

 

 

 

 

 

 

 

 

 

 

 

 

 

 

 

 

 

 

 

 

 

 

 

 

 

 

 

 

 

 

 

 

 

 

 

 

 

 

 

 

 

 

 

 

 

 

 

 

 

 

 

Просветле-

 

 

 

 

 

 

 

 

 

 

 

 

 

 

 

 

 

ние

 

 

 

 

Затемение в

 

 

Обызвествление связок

 

 

 

 

 

 

 

 

 

 

 

 

 

проекции связок

 

 

 

(спондилез)

 

 

 

 

 

 

 

 

 

 

 

 

 

 

 

 

 

 

 

 

 

 

 

Тень

 

 

 

 

 

 

 

 

 

 

 

 

 

 

 

 

 

 

 

 

 

 

 

 

 

 

 

 

 

 

 

 

 

 

 

 

 

 

 

 

 

 

 

 

 

 

 

 

 

 

 

 

 

 

 

 

 

 

 

 

 

 

 

 

 

 

 

 

 

 

 

 

Изменения

 

 

 

Дегенерация и

 

 

 

 

 

 

 

Интенсив-

 

 

 

 

 

 

 

 

 

 

 

 

 

 

 

 

 

 

продольной оси

 

 

нестабильность дисков

 

 

 

 

 

 

 

 

 

 

 

 

 

 

 

 

 

 

 

 

ность тени

 

 

 

 

 

 

 

 

 

 

 

 

 

 

 

 

 

позвоночника

 

 

 

(сколиоз, листез,

 

 

 

 

 

 

 

 

 

 

 

 

 

 

 

 

 

 

 

 

 

 

 

 

 

 

 

 

 

 

 

 

 

 

 

хондроз, остеохондроз)

 

 

 

 

 

 

 

 

 

 

 

 

 

 

 

 

 

 

 

 

 

 

 

 

 

Форма

 

 

 

 

Изменение костной

 

 

 

 

 

 

 

 

 

 

 

 

 

 

 

 

 

 

 

 

 

 

 

 

 

 

 

 

 

 

 

 

 

 

 

 

 

 

 

 

 

 

 

 

 

 

структуры позвонков

 

 

 

 

 

 

 

 

 

 

 

 

 

 

 

 

 

 

 

 

См. 1

 

 

 

 

 

 

 

 

 

 

 

 

 

 

 

 

 

 

 

 

 

 

 

 

 

 

 

 

 

 

 

 

 

 

 

 

 

 

 

 

 

 

 

 

 

 

Размеры

 

 

 

 

 

 

 

 

 

 

 

 

 

 

 

 

 

 

 

 

 

 

 

 

 

 

 

 

 

 

 

 

 

 

 

 

 

 

 

 

 

 

 

 

 

 

 

 

 

 

 

 

 

 

 

 

 

 

 

 

 

 

 

 

 

 

 

 

 

 

 

 

 

 

 

 

Контуры

 

 

 

 

 

 

 

 

 

 

 

 

 

 

 

 

 

 

 

 

 

 

 

 

 

 

 

 

 

 

 

 

 

 

 

 

 

 

 

 

 

 

 

 

 

 

 

 

 

 

 

82

Приложение 12

Граф логической структуры темы "Рентгенсемиотика заболеваний костей и суставов"

2. Радионуклидная, УЗ-, МРТсемиотика заболеваний

костей и суставов

Локализация

очагов

Количество

Структура

Радионуклидная

семиотика

Концентрация

РФП

Обычная, повышена, понижена

УЗ-семиотика

Эхогенность

Гипо-, гипер-, изо-, ан-

МРТ-семиотика

Интенсивность

сигнала

Изо-, гипо-, гипер-

Форма

Размеры

Контуры

Ведущий

Морфологический субстрат

синдром

 

 

 

 

 

 

 

Очаг с увеличенным

 

 

 

 

"Горячий" очаг

 

 

 

 

уровнем обмена ве-

 

 

 

 

 

 

 

 

 

 

 

 

 

 

 

 

ществ (воспаление,

 

 

 

 

 

 

 

 

 

 

разрастание

 

 

 

 

 

 

 

 

 

 

 

 

 

 

 

 

 

 

 

 

патологической ткани -

 

 

 

 

 

 

 

 

 

 

опухоль, метастаз)

 

 

 

 

Расширение

 

 

 

 

 

 

 

 

 

 

 

 

 

 

 

 

 

 

 

 

Накопление жидкости

 

 

 

эхонегативной зоны

 

 

 

 

 

 

 

 

 

 

 

в полости сустава

 

 

 

суставной полости

 

 

 

 

 

 

 

 

 

 

 

 

 

 

 

 

 

 

 

 

 

 

 

 

 

 

 

 

 

 

 

 

 

 

 

 

 

 

 

 

 

 

Сужение суставной

 

 

 

 

Дегенеративные из-

 

 

 

 

щели

 

 

 

 

менения внутри-

 

 

 

 

 

 

 

 

 

 

 

 

 

 

 

 

 

 

суставного хряща

 

 

 

 

 

 

 

 

 

 

 

 

 

 

Отсутствие

 

 

 

 

 

 

 

 

 

 

 

 

 

 

 

 

 

 

 

 

Анкилоз

 

 

 

 

суставной щели

 

 

 

 

 

 

 

 

 

 

 

 

 

 

 

 

 

 

 

 

 

 

 

 

 

 

 

 

 

 

 

Утолщение и де-

 

 

 

 

Склероз суставных

 

 

 

 

 

 

 

 

 

 

 

 

 

 

 

поверхностей, краевых

 

 

 

формация суставных

 

 

 

 

 

 

 

 

 

 

костных разрастаний,

 

 

 

 

поверхностей кости

 

 

 

 

 

 

 

 

 

 

 

увеличение суставных

 

 

 

 

 

 

 

 

 

 

 

 

 

 

 

 

 

 

поверхностей костей

 

 

 

 

Изменения объема

 

 

 

 

 

 

 

 

 

 

 

 

 

 

 

 

 

 

 

 

 

 

 

 

 

 

 

 

 

 

 

 

 

 

кости

 

 

 

Объемное образование

 

 

 

 

 

 

 

 

 

 

(киста, опухоль, фиброз-

 

 

 

 

Увеличение

 

 

 

 

ная остеодистрофия),

 

 

 

 

 

 

 

 

 

 

изменения надкостницы,

 

 

 

 

 

 

 

 

 

 

 

 

 

 

 

 

 

 

 

 

костная мозоль,

 

 

 

 

 

 

 

 

 

 

гиперостоз

 

 

 

 

 

 

 

 

 

 

 

 

 

 

 

 

 

 

 

 

 

 

 

 

 

 

 

 

 

 

 

 

 

 

 

 

Атрофия, гипоплазия,

 

 

 

 

Уменьшение

 

 

 

 

 

 

 

 

 

 

 

 

оперированная кость

 

 

 

 

 

 

 

 

 

 

 

 

 

 

 

 

 

 

 

 

 

 

 

 

 

 

 

 

 

 

 

 

 

 

 

 

 

 

 

 

 

 

 

 

 

 

Изменения оси

 

 

 

Переломы, искривления

 

 

 

 

Очаг с интенсив-

 

 

 

кости при нарушениях

 

 

 

 

 

 

 

 

 

 

 

 

 

 

 

 

 

 

 

 

 

минерального обмена

 

 

 

 

 

 

 

 

 

 

 

ностью сигнала, ко-

 

 

 

(рахит, эндокринные

 

 

 

 

торый отличается от

 

 

 

заболевания)

 

 

 

 

такового нормаль-

 

 

 

 

 

 

 

 

 

 

 

 

 

 

 

 

 

 

 

 

 

 

Остеодеструкция, остео-

 

 

 

 

ной костной ткани

 

 

 

 

 

 

 

 

 

 

 

 

 

пороз, остеомаляция,

 

 

 

 

 

 

 

 

 

 

остеосклероз, секвестр

 

 

 

 

 

 

 

 

 

 

 

 

 

 

 

 

 

 

 

 

 

 

 

 

Изменения

 

 

 

 

 

 

 

 

 

 

 

 

 

 

 

 

 

Реакция надкостницы

 

 

 

 

 

надкостницы

 

 

 

 

 

 

 

 

 

 

 

 

 

 

Изменения мягких

 

 

 

 

 

на опухоль, воспаление

 

 

 

 

 

 

 

 

 

 

 

 

 

 

 

 

 

 

Опухоль, воздух, отек,

 

 

 

 

 

 

тканей

 

 

 

 

 

 

 

 

 

 

 

 

 

обызвествление и др.

 

 

 

 

 

 

 

 

 

 

 

 

 

 

 

 

 

 

 

 

 

 

 

 

 

 

 

 

 

83

Приложение 13

Граф логической структуры темы "Лучевая семиотика заболеваний ЦНС и щитовидной железы"

Лучевая семиотика заболеваний ЦНС и щитовидной железы

1. Ультразвуковая семиотика заболеваний щитовидной железы

Локализация

очагов

поражения

Количество

Структура

Эхогенность

Гипо-, гипер-, ан-

Форма

Размеры

Контуры

Эффект "дорожки" (эхонегативная, эхопозитивная)

 

 

 

 

2. Радионуклидная

 

 

 

 

 

3. КТ-, МРТсемиотика

семиотика за-

 

 

заболеваний головного и

болеваний щито-

 

 

спинного мозга (см. стр.

видной железы (см.

 

 

92)

стр. 91)

 

 

 

 

 

 

 

 

 

 

 

4. Выбор наиболее информативных методов лучевого исследования для выявления патологи: 4.1. Костей и суставов (см. стр. 93); 4.2. ЦНС и щитовидной железы (см. стр. 94).

 

Ведущий синдром

 

 

 

 

Морфологический

 

 

 

 

 

 

 

 

 

субстрат

 

 

 

 

 

 

 

 

 

 

 

 

 

 

 

 

 

 

 

 

 

 

 

 

 

 

 

 

 

 

 

 

 

 

 

 

Гипо- , гиперэхо

 

 

 

 

 

 

 

 

генный или

 

 

Разрастание

 

 

 

 

неоднородный очаг

 

 

патологической

 

 

 

 

в паренхиме железы

 

 

ткани

 

 

 

 

 

 

 

 

 

 

 

 

 

 

 

 

 

 

 

 

 

 

 

 

 

 

 

 

 

 

 

 

 

 

 

 

 

 

 

 

 

 

 

 

 

 

 

 

 

 

 

 

 

 

Жидкостное

 

 

 

 

Ан-,

 

 

 

 

 

 

 

 

 

 

образование (киста,

 

 

 

 

 

 

 

 

 

 

 

гипоэхогенный

 

 

 

 

 

 

 

 

 

 

абсцесс)

 

 

 

 

очаг в паренхиме

 

 

 

 

 

 

 

 

 

 

 

 

 

 

 

 

 

 

 

 

 

 

 

 

 

 

 

 

 

 

 

 

 

 

 

 

 

 

 

 

 

 

 

 

 

Гиперплазия,

 

 

 

 

Диффузное

 

 

воспалительная

 

 

 

 

 

 

инфильтрация,

 

 

 

 

увеличение железы

 

 

 

 

 

 

 

 

отек, объемное

 

 

 

 

 

 

 

 

 

 

 

 

 

 

 

 

 

 

 

 

 

 

 

 

 

 

 

образование

 

 

 

 

 

 

 

 

 

 

 

 

 

Локальное

 

 

 

 

 

 

 

 

 

 

Объемное

 

 

 

 

 

 

 

 

 

 

увеличение железы

 

 

 

 

 

 

 

 

образование

 

 

 

 

 

 

 

 

 

 

 

 

 

 

 

 

 

 

 

 

 

 

84

 

2. Радионуклидная

 

 

 

 

 

 

 

 

 

 

 

 

 

 

 

 

 

 

 

 

 

семиотика забо-

 

 

 

 

 

 

 

 

 

 

 

 

 

Морфологический

 

 

леваний щитовид-

 

 

 

 

Ведущий синдром

 

 

 

 

субстрат

 

 

 

ной железы

 

 

 

 

 

 

 

 

 

 

 

 

 

 

 

 

 

 

 

 

 

 

 

 

 

 

 

 

 

 

 

 

 

 

 

 

 

 

 

 

 

 

 

 

 

 

 

 

 

 

 

 

 

 

 

 

 

 

 

 

 

 

 

 

 

 

 

 

 

 

 

 

 

 

 

 

 

 

 

 

 

 

 

 

 

 

 

 

 

 

 

 

 

 

 

 

 

 

 

 

 

 

 

 

 

Положение органа

 

 

 

 

 

 

 

 

 

 

 

Аномалия положе-

 

 

 

 

 

 

 

 

Изменения

 

 

 

 

 

 

 

 

 

 

 

 

 

 

 

 

 

 

 

 

 

 

 

 

ния (загрудинный

 

 

 

 

 

 

 

 

 

 

 

 

 

 

 

 

 

 

 

 

 

 

 

 

положение железы

 

 

 

 

 

 

 

 

 

Локализация

 

 

 

 

 

 

 

 

зоб и др.)

 

 

 

 

 

 

 

 

 

 

 

 

 

 

 

 

 

 

 

 

 

 

 

 

 

 

 

 

 

 

 

 

 

 

 

 

 

 

 

 

 

 

 

 

 

 

 

 

очагов поражения

 

 

 

 

 

 

 

 

 

 

 

 

 

 

 

 

 

 

 

 

 

 

 

 

 

 

 

 

 

 

 

 

 

 

 

 

 

 

 

 

 

 

 

 

 

 

 

 

 

 

 

 

 

Аномалии

 

 

 

 

 

 

 

 

 

 

 

 

 

 

 

 

 

 

 

 

 

 

 

 

 

 

 

 

 

 

 

 

 

 

 

 

 

 

 

 

 

Количество

 

 

 

 

 

 

 

 

 

 

 

 

 

развития

 

 

 

 

 

 

 

 

 

 

 

 

 

 

 

 

 

 

 

 

 

 

 

 

Изменения

 

 

 

 

 

 

 

 

 

 

 

 

 

 

 

 

 

 

 

 

 

 

 

 

 

 

 

 

Концентрация

 

 

 

 

размеров железы

 

 

 

 

 

Состояние после

 

 

 

 

 

 

 

 

 

 

 

 

 

 

 

 

 

 

 

 

 

РФП (степень

 

 

 

 

 

 

 

 

 

 

 

 

 

операции

 

 

 

 

 

 

 

Уменьшение

 

 

 

 

 

 

 

 

 

 

 

 

 

 

 

 

 

 

 

 

 

накопления)

 

 

 

 

 

 

 

 

 

 

 

 

 

 

 

 

 

 

 

 

 

 

 

 

 

 

 

 

 

 

 

 

 

 

 

 

 

 

железы

 

 

 

 

 

 

 

 

 

 

 

 

 

 

 

 

 

 

 

 

 

 

 

 

Диффузный зоб

 

 

 

 

 

 

 

 

 

 

 

 

 

 

 

 

 

 

 

 

 

 

 

 

 

Обычная,

 

 

 

 

 

 

 

 

 

 

 

 

 

Диффузно-

 

 

 

 

пониженная,

 

 

 

 

 

 

 

 

 

 

 

 

 

 

 

 

 

 

 

 

 

 

 

 

 

 

 

 

 

 

токсический зоб

 

 

 

 

повышенная

 

 

 

 

 

 

 

 

 

 

 

 

 

 

 

 

 

 

 

 

 

 

 

 

 

 

 

 

 

 

 

 

 

 

 

 

 

 

 

 

 

 

 

 

 

 

 

 

 

 

 

 

 

Смешанный зоб

 

 

 

 

 

 

 

 

 

 

 

 

 

 

 

 

 

 

 

 

 

Характер

 

 

 

 

 

 

 

 

 

 

 

 

 

(диффузно-

 

 

 

накопления РФП

 

 

 

 

Увеличение железы

 

 

 

 

узловой)

 

 

 

 

 

 

 

 

 

 

 

 

 

 

 

 

 

 

 

 

 

 

 

 

(структура)

 

 

 

 

 

 

 

 

 

 

 

 

 

 

 

 

 

 

 

 

 

 

 

 

 

 

 

 

 

 

 

 

 

Добавочная доля

 

 

 

 

 

 

 

 

 

 

 

 

 

 

 

 

 

 

 

 

 

 

 

 

 

 

 

 

 

 

 

 

 

 

 

 

 

 

 

 

 

 

 

 

 

 

Однородный,

 

 

 

 

 

 

 

 

 

 

 

 

 

Объемное

 

 

 

 

неоднородный

 

 

 

 

Изменение

 

 

 

 

 

образование

 

 

 

 

 

 

 

 

 

 

 

 

 

 

 

 

 

 

 

структуры железы

 

 

 

 

 

(киста, опухоль)

 

 

 

 

 

 

 

 

 

 

 

 

 

 

 

 

Форма

 

 

 

 

 

 

 

 

 

 

 

 

 

 

 

 

 

 

 

 

 

 

 

 

 

 

 

 

 

 

 

 

 

 

 

 

 

 

 

 

 

 

 

 

 

 

 

Ограниченный

 

 

 

 

 

 

 

 

 

 

 

 

 

 

 

 

 

 

 

 

 

 

 

 

 

 

 

“Холодный” очаг

 

 

 

 

 

 

 

 

 

 

 

 

 

 

 

 

 

 

 

 

тиреоидит, рубец

 

 

 

 

Размеры

 

 

 

 

 

 

 

 

 

 

 

 

 

 

 

 

 

 

 

 

 

 

 

 

 

 

 

 

 

 

 

 

 

 

 

 

 

 

 

 

 

 

 

 

 

 

 

 

 

 

 

 

 

 

 

 

 

 

 

 

 

 

 

 

 

 

 

 

 

 

 

 

 

 

 

 

 

 

 

 

 

 

 

 

 

 

 

 

 

 

 

 

 

 

 

 

 

 

 

 

 

 

 

 

 

 

 

 

Токсичечкая аденома

 

 

 

 

Контуры

 

 

 

 

“Горячий” очаг

 

 

 

 

 

 

 

 

 

 

 

 

 

 

 

 

 

 

 

 

 

 

 

 

 

 

 

 

 

 

 

 

 

 

 

 

 

 

 

 

 

 

 

 

 

 

 

 

 

 

 

 

 

 

 

 

 

 

 

 

 

 

 

 

 

 

 

 

 

 

 

 

 

 

 

Неавтономная уз-

 

 

 

 

 

 

 

 

 

 

 

 

 

 

 

 

 

 

 

 

 

 

 

 

 

 

 

 

 

 

 

 

 

 

 

 

 

ловая гиперплазия

 

 

 

 

 

 

 

 

 

 

 

 

 

 

 

 

 

 

 

 

 

 

 

 

 

 

 

 

 

 

 

 

 

 

 

 

 

 

 

 

 

 

 

 

85