Материал: Микробиологические фунгициды

Внимание! Если размещение файла нарушает Ваши авторские права, то обязательно сообщите нам

Основное количество применяемых сейчас фунгицидов было синтезировано уже в XX веке. При помощи современных монокомпонентных и комбинированных препаратов удаётся добиться значительных успехов в защите растений от заболеваний. Тем не менее, проблема болезней продолжает существовать и нуждается в постоянном улучшении технологии, способов и средств обработки культур [2, 3].

3.2 Классификация фунгицидов


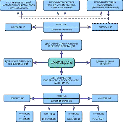
Любая классификация (рис. 1) носит несколько условный характер вследствие того, что ограничить какими-то рамками естественные явления и процессы очень трудно. В некоторых условиях фунгициды могут проявлять разный характер действия, что зависит от вида растений, фитопатогенного объекта, дозы, способов и сроков применения. Кроме того, препараты могут проявлять некоторое побочное действие. Некоторые вещества обладают универсальными фунгицидными свойствами, поэтому их используют для различных целей [8].

Рисунок 1. Классификация фунгицидов

По химической природе [2]:

1) Неорганические.

Представлены преимущественно медь-, серо - и ртутьсодержащими препаратами, однако последние почти потеряли практическое значение. Некоторые медь - и серосодержащие фунгициды широко используются в настоящее время, но в основном в силу их низкой стоимости, отсутствия проблем резистентности и определённых традиций.

) Органические.

Органические фунгициды делят на не содержащие в своём составе тяжёлых металлов (ртуть, олово) и содержащие. Органические фунгициды относятся к различным классам химических соединений. К важнейшим относятся производные гетероциклических соединений, дитиокарбаматов, серной кислоты, тиоцианатов ароматического ряда, фенола, фосфорорганические соединения, хлорпроизводные ароматических углеводородов, альдегида, галоидалканы, мышьякосодержащие препараты, соли нафтеновых кислот, нитросоединения, оловоорганические и ртутьорганические соединения, хиноны.

) Антибиотики.

Антибиотики - антимикробные вещества, продуцируемые различными видами биоты, обладают высокой биологической активностью и селективностью действия. Хотя к настоящему времени известно около 4000 микробных метаболитов, обладающих антибиотическими свойствами, и около 35 тыс. их синтетических производных и аналогов, в практике защиты растений в нашей стране получили распространение пока лишь несколько препаратов. Одна из причин подобной ситуации - запрет на применение в сельском хозяйстве всех тех препаратов (независимо от их высокой эффективности), которые применяются в медицине. Антибиотики в целом имеют ряд преимуществ в сравнении с традиционными фунгицидами. Они легко проникают в органы и ткани растений, их действие в меньшей степени зависит от неблагоприятных погодных условий. Некоторые из антибиотиков способны активизировать защитные реакции растений, включая образование фитоалексинов, т.е. действовать в качестве индукторов устойчивости.

По характеру распределения в растениях:

1) Контактные фунгициды.

Действуя при нанесении на поверхность растения, контактные фунгициды подавляют развитие возбудителей болезней на начальных стадиях, во время прорастания спор или конидий. Контактные действующие вещества, прежде всего, угнетают репродуктивные органы патогенов и предотвращают инфицирование с поверхности. Продолжительность их действия в большой степени зависит от того, насколько долго они способны находиться на обработанных растениях. В основном контактные фунгициды действуют менее длительно, нежели системные, но некоторые из них имеют способность "продлевать" свой эффект, растворяясь в восковом слое на поверхности листьев и стеблей.

) Системные фунгициды.

По характеру действия:

1) Профилактический (защитный) фунгицид - это препарат, подавляющий вредный организм до того момента, когда он может нанести существенный вред растению. Фунгициды, обладающие профилактическим эффектом, предотвращают заражение культуры. Они образуют защитную плёнку на поверхности растения или, реже, имеют другие механизмы действия. Влиять на развитие патогена внутри организма хозяина они не способны. По этой причине обработки профилактическими средствами должны проводиться в те периоды, которые предшествуют появлению массового заражения растений определёнными заболеваниями.

) Лечащий фунгицид (искореняющий, куративный, терапевтический, истребительный) - препарат, устраняющий инфекцию после инокуляции патогена (проникновения возбудителя в ткани растения). Лечащие фунгициды оказывают влияние на жизненно важные органы возбудителей и на их зимующие стадии. Это вызывает гибель вредоносных организмов после того, как они проникают в растение.

) Иммунизирующий фунгицид (элиситор) - препарат, который, попадая в ткани растений, приводит к изменениям их метаболизма, препятствующим заражению бактериальными и грибными болезнями или нарушающим течение патогенеза заболевания. Действие иммунизирующих фунгицидов всегда является системным, в связи с чем, их также называют системными псевдофунгицидами. Проявлять своё влияние, находясь на поверхности растений, они не способны.

Другие классификации:

Их классифицируют в зависимости от сродства с водой, которое определяется физико-химическими свойствами вещества. По этому признаку все фунгициды подразделяются на 4 группы: гидрофобные соединения, гидрогели, катионные фунгициды и гидрофильные (водорастворимые) вещества. К гидрофобным фунгицидам относятся плохо растворимые в воде или водоотталкивающие вещества. К ним относятся 3 подгруппы фунгицидов: неорганические, органические и металлорганические. Эти фунгициды обычно применяют в виде водной суспензии.

В зависимости от природы воздействия фунгицидов, их разделяют на три группы:

Истинные фунгициды - вещества, токсичные для грибов вне растений. Представители группы напрямую действуют на биохимические процессы грибной клетки, приводя к её гибели.

Псевдофунгициды, или иммунизаторы. Вне растений они бывают нефунгитоксичными, однако оказывают влияние на патогенез заболевания при попадании возбудителя внутрь. Имеют самые различные механизмы действия.

Микробные антагонисты. Это средства биологического происхождения, которые представляют собой авирулентные штаммы патогенов. Они иммунизируют растения и повышают их устойчивость к возбудителю.

Цель применения определяет разделение фунгицидов на следующие группы:

Протравители семян. Обеззараживание семенного материала имеет наибольшее значение при обращении с зерновыми, техническими и некоторыми другими однолетними культурами. Особенно высокую эффективность проявляет заблаговременная обработка семян комбинированными средствами. Благодаря использованию протравливания, удается сократить число обработок вегетирующего растения.

Фунгициды для обеззараживания теплично-парниковой почвы. Используются для защиты однолетних растений, высаживаемых рассадой. Препараты этой группы обладают довольно большой летучестью и действуют в виде паров или газов.

Фунгициды для обработки многолетних растений в период покоя. Применяются для уничтожения возбудителей в зимующих надземных частях растений (при выращивании плодовых деревьев, виноградной лозы).

Фунгициды для обработки растений в период вегетации. Применение показано в период роста и развития [8].

3.3 Способ проникновения и механизм действия


Грибные и бактериальные заболевания характеризуются разнообразными путями проникновения патогенов в растения. Попав на их поверхность, они относительно быстро попадают внутрь через водяные поры, устья, нектарники, либо пробуравливают неповреждённые покровные ткани, как сумчатые грибы, вызывающие мучнистую росу. Развитие возбудителей также может происходить по-разному: как снаружи (эктопаразиты), так и внутри (эндопаразиты) хозяина. Химическая защита растений от болезней должна быть не менее "изобретательной", чем сами патогены, чтобы достичь значимого эффекта в борьбе с ними.

Контактные фунгициды не проникают в растения, а лишь удерживаются и распределяются по их поверхности. Продолжительность их действия в значительной степени зависит от метеорологических условий: ветра, осадков.

Системные фунгициды усваиваются растениями и циркулируют внутри них. Продолжительность действия, в первую очередь, определяется характером обмена веществ в растениях и его скоростью [10].


3.4 Фунгициды и окружающая среда. Токсичность фунгицидов


Фунгициды сравнительно редко бывают очень токсичными для насекомых, животных и человека; некоторые обладают неодинаково выраженной токсичностью, например, дитианон не токсичен для пчёл, но чрезвычайно опасен для энкарзии, а ипродион безвреден или малотоксичен для всех живых существ, что позволяет ему считаться полностью безопасным для окружающей среды. Минимальным уровнем опасности отличаются триазолы, так как они действуют на растения системно и применяются в небольших нормах расхода.

Токсичность фунгицидов для растительных организмов находится в зависимости от химической природы, концентрации или дозы препарата, возраста растений, анатомии и морфологии их тканей, характерные черты метаболизма, условий погоды. При завышенных по сравнению с рекомендуемыми, дозах или концентрациях фунгицидов могут вызвать ожоги и отмирание тканей.

Разложение веществ в почве обычно составляет от нескольких дней до 1,5 месяцев. Например, мефеноксам разрушается в ней через 3 недели после попадания. В воде препараты зачастую сохраняются достаточно долго, как, например, тетраконазол и другие средства его группы.

Продолжительность сохранения фунгицидов на поверхности и внутри растений во многом зависит от метеорологических условий после опрыскивания, а также особенностей метаболизма препаратов. При соблюдении сроков посева, обработки и сбора урожая средства не проникают в растения в недопустимых количествах и не наносят вреда человеку и животным, для питания которых используются плоды или зерно [5].

Заключение


Применение химических методов защиты имеет недостатки. Использование пестицидов приводит к снижению численности нестабильных, изменяющихся видов растений, возникновению резистентности у патогенов и появлению особей насекомых, не восприимчивых к химическому воздействию. Это объясняется тем, что происходит постепенное приобретение устойчивости возбудителей заболеваний и насекомых к химическим препаратам. Кроме того, в результате тотального применения пестицидов появляются новые вредные организмы, к которым не всегда эффективны химические средства защиты растений, а также снижается плодородие почвы из-за их негативного воздействия на почвенную микрофлору. Поэтому в последние годы роль биологического метода в сельском хозяйстве быстро возрастает. В США биологический метод используется на 8% посевной площади, в Китае за счёт биологического метода использование пестицидов при возделывании хлопка снизилось на 90%. Растёт доля использования биологического метода и в сельском и лесном хозяйстве нашей страны.

Список литературы


1. Белов Д.А. Химические методы и средства защиты растений в лесном хозяйстве и озеленении: Учебное пособие для студентов. - М.: МГУЛ, 2003. - 128 с

. Ганиев М.М., Недорезков В.Д. Химические средства защиты растений. - М.: КолосС, 2006. - 248 с.

. Голышин Н.М. Фунгициды. - М.: Колос, 1993. - 319 с.: ил.

. Груздев Г.С. Химическая защита растений. Под редакцией Г.С. Груздева - 3-е изд., перераб. и доп. - М.: Агропромиздат, 1987. - 415 с.: ил.

. Зинченко В.А. Химическая защита растений: средства, технология и экологическая безопасность. - М.: Колос С, 2005. - 232 с.

. Мартыненко В. И.; Промоненков В. К.; Кукаленко С. С.; ВолодковичС. Д.; Каспаров В.А. Пестициды: Справочник. - М.: Агропромиздат, 1992 - 368с.

. Попов С.Я. Основы химической защиты растений. Попов С.Я., Дорожкина Л.А., Калинин В.А. / Под ред. профессора С. Я Попова. - М.: Арт-Лион, 2003. - 208 с.

. Справочник по пестицидам / Н.Н. Мельников, К.В. Новожилов, С.Р. Белан, Т.Н. Пылова. М.: Химия, 1980. - 352 с

. Мельников Н.Н. Фунгициды в сельском хозяйстве, M., 1982;

. Мильштейн И. M. Пестициды. Химия, технология и применение, M., 1987;

11. Франк, Р. И Биопрепараты в современном земледелии / Р.И. Франк, В.И. Кищенко // Сиббиофарм. URL: http://www.sibbio.ru/news/527? ID=527&PAGEN_1=21 <http://www.sibbio.ru/news/527?ID=527&PAGEN_1=21>

. Фатина П.Н. Применение микробиологических препаратов в сельском хозяйстве. URL: <http://cyberleninka.ru/article/n/primenenie-mikrobiologicheskih-preparatov-v-selskom-hozyaystve>

13. Фунгициды. Википедия. URL: https: // ru. wikipedia.org/wiki/%D4%F3%ED%E3%E8%F6%E8%E4%FB <https://ru.wikipedia.org/wiki/%D4%F3%ED%E3%E8%F6%E8%E4%FB>

. Биологический метод защиты растений. Биофайл - научно-информационный журнал. URL: <http://biofile.ru/bio/15577.html>