Материал: Методические указания к практическим работам по дисциплине «Интеллектуальные конструкторско-технологические системы». Турецкий А.В., Ципина Н.В

Внимание! Если размещение файла нарушает Ваши авторские права, то обязательно сообщите нам

Практическая работа № 7 создание схем электрических принципиальных по ескд

Упражнение № 1. Подключение библиотеки ESK.

1. Библиотека ESK устанавливается в раздел библиотек КОМПАС C:\Program Files\ASCON\KOMPAS-3D V12 \Libs \ESKW

2. Запустить менеджер библиотек и затем в разделе Электрика и электроника правой кнопкой мыши добавить описание прикладной библиотеки и указать путь к библиотеке ESK.

3. Запустить библиотеку ESK (рис. 7.1).

Рис. 7.1. Библиотека ESK

Упражнение № 2. Выполнение схем.

Необходимо выполнить схему, представленную на рис. 7.2.

1. Условные графические обозначения элементов выбираются в библиотеке и устанавливаются на поле чертежа. Компонент ориентируется с помощью кнопок появляющейся панели рис. 7.3.

Рис. 7.2. Схема счетчика

Рис. 7.3. Панель параметров отрисовки

2. Для получения УГО микросхем используется режим отрисовки. (рис. 7.4). В ней задается параметры левых и правых выводов.

Рис. 7.4. Панель отрисовки микросхем

3. Для получения УГО соединителей используется панель отрисовки таблицы разъема (рис. 7.5).

Рис. 7.5. Панель отрисовки таблицы разъема

Для создания таблицы надо создать 2 новых стиля таблиц для левых и правых разъемов (графа «Цепь» слева или справа). Для этого надо нажать на кнопку стиль, создать его имя и ввести новую графу «Цепь» (рис 7.6).

Рис. 7.6. Панель задания стиля таблицы разъема

Упражнение № 3. Проставление буквенно-цифровых обозначений (БЦО).

БЦО проставляются строго сверху вниз, а затем слева направо.

Практическая работа № 8 создание перечня элементов

Упражнение № 1. Создание бланка Перечень элементов.

1. Необходимо создать новый документ- Спецификация. И в этом документе изменить стиль. Меню Сервис-Параметры. Выбрать вкладку Текущая спецификация стиль. Нажать кнопку Библиотеки и выбрать ESKW_GR.LYT (рис. 8.1) .

Рис. 8.1. Задание стиля перечня элементов

2. Кнопкой надо создать базовый объект спецификации, а затем кнопкой добавлять строки. В строках пишется информация об элементах. Элементы сортируются по английскому алфавиту БЦО. В пределах одной буквы БЦО по порядковому номеру. При этом если одинаковые по параметрам элементы идут подряд, то их можно сгруппировать, а если не подряд, то нельзя надо указывать заново.

Упражнение № 2. Заполнение перечня элементов.

Перечень на разные ЭРЭ записываются следующим образом.

Конденсаторы электролитические.

B41827-25В-47 мкФ 20% (B41827A5476M000) Epcos

Тип–Напряжение-Емкость-Допуск (номер кода заводского заказа (для отечественных ТУ)-Фирма

Конденсаторы прочие.

СС 0805-50В-0,1 мкФ10%-X7R (CC0805KRX7R9BB104) Yageo

Тип–Напряжение-Емкость-Допуск-Тип диэлектрика- (номер кода заводского заказа (для отечественных ТУ)-Фирма

Микросхемы.

LP2950CDT-5.0G ON Semiconductor

Тип-Фирма

Резисторы.

RC 0805-5,1 кOм 5% (RC0805JRF075K1) Yageo

Тип–Мощность-Сопротивление-Допуск- (номер кода заводского заказа (для отечественных ТУ)-Фирма

Диоды, соединители, транзисторы.

1N4148W PBF DC Components

Тип-Фирма

Пример заполнения перечня элементов представлен на рис. 8.2

Рис. 8.2. Пример перечня элементов

Упражнение № 3. При заполнении перечня информацию берут из справочников или сети Интернет с сайтов поставщиков ЭРЭ. Заодно необходимо взять информацию о компонентах (Data Sheet). В этих документах для создания платы нужны параметры корпусов.

Практическая работа № 9 создание плат

Для создания печатных плат может использоваться программа для радиолюбителей Sprint-Layout 5.0. Программа позволяет проектировать платы, имеющие до 4 слоев металлизации и 2 слоев шелкографии. Программа имеет встроенные средства подготовки фотошаблонов и файла сверления. Внешний вид программы представлен на рис. 9.1.

Рис. 9.1. Панели программы Sprint-Layout 5.0

Слева на вертикальной панели расположены кнопки отрисовки посадочных мест компонентов, проводников и других элементов. Справа панель задания размеров платы и библиотека встроенных посадочных мест. Внизу панель переключения слоев: М1-фольга с одной стороны, К1-шелкография с этой же стороны; М2-фольга с другой стороны, К2-шелкография с этой же стороны

Упражнение № 1. Создание посадочных мест.

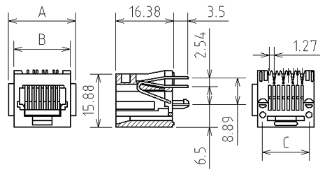
1. Необходимо создать посадочное место соединителей X1 и X2, типа TJ3-6P4C так как их нет в библиотеке. Данное посадочное место имеет размеры, указанные на рис. 9.2.

Рис. 9.2. Размеры корпуса разъема TJ3

Для TJ3-6P4C А=16 мм, В=13,5 мм, С=10,2 мм.

Надо включить слой К1 и проводниками толщиной 0,3 мм выполнить контур компонента. Отверстия выполняются кнопкой внутренним диаметром 1 мм на слое М2. Надо также предусмотреть крепежные отверстия диаметром 3,2 мм. Компонент надо снабдить надписью буквенно-цифрового обозначения с помощью кнопки . Должно получиться как на рис. 9.3.

Рис. 9.3. Посадочное место разъема TJ3-6P4C

Для дальнейшего использования посадочное место можно сохранить в библиотеке. Для этого все надо выделить, в контекстном меню выбрать команду Группировать. Затем команду Файл- Сохранить как макрос.

2. Создать посадочное место X4. Это посадочное место создается аналогичным способом с использованием данных рис. 9.4 и учетом того, что у него 4 контакта.

Рис. 9.4. Размеры корпуса клеммника серии 300

2. Создать посадочное место X3. Создается также с учетом размеров (рис. 9.5) и того факта, что разъем имеет 3 контакта.

Рис. 9.5. Размеры штыревой вилки PLS

Остальные элементы имеются в библиотеке. Их можно найти в соответствии с таблицей. Устанавливаются на слой М2/К2. (С1 на слой М1/К1).

Типы корпусов компонентов

БЦО

Корпус

БЦО

Корпус

С2-С6, R1-R4

SMD 0805

VD1, VD4, VD6

SOD-123

DA1

DPAK

C1

ECAP5-7

DA2

TSOC-06

VD2, VD3, VD5, VD7

SOT-23

Упражнение № 2. Создание связей между компонентами.

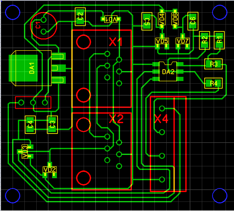
Контактные площадки между компонентами вначале связывают с помощью кнопки . После создания всех связей в соответствии со схемой электрической принципиальной компоненты можно перемещать по плате для компактного размещения. Необходимо обратить внимание на то, что компоненты устанавливаются на разных сторонах платы. Должно получиться примерно как на рис. 9.6.

Рис. 9.6. Плата со связями между компонентами

Упражнение № 3. Прокладка трасс проводников.

С помощью кнопки проводятся проводники. Толщина задается в нижней части вертикальной панели. На рис. 9.7 представлен внешний вид платы с проводниками.

Рис. 9.7. Готовая плата

Упражнение №4. Получение рисунка фотошаблонов.

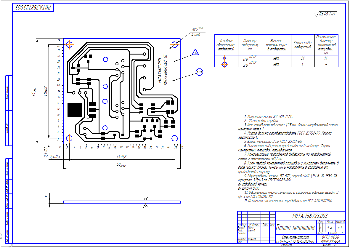
Рисунок фотошаблона выводится на печать с помощью кнопки . В открывшемся окне можно выбирать слои, выводимые на печать и с помощью кнопки слой можно вставить в документ растрового рисунка, а затем в чертеж платы. Готовый чертеж представлен на рис. 9.8.

Рис. 9.8. Чертеж печатной платы

Библиографический список

  1. Миронова, Р.С. Сборник заданий по черчению [Текст]: учеб. пособие для немашиностр. спец. техникумов [Текст] / Р.С. Миронова, Б.Г. Миронов. – М.: Высш. шк., 1984. – 264 с.

  2. Баранова, И.В. КОМПАС - 3 D для школьников. Черчение и компьютерная графика [Текст]: учеб. пособие для учащихся общеобразовательных учреждений / И.В. Баранова. – М.: ДМК Пресс, 2009.

Содержание

1. Практическая работа № 1 Основы построения

эскизов ……………………………………………………1

2. Практическая работа № 2 Построение простых

деталей в 3D …………………………………………….21

3. Практическая работа № 3 Выполнение

кинематических операций и построение

тел вращения в 3D………………………………………..29

4. Практическая работа № 4 Выполнение сборок………..36

5. Практическая работа № 5 Редактирование

деталей в сборках………………………………………..40

6. Практическая работа № 6 Создание ассоциативных

чертежей…………………………………………………..43

7. Практическая работа № 7 Создание схем

электрических принципиальных по ЕСКД……………48

8. Практическая работа № 8 Создание перечня

элементов……………………………………………......51

9. Практическая работа № 9 Создание плат………..……53

Библиографический список……….………………..….58

Методические указания

к практическим работам по дисциплине «Интеллектуальные конструкторско-технологические системы» для студентов

направления 200100.62 «Приборостроение»

(профиль «Приборостроение») и 211000.62 «Конструирование и технология электронных средств»

(профиль «Проектирование и технология радиоэлектронных средств») всех форм обучения

Составители:

Турецкий Андрей Владимирович

Ципина Наталья Викторовна

Шуваев Владимир Андреевич

В авторской редакции

Компьютерный набор А.В. Турецкого

Подписано к изданию 25.03.2015

Уч.- изд. л. 3,7.

ФГБОУ ВПО «Воронежский государственный

технический университет»

3 94026 Воронеж, Московский просп., 14

2