Таким образом, исходя из группировки данных по равному количеству групп и рассчитав средние значения показателей таких, как количество малых предприятий, инвестиции в основной капитал, оборот денежных средств, средняя численность работников, инвестиции в основной капитал на одно малое предприятие, оборот денежных средств на одно малое предприятие, среднее численность работников на одно малое предприятие я выявила зависимости: прослеживается обратная зависимость средних инвестиций в основной капитал на одно малое предприятие и средней численности работников на одно малое предприятие от количества малых предприятий. Чем выше количество малых предприятий, тем ниже средние инвестиции в основной капитал и средняя численность работников. Также прослеживается прямая зависимость среднего оборота на одно малое предприятие от количества малых предприятий. Чем выше количество малых предприятий, тем выше средний оборот. Средние показатели оборота денежных средств имеют прямую зависимость от количества малых предприятий.
Для исследования интенсивности изменения явления
во времени рассчитываются показатели ряда динамики количества малых предприятий
РФ (табл. 1.3).
Таблица 3 Показатели ряда динамики
|
Год |
Количество малых предприятий, тыс. ед. |
Абсолютный прирост, тыс. ед. |
Темп роста, % |
Темп прироста, % |
Абсолютное содержание 1% прироста |
|||
|
|
|
Δбаз. |
Δцеп. |
Tр. баз. |
Tр.цеп. |
Тпр.баз. |
Тпр.цеп. |
|
|
1999 |
890,6 |
- |
- |
- |
- |
- |
- |
- |
|
2000 |
879,3 |
-11,3 |
-11,3 |
98,73 |
98,73 |
-1,27 |
-1,27 |
8,91 |
|
2001 |
843,0 |
-47,6 |
-36,3 |
94,66 |
95,87 |
-5,34 |
-0,51 |
8,79 |
|
2002 |
882,3 |
-8,3 |
39,3 |
99,07 |
104,66 |
-0,93 |
4,66 |
8,43 |
|
2003 |
893,0 |
2,4 |
10,7 |
100,27 |
101,21 |
0,27 |
1,21 |
8,82 |
|
2004 |
953,1 |
62,5 |
60,1 |
107,02 |
106,73 |
7,02 |
6,73 |
8,93 |
|
2005 |
979,3 |
88,7 |
26,2 |
109,96 |
102,75 |
9,96 |
2,75 |
9,53 |
|
2006 |
1032,8 |
142,2 |
53,5 |
115,97 |
105,46 |
15,97 |
5,46 |
9,79 |
|
2007 |
1137,4 |
246,8 |
104,6 |
127,71 |
110,13 |
27,71 |
10,13 |
10,33 |
|
2008 |
1347,7 |
457,1 |
210,3 |
151,32 |
118,49 |
51,32 |
18,49 |
11,37 |
|
2009 |
1602,5 |
711,9 |
254,8 |
179,93 |
118,91 |
79,93 |
18,91 |
13,48 |
|
2010 |
1594,4 |
703,8 |
-8,1 |
179,03 |
99,49 |
79,03 |
-0,51 |
16,03 |
|
2011 |
1836,4 |
945,8 |
242 |
206,20 |
115,18 |
106,20 |
15,18 |
15,94 |
|
2012 |
1759,1 |
868,5 |
-77,3 |
197,52 |
95,79 |
97,52 |
-4,21 |
18,36 |
|
2013 |
2062,4 |
1171,8 |
303,3 |
231,57 |
117,24 |
131,57 |
17,24 |
17,59 |
|
В среднем |
1246,2 |
83,7 |
83,7 |
106,2 |
106,2 |
6,2 |
6,2 |
Х |
Исходя из данных, полученных из таблицы и приведенных расчетов, можно проследить положительную динамику развития малых предприятий в РФ в период с 1999 по 2013 г. В среднем показатель малых предприятий увеличивается на 83,7 тыс. ед. в год или на 6,2%. Наиболее резкий рост происходит в период с 2008 по 2009 гг. и в 2013г. В 2008 г. он составляет 210,3 тыс. ед. или на 18,5 %, в 2009 г. - 254,8 или 18,9% ,в 2013г-303,3тыс.ед. или на 17,2%. Спад происходит в 2000, 2001, 2010 и 2012 гг., а именно на 11,3 тыс. ед., 36,3 тыс. ед., 8,1 тыс. ед. и 77,3 тыс. ед. или 1,3%, 4,1%, 0,5% и 4,2% соответственно.
Одним из методов выравнивания является
механическое выравнивание отдельных членов ряда динамики с использованием
фактических значений соседних уровней. Проведем выравнивание ряда динамики
методом укрупнения периодов по данным количества малых предприятий за 1999-2013
гг.
Таблица 4 Выравнивание ряда динамики по среднему абсолютному приросту и среднему коэффициенту роста
|
Год |
Количество малых предприятий, тыс. ед. |
Порядковый номер года |
Yt=890,6+83,7*(t-1) |
Yt =890,6*1,062^(t-1) |
|
1 |
2 |
3 |
4 |
5 |
|
1999 |
890,6 |
1 |
890,6 |
890,6 |
|
2000 |
879,3 |
2 |
974,3 |
945,8 |
|
2001 |
843,0 |
3 |
1058,0 |
1004,5 |
|
2002 |
882,3 |
4 |
1141,7 |
1066,7 |
|
2003 |
893,0 |
5 |
1225,4 |
1132,8 |
|
2004 |
953,1 |
6 |
1309,1 |
1203,1 |
|
2005 |
979,3 |
7 |
1392,8 |
1277,7 |
|
2006 |
1032,8 |
8 |
1356,9 |
|
|
2007 |
1137,4 |
9 |
1560,2 |
1441,0 |
|
2008 |
1347,7 |
10 |
1643,9 |
1530,4 |
|
2009 |
1602,5 |
11 |
1727,6 |
1625,3 |
|
2010 |
1594,4 |
12 |
1811,3 |
1726,0 |
|
2011 |
1836,4 |
13 |
1895,0 |
1833,0 |
|
2012 |
1759,1 |
14 |
1978,7 |
1946,7 |
|
2013 |
2062,4 |
15 |
2062,4 |
2067,4 |
Рисунок 3 Выравнивание ряда динамики по среднему
абсолютному приросту и среднему коэффициенту роста
Таблица 5 и рисунок 3 показывают, что методом выравнивания ряда динамики по среднему абсолютному приросту с 1999 по 2013 гг. выявлена тенденция увеличения количества малых предприятий, причем ежегодно в среднем на 83,7 тыс. ед.
Методом выравнивания ряда динамики по среднему коэффициенту роста за исследуемый период выявлена тенденция увеличения количества малых предприятий ежегодно в среднем в 1,062 раза или на 6,2%.
Проведем выравнивание ряда динамики по
полиномиальной функции по данным количества малых предприятий за 1999-2013 гг.
Таблица 5 Выравнивание ряда динамики аналитическим методом по полиномиальной функции
|
Годы |
Количество малых предприятий, тыс. Ед., Yi |
Порядковый номер года |
Полиномиальная функция |
||
|
|
|
|
Yt |
Yi-Yt |
(Yi-Yt)2 |
|
1999 |
890,60 |
1 |
865,7959 |
24,80 |
615,24 |
|
2000 |
879,30 |
2 |
854,7436 |
24,56 |
603,02 |
|
2001 |
843,00 |
3 |
858,7831 |
-15,78 |
249,11 |
|
2002 |
882,30 |
4 |
877,9144 |
4,39 |
19,23 |
|
2003 |
893,00 |
5 |
912,1375 |
-19,14 |
366,24 |
|
2004 |
953,10 |
6 |
961,4524 |
-8,35 |
69,76 |
|
2005 |
979,30 |
7 |
1025,859 |
-46,56 |
2167,75 |
|
2006 |
1032,80 |
8 |
1105,358 |
-72,56 |
5264,61 |
|
2007 |
1137,40 |
9 |
1199,948 |
-62,55 |
3912,24 |
|
2008 |
1347,70 |
10 |
1309,63 |
38,07 |
1449,32 |
|
2009 |
1602,50 |
11 |
1434,404 |
168,10 |
28256,30 |
|
2010 |
1594,40 |
12 |
1574,27 |
20,13 |
405,23 |
|
2011 |
1836,40 |
13 |
1729,227 |
107,17 |
11486,03 |
|
2012 |
1759,10 |
14 |
1899,276 |
-140,18 |
19649,42 |
|
2013 |
2062,40 |
15 |
2084,418 |
-22,02 |
484,77 |
|
2014 |
х |
16 |
2284,65 |
х |
Х |
|
2015 |
х |
17 |
2499,975 |
х |
Х |
|
Итого |
18693,30 |
х |
х |
111,80 |
74998,28 |
Рисунок 5 Выравнивание ряда динамики
аналитическим методом по полиномиальной функции
Исходя из данных представленных в таблице 7 и
рисунка, можно проследить тенденцию увеличения количества малых предприятий в
период с 1999 по 2004 гг,с 2008 по 2011гг; с 2005-2007гг и с 2012 по 2013гг
прослеживается тенденция уменьшения количества малых предприятий. При данном
виде тренда, количество малых предприятий и динамика их развития практически
совпадает с линией тренда.
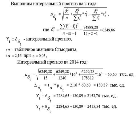
Таким образом, если выявленная тенденция по полиномиальной функции сохранится, то в следующие два года с вероятностью 99,94% можно ожидать увеличение количества малых предприятий, причем в 2014 г. их количество будет составлять от 2153,76 до 2415,54 тыс. ед. , а в 2015 г. - от 2357,04 до 2642,90 тыс. ед..
При исследовании развития малого бизнеса в России, были раскрыты основные теоретические аспекты малого предпринимательства, а именно: определение понятия и сущности, история возникновения, виды, условия, необходимые для формирования малого предпринимательства, критерии отнесения предприятий непосредственно к малому бизнесу и проблемы связанные с развитием малого предпринимательства в России. Исходя из данных полученных при группировке 78 регионов РФ, можно судить о том, что количество малых предприятий между субъектами распределяется достаточно неравномерно. Прогнозирование развития малого бизнеса в России показало, что в 2014 г. количество малых предприятий будет варьироваться в пределах от 2153,76 до2415,54 тыс. ед. , а в 2015 г. - от 2357,04 до 2642,90 тыс. ед.. Это говорит о стабильности развития малого предпринимательства в России, но несмотря на это, присутствует ряд проблем в развитии малого предпринимательства, которые требуют решений.