Найти оптимальное количество самосвалов для комплекта машин экскаватор "обратная лопата" объемом ковша q=1.5м3 и самосвалов КамАЗ- грузоподъемностью 10 т.
Дальность возки - 2 км
Среднее время погрузки одного самосвала с учетом времени маневров у экскаватора с учетом времени маневров у экскаватора tп=2,3 мин≈0,038ч
Среднее время разгрузки самосвала с учетом времени маневров в месте разгрузки tр=2 мин≈0,0333ч
Средняя скорость передвижения самосвала в грузовом и порожнем состоянии:
Vср=(70+40)/2=55 км/ч
Среднее время обращения самосвала составляет
Тц= tп+2*L/ Vср+ tр=0,038+2*2/55+0,0333=0,144ч
Интенсивность движения самосвалов
ʎ=1/ Тц=1/0,144= 6,944 ≈ 7 рейсов
Интенсивность погрузки самосвалов экскаватором:
Ɣ= 1/ tп=1 / 0,038 = 26,3 ≈ 24 машины
Определим потребное число самосвалов для бесперерывной работы:
n= Тц / tп= 0.144 / 0.038 = 3.79 ≈ 4 шт.
|
к |
к-1 |
Рк/Ро |
Рк |
(к-1)*Рк |
|
0 |
- |
1 |
0,17813 |
0 |
|
1 |
0 |
1,327387 |
0,236447 |
0 |
|
2 |
1 |
1,409565 |
0,251086 |
0,251086 |
|
3 |
2 |
1,122623 |
0,199973 |
0,399946 |
|
4 |
3 |
0,596062 |
0,106177 |
0,31853 |
|
5 |
4 |
0,158241 |
0,028187 |
0,11275 |
|
|
|
5,613878 |
1 |
1,082311 |
|
N |
P0,% |
Tc, % |
|
9 |
0,97 |
47 |
|
8 |
1,00 |
52,39 |
|
7 |
1,1 |
55,92 |
|
6 |
10,06 |
30,17 |
|
5 |
17,8 |
21,64 |
|
4 |
28,77 |
15,11 |
Путем расчета оптимального количества автосамосвалов и сравнения с другим количеством получаем оптимально 5 шт.
При том простой каждого из 5 автосамосвалов, ожидающих свою погрузку :

Вероятности безотказной работы техники Рт=0,73; 0,8; 0,85
Вероятность безотказной работы людей Рт=0,95
Рассматриваемый интервал времени для техники Тсм=200см
Рассматриваемый интервал времени для людей Тдн.ч=100дн
Продолжительность восстановления для техники tвосст.т=2см
Продолжительность восстановления для людей tвосст.ч=2дн
Продолжительность отказа для техники tотк.т=3см
Продолжительность отказа для людей tотк.т=3дн

где
- вероятность нахождения системы в
работоспособном состоянии, когда ни
один элемент не отказывает
- вероятность
нахождения системы в состоянии отказа
К-ого элемента
- интенсивность
отказа К-ого элемента
- интенсивность
восстановления К-ого элемента


где
- производительность системы в долях
условной единицы
- математическое
ожидание фактической производительности
системы при условии, что все элементы
находятся в работоспособном состоянии,

- математическое
ожидание фактической производительности
системы при условии, что отказал К-ый
элемент

где m - количество параллельно работающих элементов в системе

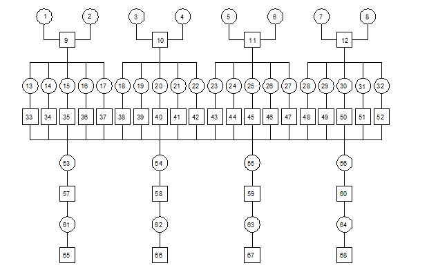
Графическая модель производства земляных работ экскаваторным комплектом:
1,3,5,7 - машинисты экскаваторов; 2,4,6,8 - помощники машинистов экскаваторов; 9-12 - экскаваторы; 13-32 - шоферы автосамосвалов; 33-52 - автосамосвалы; 53-56 - машинисты бульдозеров; 57-60 - бульдозеры; 61-64 - машинист уплотняющей техники; 65-68 - уплотняющая техника
при Рт=0,73;
nт= 18 отказов
λт=0,09
μт=0,5
nч= 2 отказа
λч=0,0167
μч=0,5
|
К |
Рк |
Фк |
|
|
0 |
0,559701493 |
1 |
|
|
1 |
0,018656716 |
0,5 |
|
|
2 |
0,018656716 |
0,5 |
|
|
3 |
0,018656716 |
0,5 |
|
|
4 |
0,018656716 |
0,5 |
|
|
5 |
0,018656716 |
0,5 |
|
|
6 |
0,018656716 |
0,5 |
|
|
7 |
0,018656716 |
0,5 |
|
|
8 |
0,018656716 |
0,5 |
|
|
9 |
0,100746269 |
0,75 |
|
|
10 |
0,100746269 |
0,75 |
|
|
11 |
0,100746269 |
0,75 |
|
|
12 |
0,100746269 |
0,75 |
|
|
|
|
||
W1=0,559701493+0,018656716*8+0,100746269*4=0,880597
|
0 |
0,143403442 |
1 |
|
13 |
0,02581262 |
0,95 |
|
14 |
0,02581262 |
0,95 |
|
15 |
0,02581262 |
0,95 |
|
16 |
0,02581262 |
0,95 |
|
17 |
0,02581262 |
0,95 |
|
18 |
0,02581262 |
0,95 |
|
19 |
0,02581262 |
0,95 |
|
20 |
0,02581262 |
0,95 |
|
21 |
0,02581262 |
0,95 |
|
22 |
0,02581262 |
0,95 |
|
23 |
0,02581262 |
0,95 |
|
24 |
0,02581262 |
0,95 |
|
25 |
0,02581262 |
0,95 |
|
26 |
0,02581262 |
0,95 |
|
27 |
0,02581262 |
0,95 |
|
28 |
0,02581262 |
0,95 |
|
29 |
0,02581262 |
0,95 |
|
30 |
0,02581262 |
0,95 |
|
31 |
0,02581262 |
0,95 |
|
32 |
0,02581262 |
0,95 |
|
33 |
0,004780115 |
0,95 |
|
34 |
0,004780115 |
0,95 |
|
35 |
0,004780115 |
0,95 |
|
36 |
0,004780115 |
0,95 |
|
37 |
0,004780115 |
0,95 |
|
38 |
0,004780115 |
0,95 |
|
39 |
0,004780115 |
0,95 |
|
40 |
0,004780115 |
0,95 |
|
41 |
0,004780115 |
0,95 |
|
42 |
0,004780115 |
0,95 |
|
43 |
0,004780115 |
0,95 |
|
44 |
0,004780115 |
0,95 |
|
45 |
0,004780115 |
0,95 |
|
46 |
0,004780115 |
0,95 |
|
47 |
0,004780115 |
0,95 |
|
48 |
0,004780115 |
0,95 |
|
49 |
0,004780115 |
0,95 |
|
50 |
0,004780115 |
0,95 |
|
51 |
0,004780115 |
0,95 |
|
52 |
0,004780115 |
0,95 |
|
53 |
0,02581262 |
0,95 |
|
54 |
0,02581262 |
0,8 |
|
55 |
0,02581262 |
0,8 |
|
56 |
0,02581262 |
0,8 |
|
57 |
0,004780115 |
0,8 |
|
58 |
0,004780115 |
0,8 |
|
59 |
0,004780115 |
0,8 |
|
60 |
0,004780115 |
0,8 |
|
61 |
0,02581262 |
0,8 |
|
62 |
0,02581262 |
0,8 |
|
63 |
0,02581262 |
0,8 |
|
64 |
0,02581262 |
0,8 |
|
65 |
0,004780115 |
0,8 |
|
66 |
0,004780115 |
0,8 |
|
67 |
0,004780115 |
0,8 |
|
68 |
0,004780115 |
0,8 |
|
W2=0,143403442+0,02581262*0,95*20+0,004780115*0,95*20+0,02581262* *8*0,8+0,004780115*8*0,8=0,920459
Производительность строительной системы в целом находится перемножением производительности обеих подсистем: |
|
|
Ф1=W1*W2=0,810553 |
|
при Рт=0,8;
nт= 13 отказов
λт=0,06667
μт=0,5
nч= 2 отказа
λч=0,0167
μч=0,5
|
К |
Рк |
Фк |
|
0 |
0,625 |
1 |
|
1 |
0,020833333 |
0,5 |
|
2 |
0,020833333 |
0,5 |
|
3 |
0,020833333 |
0,5 |
|
4 |
0,020833333 |
0,5 |
|
5 |
0,020833333 |
0,5 |
|
6 |
0,020833333 |
0,5 |
|
7 |
0,020833333 |
0,5 |
|
8 |
0,020833333 |
0,5 |
|
9 |
0,083333333 |
0,75 |
|
10 |
0,083333333 |
0,75 |
|
11 |
0,083333333 |
0,75 |
|
12 |
0,083333333 |
0,75 |