Материал: Лекция 14

Внимание! Если размещение файла нарушает Ваши авторские права, то обязательно сообщите нам

 

Пример 1. Вычислить

поток

 

 

 

F

(x 2z)i

(x 3y z) j

(5x y)k

векторного поля через треугольник ,

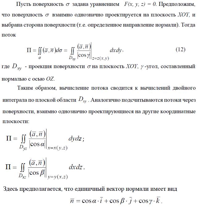
вырезанный из плоскости ( p) : x y z 1 0 координатными плоскостями, в том направлении нормали к плоскости, которая образует с осью Oz острый угол.

z

γ

O

 

 

 

 

 

y

 

 

 

 

 

 

 

 

 

 

Sxy

 

 

 

 

 

 

 

 

 

x

 

 

Рис. 1

 

 

 

 

 

 

 

 

 

 

 

 

 

 

 

 

 

 

 

 

 

Решение:

В

данном

примере поверхностью

 

является

 

треугольник ABC , лежащий в плоскости

( p)

:

x y z 1 0

, отсюда

 

 

 

 

 

z 1 x y

 

поверхность проецируется

 

взаимно

однозначно на

 

. Эта

 

плоскость

xOy

в область

S

xy – треугольник

OAB

(Рис.1).

 

 

 

 

 

 

 

 

 

Следовательно, вычисление потока П через выбранную сторону

поверхности

 

можно свести к вычислению двойного интеграла

 

,

где – угол, который образует с осью Oz нормаль к поверхности .

 

 

 

 

 

 

 

 

 

Единичный вектор нормали n к выбранной стороне поверхности

найдем по формуле ̅ = ±

 

= ±

+̅̅+̅

,

| |

 

 

 

 

 

 

 

 

√3

где берется знак "+", если угол

между осью Oz и нормалью острый,

и знак "–", если угол

 

тупой.

 

 

 

 

 

 

 

 

 

 

 

По условию задачи, нормаль к плоскости, в которой лежит треугольник ABC , образует острый угол с осью Oz , поэтому в формуле возьмем знак "+".