Материал: Лабораторный практикум Ч 1

Внимание! Если размещение файла нарушает Ваши авторские права, то обязательно сообщите нам

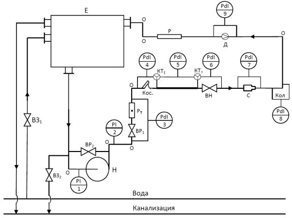
метру при определении коэффициента гидравлического трения λ в стеклянном трубопроводе. Длина участка ПУ 3 м. Далее по ходу движения воды установлена измерительная диафрагма Д с диаметром отверстия 30 мм, снабженная U-образным дифманометром, заполненным ртутью.

ПУ

Рис. 2.1. Схема лабораторной установки

Е – ёмкость, Н – насос, ВР1, ВР2 – вентили регулирующие, РТ – ротаметр, Кос – косой участок под прямоточный вентиль (косва), КТ1, КТ2 – краны трёхходовые, ПУ – прямой участок, ВН – вентиль нормальный, С – сужение, Кол – колено, Д – диафрагма, Р – расширенный участок, ВЗ1, ВЗ2 – вентили запорные, О – отводы (повороты трубы)

Кроме перечисленных участков, на гидравлической сети имеются и другие местные сопротивления, которые необходимо учитывать при оценке всего потерянного в данной сети напора: 1) расширение Р стеклянного трубопровода до диаметра 112 мм длиной 1,85 м с последующим сужением до 56 мм; 2) четыре отвода (поворота) стеклянной трубы О с отношение радиуса изгиба к внутреннему диаметру R0/d = 2; 3) вход в трубу (с остры-

16

ми краями) из ёмкости Е и выход из трубы в ёмкость Е; 4) участок новой оцинкованной трубы с внутренним диаметром 50 мм и шероховатостью стенок 0,2 мм и общей длиной 2,85 м; 5) пять отводов (поворотов) оцинкованной трубы с R0/d = 1,5.

Сопротивления этих элементов и участки трубопровода с потерей энергии на трение рассчитывают по справочным данным (например,

табл. XIII и рис. 1.5 в [3]).

Ёмкость Е имеет возможность заполнения с помощью запорного вентиля ВЗ1. Заполнение ёмкости контролируется по водомерному стеклу. Опорожнение ёмкости Е осуществляется через запорный вентиль ВЗ2. Во избежание переполнения ёмкости Е на ней имеется верхняя переливная труба, соединённая с линией канализации.

Расстояние по вертикали между точками присоединения вакуумметра и манометра равно 0,3 м. Общая длина стеклянного трубопровода с внутренним диаметром 56 мм (за исключением расширенного участка Р длиной 1,85 м и прямого участка ПУ длиной 3 м) составляет 13,7 м.

Методика выполнения работы

Опыты проводятся только в присутствии учебного мастера или преподавателя.

Перед каждым опытом необходимо убедиться в заполнении ёмкости Е по водомерному стеклу. Для заполнения ёмкости Е нужно открыть вентиль ВЗ1.

Перед включением насоса Н следует отметить исходные уровни манометрической жидкости в U-образных дифманометрах (поз. 4–9).

Полностью закройте вентиль ВЗ2 на байпасной линии и полностью откройте вентиль ВР1 на нагнетательной линии насоса.

Включите насос и при максимальной его производительности отметьте разность уровней манометрической жидкости hман и hман диафр. в коленах U-образных дифманометров (поз. 4, 6–9), измеряющих перепады давления РТ и ВР1, Кос, ВН, С, Кол, Д, а также показание ротаметра РТ.

Выключите насос и с помощью трёхходовых кранов КТ1 и КТ2 подключите к дифманометру (поз. 5) прямой участок ПУ. Включите насос и

17

отметьте разность уровней в коленах дифманометра, соединённых с прямым участком ПУ.

Уменьшая производительность насоса вентилями ВР1 и ВР2, следует сделать 2–3 опыта.

Результаты измерений заносятся в табл. 2.1.

Обработка экспериментальных данных

В каждом из опытов определяют объёмный расход жидкости V по показаниям ротаметра РТ, среднюю скорость v по формуле (2.10), число

Рейнольдса

Re

v d

, коэффициенты местного сопротивления ξм.с. по

 

 

 

 

формуле (2.4), коэффициент гидравлического трения λ по формуле (2.3), напор насоса H по формуле (2.11), коэффициент расхода диафрагмы α по уравнению (2.9), подставляя в него объёмный расход, определённый по ротаметру. Экспериментально определённые коэффициенты местных сопротивлений ξм.с. и коэффициент гидравлического трения λ необходимо сопоставить с их справочными значениями.

Результаты расчётов сводят в табл. 2.2. На основании результатов расчётов, представленных в таблице 2.2., делают выводы по проделанной работе.

По заданию преподавателя возможно построение насосной и сетевой характеристик, определение в точке их пересечения максимальной производительности насоса при работе его на данный стеклянный трубопровод и сравнение её с экспериментально определённой производительностью.

Паспортная напорная характеристика насоса приведена в табл. 2.3.

Таблица 2.3

Паспортная напорная характеристика насоса

PEDROLLO 2 CPm 25/130 N

Производительность

0

20

30

40

50

60

70

80

90

100

V , л/мин

 

 

 

 

 

 

 

 

 

 

 

 

 

 

 

 

 

 

 

 

 

Напор H,

42

39

37

34

31

28,5

25,5

22

18

15

м вод. ст.

 

 

 

 

 

 

 

 

 

 

 

 

 

 

 

 

 

 

 

 

 

18

 

 

 

 

 

 

 

 

 

 

 

 

Таблица 2.1

 

 

 

 

 

 

Результаты измерений

 

 

 

 

 

 

 

 

 

 

 

 

 

 

 

 

 

 

 

 

 

 

 

 

 

 

Сопроти-

Показание

Показание

 

 

Пока-

 

 

Местные сопротивления

 

вление тре-

 

 

 

 

 

манометра

вакуумметра

 

 

зания

 

 

 

 

 

 

 

ния

 

 

 

 

 

 

 

 

 

 

 

 

рота-

hман. диафр.,

 

 

 

 

 

 

 

 

 

 

 

 

 

 

 

 

 

 

 

 

опыта

метра

мм рт. ст.

 

hКос,

 

hВН,

hС,

hКол,

 

 

 

 

 

PT,

 

hРт+ВР1,

 

hтр,

pМ,

pВ,

 

 

 

мм ст.

 

мм ст.

мм ст.

мм ст.

 

 

л/мин

 

мм рт. ст.

 

мм ст. CCl4

МПа

МПа

 

 

 

CCl4

 

CCl4

CCl4

CCl4

 

 

 

 

 

 

 

 

 

 

 

 

 

 

 

 

 

 

 

 

 

 

19

1

 

 

 

 

 

 

 

 

 

 

 

 

 

 

 

 

 

 

 

 

 

 

 

 

 

 

 

 

 

 

 

 

 

 

 

 

 

2

 

 

 

 

 

 

 

 

 

 

 

 

 

 

 

 

 

 

 

 

 

 

 

 

 

3

 

 

 

 

 

 

 

 

 

 

 

 

 

 

 

 

 

 

 

 

 

 

 

 

 

4

 

 

 

 

 

 

 

 

 

 

 

 

 

 

 

 

 

 

 

 

 

 

 

 

 

 

 

 

 

 

 

 

Таблица 2.2

 

 

 

Результаты расчётов

 

 

 

 

 

 

 

 

 

 

 

 

 

 

 

 

№ опыта

1

 

2

3

 

4

 

 

 

 

 

 

 

 

 

 

 

pман. диафр., мм рт. ст.

 

 

 

 

 

 

 

 

 

 

 

 

 

 

 

 

 

Объёмный расход V , м3

 

 

 

 

 

 

 

 

 

 

 

 

 

 

 

Число Рейнольдса Re (при d = 56 мм)

 

 

 

 

 

 

 

 

 

 

 

 

 

 

 

 

Коэф. расхода диа-

Справочн. знач.

 

 

 

 

 

 

 

 

 

 

 

 

 

фрагмы α

 

 

 

 

 

 

 

Эксп. значения

 

 

 

 

 

 

 

 

 

 

 

 

 

 

 

 

 

 

 

 

 

 

 

 

 

 

 

Кос

Справочн. знач.

 

 

 

 

 

 

 

 

 

 

 

 

 

 

 

 

 

 

 

 

 

 

 

 

 

ξ

 

 

 

 

 

 

 

 

 

 

Эксп. значения

 

 

 

 

 

 

сопротивления

 

 

 

 

 

 

 

 

 

 

ξ

Справочн. знач.

 

 

 

 

 

 

 

 

 

 

 

 

 

 

 

 

 

ВН

 

 

 

 

 

 

 

 

 

Эксп. значения

 

 

 

 

 

 

 

 

 

 

 

 

 

 

 

 

 

 

 

 

 

 

 

 

 

Местные

 

 

Справочн. знач.

 

 

 

 

 

 

 

ξ

 

 

 

 

 

 

 

 

 

С

 

 

 

 

 

 

 

 

 

 

Эксп. значения

 

 

 

 

 

 

 

 

 

 

 

 

 

 

 

 

 

 

Кол

Справочн. знач.

 

 

 

 

 

 

 

 

 

 

 

 

 

 

 

 

 

 

 

 

 

 

 

 

 

 

ξ

 

 

 

 

 

 

 

 

 

 

Эксп. значения

 

 

 

 

 

 

 

 

 

 

 

 

 

 

 

 

 

 

Скорость v, м/с

 

 

 

 

 

 

 

 

 

 

 

 

 

Сопротивление сети h, м вод. ст.

 

 

 

 

 

 

 

 

 

 

 

 

 

 

 

Напор насоса H, м вод. ст.

 

 

 

 

 

 

 

 

 

 

 

 

 

Паспортный напор насоса H, м вод. ст.

 

 

 

 

 

 

 

 

 

 

 

 

 

 

 

 

20