Материал: лаб_раб_9

Внимание! Если размещение файла нарушает Ваши авторские права, то обязательно сообщите нам

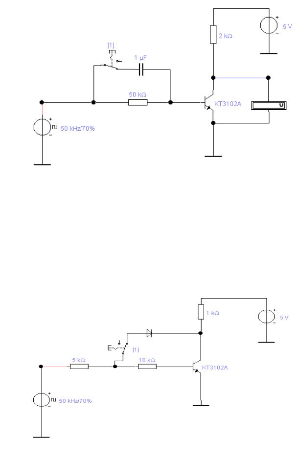
Рисунок 5 – Схема транзисторного ключа с ускоряющей емкостью

накопленных в коллекторном переходе зарядов. Этап рассасывания значительно снижает быстродействие ключа.

Вненасыщенных ключах предотвращают работу транзистора в режиме насыщения, вводя нелинейную обратную связь, реализуя работу транзистора в активном режиме.

Всхеме с нелинейной обратной связью (рис. 6) между коллектором и базой транзистора включают диод, имеющий меньшее прямое напряжение Uпр по сравнению с прямым напряжением коллекторного перехода Uкб.пр.

Рисунок 6 – Схема ненасыщенного транзисторного ключа

Когда транзистор заперт или работает в активном режиме, диод включен в обратном направлении и не влияет на работу ключа.

При переходе ключа в состояние «включено» напряжение на коллекторе Uкэ падает и если оно становится меньше напряжения базы Uбэ (Uкэ < Uбэ), диод отпирается на нем устанавливается прямое напряжение Uпр, Это напряжение фиксирует напряжение Uкэ и ток Iк, соответствующие

точке пересечения нагрузочной характеристики с выходной статической характеристикой на границе режима насыщения и активного режима работы транзистора. В этом режиме инжекция носителей из коллектора в базу и, следовательно, накопление не основных носителей в области базы не происходит. Благодаря этому значительно снижается и время рассасывания.

Остаточное напряжение на выходе включенного ключа (Uкэ.ост) может быть значительным Uкэ.ост> Uкн , что приведет к уменьшению выходного импульса и к снижению коэффициента использования питающего напряжения.

4.Порядок выполнения работы

4.1.Снятие передаточной характеристики транзисторного ключа

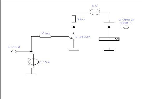
Снятие передаточной характеристики выполняется при помощи пакета программ Workbench ЕВА 5.0.

Для выполнения данного пункта л.р. необходимо открыть файл Эл.устр_9.1.ewb, находящийся в каталоге Workbench_5.0.

Схема, содержащаяся в данном файле показана на рис 7.

Рисунок 7 – Схема транзисторного ключа

Изменяя входное напряжение от 0 до 1.1В напряжение.

Данные измерений занести в таблицу 1.

Таблица 1

Uвх, В

 

0,1

0,2

0.3

0,4

0,5

0,6

0,65

0,66

0,7

0,8

 

0

Uвых,

 

 

 

 

 

 

 

 

 

 

 

В

 

 

 

 

 

 

 

 

 

 

 

 

 

 

 

 

 

 

 

 

 

 

 

измерить выходное

0,85

0,9

1,0

1,1

 

 

 

 

Определить значения U0вых макс. и U1вых мин.

 

U1вых мин - соответстствует напряжению, которое

предшествует

изменению показания (с красного на белый) индикатора на выходе.

U0вых макс. - соответстствует напряжению, которое

предшествует

изменению показания (с белый на красный) входного индикатора.

4.2. Исследование методов повышения быстродействия ключа

4.2.1.Исследование схемы насыщенного транзисторного ключа.

Для выполнения данного пункта л.р. необходимо открыть файл

Эл.устр_9.2.ewb, находящийся в каталоге Workbench_5.0.

Схема, содержащаяся в данном файле показана на рис 5, ключ

разомкнут.

Установить напряжение на входе равным 1,5 В, частота 50кГц, Rб = 50кОм, Rк = 2кОм, Eк = 5В.

Определить по осциллограмме t10зад.р. t01зад.р. (рисунок 3).

Для точного определения значений указанных характеристик установить развертку (Time base) - 0,2 μс/дел.

4.2.2. Исследование схемы транзисторного ключа с ускоряющей емкостью.

Для выполнения данного пункта л.р. необходимо открыть файл Эл.устр_9.2.ewb, находящийся в каталоге Workbench_5.0.

Схема, содержащаяся в данном файле показана на рис 5, ключ

замкнут.

Определить по осциллограмме t10зад.р. t01зад.р. (рисунок 3). Для точного определения значений указанных характеристик установить развертку (Time base) - 0,2 μс/дел.

4.3. Исследование работы ненасыщенного ключа.

4.3.1.Схема транзисторного ключа без диода.

Для выполнения данного пункта л.р. необходимо открыть файл

Эл.устр_9.3.ewb, находящийся в каталоге Workbench_5.0. Схема, содержащаяся в данном файле показана на рисунке 6. Ключ разомкнут. Определить по осциллограмме: по переднему фронту - t10зад.р.; по заднему фронту - t01зад.р. и tрасс. Порядок определения показан на рисунках 3 и рисунке 8. Для точного определения значений указанных характеристик установить развертку (Time base) - 0,2 μс/дел.

Uвх

t

Uвых

t

tрасс

Рисунок 8 – Определение tрасс

4.3.2. Схема транзисторного ключа с диодом.

Для выполнения данного пункта л.р. необходимо открыть файл Эл.устр_9.3.ewb, находящийся в каталоге Workbench_5.0. Схема, содержащаяся в данном файле показана на рисунке 6 . Ключ замкнут Определить по осциллограмме: по переднему фронту - t10зад.р.; по заднему фронту. t01зад.р и tрасс. Порядок определения показан на рисунках 3 и рисунке 8. Для точного определения значений указанных характеристик установить развертку (Time base) - 0,2 μс/дел.

5. Оформление отчета

5.1. По результатам таблицы 2 построить передаточную характеристику.

Определить значение U1вых мин и U0вых макс.

Определить по передаточной характеристике логический перепад U+ и U- 5.2. По результатам измерений, выполненным в пунктах 4.2.1. и 4.2.2. сравнить значения времени задержки распространения сигнала - t01зад.р и t10зад.р. Сделать выводы по результатам сравнения.

5.3. По результатам измерений, выполненным в пунктах 4.3.1. и 4.3.2.

сравнить значения времени задержки распространения сигнала t01зад.р ,

t10зад.р. и tрасс.

Выполнить расчет среднего арифметического величины задержки сигнала t01зад.р , t10зад.р. по формуле 3.

tзд. р.ср = 0,5(t01зад.р + t10зад.р)

Сделать выводы по результатам сравнения.

6.Содержание отчета.

1.Титульный лист, оформленный по шаблону

2.Содержание отчета.

3.Краткие теоретические сведения по лабораторной работе.

4.Принципиальные схемы для исследования свойств транзисторного ключа.

5.Таблицы с данными измерений. Осциллограммы.

6.Расчетные данные.

7.Выводы.