Материал: К.П.+пример+(1)

Внимание! Если размещение файла нарушает Ваши авторские права, то обязательно сообщите нам

Расчет годового объема работ по тр

Годовой объем работ ТР (в чел.-ч.) определяется:

, (28)

где: - годовой пробег парка подвижного состава, км.

- расчетная трудоемкость ТР на 1000 км пробега.

=11639 чел.-ч.

Годовой объем постовых работ ТР определится из выражения:

, (29)

где: - суммарная доля постовых работ текущего ремонта, выполняемых в зоне ТР (сумма трудоемкостей контрольно-диагностических, регулировочных, крепежных и разборочно-сборочных работ, принимается из вторых (нормативных) частей положений по маркам автомобилей или из [2, табл. 6]).

=2869,36 чел.-ч.

Расчет годового объема работ по самообслуживанию.

Годовой объем работ по самообслуживанию предприятия ( ) устанавливается в процентном отношении от годового объема вспомогательных работ ( ):

, (30)

где: - объем вспомогательных работ по предприятию, зависящих от количества автомобилей, обслуживаемых и рекомендуемых на данном АТП.

= 20…30% (при количестве от 100 до 200 автомобилей принимать большее значение , свыше 200 до 300 автомобилей среднее, свыше 300- меньшее).

- объем работ по самообслуживанию предприятия ( = 40-50% для комплексного АТП, = 55-61% для головного предприятия ПАТО, = 20-30% для филиала ПАТО).

=1622 чел.-ч.

Расчет годового объема работ в проектируемом подразделении

Годовой объем работ производственного отделения определяется по каждой марке автомобиля по формуле:

, (31)

где: - процент объема работ, выполняемых по ТР в данном отделении. Принимается согласно таблице 6.

- процент объема работ, выполняемых при ТО-2 и приходящихся на данное отделение. Суммарный объем этих работ составляет 5…10% и распределяются они равномерно по отделениям. =1,25…2,50%

= 2016,2 чел.-ч.

Расчет годового объема работ по диагностированию.

Объем работ по Д-1 ( ) определяется суммированием объема контрольно-диагностических работ ТО-1 и 50% объема контрольно-диагностических работ ТР. При определении объема работ Д-2 ( ) суммируется объем контрольно-диагностических работ ТО-2 и 50% объема контрольно-диагностических работ ТР:

(32)

(33)

где: - доля контрольно-диагностических работ в объеме ТР соответственно ТО-1, ТО-2 (берется из таблицы 6 и делится на 100).

- доля контрольно-диагностических работ в объеме ТР соответственно при общем (Д-1) и углубленном (Д-2) диагностировании (берется из таблицы 6 и делится на 100).

= 168,9 чел.-ч.

= 189,5 чел.-ч.

При организации работ по Д-1 и Д-2 на отдельных постах следует скорректировать годовые объемы работ ТО-1, ТО-2 путем исключения из них объемов диагностических работ, выполняемых при ТО-1( ), ТО-2 ( ):

(34)

(35)

где: - скорректированные годовые объемы работ по ТО-1, ТО-2 естественно, чел.-ч.

2.4 Расчет численности производственных рабочих

Технологически необходимо (явное) число рабочих определяется:

, (36)

где: - годовой объем работ по зоне ТО, ТР или участку, чел.-ч.

- годовой фонд времени технологически необходимого рабочему при 1-сменной работе, ч.

Фонд определяется продолжительностью смены (в зависимости от продолжительности рабочей недели) и числом рабочих дней в году,при 40 часовой рабочей недели за 2020 год фонд рабочего времени (Фт) составляет 1970 часов:

=1чел.

Принимаем численность производственных рабочих: 1 чел.

3 Проектирование производственного подразделения

3.1Технологический процесс в подразделении

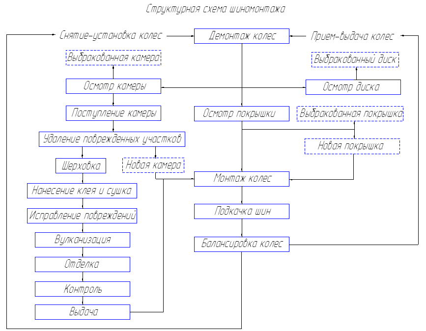
Схема последовательности выполнения основных операций технологических процессов шиномонтажного отделения приведена на рис. 2.

Поступающее в отделение для перемонтажа колесо устанавливается в стеллаж и регистрируется; перед демонтажем колесо моют в установке для мойки колёс и сушат в сушильной камере. Затем колесо подают на настил шиномонтажника и на стенд демонтажа шин. После демонтажа покрышку осматривают с наружной и внутренней стороны. Для удобства осмотра изнутри предназначен ручной борторасширитель. Камеру направляют в вулканизационное отделение для контроля и ремонта (при необходимости).

При необходимости дисковый обод колеса очищают от ржавчины на стане для очистки ободов и складывают на стеллаж.

Погнутые замочные кольца правят на установке для правки замочных колец. При необходимости замочные кольца очищаются от ржавчины на верстаке металлической щеткой. Очищенные диски и кольца направляются в малярное отделение для окраски.

Исправленные покрышки хранят в стеллаже, а камеры и ободные ленты на вешалке. После комплектации шина монтируется на обод на шиномонтажном стенде. Затем колесо устанавливается в предохранительную клеть где накачивается воздухом, подаваемым от воздухораздаточной колонки. Балансировка смонтированных колёс производится на стенде для статической балансировки колёс грузовых автомобилей. Готовые колеса хранятся в стеллаже.

Вулканизационное отделение расположено в отдельном помещении непосредственно граничащим с постом смены колёс и шиномонтажным отделением. В помещении размещено оборудование для ремонта камер и местного ремонта покрышек.

Шины и камеры поступающие в ремонт помещают на стеллаж и вешалку. У принятых в ремонт шин определяют группу и способ восстановления, а затем эти шины маркируют.

Шины осматривают с наружи и изнутри, поврежденные места вырезают на спредере и шерохуют. Наносятся починочные материалы и устанавливают в шкаф для просушки, а затем вулканизируют. Готовые покрышки отделывают.

Камеры проверяют в ванне на герметичность, и отмечают места проколов. Затем камеру шерохуют в месте повреждения, наносят починочные материалы и вулканизируют. Готовые остывшие камеры отделывают.

Рис. 2Схема основных операций

3.2 Подбор технологического оборудования

Подбор технологического оборудования, технологической и организационной оснастки для шиномонтажного и вулканизационного участка производим с учетом рекомендаций типовых проектов рабочих мест.

К технологическому оборудованию относят стационарные, передвижные и переносные стенды, станки, всевозможные проборы и приспособления, занимающие самостоятельную площадь на планировке, необходимые для выполнения работ всех видов работ.

К организационной оснастке относят производственный инвентарь (верстаки, стеллажи, шкафы, столы), занимающий самостоятельную площадь на планировке.

К технологической оснастке относят всевозможный инструмент, приспособления, приборы, не занимающие самостоятельной площади.

Основное технологическое оборудование подбирается по табелям технологического оборудования, справочникам и каталогам, можно использовать также каталог нестандартного оборудования, разработанного и выпускаемого научно-производственным объединением НПО «Транстехника». Данные заносятся в таблицу2.

Таблица2 – Подбор оборудования

Наименование

Тип или модель

Габаритные размеры, мм.

Кол - во

Площадь м2

(общая)

Одноярусный стеллаж с покрышками

1193-П

750х1050

1

0,78

Шиномонтажный станок

BEISSBARTH MS 70

650х1140

1

0,74

Стенд для правки дисков

Фаворит

580х1300

1

0,75

Клеть для накачки шин

КС-115

650х1600

1

1,04

Умывальник

-

-

1

-

Ларь для отходов

-

-

1

-

Верстак

Ш-303

800х1330

1

1,06

Слесарные тиски

Ш-371

-

1

-

Борторасширитель

ПТМ1

-

1

-

Шероховальный станок

ТА-255

600х800

1

0,48

Вулканизатор

Эльф

580х850

1

0,49

Настенная вешалка для камер

Ш-503

-

2

-

Ванна для проверки камер

Ш-902

1200

1

0,27

Итог:

14

5,61