|
исследования |
немногочисленных наблюдений |
|
подтверждают |
|
|
эффективность в |
|
|
отношении |
|
|
гемодинамических |
|
|
показателей, физической |
|
|
работоспособности, |
|
|
выживаемости |
|
Примечание: ЛАГ – легочная артериальная гипертензия; СЗСТ – системные заболевания соединительной ткани; ВПС – врожденные пороки сердца; ВИЧ – вирус иммунодефицита человека; ДЗЛА – давление заклинивания легочных капилляров; ЛСС – легочнососудистое сопротивление; ОФВ1 – объем форсированного выдоха; ФЖЕЛ – форсированная жизненная емкость легких; ОЕЛ – общая емкость легких; DLCO – диффузионная способность легких по оксиду углерода; раО2 – парциальное давление кислорода; ФН – физическая нагрузка; МСКТ – мультиспиральная компьютерная томография; V/Q – вентиляционно-перфузионная; БАЛ – бронхоальвеолярный лаваж.
Таблица 15. Дифференциальная диагностика между легочной гипертензией,
ассоциированной с патологией левых камер сердца, и легочной артериальной
гипертензией (адаптировано из McLaughlin V.V., et al., 2016)
|
Предполагаемая |
Предполагаемая легочная |
|
легочная артериальная |
гипертензия, ассоциированная |
|
гипертензия |
с патологией левых камер |
|
|
сердца |
Клинические признаки |
Моложе, семейный |
Старше, артериальная |
|
анамнез, факторы риска, |
гипертензия, сахарный диабет, |
|
ассоциированные |
ИБС, индекс массы тела |
|
заболевания (СЗСТ, ВПС, |
> 30кг/м2, клиническая картина |
|
ВИЧ и др.) |
застойной сердечной |
|
|
недостаточности, сердечная |
|
|
астма/отек легких в анамнезе, |
|
|
ортопноэ |
ЭКГ |
Поворот электрической |
Поворот электрической оси |
|
оси вправо, гипертрофия |
влево, гипертрофия ЛЖ, |
|
ПЖ |
фибрилляция предсердий |
|
Эхокардиография |
|
Правый желудочек |
Увеличен |
Может быть увеличен |
Левое предсердие |
Норма |
Увеличено |
Соотношение правого и |
Правое |
Правое предсердие меньше |
левого предсердий |
предсердие больше левого |
левого предсердия |
|
предсердия |
|
Межжелудочковая |
Прогиб влево |
Прогиб вправо |
перегородка |
|
|
Трансмитральный |
≤ 1 |
> 1 |
кровоток, соотношение |
|
|
Е/А |
|
|
Допплерограмма |
< 8 |
> 10 |
латерального сегмента |
|
|
фиброзного кольца |
|
|
|
161 |
|
митрального клапана |
|
|
Е/Еm |
|
|
Рентгенограмма |
Увеличение правых камер, |
Застойные изменения в легких, |
органов грудной клетки |
расширена легочная |
линии Керли, плевральный |
|
артерия, обеднение |
выпот, увеличение левых камер |
|
легочного кровотока на |
сердца |
|
периферии |
|
Исследование |
Норма или легкие |
Норма или легкие обструктивные |
неспровоцированных |
обструктивные |
нарушения, ДЛСО – норма, |
дыхательных объемов и |
нарушения, ДЛСО – |
капиллярное рСО2 > 36 мм рт. ст. |
потоков, исследование |
норма или легко снижена, |
|
диффузионной |
капиллярное рСО2 ≤ |
|
способности легких |
36 мм рт. ст. |
|
Биомаркеры |
BNP/NT-proBNP повышен |
BNP/NT-proBNP повышен |
Эргоспирометрия |
Низкий PetCO2, снижается |
PetCO2 – норма или слегка |
|
при ФН. |
снижен, не снижается при ФН, |
|
Высокий Ve/VCO2, |
Ve/VCO2, не повышается при ФН |
|
повышается при ФН |
|
МСКТ органов грудной |
Используется для |
Используется для исключения |
клетки с внутривенным |
исключения ЛГ группы 3 |
ЛГ группы 3 и 4 |
болюсным |
и 4 |
|
контрастированием |
|
|
Сцинтиграфия легких |
Используется для |
Используется для исключения |
перфузионная в |
исключения ХТЭЛГ |
ХТЭЛГ |
сочетании со |
|
|
сцинтиграфией легких |
|
|
вентиляционной |
|
|
Чрезвенозная |
ДЗЛА ≤ 15 мм рт. ст., |
ДЗЛА > 15 мм рт. ст., |
катетеризация сердца |
ЛСС > 3 ед. Вуда, |
ДПГ < 5 мм рт. ст., но может |
|
ДПГ >7 мм рт. ст. |
быть и > 7 мм рт. ст. |
Примечание: ЛАГ – легочная артериальная гипертензия; СЗСТ – системные заболевания соединительной ткани; ВПС – врожденные пороки сердца; ВИЧ – вирус иммунодефицита человека; АГ – артериальная гипертензия; ИБС – ишемическая болезнь сердца; ИМТ – индекс массы тела; СН – сердечная недостаточность; ЭКГ – электрокардиограмма; ПЖ – правый желудочек; ЛЖ – левый желудочек; ДЛСО – диффузионная способность легких по оксиду углерода; рСО2 – парциальное давление двуокиси углерода; BNP/NT-proBNP – натрийуретический пептид и N-концевой натрийуретический пропептид; PetCO2 – парциальное давление углекислого газа в конце выдоха; Ve/VCO2 пик – вентиляторный эквивалент двуокиси углерода; МСКТ – мультиспиральная компьютерная томография; V/Q – вентиляционно-перфузионная; ДЗЛА – давление заклинивания легочных капилляров; ЛСС – легочно-сосудистое сопротивление; ДПГ – диастолический пульмональный градиент.
162
Таблица 17. Алгоритм динамического наблюдения пациентов с легочной
артериальной гипертензией (адаптировано по материалам 6th World Symposium on
Pulmonary Hypertension, 2018) [6]
|
Исходно |
Каждые |
Каждые |
Через 3-4 |
В случае |
|
|
3-6 |
6-12 |
месяца после |
ухудшения |
|
|
месяцев |
месяцев |
изменения |
|
|
|
|
|
терапии |
|
|
|
|
|
|
|
Клиническая оценка и |
+ |
+ |
+ |
+ |
+ |
определение ФК |
|
|
|
|
|
|
|
|
|
|
|
ЭКГ |
+ |
+ |
+ |
+ |
+ |
|
|
|
|
|
|
ТШХ / шкала Борга |
+ |
+ |
+ |
+ |
+ |
|
|
|
|
|
|
Пульсоксиметрия |
+ |
+ |
+ |
+ |
+ |
|
|
|
|
|
|
Эргоспирометрия |
+ |
|
+ |
|
+* |
|
|
|
|
|
|
Эхокардиография |
+ |
|
+ |
+ |
+ |
|
|
|
|
|
|
Стандартное |
+ |
+ |
+ |
+ |
+ |
лабораторное |
|
|
|
|
|
обследование |
|
|
|
|
|
|
|
|
|
|
|
BNP/NT-proBNP |
+ |
+ |
+ |
+ |
+ |
|
|
|
|
|
|
Чрезвенозная |
+ |
|
+* |
+* |
+* |
катетеризация сердца |
|
|
|
|
|
|
|
|
|
|
|
Примечание: * – рекомендуется рассмотреть возможность.
163
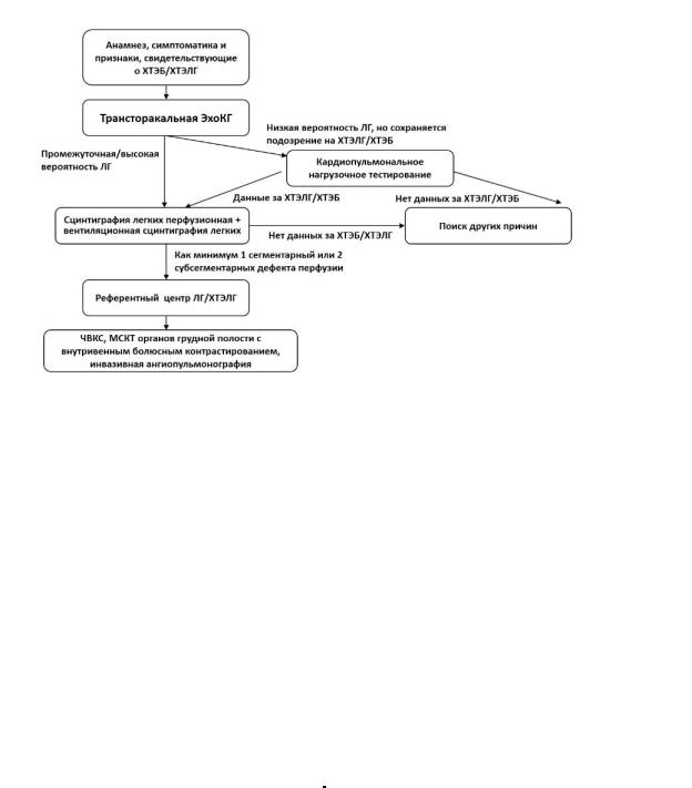
Рисунок 3. Алгоритм обследования больного с подозрением на хроническую тромбоэмболическую легочную гипертензию и хроническую тромбоэмболическую болезнь (адаптировано из Wilkens H, et al., 2018) [33]
Таблица 18. Выполнение стандарта обследования в зависимости от уровня
медицинского учреждения
|
|
Уровень |
|
Наименование медицинской услуги |
|
медицинской |
|
Уровень МСП |
организации |
||
|
|||
|
|
|
|
Регистрация электрокардиограммы |
Первичная |
Региональный |
|
|
|
|
|
Холтеровское мониторирование ЭКГ |
Первичная |
Региональный |
|
|
|
|
|
Прицельная рентгенография органов |
|
|
|
грудной клетки |
Первичная |
Региональный |
|
|
|
|
|
Ультразвуковое исследование органов |
|
|
|
брюшной полости (комплексное) |
Первичная |
Региональный |
|
|
|
|
|
Эхокардиография |
Первичная/ |
|
|
специализированная |
Региональный |
||
|
|||
|
|
|
|
Эхокардиография чреспищеводная |
Специализированная |
Региональный |
|
|
|
|
|
МСКТ органов грудной клетки с |
|
|
|
внутривенным болюсным |
Специализированная |
Региональный |
|
|
|
|
|
|
164 |
|
контрастированием |
|
|
|
|
|
|
|
Сцинтиграфия легких перфузионная |
|
Региональный/ |
|
Специализированная |
экспертный центр |
||
|
|||
|
|
|
|
Сцинтиграфия легких перфузионная в |
|
|
|
сочетании со сцинтиграфией легких |
|
|
|
вентиляционной |
Специализированная |
Экспертный центр |
|
|
|
|
|
Коронарография (при наличии показаний) |
Специализированная |
Региональный |
|
|
|
|
|
Ангиопульмонография |
|
Региональный/ |
|
Специализированная |
экспертный центр |
||
|
|||
|
|
|
|
Стандартное лабораторное обследование |
Первичная |
Региональный |
|
|
|
|
|
Определение антител классов M, G (IgM, IgG) |
|
|
|
к вирусу иммунодефицита человека ВИЧ-1 |
|
|
|
(Human immunodeficiency virus HIV 1) в |
Первичная + |
|
|
|
Региональный |
||
крови, Определение антител классов M, G |
специализированная |
||
(IgM, IgG) к вирусу иммунодефицита |
|
||
|
|
||
человека ВИЧ-2 (Human immunodeficiency |
|
|
|
virus HIV 2) в крови |
|
|
|
|
|
|
|
Иммунологические тесты |
Специализированная |
Региональный |
|
|
|
|
|
Генетическое обследование |
Специализированная |
Экспертный центр |
|
|
|
|
|
N-терминальный фрагмент мозгового |
|
|
|
натрийуретического пропептида (NT- |
Специализированная |
Региональный |
|
proBNP) |
|
|
|
|
|
|
|
Исследование неспровоцированных |
|
|
|
дыхательных объемов и потоков, |
Специализированная |
Экспертный центр |
|
исследование диффузионной способности |
|||
|
|
||
легких |
|
|
|
|
|
|
|
Полисомнографическое исследование |
Специализированная |
Экспертный центр |
|
|
|
|
|
Бронхоскопия с цитологическим |
|
Региональный/ |
|
исследованием лаважной жидкости |
Специализированная |
экспертный центр |
|
|
|
|
|
Магнитно-резонансная томография |
|
|
|
сердца и магистральных сосудов |
Специализированная |
Экспертный центр |
|
|
|
|
|
Чрезвенозная катетеризация сердца |
Специализированная |
Экспертный центр |
|
|
|
|
|
Эргоспирометрия |
Специализированная |
Экспертный центр |
|
|
|
|
|
|
165 |
|