Материал: Изучение ассортимента и потребительских свойств шоколада молочного, поступающего по импорту в розничную сеть г. Орла

Внимание! Если размещение файла нарушает Ваши авторские права, то обязательно сообщите нам

J =  = 1,2

Образец №3:

К =  +  +  + = 4,96;

Ц =5 * = 5,6;

J =  = 0,88.

Образец № 4:

К =  +  +  + = 4,96;

Ц =5 * = 8;

J =  = 0,62.

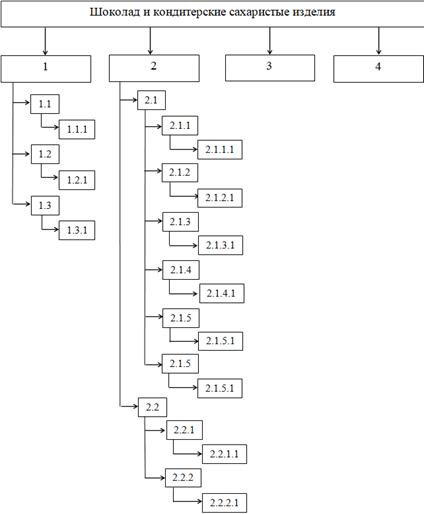
Приложение Е


Пояснения:

.1 Шоколад обыкновенный без добавлений;

.2 Шоколад обыкновенный без добавлений витаминизированный и лечебно-профилактический;

.1 Шоколад обыкновенный с добавлением сухого молока;

.2 Шоколад обыкновенный с добавлением сухого молока и орехов;

.3 Шоколад обыкновенный с добавлением сухого молока и других добавок (кофе, корица, изюм);

.4 Шоколад обыкновенный с добавлением цукатов, изюма, меда, кофе и т.п.;

.5 Шоколад обыкновенный с добавлением сухого обезжиренного молока;

.6 Шоколад обыкновенный с добавлениями витаминизированный и лечебно-профилактический;

.7 Шоколад обыкновенный с добавлениями и витаминизированный прочий;

.1 Шоколад десертный без добавлений;

.2 Медали шоколадные;

.3 Фигуры шоколадные;

.4Шоколад десертный без добавлений витаминизированный и лечебно-профилактический;

.1 Шоколад десертный с добавлением сухого молока и сливок;

.2 Шоколад десертный с добавлением сухого молока и орехов;

.3 Шоколад десертный с добавлением сухого молока и других добавок ( кофе, корица, цитрусовая корочка и т.п.);

.4 Шоколад десертный с добавлением орехов, карамельной и вафельной крошки и т.п.;

.5 Фигуры шоколадные;

.6 Шоколад десертный с добавлением сгущенного молока;

.7 Шоколад десертный с добавлением витаминизированный и лечебно-профилактический ;

.8 Шоколад десертный с добавлением витаминизированный прочий;

.1 Шоколад пористый десертный без добавлений;

.2 Шоколад пористый десертный с добавлениями;

.1 Шоколад с начинками молочный;

.2 Батоны шоколадные;

.3 Шоколад обыкновенный с начинками;

.4 Фигуры шоколадные;

.5 Шоколад с начинками витаминизированный и лечебно-профилактический;

.6 Шоколад с начинками прочий;

.1 Какао-порошок товарный;

.1 Глазурь жировая;

.2 Глазурь шоколадная;

.3 Пралине шоколадно-ореховое;

.4 Какао-порошок производственный;

.5 Полуфабрикаты лечебно-профилактические;

.6 Виды полуфабрикатов другие;

.1 Шоколад в порошке;

.2 Пасты шоколадные;

.3 Шоколад специального назначения;

.4 Шоколад белый;

.5 Шоколад соевый;

.6 Шоколад в порошке лечебно-профилактический;

.7 Шоколад на кондитерском жире соевый и сладкие плитки.

Приложение Ж


Рисунок З.1. Классификация молочного шоколада по ОКПД

Пояснения:

Шоколад и пищевые продукты, содержащие какао (кроме подслащенного какао-порошка), в неупакованном виде;

.1Шоколад в неупакованном виде;

.1.1 Шоколад в неупакованном виде;

.2 Глазурь шоколадная;

.2.1 Глазурь шоколадная;

.3 Продукты пищевые прочие, содержащие какао ( кроме подслащенного какао-порошка), в неупакованном виде;

.3.1 Продукты пищевые прочие, содержащие какао ( кроме подслащенного какао-порошка), в неупакованном виде;

. Шоколад и пищевые продукты, содержащие какао (кроме подслащенного какао-порошка), в упакованном виде;

.1 Шоколад в упакованном виде;

.1.1 Шоколад обыкновенный в упакованном виде;

.1.1.1 Шоколад обыкновенный в упакованном виде;

.1.2 Шоколад молочный в упакованном виде;

.1.2.1 Шоколад молочный в упакованном виде;

.1.3 Шоколад десертный в упакованном виде;

.1.3.1 Шоколад десертный в упакованном виде;

.1.4 Шоколад пористый в упакованном виде;

.1.4.1 Шоколад пористый в упакованном виде;

.1.5 Шоколад с крупными добавлениями в упакованном виде;

.1.5.1 Шоколад с крупными добавлениями в упакованном виде;

.1.6 Шоколад в упакованном виде прочий, не включенный в другие группировки;

.1.6.1 Шоколад в упакованном виде прочий, не включенный в другие группировки;

.2 Изделия шоколадные;

.2.1 Изделия шоколадные с начинкой;

.2.1.1 Изделия шоколадные с начинкой;

.2.2 Изделия шоколадные без начинки;

.2.2.1 Изделия шоколадные без начинки;

.3 Конфеты шоколадные;

.3.1 Конфеты шоколадные, содержащие алкоголь;

.3.1.1 Конфеты шоколадные, содержащие алкоголь;

.3.2 Конфеты шоколадные с начинкой между слоями вафель;

.3.2.1 Конфеты шоколадные с начинкой между слоями вафель;

.3.3 Конфеты шоколадные с молочными и фруктовыми корпусами;

.3.3.1 Конфеты шоколадные с молочными и фруктовыми корпусами;

.3.4 Конфеты шоколадные с марципановыми, ореховыми и пралиновыми корпусами;

.3.4.1 Конфеты шоколадные с марципановыми, ореховыми и пралиновыми корпусами;

.3.5 Конфеты шоколадные с грильяжными корпусами и корпусами на карамельной основе;

.3.5.1 Конфеты шоколадные с грильяжными корпусами и корпусами на карамельной основе;

.3.6 Конфеты шоколадные без начинки;

.3.6.1 Конфеты шоколадные без начинки;

.3.7 Конфеты шоколадные, не включенные в другие группировки, прочие;

.3.7.1 Конфеты шоколадные, не включенные в другие группировки, прочие;

.4 Конфеты, глазированные шоколадной и шоколадно-молочной глазурью;

.4.1 Конфеты, глазированные шоколадной и шоколадно-молочной глазурью, с помадным корпусом;

.4.1.1 Конфеты, глазированные шоколадной и шоколадно-молочной глазурью, с помадным корпусом;

.4.2 Конфеты, глазированные шоколадной и шоколадно-молочной глазурью, с ликерными, молочными и фруктовыми корпусами;

.4.2.1 Конфеты, глазированные шоколадной и шоколадно-молочной глазурью, с ликерными, молочными и фруктовыми корпусами;

.4.3 Конфеты, глазированные шоколадной и шоколадно-молочной глазурью, с кремовыми и сбивными корпусами;

.4.3.1 Конфеты, глазированные шоколадной и шоколадно-молочной глазурью, с кремовыми и сбивными корпусами;

.4.4 Конфеты, глазированные шоколадной и шоколадно-молочной глазурью, с начинками между слоями вафель;

.4.4.1 Конфеты, глазированные шоколадной и шоколадно-молочной глазурью, с начинками между слоями вафель;

.4.5 Конфеты, глазированные шоколадной и шоколадно-молочной глазурью, с марципановыми, ореховыми и пралиновыми корпусами;

.4.5.1 Конфеты, глазированные шоколадной и шоколадно-молочной глазурью, с марципановыми, ореховыми и пралиновыми корпусами;

.4.6 Конфеты, глазированные шоколадной и шоколадно-молочной глазурью, с грильяжными корпусами на карамельной основе;

.4.6.1 Конфеты, глазированные шоколадной и шоколадно-молочной глазурью, с грильяжными корпусами на карамельной основе;

.4.7 Конфеты, глазированные шоколадной и шоколадно-молочной глазурью, с комбинированными корпусами и шоколадными слоями;

.4.7.1 Конфеты, глазированные шоколадной и шоколадно-молочной глазурью, с комбинированными корпусами и шоколадными слоями;

.4.8 Плоды, фрукты, ягоды, цукаты, глазированные шоколадной и шоколадно-молочной глазурью;

.4.8.1 Плоды, фрукты, ягоды, цукаты, глазированные шоколадной и шоколадно-молочной глазурью;

.4.9 Конфеты, глазированные шоколадной и шоколадно-молочной глазурью прочие, не включенные в другие группировки;

.4.9.1 Конфеты, глазированные шоколадной и шоколадно-молочной глазурью прочие, не включенные в другие группировки;

.5 Продукты пищевые прочие, содержащие какао ( кроме подслащенного какао-порошка), в упакованном виде;

.5.1 Продукты пищевые прочие, содержащие какао ( кроме подслащенного какао-порошка), в упакованном виде.