Материал: Государственное регулирование малого бизнеса

Внимание! Если размещение файла нарушает Ваши авторские права, то обязательно сообщите нам

Также важно учитывать, что в перспективе возможности организации новых малых фирм будет ограничивать неблагоприятное демографическое положение России. Ведь инициативная деятельность присуща людям молодого и среднего трудоспособного возраста, которые более восприимчивы к нововведениям, не боятся риска. Да и мигрируют, как правило, люди профессионально подготовленные, имеющие высокий уровень квалификации, способные найти применение своим знаниям и навыкам в малом предпринимательстве.

Уменьшение естественного прироста населения вкупе с оттоком наиболее экономически активной его части уменьшает шансы поступательного развития экономики России, в т.ч. и малого предпринимательства. Более того, с изменением демографической структуры меняется спрос на товары и услуги как в количественном выражении, так и по ассортименту. "Доходы населения непосредственно влияют на развитие малого предпринимательства, поскольку сужают возможность приобретения потребительских товаров и услугу".

Следует принимать во внимание, что многие из традиционных проблем малого бизнеса, такие как недостаток финансирования, трудности в эксплуатации высокотехнологичного оборудования, недостаток управленческих навыков, низкая производительность труда, административные барьеры, существенно обостряются в условиях глобальной интеграции в мировую систему торговли. Уже более года назад Россия вступила в ВТО. В этой связи для малых предприятий обострились (а в ближайшей перспективе обострятся ещё более) следующие бизнес-риски. Это, конечно же, ослабление протекционизма российских производителей и малых торговых компаний в результате снижения ввозных пошлин. Социолог и экономист В. Иноземцев считает: "Производители оказались в условиях усиления глобальной конкуренции и заполнения рынка более конкурентоспособными товарами. Многим малым торговым компаниям приходится трудно".

Сейчас на рынке цены на товар определяют крупные компании, которые импортируют, например, бразильские окорочка или аксессуары к мобильным телефонам. До вступления страны в ВТО малый бизнес закупал эти товары за рубежом по "серым схемам", а продавал по цене ниже, чем у крупных компаний. Но для последних себестоимость теперь снизилась. А. Третьяков, сопредседатель Санкт-Петербургского независимого Координационного совета по малому и среднему предпринимательству полагает: "Опережающий рост доходности крупных компаний оказывает давление на торговый малый бизнес".

Безусловно, при вступлении России в ВТО возник и ряд возможностей для малых предприятий, которыми они не обладали ранее. В первую очередь, такие возможности открылись для предприятий производственного сектора, выпускающих продукцию с высокой степенью переработки или высокотехнологичную продукцию. Имеет место перспектива роста данной группы фирм, которая обусловлена тем, что основные тарифные уступки со стороны ВТО предоставляются именно этим товарным группам. К сожалению, доля малых предприятий в торговле высокотехнологичной продукцией составляет в настоящее время не более 2-5 %. Вместе с тем, для малых предприятий, обладающих большой гибкостью и повышенными адаптационными способностями к меняющимся внешним условиям, преимущества, предоставляемые ВТО производителям данной группы товаров, могут стимулировать рост малых предприятий в высокотехнологичных отраслях.

Необходимо отметить, что усиление роли малого бизнеса в экономике России в перспективе справедливо связывается также и с развитием наукоемкого производства. Применение некоторых наукоемких технологий позволяет сокращать общее количество технологических операций. В этом отношении положительным примером может служить технология российского научно-производственного объединения "СИСТРОМ", запатентованная в нескольких странах мира. Высокоэффективная технология позволяет производить облицовочную плитку, тротуарную плитку, облицовочный кирпич без термической обработки, без дополнительной полировки поверхности, без применения полимерных добавок, а также дополнительного измельчения цемента и песка. Благодаря сокращению общего числа операций данная технология достаточно широко применяется на малых предприятиях.

Успешное развитие малого предпринимательства невозможно без освоения инноваций. Для стимулирования развития инновационной сферы необходимо создать конкуренцию, которая возможна при наличии налоговых стимулов. Это снижение пошлин на оборудование, решение таможенных проблем, введение налоговых льгот, предоставление малым предприятиям на льготных условиях энергии и арендуемых помещений. "Любые изменения в сфере налогообложения, бюджетной практики, определения меры социальной ответственности и т.д. не могут не быть влияющими детерминантами на развитие малого предпринимательства, так как меняют потенциал получаемого предпринимательского дохода".

Определяющее значение имеет прямое государственное участие в помощи предпринимателям в их бизнесе. "Необходим, безусловно, механизм более четкого комбинирования прямого и косвенного способов влияния государства на объемы поддержки малого предпринимательства и в том же ключе отход от чрезмерной налоговой фискальности его действий по отношению к предпринимательской сфере регионов".

Таким образом, в перспективе концептуально важным является гибкая и эффективная форма государственного финансового участия в поддержке малого предпринимательства.

Для устранения кадровой проблемы необходимо подготовить квалифицированных руководителей инновационных проектов, что требует времени и затрат. Во-первых, действенным будет открытие новых инновационно-технических центров при учебных заведениях. Во-вторых, проблему нехватки знаний и опыта могут решить бизнес-инкубаторы. Справиться с низкой мотивацией исследователей поможет цепочка стимулов, направленных на рост интереса к выгодному и перспективному бизнесу.

В целях оздоровления финансовых механизмов следует разрабатывать новые венчурные программы финансирования. Нужно осознать необходимость создания большого количества инновационно-технических центров, технопарков и бизнес-инкубаторов, которые могут реально поддержать малый бизнес.

Для перспективного развития малого бизнеса правительственные инициативы должны принимать во внимание все указанные выше факторы, которые влияют на предпринимательскую активность, и использовать эти особенности, чтобы содействовать объединению малых предприятий. Организация сотрудничества между малыми предприятиями позволит удачно совмещать преимущества небольшого размера бизнеса и большей гибкости с экономией от масштаба на региональных, национальных и мировых рынках.

В целом, для дальнейшего развития малого предпринимательства и повышения эффективности его деятельности необходима помощь этому сектору экономики по следующим направлениям:

разработка и реализация предпринимателями совместно с учеными-экономистами инвестиционных проектов в сфере науки, высоких технологий и инноваций в целях обеспечения на малых предприятиях более высокого уровня организации производственных процессов, получения ими существенных конкурентных преимуществ на межрегиональном и международном рынках;

проведение анализа кадрового обеспечения, состояния подготовки кадров в малом предпринимательстве;

создание перечня научно-исследовательских разработок, выполненных вузами России по проблемам малого бизнеса;

обобщение опыта и полученных результатов реализации программ поддержки малого предпринимательства в других странах;

проведение семинаров, конференций, круглых столов по вопросам деятельности малого предпринимательства при совместном участии предпринимателей, ученых, представителей органов власти и общественных организаций;

осуществление периодического мониторинга по выявлению проблем, возникающих в деятельности субъектов малого предпринимательства. Данные мониторинга дают возможность органам государственного управления, а также другим участникам рыночных отношений при адаптации к рынку осуществлять меры регулирующего характера.

Мировой опыт свидетельствует, что государственная политика поддержки малого предпринимательства должна сводиться не к защите бизнеса от конкуренции или созданию для него особых, "тепличных" условий, а обеспечению таких, которые бы постоянно стимулировали внутрифирменный процесс генерации технологического совершенствования и обучения, повышения конкурентоспособности фирмы. Так, в ЕС разработано специальное положение, содержащее общие принципы государственной политики в области малого и среднего бизнеса (см. приложение 4).

Премьер-министр России Д.А. Медведев поручил представить в Правительство РФ предложения по совершенствованию механизма предоставления государственных гарантий при осуществлении инвестиционных проектов на территории России, ориентированных на субъекты малого и среднего предпринимательства. Поручение дано Минэкономразвития России совместно с Минфином России и Внешэкономбанком. Предложения должны быть представлены в установленном порядке до 20 января 2014 г..

Итак, государственная политика поддержки предпринимательства в России должна стать самостоятельным системным направлением решения социально-экономических задач. Она должна строиться на принципе создания благоприятных и стабильных условий для развития малого предпринимательства, особенно в тех направлениях деятельности, которые дают максимальный социально-экономический эффект. Меры государственного регулирования должны предусматривать использование местных институтов, групп отраслей и внутрифирменных связей для создания и усиления микроэкономических основ укрепления конкурентоспособности малого предпринимательства и на мировых рынках. С опорой на внутренний потенциал, в перспективе меры государственной поддержки малых предприятий должны быть направлены на новое динамичное развитие рынков труда и капиталов для малых предприятий. Улучшение общих экономических условий для развития малого бизнеса будет способствовать росту количества и улучшению качества всего российского бизнеса.

Заключение

Малый бизнес - это предпринимательская деятельность, осуществляемая субъектами рыночной экономики при определенных, установленных законами, государственными органами или другими представительными организациями критериях (показателях), конституирующих сущность этого понятия. Как часть экономической системы малое предпринимательство вносит свой особый вклад в развитие регионов: увеличивает количество занятых, следовательно, снижает уровень безработицы; производит товары для населения, т.е. наполняет потребительский рынок, в первую очередь региональный; снижает нагрузку на органы местного самоуправления по соблюдению социальных гарантий.

Гибкость малого предпринимательства позволяет быстро реагировать на конъюнктуру рынка и формировать новый спрос на товары и услуги. Предоставление большого ассортимента услуг не только населению, но и различным предприятиям и организациям повышает комфортность проживания граждан. Получение доходов от предпринимательской деятельности благоприятно сказывается на жизненном уровне населения в целом и способствует формированию среднего класса. Малое предпринимательство усиливает конкурентную среду и тем самым помогает прогрессивному развитию экономики территории в целом. Уровень развития малого бизнеса напрямую определяет степень развития экономики государства в целом. Отсюда следует, что поддержка малого бизнеса - это поддержка рыночной, конкурентной экономики в целом.

Федеральная финансовая программа поддержки малого и среднего предпринимательства реализуется с 2005 г. Порядок предоставления средств федерального бюджета на конкурсной основе в виде субсидии бюджетам субъектов Российской Федерации установлен Постановлением Правительства РФ от 27.02.2009 № 178 (ред. от 28.06.2012) "О распределении и предоставлении субсидий из федерального бюджета бюджетам субъектов Российской Федерации на государственную поддержку малого и среднего предпринимательства, включая крестьянские (фермерские) хозяйства".

Основной задачей Программы является увеличение количества созданных субъектов МСП, а также количества созданных и сохраненных рабочих мест. Задачи повышения роли государственной поддержки малого бизнеса и формирования её рациональной структуры обусловливают необходимость оценки эффекта от затрачиваемых средств. Оценивать эффективность государственной поддержки малого предпринимательства необходимо именно в рамках программ поддержки, а не развития малого предпринимательства в целом. Эффективность поддержки малого предпринимательства - это отношение экономического и социального эффекта от реализации программных мероприятий к необходимым для его достижения бюджетным затратам. В конечном счете, уровень эффективности системы поддержки малого предпринимательства, реализации программ поддержки и развития малого предпринимательства зависит от совершенства отдельных её элементов (подсистем) и их взаимодействия.

Основные причины недостаточного развития малого бизнеса в нашей стране связаны с несовершенным законодательством в отношении малых форм хозяйствования, административными барьерами, отсутствием или неразвитостью финансово-кредитных институтов, высокими процентными ставками для малого предпринимательства, множеством контролирующих организаций, мешающих работе, и т.п.

Актуальной проблемой остается разработка и реализация программ поддержки малого предпринимательства, ключевыми положениями которых могут стать следующие: 1. программа поддержки предприятий в первые 2-3 года их функционирования; 2. формирование производственной и рыночной инфраструктуры: материально-техническое обеспечение, бизнес-инкубаторы, венчурные фирмы, консультационные услуги, рыночная информация и др.; 3. оптимизация взаимоотношений с органами государственного управления, в совокупности образующими внешнюю среду жизнедеятельности предприятия; 4. совершенствование деятельности государства по формированию правовой базы, реализации программ помощи по направлениям деятельности; 5. развитие системы мониторинга процессов адаптации субъектов малого предпринимательства к условиям реальной рыночной среды, придание процессу прозрачности в информационном поле.

Список литературы

Нормативно-правовые акты

1.     Кoнcтитуция Poccийcкoй Фeдepaции. Пpинятa нa вceнapoднoм гoлocoвaнии 12.12.1993 (c пoпpaвкaми oт 30.12.2008) // Poccийcкaя гaзeтa. - 21.01.2009.

2.      Соглашение Правительств государств - участников СНГ от 17.01.1997 "О поддержке и развитии малого предпринимательства в государствах - участниках СНГ" // Российская газета ("Экономический союз"). - 01.02.1997.

.        Гражданский кодекс Российской Федерации (часть первая) от 30.11.1994 № 51-ФЗ (ред. от 02.11.2013) // #"820437.files/image005.gif">

Таблица 2 Основные показатели деятельности малых предприятий (без микропредприятий) в РФ в январе-июне 2013 г.


Рис. 1. Удельный вес малых предприятий РФ различных размеров (по сост. на 1 января 2013 г.)

Рис. 2. Отраслевая структура сферы малого предпринимательства РФ различных размеров (по сост. на 1 января 2013 г.)

Приложение 2

Таблица 3 Критерии и показатели эффективности системы поддержки малого предпринимательства на федеральном и региональном уровнях

Функция и ее критерии

Характеристика

Экономическая эффективность

Общая экономическая эффективность субъектов малого предпринимательства (Объем валового внутреннего продукта (ВВП) и валового регионального продукта (ВРП)

1. Динамика общего объема продукции (товаров, работ, услуг), выполненных малыми предприятиями 2. Объем продукции (товаров, работ, услуг), выполненных для государственных и муниципальных нужд 3. Объем реализации продукции (товаров, работ, услуг) в других регионах 4. Объем экспортируемой продукции 5. Отдача от реализации бюджетных средств на поддержку малого предпринимательства (бюджетных средств, направляемых на реализацию программ) 6. Бюджетная эффективность: отношение приращения отчислений в бюджет налогов от малого предпринимательства к сумме инвестированных в малое предпринимательство бюджетных средств, льгот, выплат из бюджета 7. Интегральный результат (дисконтированная величина выручки от реализации продукции, товаров, работ, услуг) 8. Интегральные затраты (дисконтируемые затраты, связанные с производством и реализацией товаров) 9. Интегральный экономический эффект (разница между интегральными результатами и затратами)

Налоговые отчисления субъектами малого предпринимательства

Объем налоговых поступлений в бюджеты разных уровней (федеральный, региональный, местный) от деятельности малых предприятий

Объем инвестиций реализованных в сфере малого предпринимательства

1. Доля малых предприятий, осуществляющая инвестиции 2. Объем инвестиций, освоенных в производственно-инновационной сфере

Социальная эффективность

Увеличение численности занятого населения

1. Динамика роста численности занятых в сфере малого предпринимательства 2. Повышение удельного веса постоянных работников малого предпринимательства в среднегодовой списочной численности работников

Сокращение численности безработных

1. Уровень зарегистрированных безработных 2. Число вновь созданных рабочих мест в малом предпринимательстве 3. Отношение числа вновь созданных рабочих мест в сфере малого предпринимательства к численности официально зарегистрированных безработных 4. Доля малых предприятий, пользующихся услугами институтов поддержки малого предпринимательства (по видам поддержки) - характеризует степень востребованности институтов поддержки

Увеличение доходов работников малых предприятий

1. Динамика среднегодового (месячного) дохода работника малого предпринимательства 2. Объем продукции (товаров, работ, услуг), реализованных населению (на 1 жителя). Характеризует уровень платежеспособного спроса населения.

Увеличение числа мелких собственников (формирование среднего класса)

1. Динамика численности мелких собственников 2. Удельный вес малых предпринимателей в составе экономически активного населения

Становление и укрепление общественных институтов, объединяющих малые предприятия

Повышение уровня организованности малых предпринимателей. Степень участия малых предпринимателей в общественных институтах (организациях)


Приложение 3

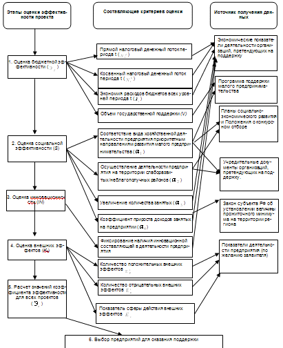
Рис. 3. Алгоритм оценки эффективности проектов, заявленных на оказание государственной поддержки (по методике А.В. Немец)

Приложение 4

Специальное положение, разработанное в ЕС, содержащее общие принципы государственной политики в области малого и среднего бизнеса

Основополагающим является правило - "Think Small First" (сначала думай о малом).

Это общее правило воплощается в десяти принципах:

● создать среду, в которой предпринимательство будет процветать;

● убедиться, что честные предприниматели, которые столкнуться с банкротством, быстро получат второй шанс;

● устанавливать правила в соответствии с принципом "Think Small First";

● адаптировать общественные инструменты для потребностей малого и среднего предпринимательства, в частности содействовать их участию в публичных закупках и эффективно использовать возможности госпомощи;

● содействовать доступу малого и среднего бизнеса к источникам финансирования, обеспечить такую правовую и бизнес-среду, чтобы выплаты в коммерческих сделках были своевременными;

● способствовать повышению уровня менеджмента и профессионализма работников малых и средних предприятий;

● давать возможность бизнесу как можно больше выигрывать от возможностей Единого рынка;

● помогать малому и среднему предпринимательству превращать экологические проблемы в возможности;

● поощрять и поддерживать малый и средний бизнес в извлечении выгод из роста рынков.