Материал: Дивизиональная система управления персоналом: преимущества, недостатки, особенности

Внимание! Если размещение файла нарушает Ваши авторские права, то обязательно сообщите нам

Дивизиональная система управления персоналом: преимущества, недостатки, особенности

Министерство образования и науки Российской Федерации

Федеральное государственное бюджетное образовательное учреждение

Высшего профессионального образования

"Российский экономический университет имени Г.В. Плеханова"

Саратовский социально-экономический институт

Факультет экономики и менеджмента

Дисциплина "Проектирование систем управления персоналом"

КУРСОВАЯ РАБОТА

на тему: "Дивизиональная система управления персоналом: преимущества, недостатки, особенности"

Саратов 2015 г.

Оглавление

Введение

Глава 1. Дивизиональная СУП: основные теоретические аспекты

1.1 Понятие и сущность дивизиональной системы управления персоналом

1.2 Типы дивизиональных систем управления

1.3 Преимущества и недостатки дивизиональной системы управления

Глава 2. Дивизиональная система управления персоналом в организации

2.1 Структура управления ООО "Ренессанс Кредит"

2.2 Структура управления ООО "Гетцнер"

Заключение

Список используемой литературы

Введение


В настоящий момент рынок активно развивается. Появляются новые потребительские запросы, которые не всегда возможно удовлетворить, используя стандартные иерархические структуры управления.

Основой построения всей управленческой деятельности являются организационные структуры. В России лидирующее место сейчас принадлежит линейно-функциональной системе управления, но, зачастую, в научных организациях матричная организационная структура получает большее предпочтение. Основным примером успешного применения дивизиональной системы управления является успешный опыт таких компаний, как IBM, 3М, General Motors. Некоторые специалисты опознают системы управления в этих организациях, как матричные, но это не так.

Прогрессирующие западные компании все больше применяют дивизиональную систему управления в менеджменте организации.

Дивизиональная система управления - вид управленческой структуры, предназначенный для таких предприятий, которые осознают факт того, что функциональные структуры не способны и дальше способствовать развитию организации на рынках. Основными используемыми видами дивизионных структур управления являются региональные и продуктовые структуры, а также системы, ориентированные на покупателя.

Необходимость внедрения дивизиональных систем управления возникла в связи с резким увеличением размеров предприятий, диверсификацией производства, усложнением технологических процессов. Часть ответственности за бизнес переносится на средний уровень менеджеров - управляющих выделенными дивизионами.

Цель работы - рассмотреть сущность дивизиональной структуры и ее применение в организациях.

В соответствии с поставленной целью решались следующие основные задачи:

дать понятие и рассмотреть сущность дивизиональных структур;

определить виды дивизиональных структур;

проанализировать использование дивизиональной системы управления в организациях ООО "Гетцнер", ООО "Ренессанс Кредит"

Предметом данной курсовой работы будет являться анализ преимуществ и недостатков использования дивизиональных систем управления персоналом.

Объектами данной курсовой работы будут являться компании "Ренессанс Кредит" и "Гетцнер".

дивизиональная структура управление персонал

Глава 1. Дивизиональная СУП: основные теоретические аспекты

1.1 Понятие и сущность дивизиональной системы управления персоналом


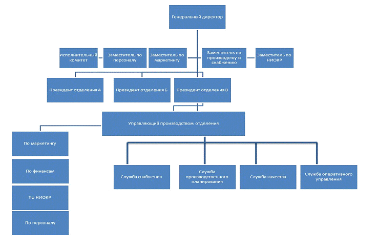
Дивизиональная система управления персоналом - система, основанная на выделении достаточно крупных автономных хозяйственно-производственных дивизионов (отделений, подразделений) и соответствующих им уровней управления с передачей данным дивизионам оперативно-производственной самостоятельности и с делегированием на этот уровень ответственности за получение прибыли. (см. рис. 1)

Рис. 1 - Дивизиональная система управления

Дивизиональная система управления персоналом характеризуется тем, что руководители полностью несут ответственность за результат деятельности возглавляемых ими дивизионов. В связи с этим главное место в управлении организацией с дивизиональной системой управления занимают не руководители функциональных отделений, а руководители, возглавляющие производственно-хозяйственные подразделения.

К концу 20-х гг. ХХ в. появилась необходимость применения новых подходов к организации менеджмента, в связи с резким увеличением размеров организации, диверсификацией их деятельности (многопрофильностью), усложнением технологических процессов в условиях быстро изменяющейся внешней среды. В следствие чего стали возникать дивизиональные системы управления персоналом, преимущественно в больших организациях, которые начали предоставлять определенную самостоятельность своим производственно-хозяйственным подразделениям, оставляя в ведении руководства корпорации вопросы, связанные со стратегией развития компании, научно-исследовательские разработки, финансово-инвестиционную политику и т.д. В данном виде систем управления осуществлена попытка совмещения централизованной координации и контроля деятельности с децентрализованным управлением.

Основоположником внедрения дивизиональной системы управления персоналом стал Альфред Слоун, генеральный директор General Motors. На практике, первые дивизионы появились 1928-1929-ом гг. Крупные компании больше не могли эффективно управлять из центрального офиса всеми имеющимися подразделениями, в следствие чего появилась необходимость предоставить отдельным производственным отделениям самостоятельность по решению вопросов, связанных, преимущественно, с производством товаров и/или услуг и получением прибыли. Тем не менее, руководство компании определяло ключевые направления деятельности организации, решало вопросы о том, что производить, как производить, как наладить сбыт и другие. Руководители выделенных дивизионов отчитывались непосредственно перед высшим уровнем управления. Но так как от управляющих дивизионами стала зависеть прибыль компании, они стали ключевым звеном в системе управления организацией. Основной пик внедрения дивизиональной системы управления персоналом пришелся на 60-70-е гг. ХХ века.

1.2 Типы дивизиональных систем управления


Существует три основных критерия структуризации организации по дивизионам:

продуктовый критерий - здесь учитывается производимый продукт или услуга как основа ориентации дивизиональных подразделений;

потребительский критерий - ориентация компании на конкретного потребителя товаров и услуг, соответственная организация дивизионов;

региональный критерий - дивизионы создаются в зависимости от обслуживаемых регионов и территорий.

Исходя из данных критериев, можно выделить три основных вида дивизиональных систем управления:

дивизионально - продуктовые системы;

дивизиональная структура, ориентированная на потребителя;

дивизионально - региональная система.

При создании продуктовых дивизионов, ответственность за производство и сбыт конкретной продукции или услуг возлагается на одного руководителя, который будет отчитываться непосредственно перед высшим уровнем руководства. В каждом продуктовом дивизионе создаются свои функциональные подразделения. Руководители входящих в данный дивизион функциональных подразделений (таких как производственная, снабженческая, техническая, бухгалтерская, маркетинговая и т.д.) докладывают о результатах своей работы начальнику данного дивизиона. (см. рис. 2)

Рис. 2 - Дивизионально-продуктовая система управления

Организация с данной структурой управления имеет возможность быстрее реагировать на происходящие изменения на рынке товаров и услуг, что позволяет быстрее адаптироваться к изменившимся условиям и минимизировать потери времени, за счет более точной координации работ внутри дивизиона.

При использовании системы, ориентированной на потребителя, создаются дивизионы, группирующиеся вокруг конкретных групп потребителей (например, армия и гражданские отрасли, продукция производственно-технического и культурно-бытового назначения).

Все усилия данного дивизиона должны быть направлены на то, чтобы удовлетворять потребности конкретных групп потребителей так же хорошо, как это делает компания, удовлетворяющая спрос только одной группы. За счет больше количества потребителей компания приобретает конкурентное преимущество.

Если деятельность компании расположена на нескольких территориальных регионах, то целесообразно использование регионально-дивизиональной системы управления. Такая структура управления облегчает решение проблем, связанных с местными обычаями, особенностями законодательной и социальной сфер, экономическим состоянием региона. В этом случае в каждом крупном городе, регионе организуется региональный филиал, обслуживающий данную территорию. Такие структуры особенно характерны для крупных торговых компаний.

Исходя из вышеперечисленного, можно сказать, что для эффективного функционирования, компании необходимо правильно выбирать системообразующий элемент, будь то продукт, потребитель или регион.

1.3 Преимущества и недостатки дивизиональной системы управления


Таким образом, предприятия, использующие дивизиональную систему управления, обладают следующим рядом преимуществ:

использование дивизиональной системы управления позволяет организации сконцентрировать свои силы на конкретном продукте, услуге, потребителе или регионе также успешно и качественно, как если бы это делала небольшая специализированная компания;

снижение нагрузки с высшего звена управления: за счет того, что в каждом дивизиональном подразделении существует один ответственный за прибыль руководитель, высший уровень руководства получает возможность сконцентрировать больше внимания стратегическому планированию в организации;

четкое разграничение ответственности: руководители каждого дивизионального подразделения ответственны за получение прибыли и достижение целей компании;

ориентация на конкретный вид деятельности: использование дивизиональной системы управления позволяет компании насыщать рынок конкретным видом товаров и услуг, удовлетворять потребности конкретного потребителя или региона. Это позволяет быстрее реагировать на изменения ситуации на рынке, быстрее адаптироваться к изменяющимся потребностям, получать конкурентное преимущество на локальных и глобальных рынках;

развитие предприимчивости руководителей выделенных дивизионов позволяет достигать больших успехов в производстве новых видов товаров и услуг, что соответственно увеличивает прибыли компании.

Помимо преимуществ, также можно выделить основные недостатки данной структуры управления:

.        рост вертикали управления: появление среднего слоя менеджеров, ответственных за работу дивизионов увеличивает иерархичность организации, что в свою очередь отдаляет рядовых сотрудников от высшего звена управления - между рабочими и управляющим производством подразделения - три или более уровней управления; между рабочими и руководством компании - пять или более;

2.      возможное несовпадение интересов высшего уровня руководства и менеджеров выделенных дивизионов: зачастую, управляющие дивизиональных подразделений ставят цели дивизиона превыше целей организации, что порождает конфликт между средним и верхним уровнем менеджмента;

.        возможны конфликты при неправильном (нерациональном) распределении ресурсов: верхний слой менеджмента может неравномерно распределять необходимые для функционирования дивизиональных подразделений ресурсы, что в свою очередь будет порождать конфликты между управляющими различных дивизионов;

.        увеличение затрат на персонал: вследствие необходимости подбора, отбора и найма руководящего персонала на должности управляющих дивизиональными подразделениями, увеличиваются затраты компании на осуществление данных функций и на содержание данного персонала;

.        возможное дублирование руководящих функций.

Таким образом, можно отметить, что, как и у любой другой системы управления, у дивизиональной структуры есть свои преимущества и недостатки, причем одно может вытекать из другого. Эффективное применение дивизиональной системы управления оправдано на крупных, особенно сетевых или международных компаниях, ориентированных на производство или распространение. Также зачастую данная структура управления используется в банковском бизнесе.

Глава 2. Дивизиональная система управления персоналом в организации


2.1 Структура управления ООО "Ренессанс Кредит"


Банк "Ренессанс Кредит" - является компанией, принадлежащей к федеральному уровню со сложной и разветвленной ОСУ. Как и многие другие крупные компании, компания "Ренессанс Кредит" имеет головной офис, находящийся в Санкт-Петербурге, а так же множество региональных офисов.

Необходимо учесь, что подразделения оносящиеся к первой части находятся в головном офисе, а подразделения, связанные с развитием бизнеса, располагаются в региональных офисах различного уровня.

Стоит заметить, что основной бизнес "Ренессанс Кредит" - это продвижение и продажа различных розничных кредитных продуктов (кредитные карты, целевые и нецелевые кредиты и т.д., предназначенные для физических лиц), и именно поэтому данный банк называют розничным, в отличие от классических банков (Сбербанк, Райффазенбанк, ВТБ и т.п.).

Схема - 1 ОСУ Группы поддержки бизнеса

Из Схемы - 1 необходимо сделать вывод, что сложно управлять такой компанией, поэтому в этой организации используются несколько типов структур управления, что довольно удивительно, учитывая размер компании, а также все более усложняющиеся внешние условия.

Для группы поддержки бизнеса необходимо говорить о линейно-функциональной структуре управления. Компания может наблюдать четкое разделение на отделы и подразделения, а также соблюдение иерархического принципа "Руководитель - линейный руководитель - исполнитель". Однако, следует помнить, что в современной компании эффективная работа невозможна без тесного сотрудничества между различными учреждениями: например, если материальная составляющая мотивации персонала - то будут объединены усилия двух отделов, отдела кадров и бухгалтерии.

Такие группы как бизнес-развитие характеризуются дивизиональной структурой управления, и использование именно этой структуры управления не только отражено в названиях отделов/должностей и их функциональных возможностей, но и активно пропагандируется внутри компании (например, принцип дивизиональной организации и ее значение для бизнеса подробно рассматривается на вводном обучении новых сотрудников).

Можно0смело утверждать, что в "Ренессанс Кредит" используется региональная организационная структура, что является типом дивизиональной структуры, в которой используется географический принцип построения.

Компания, которая делит территорию Российской Федерации, т.е. достаточно большую территорию, которая включает в себя несколько субъектов Российской Федерации - является подразделением. Далее, каждое подразделение делится на более мелкие районы - чаще всего на основе деления по областям / республикам / краям в соответствии с этим в крупных городах, выделяемых региональным отделениям.

Так, в каждом подразделении работает матричная структура управления, которая получила распространение в последние десятилетия и, которая представляет собой комбинацию двух видов разделения: по функциям и по продукту. Оказывается, директор отдела имеет в своем подчинении руководителей подразделений (СД), которые несут ответственность за разные каналы продвижения продукта и, конечно, за разные кредитные предложения. Отчетность директору отдела делают руководители региональных отделений, которые находятся в подчинении так же, как и каждый из дивизионных менеджеров.