Материал: Диплом магистратура

Внимание! Если размещение файла нарушает Ваши авторские права, то обязательно сообщите нам
    1. Системи підтримки прийняття рішень

Система підтримки прийняття рішень (СППР) – це комп’ютеризована автоматизована система, метою якої є допомога людям, які приймають рішення в складних умовах для повного і об’єктивного аналізу предметної області. СППР, на основі вхідних даних, видає інформацію, що допомагає людині швидко і точно оцінити ситуацію та прийняти рішення. Особливу увагу потрібно надати надзвичайним ситуаціям, в моменти яких, людині складно оцінювати проблему та її ознаки об’єктивно, та приймати зважені рішення, у чому можуть зіграти ключову роль СППР [26, 27].

СППР використовують різні методи для аналізу та видачі інформації. Найпоширеніші з методів аналізу даних у СППР:

  • інформаційний пошук;

  • інтелектуальний аналіз даних;

  • пошук знань у базі даних;

  • висновки на основі прецедентів;

  • імітаційне моделювання;

  • еволюційні обчислення;

  • генетичні алгоритми;

  • нейронні мережі.

Концептуальна модель СППР зображена на рисунку 1.6.

Рис. 1.6 – Концептуальна модель СППР

Розробка СППР, як правило є результатом дослідження проведеного не тільки в рамках комп’ютерних наук, а й в рамках предметної області та методів її аналізу. Існує декілька видів СППР на рівні взаємодії з користувачем, а саме активні, пасивні та кооперативні СППР. Пасивна СППР характеризується лише допомогою процесу прийняття рішень, та не може видати прогноз, яке саме рішення потрібно прийняти. Активна СППР може зробити прогноз щодо прийняття рішення. Кооперативна СППР дозволяє людині, що приймає рішення змінювати, додавати і покращувати рішення, які прогнозуються системою. Процес продовжується до отримання однакового рішення.

На концептуальному рівні виділяються наступні типи СППР:

  • на основі управління повідомленнями;

  • на основі управління даними;

  • на основі управління документами;

  • на основі управління моделями.

Кожен тип, що приведений вище виконує кінцеву задачу у підтримці прийняття рішення за допомогою окремих особливостей.

    1. Постановка задачі

У рамках атестаційної роботи для досягнення мети, щодо класифікації банківських кредитів потрібно вирішити наступні задачі:

  1. провести аналіз досліджуваної предметної області, а саме:

    • провести аналіз та структуризацію кредитних ризиків;

    • провести дослідження СППР та їх розробки;

    • провести аналіз існуючих методів інтелектуального аналізу даних;

  • вибір методу оцінювання параметрів моделей;

  • розробити комбінований метод аналізу даних на основі алгоритмів CART та SVM.

  • спроектувати СППР, що використовує комбінований метод;

  • провести тестування комбінованого методу та провести аналіз його точності.

    Для проектування системи необхідно виконати наступні задачі:

    • визначити сферу застосування системи, що розроблюється;

    • розробити системні та функціональні вимоги до системи, що проектується;

    • побудувати діаграму варіантів використання;

    • провести обґрунтування вибору СУБД;

    • провести логічне та фізичне моделювання даних з реалізацією бази даних;

    • видати рекомендації для використання СППР на основі комбінованого методу аналізу даних, щодо класифікації заявок клієнтів на банківські кредити.

    1. Комбінування методів аналізу даних

      1. Основні положення методу cart

    Основне призначення методу – це визначення класу, поданого на вхід об’єкту. Кожне бінарне дерево складається з вузлів, кожен вузол має лише два нащадки, що розділяє об’єкти на виділені групи. Ці нащадки мають назви лівий «left» і правий «right». Для розбиття нащадків на виділені групи виконується перевірка правила, що формується на кожному вузлі дерева. Якщо умова виконується, то ці нащадки відносять до правої групи, якщо ні, то до лівої. На рисунку 2.1 представлений приклад дерева рішень на основі даних для апроксимації синусоїдальної кривої.

    Рис. 2.1 - Приклад дерева рішень на основі даних для апроксимації синусоїдальної кривої.

    Метод CART застосовується для номінальних (зазвичай дворівневих) і порядкових змінних. У цьому методі перебираються всі можливі варіанти розгалуження для кожного вузла, і вибирається та змінна, при якій оцінна функція дає найкращий показник [28]. Для вирішення задач атестаційної роботи, було обрано застосовувати метод на номінальних змінних, для вирішення задачі класифікації заявок на отримання банківських кредитів.

    Метод CART має свої переваги та недоліки, які представлені на приведеній нижче таблиці 2.1.

    Табл. 2.1 – Переваги та недоліки методу CART.

    Переваги

    Недоліки

    Простий для розуміння та тлумачення. Дерева можна візуалізувати.

    Навчені дерева прийняття рішень можуть створювати надскладні дерева, які погано узагальнюють дані. Це називається перенавчанням. Такі механізми, як обрізка, встановлення мінімальної кількості зразків, необхідних у листовому вузлі, або встановлення максимальної глибини дерева необхідні, щоб уникнути цієї проблеми.

    Потрібна невелика підготовка даних. Інші методи часто вимагають нормалізації даних, потрібно створити фіктивні змінні та видалити порожні значення. Однак зауважте, що цей модуль не підтримує відсутні значення.

    Дерева рішень можуть бути нестабільними, оскільки невеликі варіації даних можуть призвести до генерування зовсім іншого дерева. Цю проблему пом’якшує використання дерев рішень у межах групи.

    Вартість використання дерева (тобто прогнозування даних) є логарифмічною за кількістю точок даних, що використовуються для навчання дерева.

    Практичні алгоритми навчання на дереві рішень засновані на евристичних алгоритмах, таких як жадібний алгоритм, де локально оптимальні рішення приймаються на кожному вузлі. Такі алгоритми не можуть гарантувати повернення глобально оптимального дерева рішень. Це можна пом'якшити шляхом навчання декількох дерев у групі, яка навчається, де функції та вибірки будуються із заміною.

    Здатний обробляти як числові, так і категоріальні дані. Інші методи, як правило, спеціалізуються на аналізі наборів даних, які мають лише один тип змінних. Дивіться алгоритми для отримання додаткової інформації.

    Навчені дерева прийняття рішень створюють упереджені дерева, якщо деякі класи домінують. Тому рекомендується збалансувати набір даних перед узгодженням з деревом рішень.

    Здатний вирішувати проблеми з кількома виходами.

    Використовує модель білої коробки. Якщо дана ситуація спостерігається в моделі, пояснення умови легко пояснюється булевою логікою. Навпаки, у моделі чорного ящика (наприклад, у штучній нейронній мережі) результати можуть бути складнішими для інтерпретації.

    Можливо перевірити модель за допомогою статистичних тестів. Це дає змогу враховувати надійність моделі.

    Добре працює, навіть якщо його припущення дещо порушені справжньою моделлю, з якої були створені дані.

    Дано вектор для навчання , i = 1,…, l та вектор мітки  , дерево рішень рекурсивно розділяє простір так, що зразки з однаковими мітками групуються разом. Нехай дані на вузлі будуть представлені як . На кожного кандидата розділити що складається з ознаки і поріг , розділити дані на і підмножини (формула 2.1).

    (2.1)

    Домішка при обчислюється за допомогою домішкової функції , вибір якого залежить від вирішуваного завдання (формула 2.2) .

    (2.2)

    Для мінімізації домішок використовують критерій (формула 2.3)

    (2.3)

    Рекурсивно застосувати для підмножин та до тих пір, поки не буде досягнена максимально дозволена глибина.

    Якщо ціль - це результат класифікації, який приймає значення 0,1,…, K-1 для вузла, що представляє регіон з спостереження, нехай (формула 2.4)

    (2.4)

    Звичайно для оцінки якості моделі використовують індекс Gini (формула 2.5), також ентропію (формула 2.6) та неправильну класифікацію (формула 2.7)

    (2.5)

    (2.6)

    (2.7)

    Де – це дані навчання у вузлі .

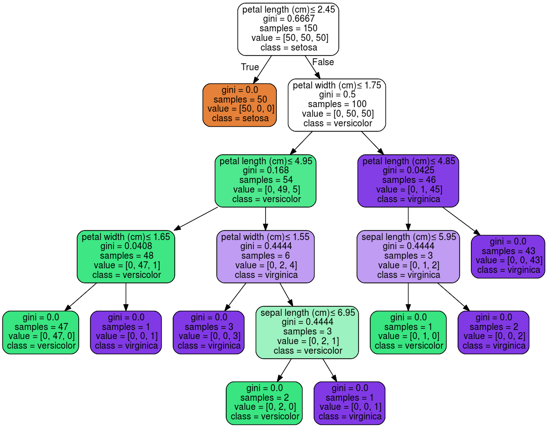
    В результаті, на виході можна візуалізувати наше дерево, для кращого сприйняття та аналізу. На рисунку 2.2 представлений приклад візуалізації дерева рішень для вирішення задачі класифікації, навчений на тестових даних про рослини.

    Рис. 2.2 – Приклад візуалізації дерева рішень, для вирішення задачі класифікації.

      1. Основні положення методу svm

    Основне призначення методу – вирішення задачі бінарної класифікації. Бінарна класифікація – це тоді коли дані необхідно розділити лише на два класи. Спочатку алгоритм тренується на об'єктах з навчальної вибірки, для яких заздалегідь відомі мітки класів. Далі вже навчений алгоритм пророкує мітку класу для кожного об'єкта з тестової вибірки. Мітки класів можуть набувати значень . Об'єкт - вектор з N ознаками в просторі . При навчанні алгоритм повинен побудувати функцію , Яка приймає в себе аргумент - об'єкт з простору і видає мітку класу [29].

    Головна мета SVM як класифікатора - знайти рівняння розділяє гіперплощини в просторі , яке б розділила два класи якимось оптимальним чином [30].

    Загальний вигляд перетворення об'єкта в мітку класу : . Якщо . Після налаштування вагових коефіцієнтів алгоритму і для навчання, всі об'єкти, які потрапляють по одну сторону від побудованої гіперплощини, будуть позначені як перший клас, а об'єкти, що потрапляють по іншу сторону – другий клас. Функція використовує лінійну комбінацію ознак об’єкта, з ваговими коефіцієнтами алгоритму, саме тому алгоритм SVM відноситься до лінійних алгоритмів Data Mining.

    Гіперплощина може будуватися різними способами, але у методі SVM вагові коефіцієнти і налаштовуються таким чином, щоб об'єкти класів лежали якнайдалі від поділяючої гіперплощини. Іншими словами, алгоритм максимізує відстань між об’єктами різних класів та гіперплощиною, які розташовані до неї найближче (рисунок 2.3).

    Рис. 2.3 – Графічне представлення роботи методу SVM (опорних векторів)

    Для налаштування вагових коефіцієнтів в SVM, для того щоб гіперплощина знаходилась якнайдалі від точок вибірки ширина смуги має бути максимальною. Вектор – вектор нормалі до поділяючої гіперплощини.

    В рамках атестаційної роботи, SVM використовувався для вирішення задачі бінарної класифікації заявок на отримання банківських кредитів.

      1. Комбіноване використання методу cart та svm

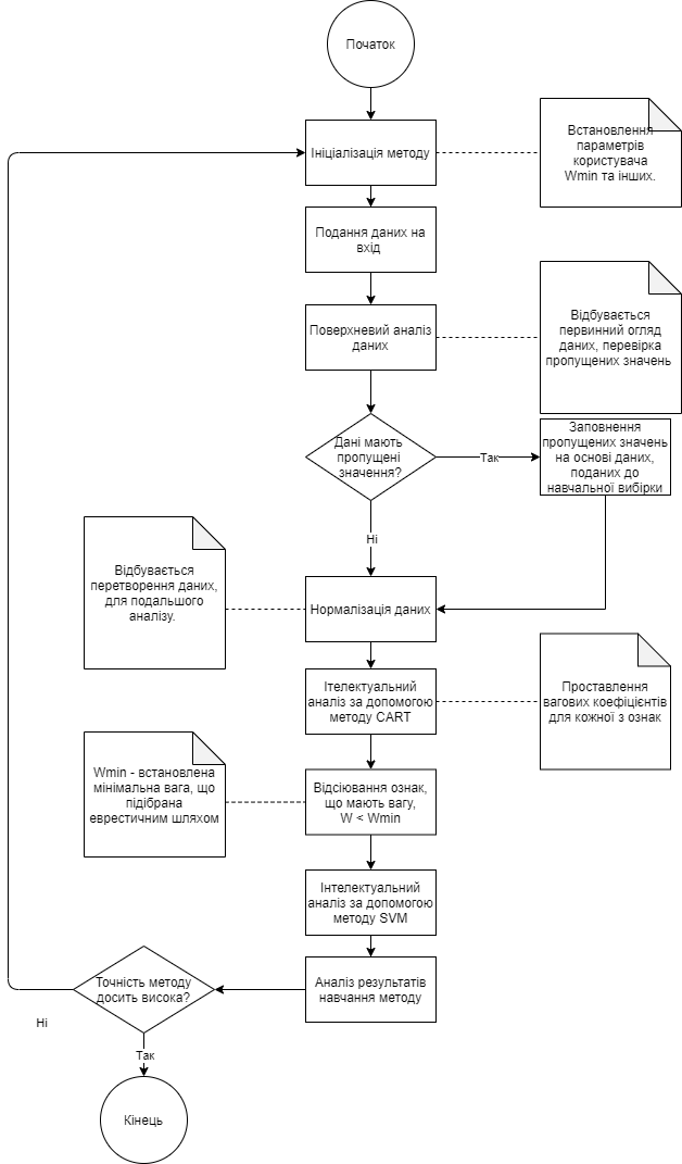
    У разі комбінованого використання методів CART та SVM на початковому етапі було вирішено використовувати метод на основі дерева рішень. За допомогою нього були проставлені вагові коефіцієнти для кожної з ознак, що дозволило виділити найбільш та найменш вагомі параметри моделі.

    Для початку, необхідно було провести навчання методу. Відбувається ініціалізація параметрів користувача, зокрема який служить для відсіювання ознак, що мають значення важливості .

    На вхід до методу подаються дані, проходить поверхневий аналіз даних, де метод перевіряє, чи є пропущені значення у даних, що поступили. Якщо пропущені значення є, то відбувається їх заповнення відповідно до медіанного значення цієї ознаки, якщо медіанне значення не дає результат, що близький до справжнього, то метод відсіює ознаку повністю, для того щоб покращити прогнози після навчання. Після того як пусті значення заповнені, алгоритм проводить нормалізацію даних, для подальшого аналізу.

    Детальніше розглянемо на прикладі. Існує декілька типів клієнтів:

    • клієнти, що виплачували кредити вчасно (тип С);

    • клієнти, що не брали кредити (тип Х);

    • клієнти, що брали позику, та мають заборгованість протягом від 1 до 29 днів (тип 0);

    • клієнти, що брали позику, та мають заборгованість протягом від 30 до 59 днів (тип 1);

    • клієнти, що брали позику, та мають заборгованість протягом від 60 до 89 днів (тип 2);

    • клієнти, що брали позику, та мають заборгованість протягом від 90 до 119 днів (тип 3);

    • клієнти, що брали позику, та мають заборгованість протягом від 120 до 149 днів (тип 4);

    • клієнти, що брали позику, та мають заборгованість протягом від 150 днів, та вважаються безнадійними (тип 5).

    Для побудови найбільш безпечної моделі, було прийнято рішення визначити типи С та Х, як надійних, а типи 0, 1, 2, 3, 4, 5 вважати боржниками. На рисунку 2.4 представлено, як позначені ці класи у методі. Тобто на виході методу буде клас, чи клієнт надійний, чи клієнт боржник.

    Рис. 2.4 – Відношення типу клієнта, до його класу, де 0 – надійний, 1 – боржник.

    На прикладі показано як відбувається нормалізація даних для типу клієнта, таким же чином відбувається нормалізація і для інших ознак.

    Далі дані розбиваються на навчальну та тестову вибірки, і йдуть на вхід до класифікатора CART, який проводить класифікацію, та розставляє для кожної з ознак. Після отримання вагових коефіцієнтів, ознаки проходять відсіювання, при . Дані остаточно оброблені, після чого ставиться задача бінарної класифікації, для вирішення якої було обрано використовувати метод SVM. Метод опорних векторів класифікацію та видає остаточний результат, чи можна схвалювати заявку на кредит. На рисунку 2.5 представлений алгоритм, використаний для навчання методу, який комбінує в собі CART та SVM.

    Рис. 2.5 – Алгоритм навчання комбінованого методу на основі CART та SVM

    1. Визначення функціональних вимог системи

    Для проектування СППР необхідно виконати наступні задачі:

    • визначити сферу застосування системи, що розроблюється;

    • розробити системні та функціональні вимоги до системи, що проектується;

    • побудувати діаграму варіантів використання;

    • провести обґрунтування вибору СУБД;

    • провести логічне та фізичне моделювання даних з реалізацією бази даних;

    • видати рекомендації для використання СППР на основі комбінованого методу аналізу даних, щодо класифікації заявок клієнтів на банківські кредити.

    В рамках атестаційної роботи було вирішено, що система підтримки прийняття рішень, щодо видачі банківських кредитів, представляє собою веб-орієнтований додаток, спроектований на клієнт-серверній архітектурі. Мається на увазі, що розроблену систему будуть використовувати співробітники банку, та вносити клієнтські дані для аналізу заявок на отримання банківських кредитів.

    Для визначення функціональних вимог системи, було обрано стандарт методології IDEF0 (I-CAM DEFinition) [31]. Модель IDEF представляє собою ієрархічну модель опису бізнес-процесів. Процеси моделі можна декомпозувати до тих пір, поки не буде досягнута необхідна кількість деталей. На рисунку 3.1 представлена концептуальна діаграма функції системи.

    Рисунок 3.1 – Концептуальна діаграма функції «Автоматизація прийняття рішень, щодо видачі банківських кредитів» з точки зору користувача

    Для продуктивної обробки та аналізу даних, необхідно зібрати дані, які будуть корисні для отримання ефективного прогнозу. Під корисними даними, передбачається така інформація, яка має вагу щодо вирішення надання чи відмови у позиці. Загалом, кожна людина, що приходить до банку, в очікуванні отримати кредит, надає первинні дані, які потрапляють до системи. Ця інформація, що необхідна для заповнення передбачена системою і вважається корисною. Подається для заповнення у вигляді форми, дані вводяться за допомогою співробітника банку. На рисунку 3.2 представлені декомпозиція основної функції системи.

    Рисунок 3.2 – Діаграма декомпозиції, що представляє функції системи

    Наступним кроком є взаємодія з блоком обробки даних, де проходить перевірка інформації та внесення до системи. Система передбачає використання інформації з різних джерел. Далі проводиться пошук інформації про клієнта на різних сервісах. Після видобутку всієї доступної інформації, збір даних завершено і вони передаються у блок обробки.

    Будь-яка інформація, що потрапляє до системи є необробленою, тобто кожна ознака клієнта, яка може надходити до системи з інших систем чи підсистем, має проходити перевірку, перетворення, нормалізацію.

    Для того, щоб метод аналізу даних для класифікації заявок на кредити відпрацьовував найбільш ефективно, система виконує перевірку даних. Наприклад, користувач залишив номер телефона, відбувається перевірка номера, чи дійсно він належить цьому користувачеві. Перевірка паспортних даних, перевірка нерухомості та ін. Кожна з ознак, що пройшла, або не пройшла перевірку подається до системі у вигляді булевої ознаки.

    Деякі дані, що надає користувач, мають лише інформативний характер і при аналізі можуть дати слабий результат, але якщо їх трохи перетворити то ситуація зміниться. Наприклад, користувач вказав свій робочий телефон, система обробить ці дані та використає у якості ознаки, не сам номер, а ознаку його належності у вигляді булевого показника.

    Всі дані зберігаються у базу даних, на основі СУБД Oracle, тож перед внесенням вони проходять нормалізацію до 3 нормальної форми.

    Блок аналізу даних є основою для прийняття рішення, щодо підтвердження чи відхилення заявки клієнта на отримання кредиту. Дані, що потрапляють до цього блоку є обробленими, перевіреними та нормалізованими. Для аналізу даних, використовується метод на основі комбінування алгоритмів CART та SVM, який поєднує в собі деякі переваги обох методів. На рисунку 3.3 представлена декомпозиція функції «Аналіз даних». Прогнозування проходить за допомогою комбінованого методу, до якого подаються детальні дані клієнта.

    Рисунок 3.3 – Діаграма декомпозиції функції «Аналіз даних»

    Спочатку метод проходить навчання на вибірці всіх клієнтів, де за допомогою дерева рішень визначаються вагові коефіцієнти для кожної з ознак, далі відсіюються неважливі ознаки та дані передаються до алгоритму SVM. Після навчання, система може приступити до прогнозування, щодо видачі кредиту клієнтові. Система надає своє рішення працівнику, з додатковими метриками точності, співробітник банку приймає рішення на основі отриманих результатів.

    Розроблена модель функціональних вимог, з усіма описаними функціями використана у проектуванні та розробці системи. Було виділено концептуальний зміст системи, основні функції та важливі моменти головної функції, що виконує аналіз даних.

    1. Проектування системи підтримки рішень для оцінки заявок на отримання кредиту

      1. Діаграма варіантів використання системи

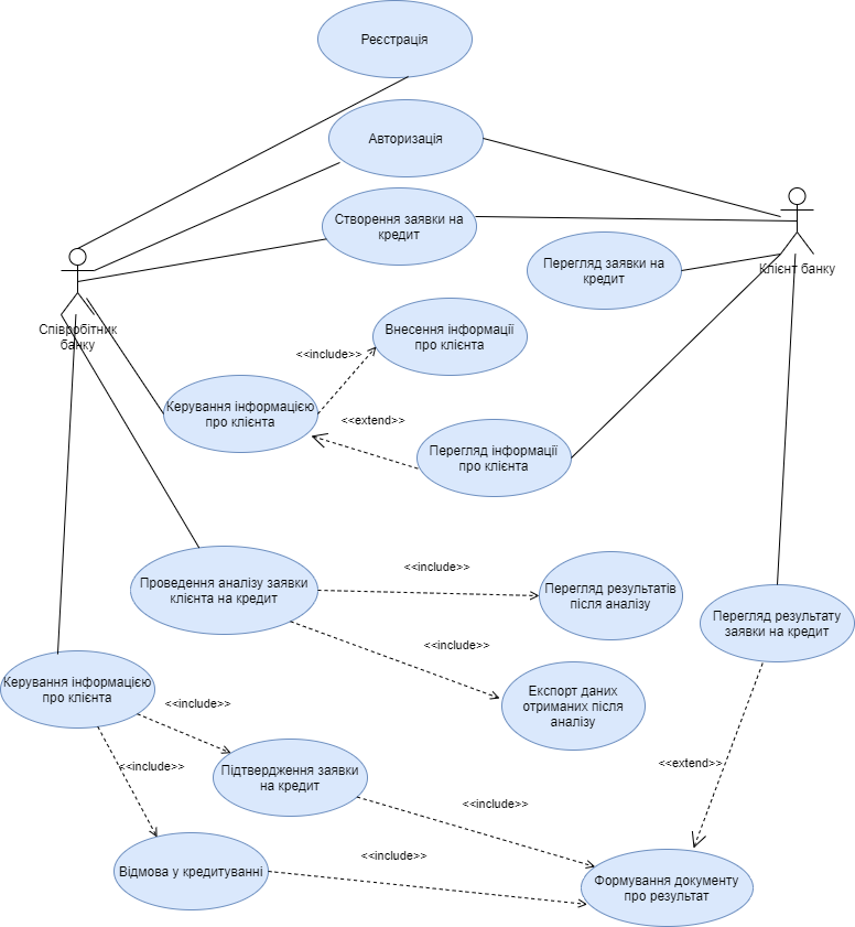
    При проектуванні системи важливою складовою є виділення ролей та варіантів використання системи. Діаграма варіантів використання (Use case) описує взаємовідносини і залежності між групами варіантів використання і дійовими особами, які беруть участь в процесі [32]. На рисунку 4.1 представлена Use Case діаграма системи.

    Рис. 4.1 – Use Case діаграма системи

    Відповідно до діаграми, наведеної вище, було виділено дві основні ролі у системі: співробітник банку, клієнт банку. Співробітник банку може використовувати наступні функції системи:

    • реєстрація;

    • авторизація;

    • створення заявки на кредит;

    • керування інформацією про клієнта, що включає в себе:

      • внесення інформації про клієнта;

      • перегляд інформації про клієнта;

    • проведення аналізу заявки клієнта на кредит, що включає в себе:

      • перегляд результатів після аналізу;

      • експорт даних, отриманих після аналізу;

    • керування рішенням про видачу позики, що включає в себе:

      • підтвердження заявки на кредит;

      • відмова у кредитуванні;

      • формування документу про результат.

    Клієнт банку у свою чергу може користуватися наступними функціями системи:

    • створення заявки на кредит;

    • перегляд заявки на кредит;

    • авторизація;

    • перегляд рішення, щодо його заявки на кредит;

    Таким чином, співробітник банку, разом з клієнтом банку, заповнюють заявку на отримання кредиту, вносять необхідну інформацію про клієнта до системи. Співробітник переглядає передбачення та необхідні метрики, сформовані системою, на основі чого, виносить рішення, підтвердити чи відмовити у кредитуванні. Клієнт, може зайти у систему та перевірити дані, що містяться про нього у системі, а також дізнатися рішення щодо отримання одержання позики.

      1. Розробка структурної схеми інформаційної системи підтримки прийняття рішень для аналізу заявок на отримання позики

    Завдяки тому, що функціональні вимоги визначені, ролі та прецеденти системи з’ясовано, веб-системи, що подібні до розроблюваної проаналізовано, було розроблену структурну схему, на якій зображені основні компоненти системи (рисунок 4.2).

    Рис. 4.2 – Структурна схема компонентів системи, та їх взаємодії

    На структурній схемі представлені наступні компоненти проектованої системи:

    • інтерфейс користувача;

    • модуль аналізу даних клієнтів, та видачі прогнозів;

    • модуль керування інформацією клієнтів банку;

    • модуль реєстрації та авторизації;

    • модуль формування документів про результат;

    • модуль персонального кабінету користувача;

    • модуль взаємодії з зовнішніми ресурсами;

    • база даних.

    Всі компоненти мають свої зв’язки з іншими компонентами системи, деякі можуть бути використані через інтерфейс користувача, а деякі лише іншими компонентами. Структурна схема дозволяє більш детально розібратися у зв’язках модулів між собою.

      1. Обґрунтування архітектури системи

    Для розробки системи, було прийнято рішення використовувати клієнт-серверну архітектуру. Така архітектура дозволяє розділити навантаження між клієнтом і сервером. Клієнт-серверна архітектура описує зв’язок між двома комп’ютерними додатками, клієнтський додаток виконує запит на обслуговування серверному додатку. Ця особливість дозволяє декільком користувачам мати доступ до однієї і тієї ж бази даних одночасно, а також зберігати та накопичувати великі об’єми даних [33].

    Клієнт розпочинає спілкування та використовується для запускання функцій та доступу до даних, що зберігаються на сервері. Зазвичай, клієнтські додатки менш складні ніж серверні, адже вони, та у більшості випадків, не потребують спеціальних системних дозволів.

    Сервер оброблює запрошені запити на сервіси з клієнту. Іноді для цього необхідні додаткові можливості, до яких клієнтський додаток не має доступу. Серверний додаток також використовується як інтерфейс доступу до бази даних.

    Існують наступні типи клієнт серверної архітектури:

    • 2-шарова архітектура;

    • 3-шарова архітектура;

    • N-шарова архітектура.

    Кожен тип архітектури використовують для різних цілей. Розглянемо детальніше кожен з типів.

        1. Опис 2-шарової клієнт-серверної архітектури

    У 2-шаровій клієнт-серверній архітектурі робоче навантаження розділено між клієнтським додатком, на якому розміщений інтерфейс користувача, та серверним додатком, на якому знаходяться основні сервіси та база даних. В дійсності ж, обидва додатки можуть бути розміщені на одному комп’ютері. На рис. 4.3 зображена схема 2-шарової архітектури.

    Рис. 4.3 – Схема 2-шарової клієнт-серверної архітектури

    У такому типі архітектури, сервер та база даних знаходяться у одному шарі. Вибір архітектури 2-шарового типу, може підійти для систем, що будуть витримувати навантаження від невеликої кількості користувачів. Також, можна використовувати 2-шаровий тип, для створення прототипів, та якщо додаток буде працювати з невеликою кількістю даних. Рекомендується використовувати системи на такій архітектурі, при обмеженні, що кількість одночасних підключень користувачів буде меншою за 100.

        1. Опис 3-шарової клієнт-серверної архітектури

    Для того, щоб покрити деякі обмеження 2-шарової архітектури, була розроблена 3-шарова архітектура, яка дозволяє розгортувати клієнтський додаток, серверний додаток та сервер бази даних на різних ізольованих платформах. Звісно, якщо необхідно, можна все розгорнути на одному комп’ютері, проте це рекомендовано лише для тестування чи розробки. Схема 3-шарової архітектури зображена на рисунку 4.4.

    Рис. 4.4 – Схема 3-шарової архітектури

    Кожен з рівнів такої архітектури виконує свої обов’язки. Клієнтський шар у свою чергу виконує запити до серверу додатку, який у свою чергу викликає потрібні сервіси і, якщо необхідно, звертається до серверу бази даних. Інформація з шару даних повертається до серверу додатку, оброблюється та повертається до клієнта. Для розробки додатків, на такому типі архітектури, необхідно витратити більше часу на розробку, а це означає і більше коштів. Проте, коли річ йде про великі об’єми даних та про безпеку цих даних, то 3-шарова архітектура дозволяє досягти бажаного результату.

        1. Опис n-шарової клієнт-серверної архітектури

    Архітектура додатку вважається N-шаровою тоді, коли в ній присутні всі шари, що описані у 3-шаровій, та додаткові. Архітектури такого типу, використовуються для розробки складних високонавантажених систем. Звісно, такими системами легко керувати, вони гнучкі та гарно масштабуються. Проте, найголовнішим мінусом є ціна, кожен шар має розроблюватися різними командами, необхідні аналітики та менеджери. На рисунку 4.5 зображено схему N-шарової архітектури.

    Рис. 4.5 – Схема N-шарової архітектури

    При порівнянні архітектурних рішень для проектованої системи підтримки рішень, щодо видачі банківських кредитів, було обрано 3-шарову клієнт-серверну архітектуру. Зважаючи на ціну та час розробки, архітектура N-шарового типу – не підходить. Оцінюючи навантаження даних та силу виділених обчислювальних ресурсів, стало зрозуміло, що 2-шарова архітектура не зможе витримати навантаження.

    В рамках атестаційної роботи, проектується прототип системи, отже була обрана 3-шарова архітектура. Для подальшого розвитку системи, можливе додавання додаткових шарів та переходу до N-шарового типу.

      1. Обґрунтування вибору субд

    Для розробки системи, було обрано СУБД Oracle. Ця СУБД має велику кількість переваг, що і вплинуло на цей вибір, деякий перелік яких приведений нижче:

    • Oracle підтримує найбільші бази даних;

    • забезпечує підтримку великої кількості користувачів;

    • підтримка великої кількості одночасних запитів;

    • забезпечує якісну обробку транзакцій;

    • велика швидкість транзакцій;

    • велика швидкість роботи з даними;

    • передбачена робота з критичними ситуаціями;

    • відкат БД чи системний збій не приведе до припинення роботи БД;

    • легко встановлювати на будь-яку ОС.

    СУБД Oracle дає можливість скористатися якісним ПО для розробки системи. Також вважається, що дана СУБД гарно підходить для роботи Big Data, що у випадку з нашою системою є великим плюсом [34].

      1. Логічне та фізичне моделювання бази даних

    Для моделювання схеми бази даних був використаний CASE-засіб «Allfusion ErWin Data Modeler». Даний засіб дає можливість змоделювати повноцінні логічну та фізичні моделі даних системи, розділити дані на сутності, визначити зв’язки та обрати структуру сховища даних.

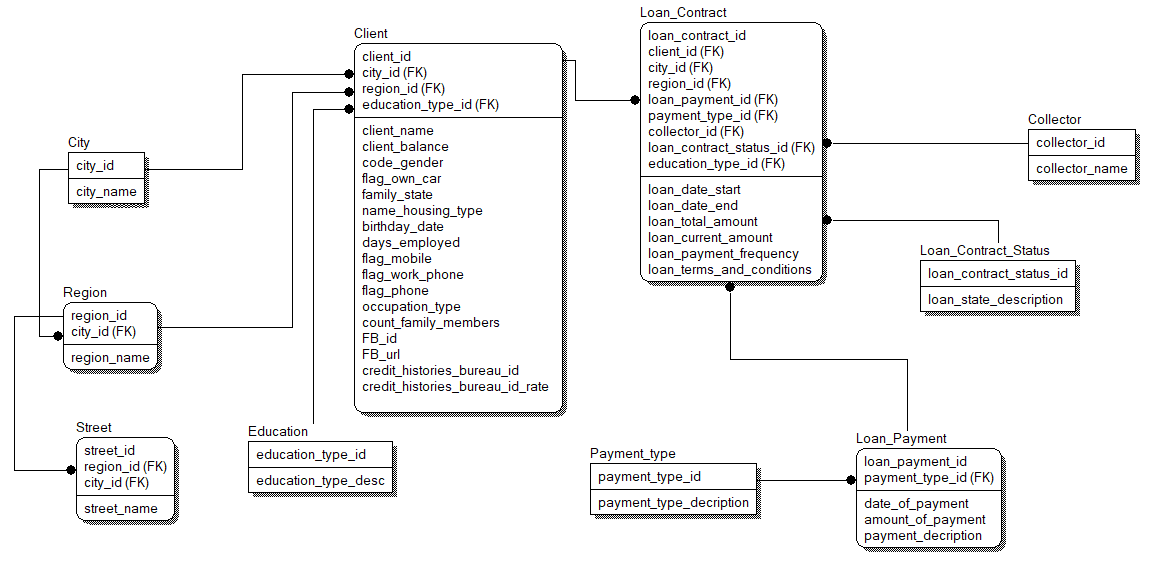
    Для почату було розроблено логічну модель, а потім на її основі фізичну. На рисунку 4.6 представлена логічна модель бази даних.

    Рис. 4.6 – Логічне моделювання бази даних системи

    Сутності, що увійшли до моделі та відповідають предметній області, описані у таблиці 4.1.

    Таблиця 3.1 – Сутності БД та опис їх атрибутів

    Назва сутності

    Назва атрибуту

    Опис

    Тип

    1

    Client

    client_id

    Ідентифікатор клієнта

    PK

    city_id

    Ідентифікатор міста

    FK

    region_id

    Ідентифікатор району

    FK

    education_type_id

    Ідентифікатор типу освіти

    FK

    client_name

    Ім’я клієнта

    client_balance

    Баланс клієнта

    code_gender

    Стать клієнта

    flag_own_car

    Флаг наявності авто

    family_state

    Сімейний статус

    name_housing_type

    Тип проживання

    birthday_date

    Дата народження

    days_employed

    Днів праці

    flag_mobile

    Флаг наявності мобільного

    flag_work_phone

    Флаг наявності робочого телефону

    flag_phone

    Флаг наявності телефону

    occupation_type

    Тип професії

    count_family_members

    Кількість членів родини

    fb_id

    Facebook ідентифікатор

    fb_url

    Facebook посилання

    credit_histories_bureau_id

    Ідентифікатор користувача в Бюро Кредитних Історій

    credit_histories_bureau_rate

    Рейтинг користувача в Бюро кредитних історій

    2

    Loan_Contract

    loan_contract_id

    Ідентифікатор контракту позики

    PK

    client_id

    Ідентифікатор клієнта

    FK

    city_id

    Ідентифікатор міста

    FK

    region_id

    Ідентифікатор району

    FK

    loan_payment_id

    Ідентифікатор оплати

    FK

    payment_type_id

    Ідентифікатор типу оплати

    FK

    collector_id

    Ідентифікатор колектору

    FK

    loan_contract_status_id

    Ідентифікатор статусу контракту

    FK

    education_type_id

    Ідентифікатор типу освіти

    FK

    loan_date_start

    Дата укладення контракту

    loan_date_end

    Дата закінчення дії контракту

    loan_total_amount

    Повна сума позики

    loan_current_amount

    Сума, що залишилось повернути

    loan_payment_frequency

    Термін повторності платежів

    loan_terms_and_conditions

    Інформація та умови кредитування

    3

    Loan_Contract_Status

    loan_contract_status_id

    Ідентифікатор статусу контракту

    PK

    loan_state_description

    Опис статусу

    4

    Loan_Payment

    loan_payment_id

    Ідентифікатор платежу

    PK

    payment_type_id

    Ідентифікатор типу платежу

    FK

    amount_of_payment

    Сума платежу

    payment_decription

    Інформація про платіж

    date_of_payment

    Дата платежу

    5

    Payment_type

    payment_type_id

    Ідентифікатор типу платежу

    PK

    payment_type_decription

    Опис типу платежу

    6

    Collector

    collector_id

    Ідентифікатор колектору

    PK

    collector_name

    Ім’я колектору

    7

    Education

    education_type_id

    Ідентифікатор типу освіти

    education_type_desc

    Опис типу освіти

    8

    City

    city_id

    Ідентифікатор міста

    PK

    city_name

    Назва міста

    9

    Region

    region_id

    Ідентифікатор району

    PK

    city_id

    Ідентифікатор міста

    FK

    region_name

    Назва району

    10

    Street

    street_id

    Ідентифікатор вулиці

    PK

    region_id

    Ідентифікатор району

    FK

    city_id

    Ідентифікатор міста

    FK

    street_name

    Назва вулиці

    Також за допомогою CASE засобу була згенерована фізична модель бази даних, на основі логічної, шо представлена на рисунку 4.7.

    Рис.4.7 – Фізична модель бази даних

    Отже було проведено логічне та фізичне моделювання бази даних, що буде використовуватися у системі, виділені сутності та зв’язки. Також, так як Oracle – реляційний тип БД, з метою усунення недоліків структури, було проведено нормалізацію відношень до 3-ої нормальної форми.

      1. Вибір мови програмування

    Для розробки клієнтської частини системи було обрано мову JavaScript, та фреймворк для роботи – Angular 2+. JavaScript популярна мова високого рівня доступу, що використовується для написання клієнтських інтерфейсів. Прямим напрямом використання цієї мови є побудова динамічних веб-сайтів. JavaScript може додавати, змінювати та видаляти різний контент з веб-сторінки, а також відправляти асинхронні запити до серверу та обробляти відповіді на ці запити. Також JavaScript приймає специфікації ECMAScript, що означає, що він відповідає загальноприйнятим стандартам програмування у всьому світі. Спілкування з серверною частиною буде відбуватися за протоколом HTTP, та використовувати його методи GET, PUT, DELETE, POST, OPTIONS, HEAD. Всі запити будуть відправлятися до API, у форматі JSON, що написані на серверній частині додатку, та оброблятися асинхронно. За допомогою фреймворку Angular 2+, час розробки клієнтської частини буде менший ніж, якби розробка велась на чистому JavaScript [35].

    Для розробки серверної частини системи, було обрано мову Node.js, з огляду її переваг та недоліків. Node.js підтримує асинхронну обробку запитів, двигун V8 та використовує модель подій, яка підвищує швидкість обробки запитів у реальному часі. Однією з найбільших переваг цієї мови є масштабованість, що дозволяє розгортувати додаткові мікросервіси, для того щоб розвивати архітектуру і робити систему більш гнучкою. Також однією з переваг можна вважати, що мова JavaScript використовується для написання і клієнтської частини і серверної, що зменшує поріг входження у розробку системи.

    Також потрібно взяти до уваги метод для аналізу клієнтських заявок на отримання банківського кредиту, який найкраще розроблювати на мові Python, та використовувати його найпопулярніші пакети такі як: pandas, numpy та інші. Також мають велике значення алгоритми класифікації, що були обрані для розробки методу, та які мають імплементацію у пакеті sklearn. Отже для розробки методу було обрано мову Python [36].

    1. Тестування та оцінка отриманих результатів методу

    Основним завданням методу є вирішення задачі класифікації за допомогою аналізу даних. У контексті предметної області завдання методу – це класифікація заявок клієнтів банку на отримання банківських кредитів.

    Аналізуючи предметну область, та аналізуючи методи інтелектуального аналізу даних, в рамках атестаційної роботи було прийнято рішення застосувати поєднати 2 методи інтелектуального аналізу, а саме CART та SVM для створення нового ансамблевого методу аналізу.

    Можливості перевірити роботу методу на справжніх даних не було, тож набір даних був взятий з популярного сервісу Kaggle для Data Mining [37]. Набір даних призначений для аналізу та класифікації, щодо отримання банківських кредитів, який повністю підходить під предметну область у атестаційній роботі.

    Для початку необхідно подати дані до методу, програмний код отримання вхідних даних знаходиться у лістингу 5.1, та зразок даних з набору на рисунку 5.1.

    Лістинг 5.1 – Програмний код отримання вхідних даних

    import pandas as pd

    application_record =

    pd.read_csv('/kaggle/input/credit-card-approvalprediction/application_record.csv')

    application_record.head()

    Рис. 5.1 – Приклад даних з набору

    Далі проаналізуємо масштаби даних, рисунок 5.2 показує кількість записів та ознак в цілому.

    Рис. 5.2 – Кількість записів та ознак у таблиці

    Отже метод буде працювати з 483 557 записами, що є заявками на кредити, а також з 18 ознаками. Обробимо дані, та відсічемо не унікальні дані (рисунок 5.3).

    Рис. 5.3 – Кількість унікальних заявок

    Також до тестового набору даних йде додаткова таблиця з результатами кредитування по заявці. Завантажимо ці дані та розглянемо їх (лістинг 5.2, рисунок 5.4).

    Лістинг 5.2 – Програмний код отримання результуючих даних

    credit_record =

    pd.read_csv('/kaggle/input/credit-card-approval-prediction/credit_record.csv')

    credit_record.head()

    Рис. 5.4 – Приклад результуючих даних

    Детально про сприйняття даних цієї таблиці проводився огляд у пункті 2.3 даної атестаційної роботи. Переглянемо загальну кількість заявок, та скільки унікальних клієнтів всього (рисунки 5.5-5.6).

    Рис. 5.5 – Кількість заявок клієнтів, що мають статуси

    Рис. 5.6 – Кількість унікальних клієнтів, у результуючій вибірці

    Змінимо осі представлення для відображення всіх ознак заявки на кредит (рисунок 5.7).

    Рис. 5.7 – Приклад даних з відображенням усіх ознак

    Далі слідуючи алгоритму навчання роботи методу, розробленому у пункті 2.3 даної атестаційної роботи, необхідно перевірити дані на наявність пропущених значень (рисунок 5.7).

    Рис. 5.7 – Кількість пропущених даних кожної ознаки

    Виявилось що тип професії не вказаний у 134203 заявках, якщо підрахувати відсоткову кількість від всіх заявок, це близько 30%. Проаналізуємо цю ознаку, щоб дізнатися її корисність та необхідність у даній вибірці (рисунок 5.8). Виявилось, що в ознаці використовуються дуже різні дані, та якщо заповнити їх середнім значенням то вибірка може втратити свою репрезентативність, тож щоб не зіпсувати кінцевий результат, краще видалити ознаку (лістинг 5.3).

    Рис. 5.8 – Діаграма співвідношення ознаки «тип професії» до її кількості

    Лістинг 5.3 – Програмний код видалення стовпця з вибірки

    application_record.drop('OCCUPATION_TYPE', axis=1, inplace=True)

    Таким чином, вибірка залишилась без пропущених значень, а отже можна переходити до нормалізації даних. Скористаймося рішенням прийнятим у пункті 2.3, та розіб’ємо результуючі заявки за 2 класами, де 0 – надійний клієнт , 1 - боржника боржник (лістинг 5.4, рисунок 5.9).

    Лістинг 5.4 – Програмний код для розбиття заявок на класи

    defaulter_codes= ['0','1','2','3','4','5']

    credit_record['Label']= np.where(credit_record.STATUS.isin(defaulter_codes), 1, 0)

    credit_record.head(10)

    Рис. 5.9 – Результуючі дані з поділом на класи

    Тепер ознака STATUS у результуючій вибірці нам не потрібна, її можна видалити, а також проаналізуймо дані (лістинг 5.5, рисунок 5.10).

    Лістинг 5.5 – Програмний код видалення ознаки та виводу даних

    credit_record.drop('STATUS', axis=1, inplace=True)

    credit_record['Label'].value_counts()

    Рис. 5.10 – Кількість заявок кожного класу

    Після проведених перетворень видно, що успішних заявок більше ніж неуспішних, проте близько 38% неуспішних заявок – доволі багато. Отже провівши перетворення, відсіявши пропущені значення, виділивши класи, в рамках тестових даних тепер необхідно з’єднати дві таблиці, по ознаці ID, а також виведемо дані і перевіримо, чи є пропущені значення після злиття таблиць (лістинг 5.6, рисунок 5.11).

    Лістинг 5.6 – Програмний код з’єднання таблиць та виведення даних

    record = pd.merge(credit_record, application_record, on='ID', how='left')

    record.head()

    record.isnull().sum()

    Рис. 5.11 – Кількість пропущених даних після злиття таблиць для кожної ознаки

    Виявилось, що дані з 2 таблиць співпадають не до кінця, і 270860 заявок на кредити залишились без статусу. Для навчання моделі, необхідно щоб всі заявки мали свої класи, тож видалимо рядки, що не мають класу і виведемо кількість заявок, що мають всі ознаки і приналежність до класу (лістинг 5.7, рисунок 5.12).

    Лістинг 5.7 – Програмний код видалення рядків з пустими значеннями і виведення даних

    record.dropna(inplace=True)

    record['Label'].value_counts()

    Рис. 5.12 – Кількість заявок кожного класу, з описом всіх ознак

    Оглянувши дані, можна зробити висновок, що після видалення пустих рядків статистична ситуація не змінилась відношення і залишилось приблизно 62:38. Представимо це графіком (рисунок 5.12)

    Рис. 5.13 – Співвідношення вдалих класів заявок до кількості

    Далі, змінимо дані таким чином, щоб алгоритм використав їх правильно. Загалом, з усіх ознак виділимо нові, для того щоб значення ознак змінились з номінальних на порядкові або індикаторні (лістинг 5.8, рисунок 5.14).

    Лістинг 5.9 – Програмний код спрощення номінальних даних

    record = pd.get_dummies(record, columns=['CODE_GENDER','FLAG_OWN_CAR','FLAG_OWN_REALTY','NAME_INCOME_TYPE', 'NAME_EDUCATION_TYPE','NAME_FAMILY_STATUS','NAME_HOUSING_TYPE'], drop_first = False)

    Рис. 5.14 – Спрощення номінальних даних

    Після того як дані були оброблені, відсіяні пропущені значення, таблиці об’єднані, виділення класів було здійснено тепер є можливість проводити навчання моделей. Для початку проведемо навчання простої моделі дерева рішень CART (лістинг 5.10).

    Лістинг 5.10 – Програмний код навчання моделі CART

    from sklearn.tree import DecisionTreeClassifier

    tree = DecisionTreeClassifier(random_state=0, max_depth=25)

    tree.fit(features_train, label_train)

    # predict train set

    pred_train=tree.predict(features_train)

    # predict test set

    pred_test=tree.predict(features_test)

    from sklearn.metrics import accuracy_score

    accuracy_train = accuracy_score(pred_train,label_train)

    accuracy_test = accuracy_score(pred_test,label_test)

    Тепер подивимось результати класифікації, та проаналізуймо їх (рисунок 5.15).

    Рис 5.15 – Класифікаційний звіт роботи методу CART

    Перевіряючи на тестових даних, виявилось що точність моделі дорівнює близько 64%. Користуючись алгоритмом, що описаний у пункті 2.3 розглянемо як модель зробила оцінку ознак (рисунок 5.16). Після цього, необхідно підібрати мінімальну оцінку ознак Wmin для навчання наступної моделі на основі алгоритму SVM.

    Рис. 5.16 – Оцінка ознак за допомогою моделі CART

    Далі проаналізуємо цифри, для того щоб підібрати Wmin (рисунок 5.17).

    Рис. 5.17 – Важливість ознак

    Отже можна побачити, що деякі ознаки мають більший вплив на те, чи буде виданий кредит чи ні, а деякі майже не грають ролі. Тож, відсіємо зовсім неважливі ознаки, задавши значення Wmin = 0.00125 (рисунок 5.18).

    Рис. 5.18 – Ознаки, що мають W > Wmin

    Далі відбувається фільтрація стовпців вибірки, та дані подаються для навчання моделі SVM (лістинг 5.11).

    Лістинг 5.11 – Подання даних для навчання алгоритму SVM

    from sklearn import svm classification_svm = svm.SVC(kernel='linear')

    classification_svm.fit(features_train, label_train)

    pred_train = classification_svm.predict(features_train)

    pred_test=classification_svm.predict(features_test)

    from sklearn.metrics import accuracy_score

    accuracy_train = accuracy_score(pred_train,label_train)

    accuracy_test = accuracy_score(pred_test,label_test)

    Тепер проаналізуємо результат роботи комбінованого методу, за допомогою класифікаційного звіту (рисунок 5.19).

    Рис. 5.19 – Класифікаційний звіт для комбінованого методу

    Отже, класифікаційний звіт показує оцінку точності – 72%. В порівнянні з використанням чистого методу CART різниця майже у 8%. Чи можна сказати, що даний метод на будь-яких даних буде показувати кращі результати? Ні, не можна, дуже часто результати залежать від самих даних, та методик їх обробки, нормалізації. Щодо предметної області, та проектованої системи 72% – і досить непоганий результат, проте недосконалий. Для покращення методу, можливо, потрібно використати інші методи в ансамблі, спробувати техніки Stacking, Boosting.

    Загалом, таку модель можна використовувати у реальній системі, так як комбінований метод буде виконувати роль лише підтримки рішення співробітника банку, а видавати, чи не видавати кредит буде його рішенням.

    Для того, щоб отримати передбачення щодо клієнтської заявки на отримання банківського кредиту необхідно подати дані про клієнта на вхід до навченої моделі (лістинг 5.12, рисунок 5.20)

    Лістинг 5.12 – Програмний код подання даних про заявку до навченої моделі

    predict = classification_svm.predict(clientData)

    print("Predicted=%s" % (defaulter" if predict == 0 else "non_defaulter"));

    Рис. 5.20 – Приклад прогнозування методу

    Отже, подавши дані на вхід до методу, був отриманий прогноз щодо заявки, та клас заявки – боржник.

    Висновки

    В атестаційній роботі проведено дослідження систем методів інтелектуального аналізу даних, а також спроектовано систему підтримки прийняття рішень на основі комбінування обраних методів.

    Під час аналізу предметної області та проблеми оцінки кредитоспроможності клієнтів банку були розглянуті основні існуючі рішення розрахунку кредитного ризику, досліджені методи інтелектуального аналізу даних, а також системи підтримки прийняття рішень. В результаті аналізу предметної області були виділені основні задачі, що були розглянуті та виконані в рамках атестаційної магістерської роботи.

    В атестаційній роботі вирішувалась проблема підвищення ефективності вирішення задачі класифікації заявок на отримання банківських кредитів за рахунок СППР на основі комбінованого методу інтелектуального аналізу даних.

    Було проведено проектування СППР, а саме:

    • визначено функціональні вимоги до системи;

    • розроблена діаграма прецедентів;

    • обрано архітектуру системи;

    • обрано СУБД;

    • проведено логічне та фізичне моделювання бази даних;

    • обрано мову програмування для кожного шару архітектури.

    У роботі детально описаний метод комбінування існуючих алгоритмів таких як CART та SVM. В ході тестування описаного методу, використовувалися дані з публічного доступу, схожі до реальних. В результаті тестування, було проведено аналіз результатів роботи методу за допомогою класифікаційного звіту, наданого пакетами мови Python. Він дозволив дізнатися точність навченої моделі, а також виконати порівняльний аналіз моделі, навченої за допомогою алгоритму CART та моделі на основі комбінування. Виявилося, що розроблений метод в атестаційній роботі показав кращі результати, відносно моделі на основі алгоритму CART та його можна розгортувати до спроектованої в рамках роботи системи СППР.

    Перелік посилань

    1. Косова Т. Д. Аналіз банківської діяльності: навч. посіб. / Т. Д. Косова. – К.: Центр учбової літератури, 2010. – 486 с.

    2. Лагутін В. Д. Кредитування: теорія і практика: навч. посібн. / В. Д. Лагутін. – К.: ТОВ "Знання", КОО, 2010. – 215 с.

    3. Г. Н. Белоглазова Банковское дело. Организация деятельности коммерческого банка. / Белоглазова Г. Н., Кроливецкая Л. П. – М.: Высшее образование, 2011. – 422 с.

    4. Пшик М.І. Етапи становлення і розвитку фінансово-кредитних відносин в Україні // Проблеми і перспективи розвитку банківської системи України: Зб. тез доп. ІХ Всеукр. наук.-практ. конф. – Суми: УАБС НБУ, 2011. – 188 с.

    5. Мельник П. В. Банківські системи зарубіжних країн – банківські системи зарубіжних країн : підручник / П. В Мельник. – К. : Вид-во ЦУЛ ; Алерта. – 2010. – 574 с.

    6. Холодна Ю. Є. Банківська система : навчальний посібник / Ю. Є. Холодна, О. М. Рац. – Х. : Вид. ХНЕУ, 2013. – 316 с. (Укр. мов.)

    7. Варцаба В.І. Сучасне банківництво: теорія і практика: Навч. посібник. / В.І. Варцаба, О.І. Заславська— Ужгород: Видавництво УжНУ «Говерла», 2018. — 364 с.

    8. Копилюк О.І. Банківські операції : навч. посібник / О.І. Копилюк, Г.В. Боднарчук Г. – К.: Знання, 2010. – 447 с.

    9. Маркетинг у банку : навчальний посібник / [Т. А. Васильєва, С. М. Козьменко, І. О. Школьник та ін.] ; за заг. ред. Т. А. Васильєвої ; Державний вищий навчальний заклад “Українська академія банківської справи Національного банку України”. – Суми : ДВНЗ “УАБС НБУ”, 2014. – 353 с.

    10. Економічний ризик: методи оцінки та управління / За заг. ред..Васильєвої Т.А., Кривич Я.М. Суми :ДВНЗ «УАБС НБУ», 2015. – 208 с.

    11. Винник Т. Переваги та вигоди мобільноF го банкінгу / Т. Винник, О. Пастущин // МатеF ріали міжнародної науковоFпрактичної конфеF ренції студентів і молодих учених "СоціальноF економічні аспекти розвитку економіки", 27— 28 квітня 2017 року. — Т.: ТНТУ. — 2017. — С. 46—47.

    12. Азаренкова Г. М. Аналіз моделювання і управління ризиком (у схемах та прикладах) : навч. посібн. / Г. М. Азаренкова. – Львів : Новий Світ – 2010. – 240 с.

    13. Кожухівська О. А. Прогнозування ризиків кредитування фізичних осіб за математичними моделями [Електронний ресурс] / О. А. Кожухівська // Вісник Національного університету «Львівська політехніка». Інформаційні системи та мережі. – 2013. – № 770. – С. 177-185. – Режим доступу: http://nbuv.gov.ua/UJRN/VNULPICM_2013_770_23.

    14. Ильясов С. М. Об оценке кредитоспособности банковского заемщика / С. М. Ильясов // Деньги и кредит. – 2015. – № 9. – С. 28–34.

    15. Кузнєцова Н. В. Порівняльний аналіз характеристик моделей оцінювання ризиків кредитування / Н. В. Кузнєцова, П. І. Бідюк // Наукові вісті НТУУ «КПІ». – 2010. – №1. – C. 42-53.

    16. Васильчак С. В. Оцінка кредитоспроможності позичальника як один із методів економічної безпеки / С. В. Васильчак, Л. Р. Демус // Науковий вісник НЛТУ України. - 2012. - Вип. 22.1. - С. 154-161.

    17. Бондаренко Ю.В. Порівняльний аналіз підходів щодо оцінки кредитоспроможності позичальника – юридичної особи / Ю.В. Бондаренко // Молодіжний науковий вісник УАБС НБУ. Серія: Економічні науки. – 2012. - № 1. – С. 18-25.

    18. Бучко І. Є.Скоринг як метод зниження кредитного ризику банку [Електронний ресурс] / І. Є. Бучко // Вісник Університету банківської справи Національного банку України. – 2013. – № 2. – Режим доступу: http://nbuv.gov.ua/UJRN/VUbsNbU_2013_2_37.

    19. Самойлова С. С. Скоринговые модели оценки кредитного риска [Электронный ресурс] / С. С. Самойлова, М. А. Курочка // Социальноэкономические явления и процессы. – 2014. – № 3 (61). – Режим доступа: http://cyberleninka.ru/article/n/skoringovye-modeli-otsenkikreditnogo-riska.

    20. Виговський В.Г. Методичні підходи до оцінки кредитоспроможності суб'єктів господарювання комерційними банками [Текст] / В.Г. Виговський // Облік і фінанси АПК. – 2012. – №3. – С.125-128.

    21. Кожухівська О. А. Прогнозування ризиків кредитування фізичних осіб за математичними моделями [Електронний ресурс] / О. А. Кожухівська // Вісник Національного університету «Львівська політехніка». Інформаційні системи та мережі. – 2013. – № 770. – С. 177-185. – Режим доступу: http://nbuv.gov.ua/UJRN/VNULPICM_2013_770_23.

    22. Sudhakar M and Dr. C. V. Krishna Reddy, "CREDIT EVALUATION MODEL OF LOAN PROPOSALS FOR BANKS USING DATA MINING," International Journal of Latest Research in Science and Technology, pp. 126-131, july 2014.

    23. Zurada, Jozef, and Martin Zurada. "How Secure Are “Good Loans”: Validating Loan-Granting Decisions And Predicting Default Rates On Consumer Loans."Review of Business Information Systems (RBIS) 6.3 (2011): 65-84.

    24. Christopher Pal, Mark Hall, Eibe Frank, Ian Witten. Data Mining: Practical Machine Learning Tools and Techniques, 4rd ed. / Morgan Kaufmann, 2016.

    25. Abhijit A. Sawant and P. M. Chawan, "Comparison of Data Mining Techniques used for Financial Data Analysis," International Journal of Emerging Technology and Advanced Engineering, june 2013

    26. Grebennik I., Khriapkin O., Ovezgeldyyev A., Pisklakova V., Urniaieva I. (2019) The Concept of a Regional Information-Analytical System for Emergency Situations. In: Murayama Y., Velev D., Zlateva P. (eds) Information Technology in Disaster Risk Reduction. ITDRR 2017. IFIP Advances in Information and Communication Technology, vol 516. Springer, Cham Scopus

    27. Grebennik I., Reshetnik V., Ovezgeldyyev A., Ivanov V., Urniaieva I. (2019) Strategy of Effective Decision-Making in Planning and Elimination of Consequences of Emergency Situations In: Murayama Y., Velev D., Zlateva P. (eds) Information Technology in Disaster Risk Reduction. ITDRR 2018. IFIP Advances in Information and Communication Technology. Springer, Cham Scopus

    28. Моделі й методи прийняття рішень: навч. посіб. / С.А. Ус, Л.С. Коряшкіна; М-во освіти і науки України, Нац. гірн. ун-т. – Д. : НГУ, 2014. – 300 с

    29. Тези Міжнародної науково-технічної конференції «Інформаційно-комп’ютерні технології – 2018» (20–21 квітня 2018 р.). – Житомир : Вид. О. О. Євенок, 2018. – 296 с.

    30. Вьюгин В.В. «Математические основы теории машинного обучения и прогнозирования» : учебник / В.В.. Вьюгин. – М. : Знания, 2013. - 387 с.

    31. Новикова Т.Б. МЕТОДОЛОГИИ IDEF0: ТИПЫ СВЯЗЕЙ, ТУННЕЛИРОВАНИЕ СТРЕЛОК // Международный журнал экспериментального образования. – 2016. – № 12-3. – С. 377-383.

    32. Бевз О. М. Проектування програмних засобів систем управління : навч. посіб. Ч. 1. Основи об'єктно-орієнтованого проектування / О. М. Бевз, В. М. Папінов, Ю. А. Скидан; Вінниц. нац. техн. ун-т. - Вінниця, 2010. - 124 c.

    33. Мизніков, Р., Гребеннік, І. 2020. Дослідження та розробка методів аналізу даних для класифікації заявок на отримання банківських кредитів. Матеріали конференцій МЦНД, 2 жовтня 2020, Харків, Україна, МЦНД Науковий простір: актуальні питання, досягнення та інновації, Том 1, с 65-66.

    34. Іванець О. Б. Побудова моделей прогнозування реляційних даних / О. Б. Іванець, І. В. Морозова, В. В. Нечипорук // Електроніка та системи упр. - 2011. - № 3. - С. 124-127

    35. Пономаренко, Николай Николаевич. ВЕБ-программирование: HTΜL, CSS, JavaScript, jQuery, PHP, MySQL [Текст] : учеб. пособие / Н. Н. Пономаренко ; Нац. аэрокосм. ун-т им. Н. Е. Жуковского "Харьк. авиац. ин-т". - Харьков : ХАИ, 2014. - 143 с

    36. Програмування числових методів мовою Python [Текст] : навч. посіб. для студентів ВНЗ / [А. Ю. Дорошенко та ін.] ; за ред. чл.-кор. НАН України А. В. Анісімова ; Київ. нац. ун-т ім. Тараса Шевченка. - Київ : Київський університет, 2013. - 463 с.

    37. Kaggle [Электронный ресурс]. – Режим доступа: www/ URL: https://www.kaggle.com/.