Материал: Деятельность Оренбургской таможни в рамках Таможенного союза

Внимание! Если размещение файла нарушает Ваши авторские права, то обязательно сообщите нам

Таблица 1 - Классификация таможенных платежей

Критерий классификации

Таможенные пошлины

НДС и Акцизы

Таможенные сборы

1

2

3

4

по функциональному назначению

регулирующая, защитная и фискальная

предоставляет иностранным товарам равный налоговый режим с отечественными товарами на внутреннем рынке страны

оплаты услуг, оказываемых таможенными органами

по месту в системе налогов и сборов

налоговый характер

налоговый характер

неналоговый характер

по факту перемещения через таможенную границу

непосредственно связанные с перемещением через таможенную границу

непосредственно связанные с перемещением через таможенную границу

непосредственно не связанные с перемещением через таможенную границу

по способу установления и регламентации применения

определяются таможенным законодательством

определяются таможенным и налоговым законодательством

определяются таможенным законодательством

по виду ставок

определяется в процентном отношении от определенной базы исчисления

определяется в процентном отношении от определенной базы исчисления

определяется в абсолютных суммах


Таким образом, таможенные платежи - федеральные налоги и сборы, взимаемые таможенными органами при пересечении товарами таможенной границы Таможенного союза и Российской Федерации в частности, и при оказании участникам ВЭД таможенных услуг, имеющих назначение формировать доходы федерального бюджета, регулировать ввоз и вывоз товаров через таможенную границу РФ и Таможенного союза, компенсировать затраты таможенных органов на оказание таможенных услуг.

1.4 Таможенная стоимость как основа расчета таможенных платежей

Таможенная стоимость товаров используется при начислении таможенной пошлины, сборов и иных таможенных платежей, установлении стоимости товаров для иных таможенных целей, включая взыскание штрафов и применение иных санкций за таможенные правонарушения.

Таможенная стоимость товаров, ввозимых на таможенную территорию Таможенного союза, определяется в соответствии с международным договором государств - членов таможенного союза, регулирующим вопросы определения таможенной стоимости товаров, перемещаемых через таможенную границу.

Таможенная стоимость товаров определяется декларантом либо таможенным представителем, действующим от имени и по поручению декларанта, а в случаях, установленных Кодексом Таможенного союза - таможенным органом [2].

Определение таможенной стоимости товаров, ввозимых на таможенную территорию Таможенного союза, осуществляется в соответствии с Соглашение между Правительством Республики Беларусь, Правительством Республики Казахстан, Правительством Российской Федерации «Об определении таможенной стоимости товаров, перемещаемых через таможенную границу Таможенного союза», и производится путем применения одного из следующих методов определения таможенной стоимости товаров:

) метода по стоимости сделки с ввозимыми товарами;

) метода по стоимости сделки с идентичными товарами;

) метода по стоимости сделки с однородными товарами;

) метода вычитания;

) метода сложения;

) резервного метода.

Основным методом определения таможенной стоимости является оценка по стоимости сделки с ввозимыми товарами.

В случае, если основной метод не может быть использован, применяется один из перечисленных методов. При этом каждый последующий метод таможенной оценки применяется, если таможенная стоимость не может быть определена путем использования предыдущего метода.

Методы вычитания и сложения стоимости могут применяться в обратной последовательности по усмотрению декларанта.

Базой для определения таможенной стоимости является цена сделки непосредственно с ввозимыми товарами, подлежащими оценке.

Цена сделки - как цена, фактически уплаченная, так и цена, подлежащая уплате за ввозимые товары.

В качестве особенности можно выделить следующее условие: цена сделки не может быть использована для определения таможенной стоимости, если:

) существуют ограничения в отношении прав импортера на оцениваемый товар, за исключением:

ограничений, установленных законодательством Российской Федерации;

ограничений географического региона, в котором товары могут быть переданы (отчуждены) повторно;

ограничений, существенно не влияющих на цену товаров;

) цена сделки зависит от соблюдения каких-либо условий, влияние которых не может быть учтено;

) данные, использованные декларантом при определении таможенной стоимости, не подтверждены документально;

) импортер и экспортер являются взаимозависимыми лицами, за исключением случаев, когда их взаимозависимость не повлияла на цену сделки, что должно быть доказано декларантом.

При использовании метода определения таможенной стоимости товаров по стоимости сделки с идентичными товарами базой для определения таможенной стоимости является цена сделки с идентичными товарами, т. е. одинаковыми во всех отношениях с оцениваемыми товарами.

Таможенная стоимость, определяемая по цене сделки с идентичными товарами, должна быть скорректирована с учетом расходов.

В качестве особенности можно выделить тот факт, что в случае, если при применении настоящего метода выявляется более одной цены сделки по идентичным товарам, то для определения таможенной стоимости импортируемых товаров применяется самая низкая из них.

При использовании метода определения таможенной стоимости товаров по стоимости сделки с однородными товарами, базой для определения таможенной стоимости является цена сделки по товарам, однородным с импортируемыми, которые, хотя и не являются одинаковыми во всех отношениях, имеют сходные характеристики и состоят из схожих компонентов, что позволяет им выполнять те же функции, что и оцениваемые товары, и быть коммерчески взаимозаменяемыми.

Определение таможенной стоимости по методу вычитания стоимости производится в том случае, если оцениваемые, идентичные или однородные товары продаются на территории Российской Федерации в неизменном состоянии.

Базой для определения таможенной стоимости является цена единицы товара, по которой оцениваемые, идентичные или однородные товары, продаются наибольшей партией на территории Российской Федерации во время, максимально приближенное ко времени ввоза (не позднее 90 дней с даты ввоза оцениваемых товаров), покупателю, не зависимому от продавца.

Базой для определения таможенной стоимости по методу сложения стоимости является цена товара, рассчитанная путем сложения:

) стоимости материалов и иных издержек, понесенных изготовителем в связи с производством оцениваемого товара;

) общих затрат, характерных для продажи в Российскую Федерацию из страны-экспортера товаров того же вида, в том числе стоимости транспортировки, погрузочно-разгрузочных работ, страхования по месту таможенного оформления на территории Российской Федерации и т. д.;

) прибыли, обычно получаемой экспортером в результате поставки в Российскую Федерацию таких товаров.

При определении таможенной стоимости с помощью данного метода должны учитываться все расходы, включаемые в цену товара. В РФ этот метод встречается крайне редко, т.к. трудно получить информацию о себестоимости товара у иностранного производителя.

В случае, если таможенная стоимость не может быть определена декларантом в результате последовательного применения указанных пяти методов или таможенные органы аргументировано считают, что эти пять методов определения таможенной стоимости не могут быть использованы, то таможенная стоимость оцениваемых товаров определяется и обосновывается с учетом мировой таможенной практики.

При применении резервного метода таможенные органы предоставляют декларанту имеющуюся в их распоряжении ценовую информацию.

В этом случае, в качестве базы для таможенной оценки может использоваться:

таможенная стоимость идентичных однородных товаров или товаров того же класса и вида (использование 6-го метода на базе 1-го, 2-ого, 3-его);

цена ввозимых идентичных или однородных товаров или товаров того же класса или вида, по которой они продаются на внутреннем рынке РФ, скорректированная с учетом вычетов (метод 6 на базе метода 4);

ценовые данные из независимых источников информации (каталоги типа «Отто», прейскуранты цен, биржевые котировки цен).

Определение ТС по методу 6 должно базироваться на реальных, обоснованных ценовых данных. Обязательным требованием является обеспечение максимально возможного подобия товаров, т.е. при рассмотрении предполагаемых аналогов для сравнения стоимости товаров сначала подбираются идентичные товары, затем однородные, а при их отсутствии - товары того же класса или вида.

В качестве особенности можно выделить тот факт, что в качестве базы определения таможенной стоимости не могут быть использованы:

) цена на внутреннем рынке;

) цена на товары отечественного происхождения;

) цена товара, поставляемого из страны-экспортера в третьи страны;

) произвольно установленная или достоверно не подтвержденная цена.

В некоторых случаях при использовании метода № 6 невозможно использовать оценочные базы, установленные методами 1-5:

если товары ввозят по договору аренды или найма;

если товары реимпортируются после ремонта или модернизации;

если товары ввозят временно в качестве испытательных образцов или выставочных экспонатов;

если ввозят уникальную продукцию, предметы искусства.

В этих случаях допускается использование разумных подходов к оценке товара, не вступая в противоречие с установленными законодательством принципами таможенной оценки, согласуя их с реальной коммерческой практикой и информацией, имеющейся в стране импортера [3].

После определения таможенной стоимости ввозимых товаров таможенные платежи определяются следующим образом:

) таможенная пошлина по адвалорной ставке рассчитывается по следующей формуле:

, (1)

где ТП - таможенная пошлина;

С - таможенная стоимость;

СтТП - ставка таможенной пошлины в процентах к таможенной стоимости.

Таможенная пошлина по специфической ставке рассчитывается по следующей формуле:

, (2)

где ТП - таможенная пошлина;

ТС - таможенная стоимость;

СтТПс - ставка таможенной пошлины в евро за 1 единицу товара (либо характеристики);

Кевро - курс евро, установленный ЦБ РФ.

При исчислении таможенной пошлины по комбинированной ставке сначала исчисляется сумма таможенной пошлины по адвалорной ставке в процентах к таможенной стоимости, затем - сумма пошлины по специфической ставке в евро за единицу товара. Для определения таможенной пошлины, подлежащей уплате, используется наибольшая из полученных сумм или общая сумма исчисленных сумм таможенной пошлины [17];

) сумма акциза по подакцизным товарам, в отношении которых установлены ставки акциза, рассчитывается по формуле:

, (3)

где А - сумма акциза;

СтА - ставка акциза по подакцизным товарам;

(ТС+ТП) - налоговая база, а именно:

ТП - таможенная пошлина;

ТС - таможенная стоимость;

) сумма НДС по облагаемым товарам рассчитывается по формуле:

, (4)

где НДС - сумма налога на облагаемые товары;

СтНДС - ставка НДС;

(ТС+ТП+А) - налоговая база, а именно:

ТП - таможенная пошлина;

ТС - таможенная стоимость;

А - сумма акциза.

Таким образом, следует отметить, что таможенная стоимость - это ничто иное, как стоимость товаров, перемещаемых через таможенную границу Таможенного союза, которая должна определяться одним из предусмотренных Соглашением между Правительством РФ, Правительством Республики Беларусь и Правительством Республики Казахстан от 25.01.2008 «Об определении таможенной стоимости товаров, перемещаемых через таможенную границу Таможенного союза» методом и максимально соответствовать ценам на данный товар на рынке в соответствующий промежуток времени.

На таможенной территории Таможенного союза и Российской Федерации в частности, действует полностью сформированная нормативно - правовая база, которая четко определяет права и обязанности сторон во взаимоотношениях возникающих в результате определения таможенной стоимости товаров, при их перемещении через таможенную границу, которая в настоящее время продолжает дополняться и совершенствоваться.

Таможенные платежи - федеральные налоги и сборы, взимаемые таможенными органами при пересечении товарами таможенной границы Таможенного союза и Российской Федерации в частности, и при оказании участникам ВЭД таможенных услуг, имеющих назначение формировать доходы федерального бюджета, регулировать ввоз и вывоз товаров через таможенную границу РФ и Таможенного союза, компенсировать затраты таможенных органов на оказание таможенных услуг.

Базой для исчисления таможенных платежей в зависимости от вида товаров и применяемых видов ставок является таможенная стоимость товаров и (или) их физическая характеристика в натуральном выражении (количество, масса с учетом его первичной упаковки, которая неотделима от товара до его потребления и в которой товар представляется для розничной продажи, объем или иная характеристика). Так как таможенная стоимость используется при расчетах таможенной пошлины, акциза и НДС (это видно из представленных выше формул), то без достоверной оценки таможенной стоимости ввозимых товаров становится невозможным эффективное применение мер таможенно - тарифного регулирования, а следовательно и осуществление выбранной таможенной политики государства.

То есть, можно сделать общий вывод, что Российская Федерация обладает всеми необходимыми инструментами для государственного регулирования внешнеэкономической деятельности, что в свою очередь позволяет проводить централизованную и ориентированную политику государства.

2 Анализ процедур контроля таможенной стоимости товаров

.1 Методические основы контроля таможенной стоимости

С 1 января 2011 года в государствах - участниках Таможенного союза начал действовать новый порядок декларирования <#"806669.files/image008.gif">

Рисунок 4 - Динамика поступления таможенных платежей в федеральный бюджет за 2008-2011 гг.

Как было сказано выше, максимальный рост перечисленных таможенных платежей наблюдается в 2010 году. Данную тенденцию можно связать с постепенным выходом стран из мирового финансового кризиса и увеличением внешнеторгового оборота. В 2009 году наблюдается минимальное количество перечисленных таможенных платежей, данную тенденцию можно связать с мировым финансовым кризисом, который настиг все страны мира. На рисунке 4 наблюдается зигзагообразная тенденция перечисленных таможенных платежей. Для наиболее полного представления о динамике перечисленных таможенных платежей необходимо рассчитать показатели динамики, которые позволят представить полную картину о перечисленных таможенных платежах в федеральный бюджет Оренбургской таможней.

Расчет показателей динамики представлен в таблице 3.

Таблица 3 - Показатели динамики перечисленных таможенных платежей в 2008-2011 гг.

Годы

2008

2009

2010

2011

Поступление таможенных платежей в федеральный бюджет

7640,38

5045,24

9644

6957,98

Абсолютный прирост

базисный

-2595,14

2003,62

-682,4


цепной

-2595,14

4598,76

-2686,02

Коэффициент роста

базисный

0,66

1,26

0,91


цепной

0,66

1,91

0,72

Темп роста

базисный

66,03

126,22

91,07


цепной

66,03

191,15

72,15

Темп прироста (в %)

базисный

-33,97

26,22

-8,93


цепной

-33,97

91,15

-27,85

Абсолютное значение 1 % прироста

 

50,45

96,44

69,58

Абсолютное ускорение

 

7193,90

-7284,78

Относительное ускорение

 

1,56

2,71

Средний уровень динамики ряда

7321,9

Средний абсолютный прирост

-227,47

Средний темп роста

109,78

Средний темп прироста (в %)

9,78

Абсолютный прирост в 2009 году по сравнению с 2008 годом является минимальным и принимает отрицательное значение, максимальный абсолютный прирост на базисной основе наблюдается в 2010 году. Как было сказано выше, данная тенденция может быть связана с увеличением внешнеторговых операций.

На цепной основе минимальное значение абсолютный прирост принимает в 2011 году по сравнению с 2010, это указывает на уменьшение перечисленных таможенных платежей в федеральный бюджет Оренбургской таможней. Т.к. Оренбургская область имеет общую границу с республикой Казахстан, а в связи с образованием Таможенного союза таможенная граница переместилась на внешнюю границу Республики Казахстан, количество взимаемых таможенных платежей Оренбургской таможней значительно сократилось.

На базисной основе таможенные платежи принимают максимальное значение в 2010 году по сравнению с 2009 годом. Таким образом, можно сказать, что перечисленные таможенные платежи за исследуемый период достигли максимального значения в 2010 году и на цепной и на базисной основах.

Коэффициент роста в 2010 году принимает максимальные значения и на базисной и на цепной основах. Так, в 2010 году по сравнению с 2008 годом суммы перечисленных таможенных платежей возросли в 1,26 раза, а по сравнению с 2009 годом суммы таможенных платежей возросли почти в 2 раза - в 1,91. Минимальные значения коэффициент роста принимает и на базисной и на цепной основе количество перечисленных таможенных платежей возросло в 0,66 раза. В 2011 году по сравнению с 2010 годом сумы таможенных платежей увеличились лишь в 0,72 раза.

Темп роста принимает максимальное значение в 2010 году по сравнению с 2008 годом и составил 126,22%, также в 2010 году по сравнению с 2009 годом темп роста составил 191,15%. Минимальное значение темпа роста приходится на 2009 год по сравнению с 2008 годом и составляет 66,03%. В 2011 году темп роста составил 91,07% по сравнению с 2008 годом и 72,15% по сравнению с 2009 годом.

Темп прироста и на базисной и на цепной основах принимает отрицательные значения в 2008 и 2011 гг., отрицательное значение показывает понижение перечисленных таможенных платежей по сравнению с базой сравнения. Так, в 2009 году, по сравнению с 2008 годом, перечисление таможенных платежей Оренбургской таможней в федеральный бюджет понизилось на 33,97%. В 2011 году, по сравнению с 2008 годом, перечисленные таможенные платежи понизились на 8,93%, а по сравнению с 2010 годом, таможенные платежи понизились на 27,85%. В 2010 году наблюдается положительная тенденция - увеличение сумм перечисленных таможенных платежей, по сравнению с 2008 годом суммы перечисленных таможенных платежей увеличились на 26,22%, а по сравнению с 2009 годом на 91,15%.

Максимальное значение 1% прироста также принимает в 2010 году и составляет 96,44 млн.долларов на 1% прироста. Минимальное значение 1% прироста принимает в 2009 году и составляет 50,45 млн.долларов.

Средний темп роста составил 109,78 - данная тенденция является положительным моментом за весь исследуемый период и означает, что суммы перечисленных таможенных платежей в федеральный бюджет Оренбургской таможней за весь исследуемый период проявляют положительную тенденцию к росту, не смотря на зигзагообразную тенденцию и отрицательные значения темпа прироста.

Средний темп прироста перечисленных таможенных платежей за 2008 -2009 гг. составляет 9,78%.

Для подтверждения зигзагообразной тенденции и для выявления прогнозного значения на 2012 год необходимо повести прогнозирование сумм таможенных платежей, перечисляемых в федеральный бюджет Оренбургской таможней.

На рисунке 5 выявлена общая тенденция динамики перечисления таможенных платежей в федеральный бюджет Оренбургской таможней и выявлено прогнозируемое значение на 2012 год.

Рисунок 5 - Прогнозирование сумм таможенных платежей на 2012 год

Как видно на рисунке 5 наблюдается спад перечисления таможенных платежей. Для того чтобы более подробно рассмотреть общую тенденцию за 2008-2012 гг. необходимо рассчитать прогнозируемое значение y, для этого нужно решить следующее уравнение:

y = -204,72х+7833,7 ,

Подставив значения х=5 в уравнение и получим следующее значение у=6810,1.

Достоверность данного прогноза составляет 89%.

Таким образом, можно сказать, что в 2012 году суммы перечисленных таможенных платежей Оренбургской таможней составят 6810,1 млн.долларов, что в принципе не намного меньше показателя 2011 года.

На рисунке 6 представлена общая тенденция перечисления таможенных платежей в федеральный бюджет Оренбургской таможней.

Рисунок 6 - Динамика перечисления таможенных платежей в федеральный бюджет Оренбургской таможней за 2008 - 2012 гг.

Прогнозируемое значение на 2012 год показало, что таможенные органы оренбургской области с образованием Таможенного союза будут проявлять стабильность сумм перечисления таможенных платежей в федеральный бюджет, и данные суммы будут незначительно изменяться. Так ли это на самом деле может показать только практика, т.к. всегда имеется вероятность, что прогнозируемые значения являются завышенными или заниженными.

.3 Особенности осуществления контроля таможенной стоимости товаров на примере Оренбургской таможни

Для наиболее полного представления осуществления контроля таможенной стоимости товаров Оренбургской таможней необходимо проанализировать данные о корректировке таможенной стоимости товаров, перемещаемых через таможенную границу Таможенного союза в зоне действия Оренбургской таможни.

В таблице 4 представлены данные по корректировке таможенной стоимости: исходная таможенная стоимость, откорректированная таможенная стоимость и отклонение исходной таможенной стоимости от откорректированной.

Таблица 4 - Корректировка таможенной стоимости товаров

Годы

Исходная

Откорректированная

Отклонение

2008

2596050,54

3462788,02

866737,48

1

2

3

4

2009

2640361,73

4474901,41

1834539,68

 

2010

5781629,45

7322840,50

1541211,05

 

2011

8542357,88

10466051,36

1923693,48

 


В таблице 4 максимальные суммы всех показателей приходятся на 2011 год.

На рисунке 7 представлена динамика таможенной стоимости товаров.

Рисунок 7 - Динамика таможенной стоимости товаров, перемещаемых через таможенную границу Таможенного союза

На рисунке 7 наблюдается стабильный рост откорректированной таможенной стоимости, что нельзя сказать об отклонении таможенной стоимости, которая проявляет себя зигзагообразно за весь исследуемый период. Также можно отметить, что и заявленная таможенная стоимость товаров за весь исследуемый период повела себя практически также стабильно как и откорректированная таможенная стоимость, не считая 2009 года, но данную тенденцию можно связать с мировым финансовым кризисом, что повлекло за собой намерение декларанта уплатить меньше таможенных платежей посредством занижения таможенной стоимости товаров. Также на графике просматривается, что отклонение таможенной стоимости товаров порой достигает нескольких миллионов рублей, но как всем известно, таможенные платежи являются средством пополнения федерального бюджета, а таможенная стоимость является основой для начисления таможенных платежей, и допустить оплошность в несколько миллионов рублей для нашей страны просто недопустимо.

Для наиболее полного представления о динамике таможенной стоимости необходимо рассчитать показатели динамики. К показателям динамики относятся следующие:

) Абсолютный прирост:

, (5)

, (6)

где  - величина явления в изучаемом (текущем) периоде;

- величина явления в базисном периоде;

 - величина явления в предыдущем периоде.

) Коэффициент роста:

, (7)

 . (8)

) Темп роста:

, (9)

. (10)

) Темп прироста:

, (11)

. (12)

) Абсолютное значение 1- го % прироста:

. (13)

) Абсолютное ускорение:

 (14)

) Относительное ускорение:

 (15)

) Средний уровень ряда динамики рассчитывается по средней хронологической. Для интервальных рядов с равноотстоящими уровнями средний уровень находится по формуле средней арифметической простой:

, (16)

9) Средний абсолютный прирост:

 (17)

10) Средний темп роста:

 (18)

11) Средний темп прироста

 (19)

Расчет данных показателей представлен в таблице 5.

Таблица 5 - Показатели динамики откорректированной таможенной стоимости товаров

Год

2008

2009

2010

2011

Откорректированная таможенная стоимость

3462788

4474901,4

7322840,5

10466051,36

Абсолютный прирост

базисный

1012113,4

3860052,48

7003263,34


цепной

1012113,4

2847939,09

3143210,86

Коэффициент роста

базисный

1,29

2,11

3,02


цепной

1,29

1,64

1,43

Темп роста

базисный

129,23

211,47

302,24


цепной

129,23

163,64

142,92

Темп прироста (в %)

базисный

29,23

111,47

202,24


цепной

29,23

63,64

42,92

Абсолютное значение 1 % прироста


44749,01

73228,41

104660,51

Абсолютное ускорение



1835825,70

295271,77

Относительное ускорение



0,64

0,09

Средний уровень динамики ряда

6431645,32




Средний абсолютный прирост

2334421,11




Средний темп роста

145,26




Средний темп прироста (в %)

45,26





Как было сказано выше, откорректированная таможенная стоимость за весь исследуемый период проявляла положительную тенденцию, что говорит о проведении качественного контроля таможенной стоимости товаров таможенными органами. Далее рассмотрим подробнее показатели динамики откорректированной таможенной стоимости товаров.

Такой показатель как абсолютный прирост характеризует увеличение (уменьшение) уровня ряда за определенный промежуток времени. Максимальный абсолютный прирост пришелся на 2011 год по сравнению с 2008 годом - прирост откорректированной таможенной стоимости в 2011 году составил 7003263,34 рублей; на базисной основе абсолютный прирост является максимальным также в 2011 году по сравнению с 2010 годом прирост составил 3143210,86 рублей, что практически в 2 раза меньше по сравнению с приростом на базисной основе. Минимальный абсолютный прирост пришелся на 2009 год по сравнению с 2008 годом, данную тенденцию можно связать со следующими причинами:

мировой финансовый кризис, который повлек за собой уменьшение экспортно-импортных операций;

рост цен в кризисные года;

возможно рост таможенной стоимости товаров в 2010 - 2011 годах.

Коэффициент роста показывает во сколько раз увеличилось/уменьшилось поступление таможенных платежей. В 2011 году по сравнению с 2008 годом откорректированная таможенная стоимость увеличилась в 3,02 раза, а в 2010 по сравнению с 2008 годом откорректированная таможенная стоимость увеличилась в 2.11 раза. На цепной основе максимальный рост пришелся на 2010 год - откорректированная таможенная стоимость увеличилась в 1,64 раза по сравнению с 2009 годом, в 2011 году по сравнению с 2010 годом таможенная стоимость возросла в 1,43 раза. Минимальное значение коэффициент роста принял в 2009 году по сравнению с 2008 годом - откорректированная таможенная стоимость возросла в 1,29 раза.

Темп роста показывает уменьшение, увеличение поступления таможенных платежей в %, он всегда положителен. Максимальный темп роста принимает значение в 2011 году по сравнению с 2010 годом - 302,24%, а в 2010 по сравнению с 2009 - 163,64%.

Темп прироста показывает относительную величину прироста и показывает, на сколько процентов сравниваемый уровень больше или меньше уровня, принятого за базу сравнения. Он может быть как положительным, так и отрицательным или равным нулю, он выражается в процентах. В 2011 году темп прироста составил 202,24% по сравнению с 2008 годом - данная тенденция указывает на эффективную работу таможенных органов по контролю таможенной стоимости товаров, также в 2010 году по сравнению с 2008 годом откорректированная таможенная стоимость возросла на 111,47%, в 2009 году по сравнению с 2008 годом прирост оказался не таким значительным как в последующие годы и составил 29,23%. В 2010 по сравнению с 2009 годом прирост составил 63,64%, а в 2011 по сравнению с 2010 годом прирост откорректированной таможенной стоимости составил 49,92%.

Абсолютное значение одного процента прироста показывает какое количество откорректированной таможенной стоимости входит в 1%. Так, максимальное значение одного процента прироста приходится на 2011 год - 1% включает в себя 104660,51 рубль; в 2010 году - 73228,41 рубль, а в 2009 году - 44749,01 рубль.

Средний уровень динамики ряда показывает среднюю динамику за весь исследуемый период и составляет 6431645,32 рубля откорректированной таможенной стоимости товаров.

Средний абсолютный прирост составил 2334421,11 рубля откорректированной таможенной стоимости товара за весь исследуемый период.

Средний темп роста составил 145,26%, а средний темп прироста составил 45,26%.

Такие показатели как средний уровень ряда динамики, средний абсолютный прирост, средний темп роста и средний темп прироста показывают общую динамику откорректированной таможенной стоимости за весь исследуемый период.

На основе данных о корректировке таможенной стоимости товаров необходимо провести прогноз на 2012 год. Для того, чтобы сделать такой прогноз, необходимо построить линию тренда, а на ее основе получить прогнозируемые значения на 2012 год.

На рисунке 8 представлена диаграмма корректировки таможенной стоимости товаров по месяцам в течение 4 лет.

Рисунок 8 - Корректировки таможенной стоимости товаров. Линия тренда

К данной динамике откорректированной таможенной стоимости товаров был подобран линейный тренд, к сожалению, точность прогноза составляет всего 0,3626, но не стоит заострять внимание на выборе тренда, так как все возможные линии тренда показали достаточно малую точность прогноза, что в свою очередь, говорит о сильном влиянии вероятностного фактора, который расчетам не поддается. Именно линейный тренд был выбран из-за простоты и удобства расчетов, т.к. при использовании других математических моделей добиться более успешного результата не представляется возможным.

Таким образом, уравнение построения прогноза на 2012 год (49-60 месяцы) выглядит следующим образом:

,

где x - номер месяца по счету (1-60).

Таким образом, подставляя значения месяцев 2012 года (49-60) мы получим следующие прогнозные значения (таблица 6):

Таблица 6 - Прогнозирование корректировки таможенной стоимости товаров

Тыс. рублей

Порядковый номер месяца 2012 года

Прогноз

1

2

49

986389

50

1004773

51

1023157

52

1041541

53

1059925

54

1078309

55

1096693

56

1115077

57

1133461

58

1151845

59

1170229

60

1188613


На рисунке 9 отражено прогнозирование динамики корректировки таможенной стоимости товаров в 2012 году.

На рисунке 9 наблюдается стабильность роста динамики корректировки таможенной стоимости товаров в 2012 году, конечно необходимо также отметить, что полученные данные прогноза являются в малой степени достоверными, из-за сильного влияния вероятностного фактора, в результате чего точность прогноза составила лишь 36,26%, но об этом мы узнаем в следующем году.

Рисунок 9 - Прогнозирование корректировки таможенной стоимости на 2012 год

С уверенностью можно предположить, что с образованием Таможенного союза, а в дальнейшем и вступлением России во Всемирную Торговую Организацию предполагается рост внешнеэкономической деятельности, а значит и поступающих таможенных платежей, а как следствие и корректировки таможенной стоимости товаров перемещаемых через таможенную границу Таможенного союза и Российской Федерации.

Таким образом, следует отметить, что в Российской Федерации действует четко отлаженный и нормативно урегулированный (как на уровне Таможенного союза, так и на уровне Российской Федерации) механизм контроля за таможенной стоимостью товаров перемещаемых через таможенную границу, который предусматривает два этапа контроля. А именно : контроль таможенной стоимости до выпуска товаров и контроль таможенной стоимости после выпуска товаров.

Отдельно хотелось бы выделить тот факт, что в настоящее время ФТС России принимает меры по ускорению и упрощению процесса таможенного оформления товаров, а именно широко применяется система управления рисками (основанная на выборочной проверке при возникновении подозрений согласно профилям рисков), контроль после выпуска товаров таможенными органами и электронное декларирование.

Помимо этого необходимо упомянуть тот факт, что сотрудники отдела контроля таможенной стоимости Оренбургской таможни являются высококвалифицированными специалистами, которые активно применяют на практике систему управления рисками, имеют все необходимые (и постоянно обновляют) справочники и каталоги содержащие ценовую информацию, а так же для целей получения актуальной ценовой информации о товарах активно взаимодействуют не только с другими подразделениями ФТС России, но и с таможенными органами иностранных государств, а так же с крупными производителями (а в необходимых случаях и с конкретными производителями) различной продукции.

таможенный платеж стоимость

3. Проблемы и перспективы совершенствования контроля таможенной стоимости

.1 Современные проблемы, возникающие перед таможенными органами в ходе осуществления контроля таможенной стоимости

Одной из самых актуальных проблем в работе таможенных органов является контроль за определением таможенной стоимости. Проблема точного определения таможенной стоимости является одной из наиболее острых для российских таможенников. Надо отметить, что таможенные органы неоднократно пытались создать механизмы контроля за декларируемой стоимостью. Только за последние годы принят ряд документов, ликвидирующих пробелы в действующем законодательстве. В частности, были введены комбинированные ставки таможенных пошлин. Таможенники получили право определять величину пошлины не только как процент от продекларированной стоимости, но и как фиксированную сумму за каждую единицу веса, объема или площади импортируемого товара. Следующим шагом стало создание механизма контроля по каждому случаю ввоза в страну товаров, чья декларируемая стоимость заметно отличается от установленной ФТС (на территории Российской Федерации) временно-условной оценки, определяемой на основе мировых цен. Но это только временное решение, так как в настоящее время приказы, соглашения, решения и постановления всегда будут отставать от реальных проблем, и поэтому без каких-либо кардинальных изменений в области определения и контроля таможенной стоимости обойтись нельзя.

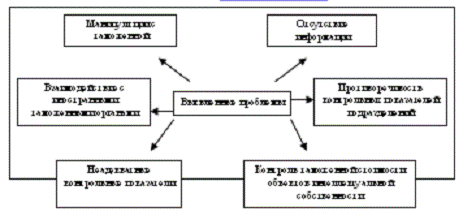
На практике существует целый комплекс проблем, связанных с неправильным определением таможенной стоимости товаров, что в свою очередь осложняет и контроль заявленной таможенной стоимости, все выявленные проблемы отражены на рисунке 10.

Рисунок 10 - Проблемы контроля таможенной стоимости

Рассмотрим выявленные проблемы более подробно:

) манипуляции с таможенной стоимостью.

Говоря о манипуляциях с таможенной стоимостью, обычно имеют в виду ее занижение. Это вполне справедливо, если подразумевать в первую очередь фискальную функцию таможенной стоимости как базы для взимания таможенных пошлин, сборов, налогов и иных платежей. В этом случае занижение таможенной стоимости действительно ведет к недополучению платежей в бюджет.

Однако помимо фискальной функции таможенная стоимость является также основой для контроля за репатриацией валютной выручки и вывозом средств в уплату за импортируемые товары. С этой точки зрения актуальной проблемой является не только умышленное уменьшение декларируемой таможенной стоимости, но и ее завышение. Оно позволяет незаконно и бесконтрольно вывозить капиталы за рубеж, повышая реальную стоимостную оценку импортируемого товара и, следовательно, отправляя за пределы Таможенного союза большую, чем следует по сделке, денежную сумму. Помимо этого, российские филиалы иностранных фирм, а также расположенные в Таможенном союзе совместные предприятия могут умышленно завышать стоимость ввозимых в Таможенный союз сырья, материалов, комплектующих, используемых при производстве товаров на территории нашей страны, тем самым снижая налогооблагаемую базу, то есть в итоге способствуя уменьшению поступлений в бюджет.

Тем не менее, занижение таможенной стоимости также представляет собой серьезную проблему не только с точки зрения фискальной функции ее определения, но и в связи с экономической сущностью данной нетарифной меры регулирования ВЭД.

Так, при экспорте товаров занижение таможенной стоимости, так же как и в предыдущем случае, ведет к незаконному вывозу денежных средств с территории Таможенного союза, так как часть реально полученной экспортной выручки не репатриируется из-за границы. Кроме этого, занижение таможенной стоимости при вывозе товаров может повлечь за собой применение санкций против государства - члена Таможенного союза, с территории которого товары были вывезены, в частности антидемпинговых и компенсационных пошлин, если стоимость ввозимых товаров окажется ниже их стоимости внутри страны.

У данной проблемы есть и еще один аспект. Вывоз товаров по заниженной стоимости может вызвать их дефицит на внутреннем рынке Таможенного союза, что повлечет за собой повышение внутренних цен и может сделать данные товары труднодоступными для внутреннего потребителя.

В целях защиты экономических интересов государств - членов Таможенного союза необходимо правильно определять таможенную стоимость товаров, не допуская манипуляций с нею ни в сторону завышения, ни в сторону занижения.

Для правильного определения таможенной стоимости товаров разработаны шесть методов ее определения. Однако в настоящее время используются практически только два из них: первый и шестой. Такая ситуация уменьшает возможность наиболее точного определения действительной таможенной стоимости товара, что, соответственно, снижает эффективность деятельности таможенных органов. Существует ряд случаев, в которых не может быть применен первый метод определения таможенной стоимости товаров, как-то: отличный от купли-продажи характер коммерческой сделки, наличие зависимости между экспортером и импортером и т.д.

Так как в последнее время существует тенденция к увеличению числа подобных сделок, в которых таможенная стоимость не может быть определена первым методом, в распоряжении декларанта и сотрудника таможенных органов остается лишь шестой метод.

Отсюда и вытекает следующая проблема;

2) отсутствие полной, достоверной, а главное доступной информации по сделкам с однородными и идентичными товарами (для целей применения методов определения таможенной стоимости по стоимости сделки с идентичными товарами и по стоимости сделки с однородными товарами), информации о составляющих цены на внутреннем рынке Российской Федерации (для целей применения методов на основе вычитания стоимости и метода на основе сложения стоимости).

Это связано с тем, что к сделкам, которые берутся за основу, предъявляется ряд требований и получить информацию о сделках, полностью им удовлетворяющих, в современных условиях трудно и не всегда возможно.

Для решения этой проблемы, связанной с возможностью использования второго и третьего методов, нужно создавать единую базу данных, содержащую сведения о товарах, пересекающих таможенную границу Таможенного союза. Это позволит централизованно отслеживать информацию о стоимости, условиях поставки и иных сведениях, касающихся перемещения товаров через таможенную границу Таможенного союза. Так как в настоящее время разрабатывается Единая автоматизированная информационная система таможенных органов России (далее - ЕАИС), то вполне возможно, что предлагаемая база данных будет входить в состав ЕАИС.

Сложность в применении метода на основе вычитания стоимости состоит в недостаточной информации. Для определения величины тех расходов, которые необходимо вычесть из внутренней цены товара, нужно владеть статистической информацией о средней величине этих расходов в данном регионе Российской Федерации, либо любой другой области в Таможенном союза, на территорию которой осуществляется ввоз.

В настоящее время подобная информация практически отсутствует: статистические органы нашей страны и стран участниц Таможенного союза мало занимаются сбором, обработкой и обобщением такого рода информации. Те результаты, которые публикуются, зачастую не доходят до сотрудников таможенных органов. Такая ситуация значительно усложняет работу таможенных органов по определению таможенной стоимости четвертым методом.

Таким образом, чтобы обеспечить возможность применения метода на основе вычитания стоимости, необходимо наладить взаимодействие таможенных статистических органов по сбору и анализу информации в Российской Федерации и Таможенном союзе в целом с целью представления всем заинтересованным лицам, в том числе декларантам и сотрудникам таможенных органов, полной и достоверной информации о средней стоимости предоставляемых посреднических, транспортных, складских и т.п. услуг в данном регионе страны. Для этого будет целесообразно издавать специальные периодические статистические сборники для таможенных органов (в которых будут более подробно описаны стоимость каждого вида товаров и оказываемых услуг).

Метод на основе сложения стоимости оказывается трудно применимым в практике таможенной деятельности, так как иностранный производитель не предоставляет в пользование декларанта калькуляцию себестоимости товара. Это связано с тем, что подобная информация чаще всего носит конфиденциальный характер и представляет собой коммерческую тайну.

Таковы основные причины того, что в практике таможенной деятельности чаще всего применяются только первый и последний методы;

) в результате применения Системы управления рисками при контроле таможенной стоимости сотрудники таможенного органа сталкиваются с неадекватными контрольными показателями таможенной стоимости.

Установленные пороговые показатели величины таможенной стоимости товаров не дифференцируются в зависимости от условий продаж и поставок. В результате при выявлении отклонения заявленной стоимости от показателя риска на 2 - 5% проводится комплекс мер, направленных на минимизацию риска, хотя такое отклонение вполне может быть вызвано особенностями поставки товара, условиями оплаты, качеством, репутацией товарных марок.

В то же время, если таможенная стоимость заявлена выше индикатора риска, она также подлежит контролю. В результате теряет действенную силу принцип выборочности осуществления таможенного контроля и как результат - нерациональное использование ресурсов таможенного органа.

Должностные лица таможенного органа в процессе поиска и последующего анализа ценовой информации сталкиваются с несовершенством имеющихся программных средств. Недостатки выражаются в отсутствии возможности осуществлять выборку ДТ по определенным основаниям (условиям поставки и характеру сделки). Данные параметры поиска имеют существенное значение при определении таможенной стоимости на основе методов по стоимости сделки идентичными/однородными товарами.

Данный программный недостаток:

препятствует эффективному контролю таможенной стоимости товаров на этапе таможенного оформления;

повышает трудоемкость поиска ценовой информации и увеличивает срок проверки каждой ДТ должностным лицом ОКТС;

порождает необходимость запроса соответствующих данных в других таможенных органах;

повышает вероятность возможного ненахождения искомой информации и как итог - принятия необоснованного решения о невозможности применения 2-го, 3-го методов определения таможенной стоимости.

В процессе контроля правильности определения таможенной стоимости таможенные органы вынуждены прибегать к использованию средней рыночной цены на соответствующий товар. В условиях, когда ввозом специфических товаров занимается достаточно ограниченное количество участников ВЭД, возможно возникновение сговора между поставщиками, что приводит к появлению недостоверных сведений у таможенных органов относительно средней таможенной стоимости. Для цели проверки заявленной величины таможенной стоимости таможенный орган имеет право направить участника ВЭД в Торгово-промышленную палату (ТПП) для цели проведения оценочной экспертизы. При этом полученные результаты экспертизы ТПП не могут быть проверены таможенным органом на предмет объективности, что способствует возникновению сомнения;

) проблема взаимодействия с иностранными таможенными органами.

В рамках контроля таможенной стоимости товаров, выпущенных под заявленную таможенную процедуру, если рассматривать на примере Российской Федерации, таможенный орган для цели получения ценовой информации от производителей, расположенных, для примера, в КНР, осуществляет ее запрос через представительство ТПП РФ, находящееся на территории иностранного государства.

При этом таможенный орган сталкивается со сложностями в длительности ответов на данные запросы, что обусловливается следующим:

таможня имеет право осуществлять запрос данной информации исключительно через РТУ;

отсутствие единого стандарта запроса данной информации порождает сложности перевода на китайский язык, что также не способствует ускорению получения данной информации;

отсутствием четкой регламентации срока представления данной информации китайской компанией ТПП России.

В результате такого запроса в иностранное государство сроки выпуска ввозимых товаров как минимум затягиваются;

) противоречивость контрольных показателей подразделений снижает эффективность контроля таможенной стоимости.

Каждое подразделение таможни имеет контрольные показатели эффективности деятельности (КПЭД), установленные РТУ, обязательные к исполнению. Процесс выполнения КПЭД порождает столкновение интересов ОКТС и Правового отдела (ПО) в процессе отстаивания обоснованности корректировки таможенной стоимости, проведенной таможенным органом в суде.

Эффективность деятельности ПО напрямую зависит от количества дел, выигранных в рамках судебного разбирательства, в то время как результативность ОКТС формируется из количества проведенных корректировок таможенной стоимости и величины довзысканных таможенных платежей.

Ввиду отрицательной судебной практики по данной категории дел правовой отдел осторожно подходит к принятию к производству дел, которые не имеют явных признаков недостоверного заявления величины таможенной стоимости. Если же суд первой инстанции становится на сторону декларанта, у правового отдела отсутствует стимул для обжалования принятого решения в вышестоящем суде. В результате чего таможенный орган в лице ОКТС, имевший уверенность в неправильности определения величины таможенной стоимости, соглашается с заявленной величиной, что порождает возврат уплаченных таможенных платежей. Как следствие, происходит занижение эффективности деятельности одного подразделения посредством искусственного повышения результативности другого;

) особенно следует выделить проблему контроля таможенной стоимости объектов интеллектуальной собственности.

Вопросы защиты интеллектуальной собственности помимо вопросов, связанных с нарушением прав на интеллектуальную собственность, связаны также и с экономическими аспектами.

Контроль таможенной стоимости товаров, в которых содержатся объекты интеллектуальной собственности сегодня одна из наиболее сложных проблем, как для таможенников, так и для участников ВЭД. Все что связано с так называемым серым импортом, ввозом товаров с заниженной таможенной стоимостью, товаров не подлинных, это вопросы экономические.

Серый импорт - занижение таможенной стоимости.

Крупные компании за рубежом борются с этой проблемой самыми разными способами. Дело в том, что это не только наша проблема, России или территории Таможенного союза, проблема серого импорта существует во всех государствах. Разница в ценах на один и тот же товар, на аналогичный товар, в различных государствах приводит к тому, что ввозится товар из страны, где он более дешев в ту страну, где цены на него более высокие. Возникают вопросы серого рынка, возникает проблема непоступления таможенных платежей и так далее.

Занижение таможенной стоимости в странах Европейского союза всегда воспринимается как один из факторов риска, один из признаков контрафактности товара.

Вопросы контроля таможенной стоимости таких товаров, содержащих интеллектуальную собственность, товарные знаки, объекты патентного права, объекты авторских и смежных прав тесно связаны с вопросами ценообразования на эти товары.

Дело в том, что есть способы оценки именно объекта интеллектуальной собственности - это доходный, затратный подходы и подходы, связанные с анализом рынка, но в ценообразовании используются другие методики. На товар, в котором содержатся объекты интеллектуальной собственности, будут, в первую очередь, применятся, или затратный или ценностной методы ценообразования.

Затратный - слово понятно. Цена будет определяться именно затратами на создание данного товара. В первую очередь этот метод будет применяться в том случае, если объект интеллектуальной собственности компания создает для себя, для собственных нужд.

Если объект создается на продажу, то здесь всегда будет использоваться ценностной подход, связанный с тем какова ценность данного товара и данного объекта интеллектуальной собственности в глазах покупателя. Приобретая зажигалку «Big» и оплачивая ее цену, мы с вами только 5% этой суммы уплачиваем за саму зажигалку, за материалы из которых она сделана, около 95% - стоимость товарного знака.

Проблема, связанная с тем, что на мировом рынке товары, маркированные брендами, раскрученными товарными знаками, как правило, на 20-25% дороже, чем товары, маркированные обычными не известными товарными знаками, сегодня встает очень остро.

Разница в ценах на однотипные товары в зависимости от того, какой бренд имеет этот товар, может быть самой различной. Например, по газонокосилкам двух фирм «John Deere» и «Murray» разница в цене составляет 95%. Разница в первую очередь связана с раскрученностью бренда, с раскрученностью товарного знака. Кетчупы «Heinz» и «Делмонте» по цене будут различаться на 60%, учитывая, что качество этих кетчупов примерно одинаково. Вот он товарный знак, вот объект интеллектуальной собственности, который влияет на цены товаров [17].

Индустрия авторского права, индустрия, основанная на объектах авторских и смежных прав, сегодня приносит огромные доходы их создателям. США получают доход от экспорта товаров, содержащих объекты авторского и смежного права, сопоставимые с доходом от экспорта сельскохозяйственной продукции.

Сегодня в мировой торговле, в международной торговле такой фактор как интеллектуальная рента, интеллектуальная составляющая цены товаров является тем фактором, который не может игнорировать ни одна страна, ни одно государство. Это то, что связано с перемещением товаров с основы, с обменом продуктами труда между экономически развитыми и развивающимися странами. И эта проблема ценообразования для таможни выливается в проблему определения таможенной стоимости товаров.

Сегодня на территории Таможенного союза вопросы контроля таможенной стоимости регулируются, во-первых, главой 8 <#"806669.files/image034.gif">

Рисунок 11 - Предложения по решению выявленных проблем

Рассмотрим вышеуказанные предложения более подробно:

) разработка более современного таможенного законодательства, позволяющего максимально точно определять таможенную стоимость товаров;

) создание единой базы данных по перемещаемым через таможенную границу Таможенного союза товарам, для возможности определения идентичных и однородных товаров, а также составление справочников содержащих информацию касательно составляющих элементов цен на внутреннем рынке;

) более тщательная разработка профилей рисков, в соответствии с системой управления рисками, в которых должны быть предусмотрены условия поставки, всевозможные скидки, сезонность и другие факторы, оказывающие влияние уровень цен;

) установление договоренностей о сотрудничестве между таможенными органами различных государств на правительственном уровне, установление форм направляемых запросов, а так же четких сроков на перевод, отправку, подготовку ответа, другие операции необходимые для международного взаимодействия и их нормативное закрепление;

) требуется с одной стороны разработка методических разъяснений по условиям включения лицензионных платежей в таможенную стоимость товаров, а с другой стороны единая методика не сможет охватить всю ту гамму вопросов, все то многообразие условий лицензионных договоров и уплату платежей по роялти, которые содержатся в лицензионных договорах. Для облегчения таможенного контроля и контроля таможенной стоимости товаров, содержащих объекты интеллектуальной собственности и которые перемещаются с наличием лицензионного договора, участникам ВЭД можно порекомендовать, в лицензионном договоре четко прописывать, за что предусмотрены те или иные платежи. То есть, то, что связано с выплатой роялти, например, по расходам на рекламу и на продвижение товаров и то, что связано с суммой роялти за ввозимые товары.

В этом случае определение таможенной стоимости и конкретной суммы таможенной стоимости будет более четкой. В противном случае таможенные органы всегда будут идти по пути максимального определения таможенной стоимости на данный товар.

) создание баз для подготовки высококвалифицированных специалистов по различным аспектам таможенной деятельности.

Помимо совершенствования таможенной системы в рамках Таможенного союза, Российская Федерация предпринимает шаги для вступления в Всемирную Торговую Организацию. На данный момент таможенное законодательство действующее на территории Российской Федерации признано соответствующим всем предъявляемым ВТО нормам и ведется унификация в других сферах.

В ближайшем будущем в связи с вступлением в ВТО планируется сначала снижение импортных таможенных пошлин, а потом и вовсе отказ от них, весь этот процесс постепенного отказа от импортных таможенных пошлин займет 7 лет и позволит отечественным производителям перестроиться в соответствии с плавно изменяющейся экономической средой.

ФТС России планирует всячески помогать отечественным производителям путем проведения различного рода консультаций и знакомства с Концепцией развития таможенных органов.

Вступление в ВТО, безусловно, положительно скажется на практике определения и контроля таможенной стоимости, т.к. у ФТС России появится доступ к информации таможенных органов государств - членов ВТО, что с одной стороны даст возможность применения всех методов определения таможенной стоимости участникам ВЭД, а с другой даст таможенным органам базу для более точного сравнения заявленной таможенной стоимости реальной рыночной цене.

Заключение

Таможенная стоимость товара - стоимость товара, определяемая в соответствии с Соглашением между Правительством РФ, Правительством Республики Беларусь и Правительством Республики Казахстан от 25.01.2008 "Об определении таможенной стоимости товаров, перемещаемых через таможенную границу Таможенного союза" и используемая для целей:

обложения товара пошлиной;

внешнеэкономической и таможенной статистики;

применения иных мер государственного регулирования торгово-экономических отношений, связанных со стоимостью товаров, включая осуществление валютного контроля внешнеторговых сделок и расчетов банков по ним, в соответствии с законодательными актами Российской Федерации.

Определение таможенной стоимости товаров ввозимых на таможенную территорию Таможенного союза осуществляется в соответствии с Соглашением между Правительством Республики Беларусь, Правительством Республики Казахстан, Правительством Российской Федерации «Об определении таможенной стоимости товаров, перемещаемых через таможенную границу Таможенного союза» и подразумевает применение одного из шести методов определения таможенной стоимости.

Таможенный орган проводит контроль заявленной таможенной стоимости и принимает одно из нижеперечисленных решений:

) принять заявленную таможенную стоимость;

) корректировать заявленную таможенную стоимость;

) провести дополнительную проверку.

Решение о принятии таможенной стоимости принимается если таможенный орган полностью уверен в ее достоверности, решение о корректировке заявленной таможенной стоимости до выпуска товаров и без назначения дополнительной проверки принимается если таможенный орган имеет твердые основания полагать что таможенная стоимость заявлена неверно, решение о проведении дополнительной проверки принимается если таможенному органу не предоставлена информация для принятия какого либо из первых двух решений.

Максимальное перечисление таможенных платежей в федеральный бюджет Оренбургской таможней наблюдается в 2010г, а минимальные суммы перечисленных таможенных платежей приходятся на 2009 год. Данную тенденцию можно связать с постепенным выходом стран из мирового финансового кризиса и увеличением внешнеторгового оборота. В 2009 году наблюдается минимальное количество перечисленных таможенных платежей, данную тенденцию можно связать с мировым финансовым кризисом, который настиг все страны мира.

Абсолютный прирост в 2009 году по сравнению с 2008 годом является минимальным и принимает отрицательное значение, максимальный абсолютный прирост на базисной основе наблюдается в 2010 году. На цепной основе минимальное значение абсолютный прирост принимает в 2011 году по сравнению с 2010, это указывает на уменьшение перечисленных таможенных платежей в федеральный бюджет Оренбургской таможней. Т.к. Оренбургская область имеет общую границу с республикой Казахстан, а в связи с образованием Таможенного союза таможенная граница переместилась на внешнюю границу Республики Казахстан, количество взимаемых таможенных платежей Оренбургской таможней значительно сократилось.

На базисной основе таможенные платежи принимают максимальное значение в 2010 году по сравнению с 2009 годом. Таким образом, можно сказать, что перечисленные таможенные платежи за исследуемый период достигли максимального значения в 2010 году и на цепной и на базисной основах.

В 2010 году по сравнению с 2008 годом суммы перечисленных таможенных платежей возросли в 1,26 раза, а по сравнению с 2009 годом суммы таможенных платежей возросли почти в 2 раза - в 1,91. Минимальные значения коэффициент роста принимает и на базисной и на цепной основе количество перечисленных таможенных платежей возросло в 0,66 раза. В 2011 году по сравнению с 2010 годом сумы таможенных платежей увеличились лишь в 0,72 раза.

Темп роста принимает максимальное значение в 2010 году по сравнению с 2008 годом и составил 126,22%, также в 2010 году по сравнению с 2009 годом темп роста составил 191,15%. Минимальное значение темпа роста приходится на 2009 год по сравнению с 2008 годом и составляет 66,03%. В 2011 году темп роста составил 91,07% по сравнению с 2008 годом и 72,15% по сравнению с 2009 годом.

Темп прироста и на базисной и на цепной основах принимает отрицательные значения в 2008 и 2011 гг., отрицательное значение показывает понижение перечисленных таможенных платежей по сравнению с базой сравнения. Так, в 2009 году по сравнению с 2008 годом перечисление таможенных платежей Оренбургской таможней в федеральный бюджет понизилось на 33,97%. В 2011 году по сравнению с 2008 годом перечисленные таможенные платежи понизились на 8,93%, а по сравнению с 2010 годом таможенные платежи понизились на 27,85%. В 2010 году наблюдается положительная тенденция - увеличение сумм перечисленных таможенных платежей, по сравнению с 2008 годом суммы перечисленных таможенных платежей увеличились на 26,22%, а по сравнению с 2009 годом на 91,15%.

Таким образом, можно сказать, что в 2012 году суммы перечисленных таможенных платежей Оренбургской таможней составят 6810,1 млн.долларов, что в принципе не намного меньше показателя 2011 года.

Прогнозируемое значение на 2012 год показало, что таможенные органы оренбургской области с образованием Таможенного союза будут проявлять стабильность сумм перечисления таможенных платежей в федеральный бюджет, и данные суммы будут незначительно изменяться. Так ли это на самом деле может показать только практика, т.к. всегда имеется вероятность, что прогнозируемые значения являются завышенными или заниженными.

В динамике откорректированной таможенной стоимости наблюдается стабильный рост. Также можно отметить, что и заявленная таможенная стоимость товаров за весь исследуемый период повела себя практически также стабильно как и откорректированная таможенная стоимость, не считая 2009 года, но данную тенденцию можно связать с мировым финансовым кризисом, что повлекло за собой намерение декларанта уплатить меньше таможенных платежей посредством занижения таможенной стоимости товаров. Также на графике просматривается, что отклонение таможенной стоимости товаров порой достигает нескольких миллионов рублей, но, как всем известно, таможенные платежи являются средством пополнения федерального бюджета, а таможенная стоимость является основой для начисления таможенных платежей, и допустить оплошность в несколько миллионов рублей для нашей страны просто недопустимо.

Откорректированная таможенная стоимость за весь исследуемый период проявляла положительную тенденцию, что говорит о проведении качественного контроля таможенной стоимости товаров таможенными органами. Далее рассмотрим подробнее показатели динамики откорректированной таможенной стоимости товаров.

Максимальный абсолютный прирост пришелся на 2011 год по сравнению с 2008 годом - прирост откорректированной таможенной стоимости в 2011 году составил 7003263,34 рублей; на базисной основе абсолютный прирост является максимальным также в 2011 году по сравнению с 2010 годом прирост составил 3143210,86 рублей, что практически в 2 раза меньше по сравнению с приростом на базисной основе. Минимальный абсолютный прирост пришелся на 2009 год по сравнению с 2008 годом, данную тенденцию можно связать со следующими причинами:

мировой финансовый кризис, который повлек за собой уменьшение экспортно-импортных операций;

рост цен в кризисные года;

возможно рост таможенной стоимости товаров в 2010 - 2011 годах.

В 2011 году по сравнению с 2008 годом откорректированная таможенная стоимость увеличилась в 3,02 раза, а в 2010 по сравнению с 2008 годом откорректированная таможенная стоимость увеличилась в 2,11 раза. На цепной основе максимальный рост пришелся на 2010 год - откорректированная таможенная стоимость увеличилась в 1,64 раза по сравнению с 2009 годом, в 2011 году по сравнению с 2010 годом таможенная стоимость возросла в 1,43 раза. Минимальное значение коэффициент роста принял в 2009 году по сравнению с 2008 годом - откорректированная таможенная стоимость возросла в 1,29 раза.

Максимальный значение темп роста принимает в 2011 году по сравнению с 2010 годом - 302,24%, а в 2010 по сравнению с 2009 - 163,64%.

Темп прироста показывает относительную величину прироста и показывает, на сколько процентов сравниваемый уровень больше или меньше уровня, принятого за базу сравнения. Он может быть как положительным, так и отрицательным или равным нулю, он выражается в процентах. В 2011 году темп прироста составил 202,24% по сравнению с 2008 годом - данная тенденция указывает на эффективную работу таможенных органов по контролю таможенной стоимости товаров, также в 2010 году по сравнению с 2008 годом откорректированная таможенная стоимость возросла на 111,47%, в 2009 году по сравнению с 2008 годом прирост оказался не таким значительным как в последующие годы и составил 29,23%. В 2010 по сравнению с 2009 годом прирост составил 63,64%, а в 2011 по сравнению с 2010 годом прирост откорректированной таможенной стоимости составил 49,92%.

С уверенностью можно предположить, что с образованием Таможенного союза, а в дальнейшем и вступлением России во Всемирную Торговую Организацию предполагается рост внешнеэкономической деятельности, а значит и поступающих таможенных платежей, а как следствие и корректировки таможенной стоимости товаров перемещаемых через таможенную границу Таможенного союза и Российской Федерации.

Таким образом, следует отметить, что в Российской Федерации действует четко отлаженный и нормативно урегулированный (как на уровне Таможенного союза, так и на уровне Российской Федерации) механизм контроля за таможенной стоимостью товаров перемещаемых через таможенную границу, который предусматривает два этапа контроля. А именно: контроль таможенной стоимости до выпуска товаров и контроль таможенной стоимости после выпуска товаров.

Отдельно хотелось бы выделить тот факт, что в настоящее время ФТС России принимает меры по ускорению и упрощению процесса таможенного оформления товаров, а именно широко применяется система управления рисками (основанная на выборочной проверке при возникновении подозрений согласно профилям рисков), контроль после выпуска товаров таможенными органами и электронное декларирование.

Помимо этого необходимо упомянуть тот факт, что сотрудники отдела контроля таможенной стоимости Оренбургской таможни являются высококвалифицированными специалистами, которые активно применяют на практике систему управления рисками, имеют все необходимые (и постоянно обновляют) справочники и каталоги содержащие ценовую информацию, а так же для целей получения актуальной ценовой информации о товарах активно взаимодействуют не только с другими подразделениями ФТС России, но и с таможенными органами иностранных государств, а так же с крупными производителями (а в необходимых случаях и с конкретными производителями) различной продукции.

В качестве вывода можно сказать, что не смотря на то что в таможенной сфере в Таможенном союзе и в Российской Федерации в частности, была проделана огромная работа, в настоящее время все еще остается ряд нерешенных проблем.

К ним относятся:

) манипуляции с таможенной стоимостью;

) отсутствие полной, достоверной, а главное доступной информации по сделкам с однородными и идентичными товарами (для целей применения методов определения таможенной стоимости по стоимости сделки с идентичными товарами и по стоимости сделки с однородными товарами), информации о составляющих цены на внутреннем рынке Российской Федерации (для целей применения методов на основе вычитания стоимости и метода на основе сложения стоимости);

) в результате применения Системы управления рисками при контроле таможенной стоимости сотрудники таможенного органа сталкиваются с неадекватными контрольными показателями таможенной стоимости;

) проблема взаимодействия с иностранными таможенными органами;

) противоречивость контрольных показателей подразделений снижает эффективность контроля таможенной стоимости;

) особенно следует выделить проблему контроля таможенной стоимости объектов интеллектуальной собственности.

Все вышеуказанные проблемы имеют свои решения:

) разработка более современного таможенного законодательства, позволяющего максимально точно определять таможенную стоимость товаров;

) создание единой базы данных по перемещаемым через таможенную границу Таможенного союза товарам, для возможности определения идентичных и однородных товаров, а также составление справочников содержащих информацию касательно составляющих элементов цен на внутреннем рынке;

) более тщательная разработка профилей рисков, в соответствии с системой управления рисками, в которых должны быть предусмотрены условия поставки, всевозможные скидки, сезонность и другие факторы, оказывающие влияние уровень цен;

) установление договоренностей о сотрудничестве между таможенными органами различных государств на правительственном уровне, установление форм направляемых запросов, а так же четких сроков на перевод, отправку, подготовку ответа, другие операции необходимые для международного взаимодействия и их нормативное закрепление;

) требуется с одной стороны разработка методических разъяснений по условиям включения лицензионных платежей в таможенную стоимость товаров, а с другой стороны единая методика не сможет охватить всю ту гамму вопросов, все то многообразие условий лицензионных договоров и уплату платежей по роялти, которые содержатся в лицензионных договорах. Для облегчения таможенного контроля и контроля таможенной стоимости товаров, содержащих объекты интеллектуальной собственности и которые перемещаются с наличием лицензионного договора, участникам ВЭД можно порекомендовать, в лицензионном договоре четко прописывать, за что предусмотрены те или иные платежи. То есть, то, что связано с выплатой роялти, например, по расходам на рекламу и на продвижение товаров и то, что связано с суммой роялти за ввозимые товары.

В этом случае определение таможенной стоимости и конкретной суммы таможенной стоимости будет более четкой. В противном случае таможенные органы всегда будут идти по пути максимального определения таможенной стоимости на данный товар.

) создание баз для подготовки высококвалифицированных специалистов по различным аспектам таможенной деятельности.

Помимо совершенствования таможенной системы в рамках Таможенного союза, Российская Федерация предпринимает шаги для вступления в Всемирную Торговую Организацию. На данный момент таможенное законодательство действующее на территории Российской Федерации признано соответствующим всем предъявляемым ВТО нормам и ведется унификация в других сферах.

В ближайшем будущем в связи с вступлением в ВТО планируется сначала снижение импортных таможенных пошлин, а потом и вовсе отказ от них, весь этот процесс постепенного отказа от импортных таможенных пошлин займет 7 лет и позволит отечественным производителям перестроиться в соответствии с плавно изменяющейся экономической средой.

Вступление в ВТО, безусловно, положительно скажется на практике определения и контроля таможенной стоимости, т.к. у ФТС России появится доступ к информации таможенных органов государств - членов ВТО, что с одной стороны даст возможность применения всех методов определения таможенной стоимости участникам ВЭД, а с другой даст таможенным органам базу для более точного сравнения заявленной таможенной стоимости реальной рыночной цене.

Список использованных источников

1 Борель, Е. Таможенная стоимость в Таможенном союзе / Е. Борель // Таможенное обозрение. - 2012. - № 3-4. - С. 24-26.

2 Деточка, А.В. Финансово-экономические аспекты контроля таможенной стоимости / А.В. Деточка // Международная экономика, 2010. - N 1. - С. 34-42.

Соглашение об определении таможенной стоимости товаров от 25 января 2008 года // Правовая система Консультант. Высшая Школа: правовые док. для студентов юрид., финансовых и экон. специальностей / ген. Директор компании Д.Б. Новиков. - [М.] КонсультантПлюс, 2011.

Агапова, А. Контроль таможенной стоимости товаров в странах - членах Таможенного союза / А. Агапова // Хозяйство и право, 2010. - N 12. - С. 96-99.

О порядках декларирования, контроля и корректировки таможенной стоимости товаров: решение комиссии Таможенного союза от 20 сентября 2010г. №376 // Правовая система Консультант. Высшая Школа: правовые док. для студентов юрид., финансовых и экон. специальностей / ген. Директор компании Д.Б. Новиков. - [М.] КонсультантПлюс, 2012.

Сорокина, М.Н. Актуальные проблемы определения таможенной стоимости / М.Н. Сорокина // Право и экономика. - 2009. - N 10. - С. 54-59.

Комментарий к Таможенному кодексу Таможенного союза // Правовая система Консультант. Высшая Школа: правовые док. для студентов юрид., финансовых и экон. специальностей / ген. Директор компании Д.Б. Новиков. - [М.] КонсультантПлюс, 2012.

Виртуальная таможня / Информационная система. - М.: OIM.RU, 1998-2010.

9 Симонова, Я. Как доказать таможенную стоимость товара / Я. Симонова // Хозяйство и право, 2010. - N 10. - С. 109-112.

Таможенный кодекс таможенного союза (приложение к Договору о Таможенном кодексе Таможенного союза, принятому Решением Межгосударственного Совета ЕВРАзЭС на уровне глав государств от 27.11.2009 № 17) (ред. от 16.04.2010) // КонсультантПлюс: справочная правовая система. - М.: КонсультантПлюс, 1997-2010.

Пашков, С. Под общие правила / С. Пашков // Таможенные новости. - 2011. - № 2 (157). - С. 3.

О таможенном регулировании в Российской Федерации: федеральный закон РФ № 311-ФЗ от 27.12.2010 г. // КонсультантПлюс: справочная правовая система. - М.: КонсультантПлюс, 1997-2010.

Гордиенок, Р. Накатил девятый вал поправок / Р. Гордиенок // Таможенные новости, 2011. - № 1-2. - С. 18.

Налоговый кодекс Российской федерации // фед. закон Российской Федерации № 146 - ФЗ от 31 июня 1998 г. (часть 1) // КонсультантПлюс : справочная правовая система / разраб. НПО «Вычисл. Математика и информатика». - М. : КонсультантПлюс, 1998 - 2012.

Николаев, И. Под корректировку подвели новую базу / И. Николаев // Таможенные новости. - 2011. - №6 (151). - С. 22.

Солодянкина, Г. А. Таможенные платежи: исчисление, принудительное взыскание, возврат / Г. А. Солодянкина // Бухгалтерский учет, 2010. - N 8. - С. 54-60.

Налоговый кодекс Российской федерации // фед. закон Российской Федерации № 117 - ФЗ от 5 августа 2000 г. (часть 2) // КонсультантПлюс : справочная правовая система / разраб. НПО «Вычисл. Математика и информатика». - М. : КонсультантПлюс, 1998 - 2012.

Шавшина, В. Сизова, К. Контроль таможенной стоимости товаров, ввозимых на территорию России / В. Шавшина, К. Сизова // Корпоративный юрист. - 2011. - №4. - Международный центр финансово-экономического развития .

Суслова, Ю. А. Импорт товаров из стран Таможенного союза: акцизы и НДС / Ю. А. Суслова // Бухгалтерский учет, 2012. - № 1. - С. 58-62.

Алексеев, А. У каждого своя правда / А. Алексеев // Таможенные новости, 2011. - № 7-8. - С.16-17.

Таможенная стоимость / Под общей редакцией Л.А. Бондарь // Учебник. - М.: СофтИздат, 2007. - 429 с. ISBN 978-5-93876-048-6

Мамбеталиева, А.Н. Правовые основы косвенного налогообложения в таможенном союзе / А.Н. Мамбеталиева // Налоговая политика и практика, 2010. - N 3 (87). - С. 42-47.

Мамбеталиев, Н. Т. Правовое регулирование взимания НДС и акцизов в рамках Таможенного союза ЕврАзЭС / Н.Т. Мамбеталиев, А.Н. Мамбеталиева // Финансовое право,2010. - N 5. - С. 31-37.

Егорова, И. Платежи в зеркале инноваций / И. Егорова // Таможенные новости. - 2011. - №12 (157). - С. 2.

Горина, Г.А. Особенности формирования цен на импортные товары / Г.А. Горина // Справочник экономиста, 2010. - N 1. - С. 42-51.

Малин, В. Условия включения лицензионных платежей в таможенную стоимость товаров / В. Малин // Интеллектуальная собственность: Промышленная собственность, 2010. - N 3. - С. 19-27.

Панченко, Т.М. Налогообложение при импорте и экспорте товаров (работ, услуг) на территории Таможенного союза / Т.М. Панченко // Официальные материалы для бухгалтера. Комментарии и консультации, 2012. - № 2. - С. 47-51.

Голодова, Ж.Г. Гармонизация косвенных налогов в странах СНГ и Таможенного союза / Ж.Г. Голодова, Ю.С. Ранчинская // Финансы и кредит, 2012. - № 4. - С. 12-21.

Дудкова, В. Вступление России в ВТО: как контролировать таможенную стоимость / В. Дудкова // Таможня, 2011. - С. 6 - 8.

Пашков, С. По фиксированной ставке / С. Пашков // Таможенные новости, 2010. - №11. - С. 9.

Сяпина, С. Нацеливаясь на лучший результат / С. Сяпина // Таможенные новости. - 2011. - № 2 (157). - С. 6-7.

Чурсина, А. Изучаем секреты транзита / А. Чурсина // Таможенные новости, 2011. - № 3. - С.16-17.

Зубавичус, Я. Давно ждем и пока еще верим / Я. Зубавичус // Таможенные новости, 2011. - № 4. - С.12.

Гордиенок, Р. Выиграли большие, проиграли маленькие / Р. Гордиенок // Таможенные новости, 2011. - № 5. - С.22.

При нулевой ставке / ИА «Клерк.Ру» // Таможенные новости, 2011. - № 6. - С.24.

Белоусов, А. Осваиваем правила таможенных платежей / А. Белоусов // Таможенные новости, 2010. - № 6. - С.18-22.

Прокофьева, Т.В. Суд защищает бизнес / Т.В. Прокофьева, Е.В. Андреева, М.Г. Калашникова // Таможенное регулирование. Таможенный контроль, 2012. - № 1. - С. 45-49.

Ивин, В. Обкатка новым законодательством / В. Ивин // Таможенные новости, 2010. - № 8-9. - С.6-9.

Алексеев, А. Таможня готовит закон под себя / А. Алексеев // Таможенные новости, 2010. - № 3. - С.6-8.

Белоусов, А. Летайте самолетами, шопоголики / А. Белоусов // Таможенные новости, 2011. - № 1. - С.18.

Информационно-консалтинговая служба

Информационная система Таможня-Консультант

Информационно-консультационная система «Виртуальная таможня»

45 Сайт Федеральной таможенной службы России

Программное обеспечение участника ВЭД

Виртуальная таможня / Информационная система. - М.: OIM.RU, 1998-2010.

48 Таможня для всех / Информационный портал. - М.: OIM.RU, 2005-2010.

49 Сведения о таможенной деятельности для физических и юридических лиц / Федеральная таможенная служба. - М.: OIM.RU, 2004-2008.

Приложение А

(справочное)

Решение о проведении дополнительной проверки

Приложение Б

(справочное)

Декларация таможенной стоимости - ДТС-1


Приложение В

(справочное)

Декларация таможенной стоимости - ДТС-2



Приложение Г

(справочное)

Бланк корректировки таможенной стоимости - КТС-1


Приложение Д

(справочное)

Бланк корректировки таможенной стоимости - КТС-2