Материал: Автоматизированные информационные системы на предприятиях пищевой промышленности

Внимание! Если размещение файла нарушает Ваши авторские права, то обязательно сообщите нам

Автоматизированные информационные системы на предприятиях пищевой промышленности

Содержание

Введение

. Характеристика объекта автоматизации

.1 Описание деятельности предприятия

.2 Описание существующей информационной системы предприятия

.3 Описание внутренней организации предприятия

.4 Описание бизнес-процессов деятельности

.5 Определение «проблемных» мест существующих в деятельности

. Разработка автоматизированной информационной системы финансово-хозяйственной деятельности

.1 Техническое задание

.1.1 Общие сведения

.1.2 Назначение и цели создания системы

.1.3 Основные технические решения

.1.4 Схема функциональной структуры системы

.1.5 Информационное обеспечение

.1.6 Программное обеспечение

.1.7 Техническое обеспечение

.2 Руководство по использованию информационной системы УИАК

.2.1 Работа с меню

.2.2 Безопасность

.2.3 Работа в модуле конструкторского отдела

.2.4 Работа в модуле коммерческого отдела

.2.5 Работа в модуле бухгалтерского отдела

.2.6 Поиск в программе «УиАК»

.3 Расчет экономической эффективности от внедрения АИС

.3.1 Доходы от внедрения

.3.2 Затраты на разработку и внедрение системы

.3.3 Экономическая эффективность

Заключение

Список литературы

Список обозначений

Введение

В XXI вв. информационные технологии играют существенную роль в ускорении процессов получения, распространения и использования новых знаний. Более того, достижение высоких результатов в экономике и социальной области невозможно без использования современных информационных технологий.

Сегодня руководители строительной организации могут оперативно получать исчерпывающую информацию для анализа конкретной ситуации на рынке недвижимости и в производстве, а вычислительные сети обеспечивают доступ как к информации данного предприятия или фирмы, так и к удаленным информационным ресурсам всех стран. Такие преобразования в организации управленческого труда стали возможны благодаря существенным качественным изменениям в его технологии.

Актуальность темы дипломного проекта работы обусловлена необходимостью разработки автоматизированной системы управления на предприятии пищевой промышленности и повысить эффективность ее работы.

Цель проекта - разработка автоматизированной системы управления на предприятии пищевой промышленности.

Задачи исследования:

- изучить существующую информационную систему;

-       выявить недостатки;

-       разработать АИС с учетом выявленных недостатков.

Объект исследования: предприятие пищевой промышленности.

Методы исследования. При решении задач, поставленных в работе, были использованы основные положения организации управленческого бизнес-процесса предприятия, маркетингового анализа; для разработки моделей и алгоритмов проектирования - теории баз данных, а для программной реализации - структурного и объектно-ориентированного программирования.

Научная новизна результатов работы:

. Разработана автоматизированная система управления.

. Определена структура СППР, обеспечивающая эффективную работу предприятий пищевой промышленности с применением новых информационных средств и технологий.

Теоретическая значимость исследования состоит в развитии автоматизированных систем управления на предприятиях пищевой промышленности.

Практическая значимость работы состоит в том, что предложения по совершенствованию информационных технологий могут использоваться в работе предприятий пищевой промышленности и решить задачи:

-  однократного вводить и многократно использовать данные отчетности и анализа информации;

- контролировать производственный цикл на всех этапах;

-       хранить информацию в базе данных;

-       ускорит поиск информации о клиентах

-       сократить время на обработку данных.

1. Характеристика объекта автоматизации

.1 Описание деятельности предприятия

На сегодняшний день представляет собой крупное, динамично развивающееся производственное предприятие по выпуску оконных и дверных конструкций из поливинилхлоридных профилей (ПВХ), фасадных и раздвижных систем и алюминиевых конструкций.

представляет собой крупную диверсифицированную по шести направлениям компанию.

Основными из них являются:

- изготовление и монтаж пластиковых окон и дверей;

-       изготовление и монтаж различных конструкций из алюминия;

-       изготовление и монтаж светопрозрачных конструкций: витражи, зимние сады, оранжереи, фасадные системы;

-       изготовление и продажа стеклопакетов;

-       строительство объектов "под ключ".

Начало своей бурной деятельности предприятие взяло с момента своего образования 5 мая 1996 г. Тогда организация была только официальным дилером новосибирской фирмы "Профиль-С", но уже в августе 1997 г. было приобретено оборудование для изготовления изделий из ПВХ. В это же время была получена лицензия на право ведения строительно-монтажной деятельности.

В декабре 2002 г. получен сертификат соответствия на стеклопакеты (срок долговечности не менее 20 лет). В 2002 г. началось активное освоение направления по работе с алюминиевыми профильными системами и уже в январе 2003 г. были закончены и сданы два входа в санатории "Березовая роща", выполненных из витражного алюминиевого профиля (заказ "Центробанка").

Высокий уровень конкуренции в отрасли постоянно мотивирует к освоению новых направлений деятельности, именно поэтому в конце 2003 г. началось освоение монтажа вентилируемого фасада (ТД "Скаут"). Наш опыт позволят работать с такими фасадными материалами как сайдинг виниловый и металлический, металлокасеты, композитные материалы типа "Алюкобонд", системы "Краспан". Современные фасадные материалы долговечны, обладают рядом преимуществ и придают зданиям неповторимый архитектурный облик.

Постоянное развитие организации диктует жесткие требования к техническим возможностям производственного оборудования предприятия. В июле 2004 г. приобретены стол раскроя и три станка для алюминия. Организован участок по переработке алюминиевого профиля, а сборка конструкций из ПВХ производится на технологическом оборудовании фирмы "URBAN" Германия.

В 2004 году на базе предприятия организован и работает СМУ - строительно-монтажный участок. Лицензия на широкий спектр строительных и ремонтных работ с правом работы на генеральном подряде, а также квалификация и опыт специалистов позволяют нам строить здания и сооружения различного назначения высотой до 100 м.

Архитектурные возможности систем из профилей немецкой фирмы "THYSSEN" просто удивительны. По форме возможны практически любые конструкции: прямоугольные, трапециевидные, треугольные, арочные и круглые. Они могут быть любых размеров и цветов: мы предлагаем девять основных (включая различные имитации под дерево) и много дополнительных.

Высококвалифицированный персонал фирмы обеспечивает клиентам короткие сроки и гарантированное качество выполнения заказа - от изготовления до полной установки и отделки.

В отличие от большинства фирм-конкурентов, дает гарантию 10 лет на все изделия из немецкой профильной системы THYSSEN.

.2 Описание существующей информационной системы предприятия


Когда организация только создавалась, вопрос об информационной системе остро не стоял. Небольшая численность персонала практически всегда была в курсе всех событий и изменений. Информационная система была нужна для того, чтобы в нее заносить информацию о наличии товара на складе. За годы существования организации задачи усложнились и размножились. Возникла необходимость оперативного получении информации о состоянии товара, а не только о его наличии и количестве на складе. Встал вопрос о необходимости единой базы, которая была бы полезна всем сотрудникам. Менеджерам по продажам - наличие и количество товара на склад; техническому отделу - какой именно товар продан и в какой стадии движения на пути к комплектации он находится; склад - количество запасов и что именно продано (что нужно передать на сборку/комплектацию); закупки - количество запасов на складе и продажи - для заказа продукции у поставщиков и прогноза будущих поставок; сервис-центр - количество проданной продукции для прогноза возврата по гарантии и количество принятой по гарантии техники; бухгалтерия - оборот, техника, принятая по гарантии для списания; руководство - оборот, движение товара, возвраты - т.е. вся информация о деятельности организации.

С само начала функционирования организация выбрала в качестве информационной системы «1С», причем, в целях экономии средств были установлены лишь модуль - «1С: Предприятие». Так как рассматриваемая организация достаточно маленькая, то было бы экономически не эффективно разрабатывать информационную систему под нее - это очень капиталоемкий процесс, поэтому более рациональным было внедрение уже существующей формализованной системы.

В деятельности предприятия информация необходима для:

- координации управленческих решений по взаимодействию с внешней средой;

-       обеспечению внутрифирменных потоков материалов, сырья, готовой продукции.

Кроме этого важное значение имеет информация для проведения мероприятий, снижающих издержки производства и повышающие его эффективность. Сюда входят, например, показатели отклонения в ходе производства от плановых заданий, требующие принятия оперативных решений. Эти данные служат основой для подготовки соответствующих докладов, отчетов, предложений для выработки и принятия необходимых управленческих решений. Для каждого управленческого звена существует своя конкретная информация.

Поэтому к аналитической информации предъявляются достаточно жесткие требования:

- краткость, четкость формулировок, своевременность поступления и репродукции выводов;

-       удовлетворение потребностей конкретных управляющих;

-       точность и достоверность;

-       правильный отбор первичных сведений;

-       оптимальность систематизации;

-       непрерывность сбора и обработки поступающих сведений.

Разберем подробно информационную систему производства на предприятии. Информация, циркулирующая в этой системе, делится на два потока:

- внутрипроизводственная система информации (ВСИ);

-       информация, составленная на основе анализа факторов внешней среды (ФВС).

Остановимся на внутрипроизводственной системе информации предприятия.

Она делится на три основные части:

- организационная;

-       научно-техническая;

-       интеллектуальная.

Основным в ВСИ является организационный аспект. Организационная информационная система (ОИС) представляет собой совокупность информационных процессов для удовлетворения потребности в информации менеджеров разных уровней. ОИС последовательно реализует принципы единства производственного процесса, информационных потоков и организационной структуры путем применения технических средств сбора, накопления, обработки и передачи информации в сочетании с использованием методов математической статистики и прогнозных моделей.

С: Предприятие является системой программ для автоматизации различных областей экономической деятельности. В конкретный программный продукт, входящий в систему программ 1С: Предприятие, включаются те функции и возможности, которые отвечают назначению этого продукта.

Все составляющие системы программ 1С: Предприятие можно разделить на Технологическую платформу и Конфигурации. Технологическая платформа представляет собой набор различных механизмов, используемых для автоматизации экономической деятельности и не зависящих от конкретного законодательства и методологии учета. Конфигурации являются собственно прикладными решениями. Каждая конфигурация ориентирована на автоматизацию определенной сферы экономической деятельности и, разумеется, отвечает принятому законодательству.

Технологическая платформа, кроме механизмов, используемых во всех продуктах 1С: Предприятия, включает три основные функциональные компоненты. Функциональные компоненты включаются в состав продуктов системы 1С: Предприятие, использующих специфические возможности компонент.

В комплект поставки программных продуктов системы программ 1С: Предприятие включаются типовые конфигурации. Они представляют собой универсальные прикладные решения для автоматизации конкретной области данной организации.

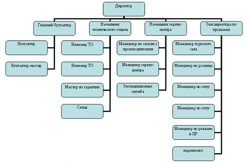
1.3 Описание внутренней организации предприятия


Рисунок 1. Организационная структура

Работники аппарата управления делятся на:

) линейных руководителей;

) функциональный персонал.

Можно сделать вывод, что структура аппарата управления неоптимальная и требует совершенствования. Сравним значения рассчитанного количества работников функционального аппарата - 14 человек, со значением количества административно- управленческого аппарата реальной структуры - 41 человек. При численности рабочих в организации - 51 человек, содержание столь значительного аппарата управления является неэффективным.

.4 Описание бизнес-процессов деятельности


Без интеграции с бизнес-процессами любая система остается статичной и служит всего лишь хранилищем информации.

Специальные документы - «Задачи» и «Заявки» предназначены для организации потока работ, выдачи заданий работникам, приемки, регистрации, выдачи на исполнение заявок (рис. 2).

Рисунок 2. - Подготовка конструкторской документации

Задача предназначена для учета заданий и описывает способ их распределения по исполнителям с учетом организационной структуры предприятия.

С помощью документов «Задачи» и «Заявки» можно отслеживать ход исполнения работ, исполнителей, задействованных в работе и трудоемкость работ.

Рисунок 3.- Задачи системы

Объект «Бизнес-процесс» описывает логику выполнения операций для достижения той или иной цели и управляет жизненным циклом созданных бизнес-процессов (их экземпляров) от момента старта до момента завершения.

Рисунок 4. - Подготовка планирования бизнес-процесса

Операции, выполняемые в ходе бизнес-процесса, представлены на карте маршрута точками действий, которые содержат информацию о том, кто и что должен сделать на данном этапе.

Подводя итог сказанному, можно констатировать, что механизм бизнес-процессов состоит из следующих основных компонентов:

- многомерная система адресации задач исполнителям (роли, отделы, организации, группы и т. д.);

-       визуальное проектирование карты бизнес-процесса;

-       генерация задач по исполнителям;

-       ролевая маршрутизация;

-       переход по точкам маршрута в соответствии с картой бизнес-процесса.

1.5 Определение «проблемных» мест существующих в деятельности


Оценка существующих технологий работы структурных подразделений проводится по следующим критериям:

- дублирование выполняемых функций, противоречивость и неполнота информационных связей;

-       степень соответствия существующих технологий работы структурных подразделений их истинному функциональному назначению, исходя из специфики работы;

-       уровень автоматизации технологий работы структурных подразделений.

Существует классическая схема передачи информации: