Материал: artemova_en_zyrianov_ai_kuskov_as_i_dr_sovremennye_problemy

Внимание! Если размещение файла нарушает Ваши авторские права, то обязательно сообщите нам

8. К разработке региональной программы по развитию туризма (на примере Пермского края)

В итоге мы все таки вновь приходим к главному вопросу этой лекции: в каком соотношении и куда должны быть потрачены финансовые ресурсы, заложенные в Программу? Должен ли регион вкладывать деньги в крупные событийные мероприятия в надежде привлечения на них большого количества гостей, или вместо «сброса» значительных финансовых средств необходимо создать эффективное экономико-правовое поле и государственные гарантии для перспективного развития регионального туризма на принципах периодически повторяющегося делового цикла.

Позиционирование и продвижение программы на уровне Министерства культуры РФ

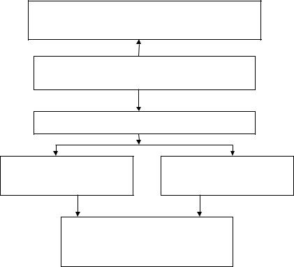
Министерство культуры Пермского края Концепция (программа по туризму до 2017 г.)

Маркетинговые исследования

Предприниматели сферы Рынок туризма РФ и зарубежья туризма и гостеприимства

Пермского края

Целевые группы:

-отечественные туристы

-жители Пермского края

-школьники Пермского края и РФ

Рис. 6. Схема взаимосвязи рынков и целевых групп с системой продвижения

206

8.1. Приоритеты финансирования и продвижения. Наше видение таково: региональные власти должны потратить имеющие средства на следующие аспекты:

1)позиционирование и продвижение Пермского края, как туристской территории, в России, за рубежом и, как выяснилось, для самих жителей Пермского края, главным образом, для школьников

истудентов;

2)создать привлекательное для предпринимателей экономикоправовое поле;

3)профинансировать выделенные полюса роста и создать в них эталоны сервиса и гостеприимства, соответствующие потребностям не только отечественных, но и зарубежных туристов.

8.2. К вопросу о выделении базовых туристских брендов.

Основой для привлечения туристов станут региональные (базовые) туристские бренды, привлекательность и рейтинг которых можно достаточно быстро установить с помощью Интернет-опросов. Идея заключается в том, что не предпринимаются затратные попытки создания новых брендов, за основу берутся уже известные территориальные бренды, профинансировать можно лишь уже существующие или требующие ребрендинга. Таковым, например, является бренд «Пермский период»: не успев возникнуть от «почил на лаврах» [1]. Предполагаемый нами перечень туристских брендов представлен на рис. 7.

8.3. О границах и структуре туристского кластера. Концеп-

ция туристских кластеров достаточно полемична и концептуальна. Безусловно, на территории Пермского края можно было бы выделить такие укрупненные кластеры как Северное Прикамье, Восточное, Южное и т.д. Но мы хотим обратить внимание на один принципиальный момент: за пределами своего муниципалитета любой глава теряется свои полномочия, а договориться с соседом в силу ряда объективных и субъективных причин обычно не получается. Поэтому предлагаем рассматривать кластер как совпадающий в своих границах с территорией муниципалитета. Что же касается более крупного ранжирования, то здесь предлагается выделять группы кластеров. Внутри кластера (муниципалитета) рекомендуется особо обратить внимание на следующие блоки (См. рис. 8).

207

Базовые туристские бренды

(определение путем маркетинговых исследований)

 

 

 

 

 

 

 

 

 

 

 

 

 

 

 

 

 

 

 

 

 

 

 

 

 

 

Пермский

 

 

 

 

Современные

 

 

 

 

 

 

 

 

 

период

 

 

 

 

культурные

 

 

 

 

 

 

 

 

 

 

 

 

 

 

 

 

 

 

проекты

 

 

 

 

 

 

 

 

 

 

 

 

 

 

 

 

 

 

 

 

 

 

 

 

 

 

 

 

 

 

 

 

 

 

 

 

 

 

 

 

 

 

 

 

 

Юрятин

 

 

 

 

 

 

Чердынь –

 

 

 

 

 

 

 

 

 

Пермь Великая

 

 

 

 

 

 

 

 

 

 

 

 

 

 

 

 

 

 

 

 

 

 

 

 

 

 

 

 

 

 

 

 

 

 

 

 

 

 

 

 

 

 

 

 

 

 

 

 

 

 

 

 

 

 

 

 

 

 

 

Наследие

 

 

 

Пермский

 

Кунгурская

 

 

Пермская

Строгановых

 

 

 

звериный

 

Ледяная

 

 

деревянная

 

 

 

 

 

 

 

стиль

 

пещера

 

 

скульптура

 

 

 

 

 

 

 

 

 

 

 

 

 

 

 

 

 

 

 

 

 

 

Рис. 7. Базовые туристские бренды Пермского края

Туристские кластеры (муниципалитеты)

 

 

 

 

 

 

 

 

 

 

 

Информатизация

 

 

Обучающие

 

 

Сервис и

 

 

семинары

 

гостеприимство

 

 

 

 

 

 

 

 

 

 

 

 

 

 

 

 

 

 

 

 

 

 

 

 

 

 

 

Базовый

 

Добровольная сертификация

турмаршрут

 

предприятий размещения и

 

(сертификация)

 

питания «Красный медведь»

Рис. 8. Основные объекты туристского кластера (муниципалитета) подвергаемые оптимизации в рамках программы.

208

8.4. Основные направления продвижения края. Выделяе-

мые в рамках Программы средства на продвижение, как внутри региона, так и за его пределами должны опираться на самые современные средства продвижения, а именно телевидение и Интернет. См. рис. 9.

Зарубежные и отечественные выставки, ярмарки, фестивали

Турпродвижение Пермского края

 

 

 

 

 

 

 

 

 

 

 

Рекламный

 

 

 

 

 

 

 

 

 

ролик

 

Краевые

 

Культурные

 

Турмаршруты

на 4 языках

 

 

 

и частные

 

фестивали

 

проекты

 

о туризме

 

 

 

 

 

 

туристские

 

(видеоролики)

 

(видеоролики)

 

в Пермском

 

 

 

проекты

 

 

 

 

 

 

 

крае

 

 

 

 

 

 

 

 

 

 

 

 

 

 

 

 

 

 

 

 

 

 

 

 

 

 

 

 

 

 

 

 

 

 

 

 

 

 

Сайт visitperm.ru, сайт Министерство культуры молодежной политики и массовых коммуникаций Пермского края и другие краевые туристские сайты

Рис. 9. Основные направления и инструменты туристского продвижения Пермского края

209

8.5. Полюса роста туризма Пермского края. На рис. 10

представлены виды туризма и базовые туристские кластеры (муниципалитеты), которые и будут финансироваться в рамках предлагаемой программы.

Полюса роста туризма Пермского края (туристские кластеры)

Муниципалитеты

 

 

 

Активный туризм

 

 

 

 

 

 

 

 

 

 

Культурный туризм

 

 

 

 

 

 

 

 

 

 

 

 

 

 

 

 

 

 

 

(включая событийный)

 

 

 

 

 

 

 

 

 

 

 

 

 

 

 

 

 

 

 

 

 

 

 

 

 

 

 

 

 

 

 

 

 

 

 

 

 

 

 

 

 

 

 

 

 

 

 

 

 

 

 

 

 

 

 

 

 

 

 

 

 

 

 

 

 

 

 

 

 

 

 

 

 

 

 

 

 

 

 

 

 

 

 

 

 

 

 

 

 

 

 

 

 

 

 

 

 

 

 

 

 

 

 

 

 

 

 

 

 

 

 

 

 

 

 

 

 

 

 

 

 

 

 

 

 

 

 

 

 

 

 

 

 

 

 

 

Красновишерский

 

 

Чусовской

 

Горнозаводской

 

 

Лысьвенский

 

Кунгурский и Суксунский

 

Чердынский

 

Соликамский и Усольский

 

Очерский

 

Кудымкарский

 

 

Пермский район и Пермь

 

Ильинский

 

 

 

 

 

 

 

 

 

 

 

 

 

 

 

 

 

 

 

 

 

 

 

 

 

 

 

 

 

 

 

 

 

 

 

 

 

 

 

 

 

 

 

 

 

 

 

 

 

 

 

 

 

 

 

 

 

 

 

 

 

 

 

 

 

 

 

 

Детский туризм

Рис. 10. Полюса роста туризма Пермского края (туристские кластеры – муниципалитеты)

8.6. «Дорожная карта» для туристского кластера. Цен-

тральным ядром Программы по развитию туризма в Пермском крае до 2017 года станет «дорожная карта» для туристского кластера, которая будет представлять собой встречно направленные инициативы. С одной стороны, – деятельность координационного совета по туризму и разработчики Программы, которые будут проводить серию обучающихся семинаров, а со стороны муниципали-

210