Материал: Анализ хозяйственной деятельности локомотивного депо ст. Сибирцево

Внимание! Если размещение файла нарушает Ваши авторские права, то обязательно сообщите нам

Анализ хозяйственной деятельности локомотивного депо ст. Сибирцево

ГОУ ВПО

ДВГУПС

Кафедра: «Тепловозы и тепловые двигатели»










ОТЧЁТ ПО ПРАКТИКЕ


Выполнил: Бажов А.Н.








Хабаровск 2010

1. Назначение локомотивного депо

Локомотивное депо станции Сибирцево эксплуатирует тепловозы серий 2ТЭ10В, 2ТЭ10М, ТЭМ. Тепловозы серии 3ТЭ10М эксплуатируются в грузовом движении, 2ТЭ10В, М в пассажирском, вывозном и передаточном движениях, ТЭМ в маневровом. На сегодняшний день парк локомотивов составляет 3ТЭ10 - 22 локомотива, 2ТЭ10 - 9 локомотивов, ТЭМ-2 - 16 локомотивов.

В локомотивном депо Сибирцево осуществляются все виды технического обслуживания и текущего ремонта тепловозов серии ТЭ10 и ТЭМ-2 (кроме ТР-3 для ТЭМ).

Основными задачами депо являются:

1.  Обеспечение технически исправного состояния локомотивного парка и устойчивой работы локомотивов в эксплуатации.

.    Содержание в работе заданного количества локомотивов в соответствии с объемом эксплуатационной работы.

.    Обеспечение перевозок локомотивными бригадами.

.    Организация труда т отдыха локомотивных бригад.

.    Производство технического обслуживания и текущих ремонтов локомотивов в соответствии с действующими правилами и положениями.

.    Внедрение рациональных режимов вождения поездов, с соблюдением установленных времен года.

.    Обеспечение безопасности движения поездов, точное выполнение ПТЭ, Инструкции Министерства путей сообщения, указаний начальника дорого и отделения дороги по безопасности движения, разрабатывать и осуществлять мероприятия по предупреждению нарушений, аварий в случае брака в ремонте.

Технико-экономическая характеристика локомотивного депо ст. Сибирцево

1.1 История развития депо

декабря 1939 года, был создан штат работников нового паровозного депо. Паровоз серии Эм, был поставлен в промывочный ремонт лишь в середине марта 1940 г., а до этого шла напряженная работа по обустройству цехов. Ремонтировали этот паровоз долго - не хватало оснастки, инструмента. Чтобы отвернуть гайку, нужно было отковать сначала ключ необходимого размера.

В годы мировой, а затем гражданской воины депо было разрушено до крайности и начало восстанавливаться только в 1923 году.

Наиболее интенсивно локомотивное хозяйство развивалось в 1930-1940 г.г. Именно в этот период была принята в эксплуатацию железнодорожная линия Манзовка (Сибирцево) - Платоновка протяженностью более 120 км и Платоновка - Турий Рог. Новая линия способствовала развитию сельскохозяйственного района, прилегающего к озеру Ханка. В 1940 г. была задействована линия Манзовка - Варфоломеевка протяжен постно 106 км.

В 1938 году в связи с переходом на новые тяговые плечи, было начато строительство основного паровозного депо Манзовка. Депо строилось с учетом значения приграничной зоны, с расчетом работы на максимальную пропускную способность.

декабря 1939 года был издан приказ о начале эксплуатации депо. В марте 1940 года начали поступать из депо Ружино и Уссурийска паровозы серии Эм, СОк, Ов. В конце марта был выпущен из ремонта первый паровоз серии Эм № 731-25. В апреле 1942 года коллективу депо было поручено осуществлять перевозки народнохозяйственных и военных грузов с Дальнего Востока на фронт. С октября 1945г. коллектив депо перешел на мирные условия труда. В апреле 1955 года в депо переведен пассажирский парк паровозов серии Су. Депо стало основном, пассажирским и осуществляло работу на плечах Губерово-Манзовна- Владивосток. В 1968 году парк пополнился паровозами серии П36, был организован их подъемочный ремонт. В 1971 году депо переводится на тепловозный вид тяги.

.2 Технико-экономическая характеристика предприятия

Старт электрификации на Дальневосточной магистрали был дан в 1962 году, тогда планировалось произвести электрификацию Великого Транссибирского пути. В канун 2000 года был закончен участок пути от Уссурийска до Сибирцево протяженностью 68 километров. В 2002 году была окончена грандиозная стройка - электрификация главного широтного хода протяженностью 353 километра от Бикина до Сибирцево. Электрифицированный участок Сибирцево - Уссурийск является важным объектом, он был предусмотрен в плановом порядке решением коллегии отрасли. Для электрификации участка Сибирцево - Уссурийск потребовалось 4285 установленных опор контактной сети, 450 жестких поперечин, сотни километров медного и алюминиевого провода, а также новейшая ресурсосберегающая система электроснабжения, не имеющая аналогов в стране тяговая подстанция. Локомотивное депо Сибирцево приняло на себя большой объем работ в связи с электрификацией. Электрификация велась без остановки движения поездов, число которых заметно возросло.

Локомотивное депо станции Сибирцево (ТЧ-5) является основным депо - структурной единицей Владивостокского отделения железной дороги - филиала Федерального государственного унитарного предприятия Дальневосточной железной дороги Министерства путей сообщения Российской Федерации.

В своей деятельности предприятия руководствуется действующим законодательством Российской Федерации, нормативными и иными актами Министерства путей сообщения России, Положением Владивостокского отделения железной дороги и Положением о локомотивном депо станции Сибирцево.

Локомотивное депо выполняет установленные виды технического обслуживания и текущих ремонтов, экипировку, осуществляет эксплуатацию локомотивов, комплектует и готовит кадры локомотивных бригад и рабочих других профессий.

Депо также производит ремонт механического, испытательного и другого оборудования, обеспечивает текущее содержание производственных и служебно-бытовых зданий. По роду тягового обслуживания депо относится к смешанному, по назначению и характеру работы - к ремонтно-эксплуатационному. Локомотивное депо станции Сибирцево специализируется на ремонте ТР-3 и техническом обслуживании ТО-3, но оно также производит и другие виды ремонтов.

Предметом деятельности локомотивного депо является осуществление деятельности в сфере транспортных услуг.

Основными видами деятельности являются:

производство технического обслуживания и ремонта локомотивов в соответствии с действующим и установленными железной дорогой заданиями;

разработка совместно с отделением дороги планов экономического и социального развития и финансового плана;

выполнение планов перевозок грузов и пассажиров;

выполнение планов ремонта локомотивов с высоким качеством и в установленные сроки;

выполнение заданных размеров движения пассажирских и пригородных поездов по расписанию;

содержание в исправном состоянии эксплуатируемого парка локомотивов, его устойчивую работу;

организация выполнения графика движения, норм эксплуатации подвижного состава, соблюдение режима работы локомотивных бригад;

предупреждение крушений, аварий и браков в поездной и маневровой работе, ликвидацию последствий стихийных бедствий и чрезвычайных ситуации;

перевозка и выгрузка, хранение опасных грузов на базах топлива и нефтепродуктов;

обеспечение общественным питанием в столовой депо;

работа котельной, обеспечивающей теплом производственные объекты и жилищный массив;

осуществление образовательной деятельности в сфере ведения начального профессионального образования основных профессий работников железнодорожного транспорта.

Локомотивное депо имеет кузнечное, компрессорное, термическое, сварочное, медницкое отделение, участки для ремонта в объеме ТР-3, а также механическое отделение с необходимым оборудованием для поточной обработки деталей. Необходимым подразделением депо является кладовая запчастей и инструментальная. К вспомогательным помещениям депо относятся: помещение общественного питания (столовая), здравпункт, помещение для проведения культурно-массовой работы.

На тяговой территории депо расположены следующие специализированные пути: для следования локомотивов из депо на станцию и обратно, экипировки, стоянки локомотивов, ожидающих работу; для технического обслуживания ТО-2; для склада горюче-смазочных материалов, склада песка; для позиции реостатных испытаний, позиций обмывки, очистки и окраски локомотивов; для стоянки локомотивов запаса МПС и резерва дороги; для поворотных устройств; к складу материалов и запасных частей.

Для организации деятельности локомотивного депо Дальневосточная железная дорога наделяет его необходимым имуществом. Все имущество депо относится к федеральной собственности. Депо обеспечивает сохранность, исправно содержит и восстанавливает имущество, находящееся в пользовании, используя его исключительно в целях, определенных для депо. Также депо разрабатывает предложения по повышению эффективности использования имущества федерального железнодорожного транспорта.

Порядок финансирования локомотивного депо определяется в соответствии с законодательством Российской Федерации, учетной политикой Дальневосточной железной дороги.

Предприятие ведет бухгалтерский, статистический и оперативный учет и составляет отчетность в соответствии с законами Российской Федерации, нормативными и иными актами Министерства путей сообщения России, учетной политикой Дальневосточной железной дороги. Контроль и ревизия хозяйственной и финансовой деятельности осуществляется Дальневосточной железной дорогой, а также другими органами, в соответствии с возложенными на них законодательством Российской Федерации, полномочиями и в пределах их компетенции.

Основными задачами локомотивного депо являются:

- своевременное и полное удовлетворение потребности в перевозке грузов и пассажиров, при полной их безопасности, соблюдение технически обоснованных установленных норм выдачи локомотивов и локомотивных бригад, обеспечение минимальных расходов на выполнение перевозочного процесса;

проведение эффективной экономической и коммерческой работы, развитие подсобно-вспомогательной деятельности, социального положения работников;

внедрение новой техники и технологии, технического обслуживания ремонта локомотивов и других технических средств, повышающих эффективность эксплуатации и безопасность движения поездов;

улучшение условий труда работающих и предупреждение производственного травматизма, выполнение правил и норм охраны труда, техники безопасности и производственной санитарии;

рациональное использование материальных и топливно-энергетических ресурсов;

выполнение требований экономической безопасности и охраны здоровья населения, проведение мероприятий по охране природы, рациональному использованию природных ресурсов.

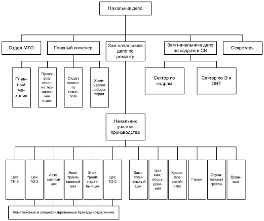
Локомотивное депо возглавляет начальник (Рисунок 1.1), назначенный и освобождаемый от должности в порядке установленном МПС России и начальником Дороги. Начальник депо имеет заместителей, которые назначаются в соответствии с утвержденной на Дороге номенклатурой должностей, руководят порученными участками работы в соответствии с распределением обязанностей.

Рисунок - 1.1 Схема управления предприятием.

За период с 2008 по 2009 год локомотивное депо существенно изменило свои участки обслуживания (Рисунок 1.2). В 2005 и 2006 году пассажирская и грузовая работа проводилась на участке Сибирцево - Губерово. Вывозная и хозяйственная работа осуществлялась на участках Сибирцево - Новокачалинск, Сибирцево - Новочугуевка. Маневровая работа осуществлялось по станции Сибирцево, Спасск-Дальний, Арсеньев, Камень-Рыболов и Новочугуевка. Помимо этого локомотивы водили пассажирские поезда в направлении Новочугуевки и Новокачалинска. Обслуживание предприятий ПМС осуществлялось на ветке Сибирцево - Гродеково. В 2001 году увеличилось количество пассажирских поездов, водимых локомотивами депо ст. Сибирцево. В середине 2007 года, вследствие окончания электрификации, локомотивы депо перестали водить грузовые поезда на участке Сибирцево - Губерово. Сохранилась пассажирская, вывозная и хозяйственная работа на ветках Новочугуевки и Новокачалинска. Маневровая работа на станциях осталась без изменений. Хозяйственное движение осуществлялось на участках Сибирцево - Гродеково, Сибирцево - Уссурийск, Сибирцево - Угольная.

Рисунок - 1.2 Схема тяговых плеч обслуживания поездов

2. Структура производственных цехов

Депо ступенчатого типа из пяти корпусов. Кроме этого имеется ряд хозяйственных, производственных и служебно-бытовых помещений, расположенных на территории депо (котельная, гараж, столовая, пескосушилка, станция реостатных испытаний, административно-бытовой корпус, флотаторная).

Для обеспечения технически исправного состояния локомотивов и устойчивой работы их в эксплуатации в депо производят следующие виды технических осмотров и текущих ремонтов:

а) ТО-2 - тепловозам серии ТЭ10.

б) ТО-3 - тепловозам серии ТЭ10.

в) ТО-4 - тепловозам серии ТЭ10.

г) ТР-1 - тепловозам серии ТЭ10.

д) ТР-3 - тепловозам серии ТЭ10.

Операции по произведению ТО-2 совмещены с экипировкой локомотивов. Пункт ТО-2 оборудован площадками, для удобства работы экипировочной бригады технического осмотра, смотровыми канавами. Для снабжения тепловозов водой, топливом и маслом подведены трубопроводы, для снабжения тепловозов песком имеются бункеры. ТО-2 оборудован сварной точкой.

В цехе ТО-3, имеется станок КЖ20 для обточки колесных пар без выкатывания их из под тепловоза и тельфера.

Цех ТР-1 оборудован тельферами, краном мостовым грузоподъемностью 10 тонн, одиночная выкатка колесно-моторных блоков осуществляется на скатопускнике, кроме того, в цехе имеется локомотивный домкрат.

Цех ТР-3 имеет на вооружении: мостовой кран грузоподъемностью 30,5 тонн, три мостовых крана по 10 тонн, полукозловой кран на дизельном участке, козловой кран на колесной базе. Имеется локомотивный домкрат. Обдувка электрических машин осуществляется в оборудованных камерах. Пропитка якорей ТЭД в вакуумной установке. Для проверки и испытания оборудования имеются различные стенды. На поточной линии, имеющей позиции разэкипировки и четыре ремонтные позиции, осуществляется ремонтный цикл ТР-3. Снятое с тепловозов отправляют на соответствующие участки для ремонта, после чего отремонтированное оборудование поступает на поточную линию и устанавливается на тепловоз.

Испытания тепловоза являются заключительным этапом ремонта. Для проведения испытаний в станционных условиях в депо имеется станция ремонтных испытаний.

.1 Специализация цехов и участков

С целью обеспечения качественного осмотра и ремонта тепловозов в депо имеются специализированные цехи, участки и отделения:

1.  Дизель-генераторный участок. Осуществляет ремонт дизелей типа 10Д100, главных генераторов ГП311Б, сбоку дизель-генераторной установки, а также осуществляет ремонт вспомогательных электрических машин (А706В, П21, ВС652 и т.п.)

.    Поточный участок. Осуществляет демонтаж, монтаж и центровку силового и вспомогательного оборудования, устанавливает валопроводы.

.    Агрегатный участок. Осуществляет ремонт вспомогательного оборудования тепловозов (редукторы, турбокомпрессоры, воздуходувки, валы и т.д.).