Материал: Анализ эффективности PR-коммуникации МФЦ (многофункционального центра) Свердловской области с потребителями государственных услуг

Внимание! Если размещение файла нарушает Ваши авторские права, то обязательно сообщите нам

Анализ эффективности PR-коммуникации МФЦ (многофункционального центра) Свердловской области с потребителями государственных услуг

Министерство образования и науки РФ

ФГАОУ во «уральский федеральный университет имени

Первого президента России Б.Н. Ельцина»

Институт государственного управления и предпринимательства

Кафедра социологии и технологий государственного и муниципального управления


ОТЧЕТ

о курсовой работе

по теме: Анализ эффективности PR-коммуникации МФЦ Свердловской области с потребителями государственных услуг








Екатеринбург

Оглавление

Введение

. Теоретические и правовые аспекты PR-коммуникации в сфере ГМУ

.1 PR-коммуникация: сущность понятия и методы оценки эффективности

.2 Нормативно-правовая база PR-коммуникаций в сфере ГМУ

. Оценка эффективности PR-коммуникации МФЦ Свердловской области

.1 Характеристика МФЦ Свердловской области и анализ эффективности его PR-коммуникации

.2 Рекомендации по повышению эффективности PR-коммуникации МФЦ с потребителями услуг

Заключение

Список использованных источников

Введение

коммуникация муниципальный потребитель услуга

На сегодняшний день в Российской Федерации предоставление сервисов населению обеспечивают следующие органы публичной власти и (или) предприятия:

органы исполнительной власти субъекта России, подведомственные им учреждения;

территориальные подразделения федеральных учреждений исполнительной власти и исполнительные органы государственной власти, юрисдикция которых распространяется на территорию субъекта России;

органы местного самоуправления и подведомственные им учреждения.

Число заявителей, обращающихся для получения разных сервисов, исчисляется миллионами человек в год. Именно опыт обращения в органы публичной власти за получением публичных сервисов становится для простого человека мерилом качества работы учреждений власти.

Таким образом, данная тема является актуальной.

Объектом исследования являются центры многофункционального назначения предоставления сервисов муниципального и государственного уровня, предметом - особенности развития PR-коммуникаций этих центров на примере МФЦ Свердловской области.

Целью данной работы является анализ эффективности PR-коммуникации МФЦ Свердловской области с потребителями государственных сервисов.

В соответствии с поставленной целью следует решить ряд задач, таких как:

описать сущность понятия и методы оценки эффективности PR-коммуникаций;

проанализировать нормативно-правовую базу PR-коммуникаций в сфере ГМУ;

рассмотреть МФЦ Свердловской области и провести анализ эффективности его PR-коммуникации;

изложить рекомендации по повышению эффективности PR-коммуникации МФЦ с потребителями сервисов.

Структура работы обусловлена целью и задачами исследования. Курсовая работа состоит из введения, двух глав, заключения и списка использованных источников.

В первой главе проанализированы возможности и перспективы развития центров многофункциональной направленности, а также дана характеристика центров многофункционального назначения Свердловской области.

Во второй главе предложены пути совершенствования процесса предоставления сервисов муниципального и государственного уровня по принципу «одного окна» с помощью центров многофункциональной направленности.

Теоретической базой исследования послужили нормативная и законодательная база по вопросам развития центров многофункционального назначения предоставления сервисов муниципального и государственного уровня, научные публикации отечественных авторов, материалы учреждений статистики.

Информационной базой для исследования послужили данные учреждений законодательной и исполнительной власти, учреждений статистики Свердловской области.

Методика исследования основывалась на сборе, характеристике и обработке данных, объяснении полученных итогов, обосновании выводов. Методологической основой исследования является анализ.

1. Теоретические и правовые аспекты PR-коммуникации в сфере ГМУ

.1 PR-коммуникация: сущность понятия и методы оценки эффективности

Связи с общественностью появились на стыке наук (социальная психология, маркетинг, менеджмент и др.), но, тем не менее, на сегодняшний день они имеют статус самостоятельной сферы практической работе и знаний.

Говоря о трактовке термина «связи с общественностью», необходимо отметить, что по свидетельству специалистов есть несколько сотен подходов к определению данного понятия, различные авторы определяют суть public relations по-разному.

А.Х. Сентер, С.М. Катлип, Г.М. Брум в качестве определения предлагают следующее: «Паблик рилейшнз - это управленческая функция по поддержанию и установлению взаимовыгодных отношений между общественностью и организацией, от мнений и настроений которой зависит неудача или успех организации» [2, с. 122].

С точки зрения И.Л. Викентьева, «Назначение мер public relations - внеценовая конкуренция, целью которой является формирование управляемого имиджа (репутации, образа, фирменного стиля) товаров и/или сервисов, личности, самой фирмы, идеологии, моды» [3, с. 83].

Данное определение четко указывает на цель, которая является главной для public relations - «влияние на мнения и поступки групп общественности». Именно влияние является главной задачей public relations во всех случаях применения этой технологии.

Синяева И.М. «выделяет следующие функции:

Аналитико-прогностическая функция. Данная функция направлена на выработку информационной политики, ее тактики и стратегии, фиксирующих движение событий в динамике.

Организационно-технологическая функция. Эта функция представляет собой комплекс мер и действий по проведению и организации PR-кампаний, акций, выставок, деловых встреч, конференций, в которых используют СМИ, аудио- и видеотехнологии.

Информационно-коммуникативная функция. Данная функция предполагает тиражирование, продуцирование информации при выполнении информационно-разъяснительной и пропагандистско-рекламной работы, которая необходима не только для партнеров общения, но и для поддержания социально-психологического климата внутри фирмы, соблюдение фирменного стиля, служебной этики.

Консультативно-методическая функция. Функция представляет собой консультации по налаживанию и организации отношений с общественностью, а также разработку концептуальных моделей социального партнерства и сотрудничества, акций, программ и кампаний PR» [4, с. 12].

Такая контекстуальность воздействия составляет еще одну особенность PR-технологии - предоставление возможности людям создавать не вынуждаемые, а собственные представления о транслируемом имидже.

Проиллюстрируем изложенные выше рассуждения об особенностях PR-технологии в виде схемы, которая показывает, с одной стороны, контекстуальный или непрямой характер организуемого коммуникативного влияния, что позволяет предлагать аргументы выбора, а не навязывать сам выбор потребителю, а с другой − необходимость расширения базы аргументов потребительского выбора, что усиливает различия конкурирующих предложений и снижает, тем самым, расходы такого выбора.

Из этого происходит вывод, что, PR-коммуникация служит для ориентации потребителя среди предлагаемых вариантов выбора, но не навязывает сам выбор, не осуществляет принуждение. Напротив, эффективность PR как метода коммуникативного воздействия состоит в богатстве предлагаемых альтернатив.

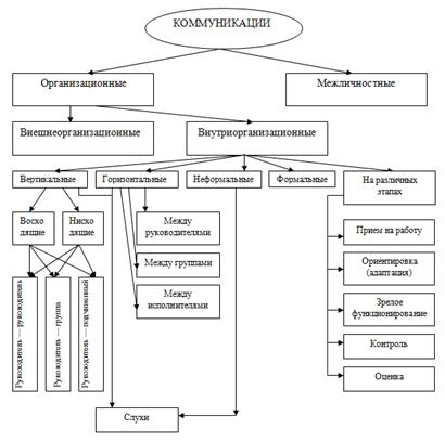
Коммуникации - это многоуровневая, сложная система, которая охватывает как саму организацию и ее элементы, так и ее внешнее окружение. На рис. 1.1 представлена классификация коммуникаций [6].

Коммуникационный процесс - это процесс обмена данными между двумя или более людьми. Его цель - обеспечить понимание и передачу информации, которая является предметом обмена. Коммуникационный процесс состоит из следующих элементов:

Отправитель - лицо, которое генерирует идею или собирает информацию и передает ее.

Сообщение - непосредственно информация, которая закодирована при помощи символов.

Рисунок 1.1 - Виды коммуникаций

Канал - средство передачи информации (совещания, устная передача, письменная передача, телефонные переговоры, отчеты, служебные записки, компьютерные сети, электронная почта).

Получатель (адресат) - лицо, которому предназначается информация и которое интерпретирует ее.

 Центральным в определении маркетинговых коммуникаций является понятие, в соответствии с которым все переменные комплекса маркетинга, а не только составляющая - продвижение - принимают участие в общении с клиентом. Технологии Promotion, как и информация, которая связана с другими элементами маркетингового комплекса, как правило, планируется и тщательно продумывается. Но в коммуникационной сфере не исключены также незапланированные сообщения, которые в будущем могут оказывать воздействие на представление компании на рынке и на отношение клиентов. К примеру, неприветливое поведение менеджеров, неопрятный вид здания, где находится офис компании, раздраженные работники или постоянно занятые телефоны являются теми отрицательными обращениями, которые могут оказать на потребителей более сильное влияние, чем запланированные маркетинговые коммуникации, включая рекламу и налаженные связи с общественностью [4].

В связи с утверждением подхода интегрированных маркетинговых коммуникаций актуализируется вопрос о роли и месте в практике интегрированных маркетинговых коммуникаций PR. В прямой постановке данный вопрос звучит следующим образом: на основе чего нужно интегрировать коммуникации - на базе идеологии PR или маркетинга. Поэтому в 1980-х - 1990-х гг. с новой силой разгорелись дискуссии о соотношении маркетинга и PR, рекламы и PR, о самостоятельности и отделении PR от маркетингового комплекса. При этом обсуждение этих вопросов происходило на фоне усилившегося на мировом коммуникационном рынке процесса слияния коммуникационных фирм, что зачастую происходило посредством поглощения PR-компаний более мощными рекламными фирмами.

Этот процесс начался на американском рынке еще в конце 1970-х - начале 1980-х гг., когда одна из наиболее крупных в мире сетей рекламных агентств J. Walter Thomson Group приобрела наиболее крупную в тот период PR- компанию Hill & Knowlton, а знаменитая рекламная компания Ogilvy and Mather купила одну из наиболее старых в мире PR-фирм Dudley-Anderson-Yutzy и стала называться Ogilvy Group. Такие слияния приводили к созданию коммуникационных гигантов, которые располагали огромными возможностями для PR и рекламы по всему миру. Вместе с тем многие самостоятельные рекламные агентства расширяли в тот период спектр своей работе, стали работать в родственных областях продвижения (direct marketing, PR, salеs promotion и т. д.), предлагали специализированную рекламу для отдельных клиентских сегментов (врачей, к примеру). Некоторые агентства объединяли свои отделы в один суперотдел, предлагая «полный спектр услуг». Одни использовали PR для обеспечения вывода сервисов и товаров на рынок, т. е. решения истинно маркетинговых задач; другие позволяли PR развиваться свободно, как самостоятельной функции менеджмента и вида профессиональной работе. В тот же период во многих университетах и колледжах США разработали комбинированные программы по PR и рекламе, которые получили названия «интегрированные коммуникации» или «интегрированные маркетинговые коммуникации» [5, с. 123].

Описывая данные трансформации на коммуникационных рынках мира в конце прошлого столетия, авторы известного университетского учебника Д. Ньюсом и ее коллеги проясняют еще один интересный, но весьма запутанный в литературе вопрос. Это вопрос о смысле и содержании понятия «интегрированные коммуникации» (ИК), о его соотношении с понятием ИМК на концептуальном и терминологическом уровнях. По этому поводу существуют две точки зрения, одна из которых рассматривает ИК как понятие, в целом тождественное понятию ИМК, но имеющее некоторый особенный смысловой оттенок. Другая позиция носит противоположный характер: ИК - это особенный научный термин, новая концепция, оппонирующая теории ИМК [2, с. 14].

По свидетельству Д. Ньюсом и ее соавторов, уже c 1940-1950-х гг. многие опытные PR-специалисты были заняты созданием интегрированных коммуникаций, но уже в 50-х гг. коммуникационные функции маркетинга стали обособленными, а поэтому - дезинтегрированными. Некоторые PR-специалисты согласились с мнением, что все коммуникационные функции должны достичь такой степени унификации, чтобы организация «говорила в один голос». Вместе с тем они предпочли термин «интегрированные коммуникации», чтобы исключить какое-то сходство с маркетингом. Что касается «маркетинговых паблик рилейшнз» (marketing public relations), то последние, как считает Д. Ньюсом и ее коллеги, в действительности не есть PR, а являются, строго говоря, сочетанием печатной торговой рекламы, традиционного паблисити и коммерческой пропаганды путем СМИ. По всей видимости, поэтому «в 90-х годах “маркетинговые паблик рилейшнз” во многих организациях стали называть “интегрированными маркетинговыми коммуникациями» [3, с. 53].

Следовательно, эти авторы проводят различие между IMC-подходом, практикой интеграции коммуникаций, которая включает «маркетинговые паблик рилейшнз», и ИК как учебной дисциплиной, которая подразумевает «комбинированные программы по PR и рекламе», которые преподают в учебных заведениях. Вместе с этим, некоторые исследователи идут далее и высказывают точку зрения, в соответствии с которой интегрированные коммуникации (ИК/IC) можно рассматривать как понятие, практику и концепцию, которые альтернативны ИМК [4, с. 302].

Следует создавать сильные связи и вести диалог с аналогичными важными для фирмы группами. Из этого вытекает объективная важность и необходимость именно PR-работе, которая специализируется на ведении и построении конструктивного диалога и способности инструментами технологий связей с общественностью управлять третьими силами. Специалисты в сфере PR, считает Д. Дробис, находятся в лучшем положении в управлении интегрированными коммуникациями, поскольку они, в сравнении с другими работниками, вовлечены почти в каждую сторону работе фирмы. «Это именно их работа - слушать и отвечать всему спектру групп, которые важны для фирмы». В таких случаях, мы выходим за пределы чистого маркетинга, которые, прежде всего, ориентирован на обмен, на потребителя, и входим в сферу PR, в решение стратегических задач по поддержанию и созданию связей, репутации и доверия. Следовательно, ИК - это подход, который нацелен на решение не столько экономических задач, которые связаны с получением материального капитала, сколько на решение задач коммуникационных, которые связаны с получением паблицитного капитала, который измеряется не в денежном выражении, а в доброжелательности общественности, лояльности потребителей, в доверии и репутации к фирме. Естественно, такое смещение целей и акцентов ИК обусловливает то, что интеграция коммуникаций осуществляется на основе функций и целей PR-работе фирмы. Это позволит избежать опасности, о которой предупреждал Дж. Грюниг: «говорить на одном языке, но слышать одним ухом» [5, с. 74].

1.2 Нормативно-правовая база PR-коммуникаций в сфере ГМУ

Тем не менее, законодательная база связей с общественностью в области государственного управления достаточно развита, что объясняется необходимостью контролировать воздействие государственных органов на средства взаимодействия с общественностью, особенное внимание при этом уделяется взаимоотношениям со СМИ. Риск использования СМИ в качестве средства манипуляции государственными органами велик, поскольку они придерживаются установки: «кто контролирует СМИ - тот управляет миром". Государственные организации предпочитают находиться в отношениях стратегического партнерствами со СМИ.

Взаимодействию СМИ и органов государственной власти в форме диалога способствуют: ФЗ РФ «О средствах массовой информации»; Конституция РФ; ФЗ РФ «О порядке освещения работе органов государственной власти в государственных СМИ»; Распоряжение Правительства РФ «О стратегии развития информационного общества», ФЗ РФ «О государственной тайне», ФЗ РФ «Об информации, информатизации и защите информации», ФЗ РФ «О рекламе», ФЗ РФ «О товарных знаках, обслуживании и наименованиях мест прохождения товаров», ФЗ РФ «О техническом регулировании», «О конкуренции и ограничении монополистической работе на товарных рынках».