|
Клей
|
Состав, свойства
|
Применение
|
|
Гуммиарабик
|
Клейкий раствор камеди - смолы аравийской
акации. Камедь была первым клеем, известным людям.
|
В производстве красок, как промышленном, так и
домашнем, в других работах.
|
|
Декстриновый клей
|
Декстрин - производное крахмала, хорошо
растворимое в воде. Кроме него и воды в клей вводят пластификаторы (глицерин,
сорбит) и другие целевые добавки.
|
Один из лучших клеев для склеивания бумаги и
картона, переплётных работ, приклеивания фотографий. В закрытой ёмкости
сохраняет свойства в течение месяца.
|
|
Рыбий клей
|
Относится к коллагеновым клеям. Сырьём служат
плавательные пузыри осетровых пород, более низкие сорта делают из голов,
чешуи, костей рыб. Плавательный пузырь почти целиком состоит из чистого
коллагена.
|
Считается одним из первых клеев, которые
использовал человек.
|
|
Столярный клей
|
Костный клей готовят из костей животных. Их
очищают, дробят, обезжиривают, обрабатывают слабым раствором сернистой
кислоты для удаления минеральных солей и затем варят в специальных аппаратах,
в которых кости подвергаются многократному воздействию пара и воды. В результате
такой обработки, имеющийся в костях коллаген переходит в глютин, который
является клеящим веществом. Мездровый клей вырабатывается из мездры (изнанки
невыделанной кожи), а так же обрезков кожи. Сырьё обрабатывается в
известковом молоке, а затем раствором соляной или серной кислоты. Для
получения из мездры высоко качественного клея её варят при температуре 80-90
градусов.
|
Надёжно соединяет деревянные детали.
|
|
Технический желатин
|
Представляет собой чистый глютин, который
получают из отборного сырья - рогового стержня, то есть пуговичной кости,
лобовой кости.
|
Используется в живописи для, проклейки бумаги.
|
|
Резиновый клей
|
На основе каучука, приготовленный на достаточно
чистом растворителе.
|
Хорошо склеивает резину, бумагу, картон,
фотографии. Является лучшим клеем для бумаги - поверхность склеенных листов
получается чистой и ровной, с течением времени бумага не коробится и не
желтеет. Более того, если этот клей случайно попадёт на лицевую поверхность
бумаги, его можно бесследно удалить.
|
|
Латексный клей
|
Водный раствор натурального каучука с добавкой
раствора аммиака, увеличивающей стойкость взвеси.
|
Склеивает бумагу, картон, деревянные детали и
ткани.
|
|
Силикатный клей
|
Самый дешёвый клей. Имеет “минеральное”
происхождение - водный раствор полисиликатов натрия или калия. Жидкое стекло
имеет сильнощелочную реакцию из-за гидролиза полисиликатов в водном растворе,
поэтому пользоваться этим клеем надо с осторожностью, особенно следует
беречь глаза: он может вызвать болезненные ожоги.
|
Применяется для склеивания бумаги и картона.
Однако со временем клеевой шов становиться хрупким, и желтеет, а бумага
коробится. Не применяется для ответственных работ. При добавлении в другие
клеевые смеси и замазки значительно улучшает их свойства. На открытом воздухе
затвердевает и портиться.
|
|
Синтетические клеи
|
Поливинилацетатные (ПВА), на основе
фенолформальдегидных смол (типа “БФ”) и эпоксидные (“ЭД”), нитроцеллюлозный
(нитроклетчатка в смеси с пластификаторами и смолами), циакриновый (смесь
циакрина и дибутилфтолата), “суперцемент”
|
Считаются универсальными.
|
|
Поливинил -ацетатная. Пластифицированная
эмульсия
|
Продукт полимеризации винилацетата в водной
среде в присутствии эмульгатора и инициатора.
|
По большей части используются при изготовлении
грунтов для живописи, но может применяться и отдельно, как высококачественный
клей. Неморозоустойчива.
|
|
|
|
|
Клеи бывают природные (органические и неорганические) и синтетические.
Природные органические клеи изготавливают из полимеров животного и
растительного происхождения. Такие клеи обладают невысокой устойчивостью к
воздействию не только воды, но и микроорганизмов, однако некоторые потребители
предпочитают их синтетическим - художники, реставраторы и другие. Природные
неорганические клеи изготавливаются на основе жидких стекол (силикатные клеи).
Различают также клеящие карандаши. Состав их стержня бывает самым
разнообразным - всё зависит от производителя. Как правило, это вода,
поливиниловый спорт, стеарат натрия, глицерин, акриламид.
Некачественные дешёвые клеи-карандаши делают на основе дисперсии ПВА,
которая обходится дешевле, чем полипропилен, из которого их должны изготовлять.
Фирменный клей изготовляется на основе ПВП, очень ценимой европейцами за
безопасность - поливинилпирилидоне. Этот материал хорошо клеит и не даёт
карандашу высохнуть в течение пяти лет.
Любой клей имеет два вида прочности - внутреннюю (когезия) и прочность
сцепления с материалом (адгезия). Когезия должна быть такой, чтобы клей не
расслаивался на свои составляющие компоненты - воду и дисперсию. Адгезия
проверяется так: приклеиваем друг к другу два листа бумаги. Через 30 секунд
хороший клей уже должен “схватиться”. Через 3 минуты оторвите листы друг от
друга - бумага должна расходиться не по шву склейки, по своим волокнам, то есть
она должна расслоиться.
Корректура - средства для коррекции текста. Это жидкость на химической
основе, содержащая в своём составе свыше 60% высококачественного оксида титана.
Этот химический элемент отвечает за способность продукта обеспечивать
“покрытие” текста. Кроме того, состав включает замещённый этилен-бензол -
акриловый сополимер в качестве связывающего вещества, так же как и специальные
добавки для нейтрализации эффектов тяжёлых пигментов и улучшения свойств
скольжения. В качестве растворителя используется бензин.
Жидкость на водной основе, так же как и жидкость на химической основе
содержит оксид титана. Однако в качестве связующего элемента использована
водная дисперсия, в которую добавляются водные реагенты, удаляющие излишнюю
воду.
Любая корректура должна быстро высыхать и обеспечивать потребителю
пластичность. Некачественная жидкость после долгого высыхания крошиться при
повторном письме или при сгибе бумаги.
Бумага - материал, состоящий преимущественно из растительных волокон,
связанных между собой силами поверхностного сцепления, в котором могут
содержаться проклеивающие вещества, минеральные наполнители, химические и
натуральные волокна, пигменты, красители. Масса 1м.кв. бумаги до 250 граммов.
Бумагу, имеющую массу более 250 граммов, называют картоном.
Качество бумаги характеризуется следующими свойствами:
Оттенок. Если для вас важна точная цветопередача, идеально подойдёт
бумага сбалансированного белого цвета. Она годится для печати качественных
фотографий, цветных каталогов, продукций произведений живописи. Для ярких
рекламных фотографий как нельзя кстати придётся “сине белая”. Она смотрится
чище и ярче.
Для “смягчения” изображения незаменима белая бумага кремовых тонов.
Бумага натурального белого цвета подходит для печати приглашений,
фирменных конвертов и т.п.
Степень белизны неразрывно связана с оттенком и определяется как процент
отражаемого бумагой цвета. У элитных сортов этот показатель превышает 85%, у
более ходовых и не дорогих он приходится в пределах 73%-79%.
Покрытие. Существует два основных типа покрытия. Бумага может быть либо
мелованной, либо немелованной. Последняя применяется главным образом для
производства бланков, ежедневников, блокнотов и т.д. То есть всего того, на чём
пишут обычно от руки.
Масса. За рубежом массу бумаги принято считать в фунтах на стопу (500
листов). Например, стопа бумаги для производства блокнотов, тетрадей и т.д.
обычно весит 20-28 фунтов. Книжная от 70 до 100. Обложечный картон - 60-80.
В России и Беларуси принята единица измерения “грамм на метр квадратный”.
Непрозрачность. Чем меньше масса бумаги, тем выше степень её
прозрачности. Измеряется в %.
Сегодня в образе хранилища бумаг в современном офисе представлены жёсткие
папки-регистраторы.
По качеству исполнения обложки регистраторы условно можно разделить на
две категории. К более низкой ценовой нише относятся регистраторы с картонной
обложкой и наклеенным на неё бумажным декоративным слоем, который, как правило,
имеет цвет “под мрамор” и наклеенным бумажным же стикером на торце для
нанесения надписей. Товар этой ценовой категории имеет, как правило, примерно
одинаковый дизайн. Единственным принципиальным моментом является способ
крепления арочного механизма к картонной обложке, крепление может быть
неразъёмным и разъёмным. В первом случае зажим намертво приклёпывается к
картону, во втором - заклёпывается только металлическая пластинка, на которую
уже непосредственно надевается сам зажим. Такой способ крепления дороже.
На ступеньке выше по качеству и цене находятся регистраторы, обложка
которых покрыта полимерным материалом. При таком производстве появляется
возможность использовать множество дополнительных преимуществ: яркие,
привлекательные цвета, прозрачный карман на торце под сменную вставку для
надписей, нанесение полезной информации на внутреннюю часть обложки.
Рынок канцтоваров немыслим без ежедневников.
Ежедневник состоит из: бумажного блока и обложки. Бумажный блок
производится из высококачественной чистой бумаги, изготовленной из целлюлозы
без добавления хлоринола. Среди обложек можно встретить различные варианты: от
дешёвого бумвинила, ПВХ до качественно выделанной кожи. Можно выделить
следующие материалы обложек: кожзаменитель.
Интер. Твёрдый и недорогой материал, стойкий к загрязнениям и
механическим воздействиям. Слегка матовая поверхность создаёт похожесть на
кожу.
Вива. Бархатистая на ощупь, матовая поверхность, широкая гамма живых
цветов. Возможно использование только горячего тиснения, делающего цвет более
тёмным.
Аро. Материал подчёркивает высокий класс оформленных в нём ежедневников.
Глубокая текстура выразительно контрастирует с нитями при обшивке по контуру
или прошивке. Тиснение может быть только горячее, при этом создаётся эффект
термоокрашивания.
Миро. Блестящая, тёплая на ощупь поверхность имитирует лакированную кожу.
Тиснение может быть как горячее, при этом достигается эффект термоокрашивания,
так и тиснение фольгой.
Футура. Благодаря богатой структуре с микролиниями поверхность рассеивает
свет, необычно и чутко контрастируя с тиснением. Тиснение может быть как
горячее, при этом достигается эффект термоокрашивания, так и тиснение фольгой.
Кортина. Нежная, слегка блестящая поверхность и используемые цвета
имитируют высококачественную кожу. Можно использовать как горячее тиснение, при
этом достигается эффект термоокрашивания, так и тиснение фольгой.
Натуральная кожа является наиболее дорогим, и наиболее роскошным
материалом. При горячем тиснении она слегка темнеет, подчёркивает элегантность
наносимого логотипа . Все обложки из натуральной кожи изготавливаются с
закругленными углами.
.2 Состояние и тенденции развития потребления канцелярских товаров
.2.1 Характеристика отечественного потребительского рынка канцелярских
товаров
Свои самые тяжёлые времена белорусский рынок канцтоваров пережил в
1992году. Предприниматели рискнувшие делать бизнес на доставке западной офисной
культуры, поначалу столкнулись с глухим безразличием потребностей масс. Набор
канцелярских принадлежностей для большинства покупателей исчерпывался
карандашом, ручкой да силикатным клеем. Никого из нас не учили в школе, как
пользоваться не менее полезными вещами роллером, маркером, скотчем, жидким
корректором, степлером и др. Более того, все эти “заморские” штучки поначалу
поражали не только новизной, но и ценой. Например, отечественные ручки в те
времена продавались в магазинах по 35 рублей, а импортные аналоги - по 30
рублей.
Но постепенно покупатели начали охотно и пытливо знакомиться с
канцелярскими новинками, и уже в 1994 году торговля офисными принадлежностями
вошла в полосу бума. Но продавцы канцтоваров уже не могли опереться на
устойчивый круг потребителей знающих толк в качественной продукции.
Российский кризис 1998 года поставил каждую из компаний - импортёров
поставил каждую из компаний перед выбором: отдать предпочтение более дешёвому,
но качественному товару, или продолжать работать с известными зарубежными
марками. Многие фирмы ответить на этот вопрос так и не успели… Из крупных фирм
осталось лишь несколько, сумевших укрепить своё положение (“Белкартон”,
“Дилар”, “Б.К.А”, “Оптитек”, “Bauflex”). К ним перешла доля обанкротившихся
фирм.
Сегодня на белорусском рынке представлено около 50 торговых марок из
Германии, Австрии, Дании, Англии, Франции, Японии, Чехии, Китая, Тайваня,
России - всего около 3 тысяч наименований офисных и школьных товаров.
Крупнейшие белорусские фирмы-импортёры продолжают сохранять верность продукции
ведущих мировых производителей офисных принадлежностей: “Kores”, “Schneider”,
“Stabi lo”, “Durable”, “Staedtler”, “Esselte”, “Bantex”, “Pentel”, “Stanger”,
“Elisee”, “Conte”, “Laco”, “Senator”, “Kangaro”, “Apli”, “Universal”, “Leitz” и
др. Названия этих марок во всём мире являются гарантом качества, передового
дизайна и удобства для пользователя.
Несмотря на то, что по степени известности компания “Esselte” уступает
целому ряду известных производителей конторских принадлежностей “со шведскими
корнями” (в частности “Elektrolux” и “Ikea”) её продукция конторские
принадлежности с красным логотипом - пользуются популярностью во всех странах.
Компания существует с 1913 года, и за это время из обычной типографии
превратилась в многоплановый конгломерат, отдельные подразделения которого по
роду деятельности не редко имели очень мало общего между собой (например,
телевизионное и дистрибьюторское). С 1991 года компания “Esselte”избавилась от
некоторых дочерних структур. Сейчас нынешний президент группы Я. Квангстрем
намерен “консолидировать” два остающихся у неё на данный момент отделения:
конторских принадлежностей (“Esselte Office Products”) и этикеток (“Meto”). Сам
Я. Квангстрем не скрывает желание как можно скорее продать “Meto” и сконцентрироваться
преимущественно на нише конторских принадлежностей, на которую приходится 62%
продаж холдинга.
В мире существует несколько десятков производителей дорогих пишущих
принадлежностей (High class), но в Беларуси представлены только 4 из них,-
американские “Waterman” и “Parker”, а также немецкие “Pelican” и “Elysse”. Но
если “Waterman” - пионер в области чернильных ручек, то “ Parker ” марка
известная по всему миру. “ Pelican ” - это немецкая классика и традиции, а “
Elysse ” - изысканный французский стиль.class wrighting instruments (HCWI) -
это не что иное, как письменные принадлежности стоимость которых измеряется
десятками, сотнями, а то и тысячами долларов, достигая порой цены нового
легкового автомобиля. За цифрой с несколькими нулями - не только высокое
качество, блеск драгоценных металлов и всеобщее признание всеобщей марки. Это -
воплощённый труд поколений, способный уместиться на ладони, и одновременно -
законченная форма, пробуждающая своим изяществом и красотой высокие чувства. Но
и не только. Это ещё и очень удобная вещь, которую приятно использовать по
назначению - для письма.
Сегодня на белорусском рынке канцелярских товаров доминируют отнюдь не
дорогие престижные ручки. На нём представлен в основном дешёвый товар,
произведённый в Китае, Индии, Тайване или Турции по цене $0.08-0.15. Ручки
европейских производителей такого же класса (“Universal” и “Wilson”) стоят
процентов 10% - 20% дороже, зато служат не в пример дольше. Следующая ценовая
группа ручек представлена французскими “BIC” и “Reinolds”, германскими
“Centropen” и др. ($0.2-1.5). Этот фирменный товар можно покупать, не глядя,
будучи на 100% уверенным в том, что он не подведёт.
По цене не ниже $1.5 - 3 можно приобрести ручки “среднего класса”. В этой
ценовой категории лидерство принадлежит продукции германских производителей
(“Schwan Stabilo”, “Faber-Castel”, “Staedler”) и японских (“Pentel”, “Zebra”)
производителей.
В последние 3-4 года спрос на “представительские” ручки претерпел ряд
изменений. Раньше, когда выбор в фирменных салонах был невелик, бизнесмены
интересовались эксклюзивными моделями. С ростом культуры деловых отношений
увеличился и спрос на дорогие письменные принадлежности. Если год тому назад
авторучками “Parker”и “Waterman” через сеть фирменных салонов торговали только
три компании (“Усмешка”, “Ziko” и “Электросервис”), то сегодня составить им
конкуренцию готовятся ещё несколько фирм. Ручки представительского класса
продаются нынче не только в ювелирных салонах, но и в точках фирменной торговли
в различных районах крупных городов республики.
Шариковые ручки среди пишущих принадлежностей класса HCWI встречаются
редко. Большее распространение получили гелевые, перьевые ручки и так
называемые роллеры.
Ценовой интерес белорусского потребителя, представляющего местный средний
класс, ограничен рамками $ 5-60.
Рисунок 1.4 - Объёмы продаж авторучек класса HSWI в РБ,%
В каждом сегменте рынка письменных принадлежностей - свои «правила игры».
Так, перьевые ручки покупаются преимущественно по желанию самих детей, которым
родители идут на встречу, приобретая их даже невзирая на дополнительные
затраты, когда считают что таким образом ребёнок, возможно будет рад вернуться
в школу. В этих условиях мода на перьевые ручки пересматривается практически ежедневно.
Непрерывно меняются и шариковые ручки. В них всё шире используются
наполнители самых различных цветов и консистенций - как жидкие, так и в виде
геля. Преимущества современных моделей с жидким наполнителем заключается в том,
что их резервуар опустошается до конца и состав не тускнеет, а гелевых - в том,
что такой состав лучше ложиться на бумагу.
Большим спросом пользуются шариковые ручки, корпуса которых частично или
полностью выполнены из приятного на ощупь и устраняющего скольжение резинового
материала. Компания “Stypen” (Франция) после замены в “престижной” перьевой
ручке “Stypen Up” пластмассового корпуса резиновым, по её собственному
утверждению, сумела добиться ощутимых успехов в продажах, несмотря на повышение
цены с 50 до 90 ф. фр.
.2.2 Направления развития потребления канцелярских товаров в Республике
Беларусь
Одна из характерных особенностей современного рынка письменных
принадлежностей - расширение числа моделей, ориентированных на строго
определённые категории покупателей. Правда, при этом расчёты дизайнеров не
всегда оказываются точными. Например, ручки “Pentel” с жидкими пастельными
чернилами, предназначавшиеся для девочек, неожиданно для многих нашли
популярность у взрослых женщин.
При всем многообразии пишущих принадлежностей на прилавках
специализированных магазинов многие покупатели отдают предпочтение товарам с
маркой CENTROPEN. Во-первых, CENTROPEN - это признанное в Европе качество. На
этом заводе размещают свои заказы даже известные немецкие производители.
Во-вторых, при высоком качестве товаров цены на них завод устанавливает вполне
доступные, что, впрочем, характерно для всех чешских производителей. В-третьих,
CENTROPEN - это практически весь спектр пишущих принадлежностей для школы и для
офиса: большой ассортимент фломастеров, маркеров, роллеров, перьевых и
капиллярных ручек может заинтересовать покупателей всех возрастов и профессий.
Продукция CENTROPEN уже давно известна в нашей стране, и ее популярность
постоянно растет.
По прогнозам аналитиков в ближайшие 10-20 лет потребление офисных бумаг
только возрастёт, а поскольку темпы наращивания производства конечной продукции
и воспроизводства минеральной базы отстают от темпов роста спроса, данная
ситуация обеспечивает ежегодный рост цен на бумажную продукцию по всему миру.
Все эти факторы делают производство офисной бумаги довольно-таки
привлекательным бизнесом. Однако существуют высокие барьеры вхождения на рынок:
это и зависимость от сырьевой базы, и необходимость значительных капвложений в
научные изыскания и основные средства.
Так, например, даже совокупного объёма производимой на российских
комбинатах офисной бумаги хронически не хватает для покрытия потребностей
рынка, и периодически образующийся дефицит привёл к тому, что на сегодняшний
день цена бумаги классов В и С российского производства приближено к импортным
аналогам (это касается марок “Sveto copy”, “Ballet” и “Снегурочка”).
Другой движущей силой на рынке офисной бумаги являются производители
оргтехники (принтеров и копиров). Дело в том, что каждый из них применяет собственную
запатентованную технологию, которая накладывает определённые требования на
бумагу, используемую потребителем в процессе эксплуатации аппаратов. Таким
образом, производители оргтехники стимулируют бумажные комбинаты постоянно
совершенствовать производимую ими бумагу, адаптируя её к быстро развивающейся
технологии рынка печатной и копировальной техники. По этой причине понятие
“универсальности” офисной бумаги весьма относительно, поскольку реальное
качество печати в любом случае будет зависеть от ситуации применения бумаги
(для двухстороннего или одностороннего копирования, ризографии, монохромной или
полноцветной печати на лазерном, матричном или струйном принтере и т.д.).
Кроме того, отдельные производители офисного оборудования пошли дальше
простых рекомендаций касательно свойств, которым должна соответствовать офисная
бумага при использовании техники их производства. Они вывели на рынок бумагу
под собственными брэндами и сформировали таким образом комплексное предложение
по оргтехнике и расходным материалам для неё.
Спрос на качественную бумагу в Беларуси был подогрет бурным развитием в
начале 90-х годов издательской и рекламной деятельности. Зарождавшийся бизнес
делал ставку на современную оргтехнику и хорошую бумагу. Кроме финской, импорт
которой прежде был ограничен, на белорусский рынок хлынула продукция
бумагоделательных фабрик из Швеции, Австрии, Германии, Англии, Бразилии.
Сегодня на отечественном рынке широко представлена бумага Kym Lux
финского концерна Kymmene, входящего в первую десятку мировых производителей.
Пользуется популярностью офисная бумага Xerox. А вот продажи бумаги Data Copy
шведского концерна Mo Do завоевали значительную долю местного рынка ещё в 1997
году, сегодня идут на убыль, хотя эта марка по-прежнему пользуется особым вниманием
тех покупателей, которые знают толк в качестве товаров. Но львиная доля импорта
принадлежит всё же России, откуда в Беларусь поступает офисная, типографская,
упаковочная, газетная бумага, а так же картон.
Отечественная бумагоделательная отрасль представлена Борисовской бумажной
фабрикой “Гознака” (производит писчую бумагу, а так же материалы для выпуска
ценных бумаг), Слонимским картонно бумажным заводом “Альбертин” (мелованная
бумага, картон), Добрушской (обойный, рисовальный, тетрадный сорта бумаги) и
Светлогорской бумажными фабриками (картон, упаковка). Отечественные предприятия
не могут похвалиться не объемами производства, ни отменным качеством
выпускаемой продукции. Это связано с “почтенным возрастом” и их сильной
изношенностью. Неконкурентна отечественная бумага и по цене, так как её
стоимость напрямую зависит от стоимости целлюлозы, которую приходиться покупать
за границей (в России).
Руководители белорусских предприятий старожилов рынков пришли к выводу,
что в сложившихся условиях разумнее ввозить в РБ не дорогостоящий готовый
продукт, а полуфабрикат. Отечественныё компании сегодня всё чаще приобретают
крупные партии бумаги, нарезают и упаковывают её. В результате готовая
продукция приобретает не только другой вид, но и код (белорусский), становясь
вполне отечественным продуктом. А фирмы, игравшие ранее роль импортёров бумаги,
что называется, “с чистого листа” превращаются в её производителей.
Крупнейшие предприятия такого типа - фирмы “Медхор” (производит бумагу
марки “Protokol”), “ТНФ” (выпускает бумагу фирменной марки), “Xorex” (Copy
Paper), “Давтрейд” (Master Copy), “Белпейper” (“Uni Paper”).
Активно стучатся в белорусские “двери” российские бизнесмены. Снижая
цены, российские фирмы отвоевывают всё новые ниши на нашем рынке. Внутренняя конкуренция
и массированная интервенция иностранных поставщиков привели к тому, что цены на
бумагу в последнее время значительно снизились.
Рисунок 1.5 - Распределение Белорусского «бумажного рынка» между
поставщиками, %
торговый канцелярский магазин
Впрочем, цены и предложение на сегодня уравновешены: белорусский рынок
предлагает всё - от бумаги ходовых видов до продукции, толк в которой знает
только самый внимательный потребитель. Пожалуй, единственное исключение - дизайнерские
виды бумаги (с водяными знаками особыми покрытиями и т.п.). Но область её
применения в отечественной полиграфии достаточно узка. Впрочем, желающие могут
получить и этот вид бумаги - под заказ.
Объёмы производства отечественных канцтоваров не велики:
• школьные тетради и блокноты выпускают “Минская фабрика цветной печати”,
«Добрушская бумажная фабрика» и гомельская «Полеспечать»;
• папки и скоросшиватели - “Красная звезда”, Слонимский картонно-бумажный
завод “Альбертин”;
• линейки, подставки для календарей - «Унипласт», «Белпласт»;
• дыроколы - «Минский тракторный завод» и др.
Можгинское деревообрабатывающее предприятие "КРАСНАЯ ЗВЕЗДА" -
производство с 75-летней историей, специализирующееся на изготовлении
экологичных изделий из натуральной древесины: линеек, угольников, рейсшин,
развивающих игр и детских конструкторов. Елочка - фирменный знак фабрики,
знакомый многим с детства. Этот значок можно увидеть на товарах, которые входят
в основу ассортимента всех магазинов, торгующих канцелярскими принадлежностями.
Продукция "КРАСНОЙ ЗВЕЗДЫ" своим качеством и экологичностью заслужила
признание не только в России, но и за рубежом. В 1998 году одно из изделий
предприятия получило диплом конкурса "Сто лучших товаров России".
Минский завод канцелярских изделий «Унипласт» является динамично
развивающимся предприятием новой формации. Впервые он выпустил свою продукцию в
1992 году. За прошедшие годы коллективом завода было освоено производства
широкой гаммы канцелярских изделий из пластмасс, офисного и школьного
ассортимента.
В настоящее время перечень выпускаемой заводом продукции насчитывает
более 200 наименований разнообразных по ассортименту и цветовой гамме изделий.
Канцтовары от «Унипласт» хорошо зарекомендовали себя и благодаря оригинальному
дизайну и прекрасному соотношению "цена-качество" заняли достойное
место на рынках канцелярской продукции Российской Федерации, Беларуси,
Казахстана и ряда других стран СНГ. Не останавливаясь на достигнутом,
специалисты предприятия постоянно работают над повышением качества выпускаемой
продукции, внедрением новой красочной индивидуальной упаковки и улучшенной
групповой транспортной тары. Практически ежемесячно завод предлагает на рынке
канцтоваров образцы своих новых изделий, изготовленных с учетом мировых
дизайнерских тенденций и использованием современных материалов и красителей.
Завод стал постоянным участником, проводимых в Москве международных
специализированных канцелярских выставок. В целях расширения и закрепления
завоеванных позиций на рынке канцтоваров Российской Федерации, в конце 1998
года заводом было открыто представительство в Москве.
Выбор товаров не велик, да и качество их оставляет желать лучшего. К
сожалению, отечественные производители могут рассчитывать лишь на «моральную»
поддержку государства. Получить льготные кредиты предприятиям очень сложно.
Между тем серьёзные капиталовложения в производство канцтоваров в белорусских
условиях окупаются крайне медленно. К примеру, чтобы начать производство
обычных папок, только на оборудование нужно потратить около 20000$. Чтобы эти
средства окупились, необходимо на протяжении пяти лет продавать около 100 000
папок в год. “Переварить” такую массу товара белорусский рынок не в состоянии.
Впрочем, отдельные виды канцтоваров пользуются настолько широким спросом,
что развернуть их производство реально и в Беларуси. Это, например, шариковые
ручки - их уже выпускает “В.И.К.”, правда в небольших объёмах. Достаточно
просты в производстве фломастеры. Можно производит на месте, а не возить из-за
границы и весьма популярные у нас папки-уголки, прозрачные файлы,
скоросшиватели.
Стремительно развивается и рынок офисной техники. Новая «копировальная»
эра началась в 1992 году, когда белорусский рынок открылся ветрам и поветриям
современных офисных стандартов. Вновь зарегистрированные коммерческие фирмы
первым делом приобретали факсы, компьютеры и копировальные аппараты, старались
не отставать от новых веяний и госпредприятия. Копировальная техника
расходилась буквально «с колёс».
Но прошло время - и спрос начал падать. Продажи пошли на убыль. В апреле
текущего года закрылось единственное представительство в Беларуси зарубежного
производителя копировальной техники - фирмы Xerox.
До 70% фирм, которые предлагали на белорусском рынке копировальную
технику, не входят в число дилеров компаний производителей.
Ситуация усугубляется тем, “ценовой резерв” сегодня близок к нулю.
Снижение цен крупными фирмами разоряет мелкие фирмы.
Кризис в России, инфляция в Беларуси, а так же введение в нашей стране
необязательной гигиенической сертификации, фиксированной торговой надбавки и
другие меры затормозили технологическое развитие рынка.
В РБ рынок копировальной техники ещё окончательно не сформировался.
Проходит дробление фирм, диверсифицируется их деятельность. 90% закупок
копировальной техники в республике осуществляет госсектор.
На европейском рынке копировальных аппаратов доминирующие позиции
принадлежат японским фирмам “Canon”, “Sharp” и американской “Xerox”.
В процессе эксплуатации цифровых помощников нельзя забывать о
сопутствующем товаре к ним - расходных материалах. Конкуренция на этом рынке
если и присутствует, то в мягких формах. Всё уже поделено, и конфликты между
фирмами-операторами случаются редко.
Все эти фирмы - официальные дилеры крупных зарубежных компаний.
Рынок школьно-письменных и канцелярских товаров очень широк и
разнообразен. Он включает товары, различные по своему назначению,
потребительским свойствам, материалу изготовления и другим показателям.
Ассортимент товаров постоянно обновляется, расширяется и видоизменяется
за счет использования новых видов сырья, более качественной отделки.
В нашей стране производство многих канцтоваров или сокращается или совсем
отсутствует. Большая часть их привозится из-за рубежа. На рынке преобладает
относительно недорогая импортная продукция, преимущественно поставляемая из
стран Юго-Восточной Азии, сравнимая по ценам с отечественными аналогами.
Значительно лучше обстоит дело с производством всех видов тетрадей и
блокнотов, а в последнее время и с производством офисных бумажных изделий. В
продаже появились качественные ежедневники, бизнес-блокноты, календари,
записные книжки.
В нашей стране производство многих канцтоваров или сокращается или совсем
отсутствует. Большая часть их привозится из-за рубежа. На рынке преобладает
относительно недорогая импортная продукция, преимущественно поставляемая из
стран Юго-Восточной Азии, сравнимая по ценам с отечественными аналогами.
Значительно лучше обстоит дело с производством всех видов тетрадей и
блокнотов, а в последнее время и с производством офисных бумизделий. В продаже
появились качественные ежедневники, бизнес-блокноты, календари, записные
книжки.
2. Ассортимент и потребительские свойства канцелярских товаров
.1 Классификация и характеристика ассортимента канцелярских товаров
.1.1 Классификация ассортимента канцелярских товаров и направления его
совершенствования
В ассортимент школьно-письменных и канцелярских товаров входят изделия
разного назначения: бумага и картон; изделия из бумаги и картона;
принадлежности для письма, черчения и рисования; школьно-канцелярские товары и
средства организационной техники.
Бумага - это тонкий листовой материал, состоящий в основном из специально
обработанных растительных волокон, прочно связанных между собой силами
поверхностного сцепления, массой до 250 г/м2 .
По размеру листа бумагу делят на форматы трех рядов: А, В, С. Формат
обозначается буквой ряда и цифрой, указывающей, сколько раз исходный формат
данного ряда разделен пополам. Исходные форматы: AQ - 841 х 1189 мм; В0 - 1000
х 1414 мм; С0 - 917 х 1297 мм.
По назначению в соответствии со стандартом бумагу делят на 10 групп: 1-я
- бумага для печати; 2-я - бумага для письма, черчения и рисования, машинописи;
3-я - бумага декоративная; 4-10-я - бумага промышленно-технического назначения.
Бумага для печати включает газетную, типографскую, литографскую,
документную, картографическую и другие виды, предназначенные для печатания
книг, газет, журналов, документов и др.
Бумага для письма бывает нескольких видов: писчая, писчая потребительских
форматов, писчая цветная, тетрадная, нотная и почтовая.
Писчая бумага предназначена для изготовления беловых товаров (блокнотов,
записных книжек и др.). Она отличается хорошей проклейкой (не менее 1,25 мм), а
также высокой степенью гладкости (120-150 с) и белизны (70-80%) . В зависимости
от композиции писчую бумагу выпускают трех номеров: № 0, № 1, № 2. Номера
отличаются массой, белизной, прочностью на разрыв, сорностью.
Наиболее высокие показатели качества имеет писчая бумага № 0.
Писчая бумага потребительских форматов представляет собой листы
определенного формата, нарезанные из писчей бумаги № 0, № 1, № 2. По отделке
она бывает матовая, лощеная, тисненая, с водяными знаками; по линовке - гладкая
и линованная.
Писчая цветная бумага имеет поверхность, окрашенную в светлые тона (светло-розовый,
светло-желтый, светло-зеленый и др.) и предназначена для изготовления бланков,
конвертов, форм учетно-отчетной документации и других беловых изделий. Писчую
цветную бумагу выпускают двух номеров: № 1 и № 2.
Тетрадная бумага по сравнению с писчей имеет более высокие показатели
качества: повышенную гладкость, белизну, хорошую проклейку (1,5 мм), низкую
сорность (до 100 соринок на 1 м2). Выпускается только линованной.
Нотная бумага представляет собой плотную бумагу с нанесенными на нее
нотными линиями по 5 строк через определенные промежутки.
Почтовая бумага изготовляется из писчей (№ 1, № 2), тетрадной и писчей
цветной бумаги светлых тонов. Различается по отделке, линовке, форматам.
Бумага для черчения предназначена для выполнения различных чертежно-графических
и художественных работ тушью, карандашом и акварельными красками.
К ней относятся чертежная, чертежная прозрачная бумага, бумажная калька и
масштабно-координатная бумага.
Для чертежной бумаги характерны хорошая проклейка (не менее 2 мм), высокая
степень белизны (80%) , незначительная деформация после намокания (0,6-1%),
низкая сорность (не более 200), масса 1 м2 - 160-200 г. В
зависимости от состава и назначения чертежную бумагу вырабатывают трех марок
(А, Б, В), различающихся техническими параметрами.
Ватман - разновидность белой чертежной бумаги, отличается большим
сопротивлением истиранию и шероховатой поверхностью. Изготовляют ватман методом
ручного отлива.
Чертежная прозрачная бумага предназначена для нанесении чертежей
карандашом или тушью и непосредственного копирования с них светокопий на
диазотипной бумаге.
Калька бумажная отличается от чертежной прозрачной бумаги более гладкой,
блестящей поверхностью, большей сорностью, меньшим сопротивлением излому (число
двойных перегибов).
Масштабно-координатная (миллиметровая) бумага имеет графление в виде
клеток (1 Ч 1, 5 Ч 5,10 Ч 10, 50 Ч 50 мм).
Вырабатывается из писчей бумаги № 1.
Бумага для рисования - это прочная высококлееная бумага с гладкой или
структурной поверхностью для рисования карандашом, тушью или акварельными
красками. В зависимости от назначения выпускают 5 марок бумаги для рисования,
отличающихся назначением и техническими показателями качества.
Бумага для машинописи предназначена для печатания и размножения
документов. Она включает машинописную и копировальную бумагу. В настоящее время
эти виды бумаги не находят широкого применения.
Машинописная бумага применяется для печатания на пишущих машинках и
выпускается, в зависимости от композиции, двух марок: А и Б. Это легкая (масса
1 м2 - 2 5 -35 г), тонкая бумага, имеет невысокую проклейку - 0,5
мм.
Копировальная бумага предназначена для получения копий. Это тонкая
бумага, покрытая с одной стороны слоем невысыхающей краски (масса 1м2
- 14-16 г).
Бумага декоративная изготовляется из предварительно окрашенной бумажной
массы с последующей отделкой поверхности (под мрамор, бархат, полотно, кожу).
Основные виды декоративной бумаги - мелованная, глянцевая, мраморная,
настольная, шагреневая.
Картон отличается от бумаги большой массой (свыше 250 г/м2).
По назначению картон подразделяют на тарный, упаковочный, полиграфический,
фильтровальный технический и строительный. Каждый, в свою очередь,
подразделяется на виды. Для производства беловых товаров наиболее распространен
картон переплетный и пресс-шпан.
Картон переплетный в зависимости от состава и назначения выпускают трех
марок: А, Б, В. Наиболее высококачественным является картон марки В, содержащий
до 90% небеленой древесной целлюлозы.
Картон пресс - шпан - это сильноуплотненный материал с лощеной
поверхностью, толщиной 0,35-624 1,2 мм. Применяется для изготовления переплетов
книг, папок, скоросшивателей, альбомов. Группа изделий из бумаги и картона
очень обширна.
Она включает беловые товары , вырабатываемые в основном из белой бумаги,
обычно без печатного текста и иллюстраций - тетради, альбомы, блокноты,
записные книжки, почтовые наборы, конверты; печатные издания - бланки
накладных, счетов, приходно-расходных ордеров, календари и др.; изделия из
картона - скоросшиватели, папки и др.; хозяйственные изделия - салфетки,
туалетную бумагу, скатерти.
Беловые товары обычно представляют собой блок из листов бумаги,
скрепленный в корешке. Для блоков используют писчую, тетрадную, рисовальную
бумагу.
Скрепление листов в блоки производится с помощью клея, ниток, проволочных
скоб. Листы в блоках могут быть неотрывные, отрывные и сменные.
Принадлежности для письма. Ассортимент изделий этой группы включает
ручки, карандаши, перья, чернила, тушь.
Ручки - по типу пишущего узла выпускают шариковые, перьевые, гелевые и
др. Шариковые ручки по конструкции могут быть с неподвижным пишущим узлом, с
выдвижным пишущим узлом, с винтовым выдвижением пишущего узла. Для школьников
выпускается шариковая ручка с таблицей умножения, где умножение и деление
любого числа осуществляется за счет поворота корпуса ручки. Современный
ассортимент представлен комбинированными ручками (шариковая ручка и
механический карандаш в одном корпусе, гелевая ручка и механический карандаш в
одном корпусе) и ручками типа «пишистирай», у которых на обратной стороне
имеется маркер с обесцвечиванием чернил.
Карандаш и характеризуются назначением, степенью твердости, диаметром
стержня, длиной, диаметром и формой рубашки (оболочки), прочностью стержня на
излом, а цветные, кроме того, цветом. К карандашам относят также фломастеры и
маркеры.
Фломастеры имеют пористый капиллярный цветной стержень на водной основе с
вентилируемым колпачком.
Разновидностью являются акварельные фломастеры с мягким стержнем,
позволяющим использовать фломастер подобно кисточке.
Маркеры используются для письма на любой поверхности: картоне,
пластмассе, металле, дереве, ткани, коже, керамике. Корпус маркеров выполнен из
пластических масс, чаще всего из полипропилена. По назначению - перманентные
(непрозрачные, многоцветные), текстовые (прозрачные, цветные); по конструкции
стержневые со скошенным или конусообразным стержнем, шириной 1-5 мм, и
наливные. Наливные - заправляются специальными чернилами через наконечник с
помощью устройства для многократной заправки и восстановления высохших
наконечников маркеров. Система заправки позволяет наполнить маркеры чернилами.
Чернила для маркеров водостойкие, быстро высыхают, не размазываются, не имеют
запаха.
Перья для письма изготовляют из углеродистой стали методом штампования.
По назначению и конструкции их делят на обыкновенные, для авторучек, плакатные,
конструкторские (для шрифтов - «Редис») и нотные.
Чернила представляют собой водный или спиртовой раствор красителя с
добавлением загустителя и антисептика. Классифицируют их по назначению, цвету,
консистенции.
Тушь - это раствор казеина в нашатырном спирте и буре с добавлением
антисептика. Красящим веществом в туши является сажа (в черной) или цветной
краситель. Классифицируют тушь по назначению, цвету.
Принадлежности для черчения и рисования. К чертежным инструментам и
принадлежностям относят чертежные инструменты (циркули, рейсфедеры, кронциркули
и др.), готовальни (наборы чертежных инструментов), чертежные доски, столы,
рейсшины, линейки, угольники, транспортиры. Классифицируют их по назначению,
конструкции, размеру, материалу изготовления и отделке.
Принадлежности для рисования включают краски, кисти, холсты, мольберты,
лаки, масла, разбавители и др. Краски для рисования представляют собой
природный или синтетический пигмент, затертый на связующем веществе (масло,
клеевая эмульсия и др.). По составу и назначению изготовляют краски следующих
видов: акварельные, гуашь, масляные, темпера, пигменты; по консистенции -
жидкие и сухие.
Современный ассортимент красок представлен специальными разновидностями
для рисования на стекле, тканях, керамике.
Пальчиковые краски используют для рисования в неразведенном виде пальцами
или кисточкой по бумаге, картону или стеклу. Они не капают, не образуют клякс,
легко смываются с кожи рук.
Витражные краски используют для рисования кисточкой на стекле и любой
гладкой поверхности, прозрачны.
В высохшем виде снимаются с подложки как пленка. Текстильные краски
используются для колористического оформления любых текстильных материалов из
натуральных и синтетических волокон. Они наносятся с помощью кисти, валика,
шаблона, краскораспылителя, образуя на поверхности равномерный слой и четкие
контуры.
Обладают хорошей светостойкостью, устойчивы к проглаживанию утюгом, после
термофиксации (с учетом температуры, допустимой для данного вида текстильного
материала становятся устойчивыми к стирке и истиранию.
.1.2 Характеристика и направления развития производственного и торгового
ассортимента канцелярских товаров
Сегодня на белорусском рынке представлено около 50 торговых марок из
Германии, Австрии, Дании, Англии, Франции, Японии, Чехии, Китая, Тайваня,
России - всего около 3 тысяч наименований офисных и школьных товаров.
Крупнейшие белорусские фирмы-импортёры продолжают сохранять верность продукции
ведущих мировых производителей офисных принадлежностей: “Kores”, “Schneider”,
“Stabi lo”, “Durable”, “Staedtler”, “Esselte”, “Bantex”, “Pentel”, “Stanger”,
“Elisee”, “Conte”, “Laco”, “Senator”, “Kangaro”, “Apli”, “Universal”, “Leitz” и
др. Названия этих марок во всём мире являются гарантом качества, передового
дизайна и удобства для пользователя.
В мире существует несколько десятков производителей дорогих пишущих
принадлежностей (High class), но в Беларуси представлены только 4 из них,-
американские “Waterman” и “Parker”, а также немецкие “Pelican” и “Elysse”. Но
если “Waterman” - пионер в области чернильных ручек, то “ Parker ” марка
известная по всему миру. “ Pelican ” - это немецкая классика и традиции, а “
Elysse ” - изысканный французский стиль.class wrighting instruments (HCWI) - это
не что иное, как письменные принадлежности стоимость которых измеряется
десятками, сотнями, а то и тысячами долларов, достигая порой цены нового
легкового автомобиля. За цифрой с несколькими нулями - не только высокое
качество, блеск драгоценных металлов и всеобщее признание всеобщей марки. Это -
воплощённый труд поколений, способный уместиться на ладони, и одновременно -
законченная форма, пробуждающая своим изяществом и красотой высокие чувства. Но
и не только. Это ещё и очень удобная вещь, которую приятно использовать по
назначению - для письма.
Рынок школьно-письменных и канцелярских товаров очень широк и
разнообразен. Он включает товары, различные по своему назначению,
потребительским свойствам, материалу изготовления, размерам, конструкции,
отделке и другим показателям. Ассортимент товаров постоянно обновляется,
расширяется, видоизменяется за счёт использования новых видов сырья, более
качественной отделки [1].
Весь рынок канцелярских товаров специалисты делят на три сегмента:
верхний, эконом-сегмент и низший. Верхний занимают товары из Западной Европы (в
основном, Германии и Франции) и США. В последнее время он пополнился и
японскими производителями. Промежуточная ниша - "эконом-сегмент" -
представлена продукцией из Восточной Европы (Чехии, Польши и Венгрии). Сюда же
входят и товары российских и белорусских производителей, активизировавшихся
после кризиса 1998 года. Низший сегмент представлен товарами из Юго-Восточной
Азии - преимущественно из Китая и Тайваня (тайваньская продукция, кстати,
считается более качественной). При этом основная доля рынка принадлежит товарам
из промежуточной ниши. Согласно исследованиям Примерная структура рынка
выглядит следующим образом: верхний сегмент занимает 25%, эконом-сегмент - 60%,
низший - 15%. Канцтовары отечественного производства (около 50%
эконом-сегмента) в основном представлены бумажно-беловой продукцией. В эту
категорию входят писчая бумага, всевозможные бланки, блокноты. По оценкам
экспертов, белорусские производители в данном сегменте добились успехов: бумага
потребительских форматов, выпущенная ими, не уступает импортной.
Наши родные карандаши, ручки и ластики пока, действительно, не устраивают
корпоративных потребителей. Доля отечественной канцелярии в общем числе
поставок - всего 10-15% (это без учета писчебумажной продукции, где позиции
белорусских фабрик сильны традиционно).
Поставщиками канцелярских товаров являются такие белорусские предприятия
как Добрушская бумажная фабрика «Герой труда», ООО «Красная звезда», Брестская
типография ОАО, Калинковичи КУП ЗБХ, Гомель ОАО Полеспечать, Минская фабрика
цветной печати.
На рынке очевидна тенденция роста спроса на так называемую продукцию с
добавленной стоимостью - конечный потребитель готов платить больше, но только
при определенных условиях. Во-первых - за качественный товар (сегодня качеством
уже, правда, никого не удивишь, так что это уже обязательное условие).
Во-вторых - за функциональный товар, т.е. предметы многоцелевого использования,
например ручка-маркер или степлер-антистеплер. В-третьих - за современный
дизайн, например необычный цвет. Несмотря на многоликость современных стилей,
предпочтение в Беларуси отдается, в большинстве своем, довольно консервативному
дизайну (угловатому, но привычному) и "немаркому" цвету (серый,
черный). Но в последнее время есть тенденция к более широкому использованию
облегченных конструкций, полупрозрачных оттенков, изделий с металлическим либо
металлизированным корпусом и т.п. В-четвертых, покупатель готов платить за
новизну. Как раз сейчас в стране наступает время, когда конечный потребитель
может выбирать то, что ему нужно, что удобно, что позволяет работать
эффективнее, а не только то, на что хватает средств. Например, новые системы
хранения документов: подвесные системы - один из самых распространенных
способов хранения документов в США и Англии, в Беларуси - пока большой
потенциал. Или новые системы маркировки предметов в офисе - не при помощи ручки
и маркера, а при помощи ленточных принтеров.
Эксперты считают, что канцелярский рынок в ближайшие годы ждет
значительный рост. Потребитель, в том числе корпоративный, воспринимает теперь
канцелярские товары как неотъемлемую часть своей потребительской корзины.
При этом уровень их потребления очень отстает от уровня потребления
других товарных групп, и имеется серьезный потенциал для развития данного
рынка.
.2 Потребительские свойства канцелярских товаров и факторы, их
формирующие
.2.1 Типовая номенклатура потребительских свойств канцелярских товаров и
направления ее оптимизации
Потребительские свойства канцелярских товаров предусматривают:
социальное назначение;
функциональные свойства;
эргономические свойства;
эстетические свойства;
уровень надежности;
безопасность использования.
Социальное назначение канцелярских товаров - это целесообразность и
необходимость их производства, сбыта и потребления. По результатам изучения
спроса на эти товары и объема их реализации делаются выводы о необходимости
замены не пользующихся спросом устаревших моделей более совершенными и
современными моделями, даже таких сложных, как микрокалькуляторы, пишущие
машины и компьютеры.
Функциональные свойства определяют соответствие каждого товара группы
своему целевому назначению подразделяют на школьные, чертежные, рисовальные,
канцелярские и специальные. Показателями качества являются: размеры (в мм),
качество исходного материала и др.
Показателями качества могут быть следующие:
удобство пользования изделием (особенно технически сложным);
рациональность;
совершенство в конструкции.
Эстетические свойства изделий характеризуют их художественное оформление,
красоту. Эстетические свойства характеризуются внешней выразительностью,
цельностью композиции (силуэт и характер линий, пластика, пропорции, цвет,
фактура и декор карандашей, авторучек, чертежных инструментов и других
товаров), Товарным видом всех изделий. Показателями качества являются
показатели информационной выразительности и оригинальности
художественно-конструкторского решения.
Надежность потребления - это свойства товаров, обуславливающие
сохранность основных параметров их функционирования во времени и пределах,
соответствующих заданным условиям потребления. Так, автоматические шариковые
ручки 1-го класса должны иметь срок службы не менее 48 месяцев с ресурсом
выдвижного механизма до первого отказа от 32 тыс. до 25 тыс. циклов. Пишущие
узлы для автоматических шариковых ручек должны образовывать линии длиной: тип
УП - 600 м, тип УП-2 - от 800 до 1200 м, тип УП-3 - от 1200 до 1300 м.
Показателями качества являются:
безотказность;
долговечность;
ремонтопригодность;
сохраняемость.
Безотказность и безвредность - свойства, обеспечивающие безвредность и
безопасность при пользовании средствами оргтехники, школьно-письменными и
канцелярскими товарами. Так, клавишные вычислительные машины, а также пишущие
электрические машины должны иметь очень хорошую электроизоляцию и быть
безопасными в использовании.
Показателями качества являются:
электрическая прочность изоляции изделий;
эффективность действия защитных устройств и др.
Упаковывают бумагу в пачки, кипы, ящики. В пачки упаковывают по 100, 250
и 500 листов.
На каждой пачке содержаться маркировочные обозначения: наименование
изготовителя, товарный знак, название, марка или номер бумаги, масса (г) 1 м,
формат сорт, количество листов в пачке, обозначение стандарта.
Изделия из бумаги и картона по качеству должны соответствовать нормативам
стандартов. Не допускаются в изделиях пятна, узелки, мелкие дыры.
К качеству карандашей предъявляются следующие требования:
Оболочка карандашей должна быть выполнена из просушенной древесины,
половинки должны быть прочно склеены. Стержни не должны осыпаться, крошиться
при письме.
Для хранения школьно-письменных и канцелярских товаров наиболее
благоприятной является температура 15…20 С, относительная влажность воздуха
60…70%. Следует избегать резких колебаний температуры.
В складских помещениях не допускаются сырость, хранение товаров на полу.
Все изделия должны соответствовать требованиям стандартов и технических
условий. Бумага должна быть гладкой, не иметь морщин, складок, жирных и грязных
пятен, разнооттеночности в листе или рулоне. Бумага для письма, черчения и
рисования должна иметь высокую проклейку. Чертежная бумага должна отличаться
высокой белизной и гладкостью. Поверхность бумаг для рисования должна хорошо
воспринимать краски и тушь. При стирании резинкой линий, нанесенных мягким
цветным карандашом, бумага не должна лохматиться. Машинописная бумага должна
хорошо принимать краску с копировальной бумаги и обладать сопротивлением к
продавливанию.
Качество школьно-письменных товаров во многом зависит от использованных
материалов, конструктивных особенностей и способа изготовления. У
автоматических ручек подача чернил или пасты должна происходить равномерно и
непрерывно; перья и шарик должны скользить по бумаге плавно, не царапая
поверхность. Оболочка карандашей должна быть из мягкой древесины или пластика и
равномерно покрыта лаком. Требуется, чтобы пишущий стержень не крошился и не
царапал бумагу. Поверхность сухих акварельных красок исключает трещины и
расслоения. При смачивании волосяного пучка кисти он должен образовывать острый
конец.
При проверке качества микрокалькуляторов устанавливают качество
изображения цифр и сигналов, которые на индикаторном устройстве должны быть
четкими, хорошо различными и обеспечивать однозначное считывание информации на
расстоянии не менее 0,5 м при нормальной освещенности микрокалькулятора.
Высвечивание незначащих нулей и ложных цифр не допускается.
2.2.2 Характеристика общих и специфических факторов, формирующих
потребительские свойства канцелярских товаров
Технологии изготовления канцелярских изделий различны. Прежде всего, это
объясняется разнообразием материалов используемых в качестве основного сырья
для их производства. Львиную долю в производстве канцтоваров занимает пластик.
Существует несколько методов изготовления изделий из термопластичных
масс. Основные из них - литьё под давлением, экструзия, вакуумформование и
пневмоформование.
Литьё под давлением - это метод изготовления изделий из пластика
различной формы, при котором материал нагревается и размягчается (пластицируется)
в обогреваемом цилиндре литьевой машины, откуда под давлением червяка или
поршня нагнетается в литьевую форму. После остывания материала (для
термопластов), отверждения (для реактопластов) или вулканизации (для резиновых
смесей) он сохраняет конфигурацию и размеры изделия. Преимущества метода по
сравнению с другими методами формования изделий из полимерных материалов -
высокие производительность и качество изготовляемых изделий. Последнее
десятилетие стало периодом бурного развития технологий литья пластмасс под
давлением и характеризуется совершенствованием литьевого оборудования и
оснастки, усложнением конструкций изделий. В то же время появляются новые
принципы литья и более современные материалы, при помощи которых создаются
оригинальные и модные изделия из пластмасс.
Метод экструзии предполагает получение готового изделия из пластика на
агрегате, называемом экструдер. Экструдер - это машина для размягчения
(пластикации) материалов и придания им формы путём продавливания через
профилирующий инструмент (так называемую экструзионную головку), сечение
которого соответствует конфигурации изделия. Экструдер состоит из нескольких
основных узлов: корпуса, оснащенного нагревательными элементами; рабочего
органа (шнека, диска, поршня), размещённого в корпусе; узла загрузки
перерабатываемого материала; силового привода; системы задания и поддержания
температурного режима, других контрольно-измерительных и регулирующих
устройств.
Производство изделий из пластика - это сложный технологический процесс.
Начинается он с правильного подбора материала (сырья), которое должно отвечать
современным параметрам (стабильность свойств, чистота, предварительная сушка).
Важным элементом технологического процесса является изготовление пресс-формы,
разрабатываемой конструкторами компаний-производителей совместно с
фирмами-поставщиками. Получение оптимальной оснастки на изделие - самая сложная
часть технологического процесса. Конструктору необходимы хорошее знание
технологии литьевого процесса, максимальное использование передовых конструкторских
разработок, тщательный анализ всех особенностей литьевого оборудования,
конфигурация будущего изделия и толщины стенок, свойств приемлемого литьевого
материала. Так же необходимо учитывать серийность выпуска изделий. Только при
удовлетворении всех этих требований можно получить оптимальную конструкцию
литьевой пресс-формы, обеспечивающие максимальные результаты в области
повышения качества литьевого изделия.
Изделия для письма в массе своей изготавливаются из пластика. Шариковые
ручки состоят из стержня и корпуса. Стержень представляет собой набор следующих
частей:
наконечник. Изготавливается из латунной проволоки методом точения или
высадки;
трубка. Изготавливается из полипропилена методом экструзии. Может быть
окрашена в различные цвета.
чернила.
корпус изготавливается методам литья на термопластавтоматах. Для каждой
детали ручки применяется своя пресс-форма.
Фломастеры состоят из комплекта деталей, который включает в себя
стержень, накопитель, корпус крышку, заглушку и чернила. Стержень изготавливается
из нити капроновой текстурированной, накопитель - из нити биллона, корпус - из
полистирола высокого давления. Детали изготавливаются методом литья на
термопластавтоматах, на каждую деталь своя пресс-форма.
Производство универсальных обложек из плёнки ПВХ состоит из нескольких
этапов. Сначала делаются заготовки из плёнки - листы режутся под нужные размеры
на специальных резательных машинах. Большие роли плёнки запускаются на полосы
заданного размера. Резка производится заранее в расчёте на одну производственную
смену.
Следующий этап - это сварка плёнки. Заготовки подаются в машину, где,
проходя через различные механизмы подающего узла, попадают на сварочную
головку. Там токами высокой частоты (ТВЧ) происходит сваривание частей изделия.
Во время сварки вдоль сварочного шва образуется надрез, отделяющий готовое
изделие от лишней плёнки (облоя).
Третий этап - снятие облоя. после спайки обложка покрыта по бокам тонкими
полосками плёнки. Обрывать эти плёнки машина сама не может, поэтому
окончательная обработка производится вручную. Оторванные полоски плёнки (облой)
собирают в специальный аппарат, где они прессуются, затем взвешиваются и
отправляются производителю на вторичную переработку.
Последний этап - упаковка продукции.
На данный момент распространены четыре технологии изготовления
штемпельной продукции: фотополимерная, вулканизация сырой резины, флэш-метод и
лазерная гравировка, - все они весьма доступны.
. Фотополимерная технология - не только самая дешевая (обеспечивает
быстрый технологический процесс и низкую стоимость клише), но и довольно
качественная (хотя полимеры - материал недолговечный и быстро изнашивается), а
потому и очень популярная. Оборудование для производства клише по данной
технологии - самое дешевое. Однако технологический процесс весьма сложный:
вывод оригинал-макета на лазерном принтере, повышение оптической плотности
негатива, подготовка материала (защитная плёнка, бордюрная лента, жидкий
фотополимер, подложка), монтаж в специальное приспособление, засвечивание со
стороны подложки, основное засвечивание через негатив, демонтаж полуфабриката
клише печати из приспособления, промывка, повторное засвечивание, сушка,
удаление липкости, резка, монтаж клише печати. Правда, несмотря на
многошаговость процесса, время изготовления редко превышает 35 минут.
Фотополимерная технология имеет ряд преимуществ. Среди них главными, пожалуй,
останутся уже названные простота и низкая стоимость комплекта оборудования, и
низкая себестоимость клише печати. Главными недостатками являются низкая стойкость
к чернилам на спиртовой основе, быстрый износ и старение печати, ограниченные
возможности по передаче сложной графики и необходимость подвода воды, и наличие
слива в канализацию.
. Изготовление печатей из резины методом вулканизации уже более дорогая технология,
но при этом печати получаются качественнее. Процесс изготовления длителен и
трудоемок (используется ручной труд) и включает: вывод оригинал-макета на
лазерном принтере, повышение оптической плотности негатива, засвечивание
твердых фотополимерных пластин через негатив, промывка, обработка
фотополимерного клише специальным спреем, прессовка фотополимерной пластины в
матричный картон, вулканизация резины в матричном картоне, резка, монтаж клише
печати. Срок изготовления одной печати - около 80 мин. Главным минусом
технологии является специфический запах резины при вулканизации, а также
материалоёмкость и невозможность передачи растровых изображений. Основные
преимущества - долговечность печати и повышенная сопротивляемость материала к
чернилам (масло-бензостойкая резина).
. Флэш - технология - метод изготовления нерельефных красконаполненных
печатей из термочувствительных микропористых материалов. Принцип технологии
основан на выборочном спекании пор термочувствительной микропористой резины под
воздействием световой энергии лампы-вспышки, преобразованной в тепловую энергию
(70-75 С). Для создания на резине печатающей поверхности используются пленки с
позитивным изображением, полученным с лазерного принтера. Углеродный слой
пленки (эмульсия негатива или поверхностный слой резины, предварительно
обработанный спирто-углеродным составом) нагревается за счет поглощения света
лампы-вспышки. При этом происходит выборочное спекание пор. Находящиеся под
изображением поры (печатающие элементы печати) остаются открытыми, пробельные
элементы после спекания пор резины не пропускают чернила. После насыщения
чернилами печати или штампа выход чернил происходит через открытые поры.
Насыщение длится в течение 15-60 минут. С одной заправки печати можно
осуществить до 30 тысяч качественных оттисков. Количество последующих
дозаправок неограниченно. Технология позволяет получать высококачественные
многоцветные печати.
Флэш-метод практически полностью автоматизирован и на удивление прост.
Флэш-установки компактны, легки, удобны в обращении и легко поместятся на
краешке офисного стола. Несомненными плюсами являются экологическая чистота
производства, высокое разрешение изображения, возможность использования
различных типов чернил (несмываемые водой и спиртом, на масляной основе;
специальные чернила для стекла, пластика, металла, фотографий; чернила видимые
только под УФ излучением), долговечность клише печати. Среди минусов отметим
необходимость использования только специальных чернил, чувствительность
материала к воздействию горячих предметов (свыше 70 °С), изготовление только
одной печати за один цикл.
. Лазерная гравировка - технологичный современный метод. Главный
недостаток - цена оборудования (дорого). Основным достоинством этого метода
остается сверхвысокая разрешающая способность, отличное качество печати и
длительный срок ее службы.
Самыми популярными и распространёнными видами клея являются: силикатный и
ПВА.
Как правило, производители канцелярского клея сами сырьё не производят,
так как это очень длительный и объёмный процесс, осилить который могут только
большие химические комбинаты. Дисперсия закупается как отечественная, так и
импортная, причём сложно судить, какая из них выше по качеству. Жидкое стекло -
только отечественное, так как, во-первых, оно чрезвычайно дёшево и привозить
его из-за границы было бы нерентабельно, а, во-вторых, оно отличается высокой
опасностью для здоровья и, например, в Европе уже давно отказались от
производства силикатного клея. У нас же его производят исключительно потому,
что государство не запрещает, а потребитель требует - спрос, как известно,
диктует предложение.
Клей ПВА представляет собой взвесь из поливинилацетатной дисперсии, воды,
и различных полезных добавок - загустителя, пластификатора и некоторых других,
повышающих например, его морозоустойчивость, что чрезвычайно важно для холодных
условий.
Как правило, не один производитель не расскажет Вам о том, что он кладёт
в клей - по разным причинам, основная из которых - компоненты клея являются
оригинальной разработкой данной фирмы.
Средства для исправления ошибок представляют собой композицию
синтетического полимера с пигментами, наполнителями и функциональными
добавками. Изготовление продукции производится в специально оборудованном
помещении на технологическом оборудовании - смесителях, реакторах.
Непосредственно изготовление жидкости происходит в специальном
смешивающем чане, где происходит своего рода смешивание двух тонн вещества.
Перед тем как готовая жидкость будет расфасована по флаконам, она походит
специальный контроль качества, который проверяет жидкость по параметрам
вязкости, чистоты, плотности покрытия, готовности концентрации твёрдых частиц.
При производстве ежедневников используют следующие виды скрепления
внутреннего блока:
бесшвейное клеевое скрепление при помощи скоб; Листы скреплены в
небольшую тетрадочку при помощи ниточных, а уже после этого отдельные тетради
собраны в блок и склеены на корешке клеем.
ниткошвейное скрепление. Листы сшиваются нитками в отдельные тетради,
составляющие блок, а потом эти тетради так же сшиваются между собой.
крепление на спирали;
суперобложка со сменным бумажным блоком;
кольцевой механизм;
Конструкция, отделка, оформление и упаковка канцелярских товаров.
Современный маркер должен отвечать ряду требований:
. доступная цена;
. изготовлены на современном высокотехнологичном оборудовании;
. применение термо- и тампо-печати для маркировки корпуса маркеров;
. применение экологически чистых материалов и красителей;
. твёрдый стержень повышенной износостойкости;
. экологически чистые чернила высокого качества;
. функциональный дизайн изделий;
. большой объём чернил;
. колпачок маркера плотно закрывает стержень, предохраняя его от
высыхания.
В зависимости от области применения каждый изготовитель старается
предложить несколько видов продукции с различным сечением и толщиной пишущих
наконечников в широкой цветовой гамме. Маркеры различаются по толщине пишущего
наконечника, при этом скошенное отверстие позволяет изменять ширину линии от 1
до 5 мм при написании. Некоторые маркеры снабжены специальным резервуаром для
чернил, благодаря чему они могут сохранять все свои качества и не высыхать,
оставаясь без колпачка на протяжении 14 дней. Колпачок может быть снабжён
клипом, который хорошо удержит маркер в кармане или блокноте. При одевании
колпачка на маркер раздаётся щелчок, сигнализирующий о том, что наконечник
закрыт оптимально. Чернила располагаются в герметично закрытом корпусе, и их
нежелательное испарение исключено. Многие виды маркеров поддаются дозаправке.
Практически все виды маркеров выпускаются четырёх цветов: зелёный,
красный, синий и чёрный. Маркеры можно приобретать как отдельно по цветам, так
и в наборах. Перманентные маркеры дополнительно представлены в золотом и
серебряном цветах. Отдельная цветовая гамма у маркеров для рисования на стекле,
которые заполняются жидким мелом на водной основе. Они бывают жёлтого,
розового, оранжевого, белого и зелёного цветов. Чернила быстро сохнут и
стираются сухой или мокрой салфеткой. Встречаются 1- или 2-х сторонние маркеры
с волоконными или акриловыми перьями разной толщины. Многие пришли к
комбинированию вариантов и созданию серий “2 в 1”, где в одном маркере
присутствует сочетание толстый-тонкий, круглый-плоский.
Изделия упаковываются отдельно по цветам и в наборах от 2-х штук и больше
в коробки, пластиковые стаканы, настольные подставки, упаковки из полиэтилена,
оформленные в фирменном стиле с отпечатанной информацией о товаре.
Высокие требования потребитель предъявляет не только клею, но и его
упаковке. Главные характеристики тары:
. Флакон не должен ни в одном месте протекать и пропускать клей. Он
должен быть надёжным до такой степени, что если ребёнок сядет на свой портфель,
клей не прольётся.
. Флакон должен быть привлекательным. Причём привлекательность есть двух
видов - детская и взрослая (офисная).
. Флакон должен быть удобен - его легко и приятно держать в руках.
Немаловажна для потребителя и упаковка клея в тару для перевозки.
Разнообразие, удобство и внешний вид тары - это возможность манипулировать
качеством конечного продукта в хорошем смысле этого слова.
Корректура должны быть оснащены металлическим шариком внутри флакона.
Флаконы должны быть снабжены каплеотбойниками, а лучшие представители
корректирующих средств при попадании флакона на бок не проливаются. Для работы
флаконы снабжены лопаточками, кисточками и аппликаторами (которые позволяют
наносить три вида толщины линий).
Корректирующие роллеры производятся в воде ленты различной длины. В таких
роллерах самое важное - внутренний механизм, состоящий из нескольких колёсиков.
Он - самое уязвимое место, которое в некачественных продуктах быстро ломается.
Как правило, производители стараются максимально обезопасить продукцию от
возможных повреждений при перевозке. Используется и термоусадочная плёнка, и
гофрокартонные коробки, а более дорогие изделия прокладываются ещё
гофрокартонной подложкой - каждое отдельной. При перевозках соблюдается
температурный режим.
В дизайне выпускаемых в последнее время школьных принадлежностей
прослеживается общая для многих промышленных товаров тенденция к округлению их
форм (в этом отношении изготовители школьных принадлежностей следуют той же
моде, которая наблюдается у автомобилей и бытовых электротоваров). В частности
округляются ручки и точилки, нередко приобретающие эллипсоидные очертания.
Постепенно меняется и состав используемых в школьных принадлежностях
материалов.
В ассортимент школьно-письменных и канцелярских товаров входят изделия
разного назначения: бумага и картон; изделия из бумаги и картона;
принадлежности для письма, черчения и рисования; школьно-канцелярские товары и
средства организационной техники.
Потребительские свойства канцелярских товаров предусматривают:
социальное назначение;
функциональные свойства;
эргономические свойства;
эстетические свойства;
уровень надежности;
безопасность использования.
Канцелярские товары включают большую группу непродовольственных товаров,
в основном небольших размеров, которые необходимы человеку для выполнения
различных математических расчетов и напечатания работ в пределах
«дом-организация», а также при письме, черчении, художественных работах.
3. Товароведный анализ, потребительская оценка и направления оптимизации
структуры ассортимента канцелярских товаров, реализуемой в «Дельта Акцент»
.1 Организационно-экономическая характеристика деятельности «Дельта
Акцент»
«Дельта Акцент» работает на рынке Республики Беларусь с 2001 года,
основное направление компании - импорт, дистрибуция и розничная продажа
канцелярских товаров.
Компания «Дельта Акцент» имеет собственную розничную сеть магазинов.
Организация работы на предприятии направлена в первую очередь на
предложение оптимального уровня обслуживания, который сочетает в себе доступный
уровень цен на широкий ассортимент товаров.
Предприятие ставит своей целью сохранение и дальнейшее увеличение
достигнутых объемов реализации, снижение издержек и, как следствие, увеличение
рентабельности и рост финансовых результатов, сохранение и дальнейшее развитие
клиенткой базы, увеличение реальных доходов и социальной защищенности
работников.
Каждый сотрудник проходит постоянное обучение новым технологиям, учится
новым приёмам общения, получает необходимую информацию о новинках рынках,
тестирует новую продукция с целью выявить на личном опыте преимущества и
недостатки тестируемой продукции. Всё это делает работников данной компании
людьми, отлично знающими свою работу, профессионалами своего дела.
Управление в «Дельта Акцент» основывается на основных локальных
документах, принятых в организации: устав, учетная политика, положения об
отделах и должностные инструкции, трудовой распорядок, а также кодекс
корпоративного поведения.
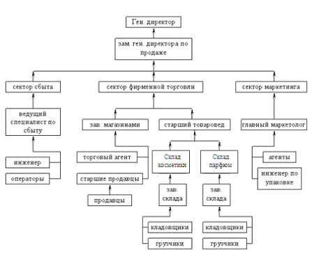
В «Дельта Акцент» линейно-функциональная организационная структура
управления. Линейные руководители при ней являются единоначальниками и
полностью отвечают за работу подразделения (директор, зам. директора).
Функциональные руководители (главный гл. маркетолог, специалист по сбыту, зав.
складом и т.д.) составляют штаб директора и руководят функциональными
подразделениями (магазин, склад, и т.д.).
Организационная структура управления предприятия представлена на рисунке
3.1.
Рисунок 3.1 - Организационная структура управления предприятия «Дельта
Акцент»
Основные показатели хозяйственной деятельности «Дельта Акцент»
представлены в таблице 3.1. Исходными данными служат сводные показатели годовой
бухгалтерской отчетности за 2012-2013 гг.
Выручка организации от реализации продукции, работ, услуг находится в
положительной динамике и увеличилась на 439547 млн. руб. в фактических ценах за
2012-2013 года. Себестоимость реализованной продукции за исследуемый период
увеличилась на 371656 млн. руб. или 120,30 %. Прибыль от реализации продукции
за 2013 год составила 194864 млн. руб., что больше, чем в 2012 на 15920 млн.
руб. Уровень доходов в исследуемой организации превысил уровень расходов, что
привело к росту чистой прибыли в 2013 году и составила чистая прибыль 140600
млн. руб.
Таблица 3.1 - Показатели результатов торговой хозяйственной деятельности
«Дельта Акцент» за 2011-2013 гг.
|
Показатели
|
Фактически за год
|
Отклонение 2013 года от 2012 г.
|
Темп роста 2013 г. к 2012 г.
|
|
2011 г.
|
2012 г.
|
2013 г.
|
|
|
|
1. Выручка от реализации продукции, млн. руб.
|
495210
|
537516
|
977063
|
439547
|
181,77
|
|
2. Себестоимость реализации продукции, млн.
руб.
|
278624
|
308933
|
680589
|
371656
|
220,30
|
|
3. Прибыль (убыток) от реализации продукции
(работ, услуг):
|
|
|
|
|
|
|
3.1. Сумма, млн. руб.
|
142684
|
178944
|
194864
|
15920
|
108,90
|
|
3.2. В % к выручке от реализации
|
28,8
|
33,29
|
19,94
|
-13,347
|
59,91
|
|
4. Чистая прибыль, млн. руб.
|
95245
|
117391
|
140600
|
23209
|
119,77
|
|
5. Основные средства, млн. руб.
|
97956
|
98061
|
109566
|
11505
|
111,73
|
|
6. Запасы, млн. руб.
|
15254
|
168287
|
215360
|
47073
|
127,97
|
Для общей оценки динамики финансового состояния предприятия статьи
баланса объединяют в отдельные специфические группы по признаку ликвидности (статьи
актива) и срочности обязательств (статьи пассива). Следовательно, далее
рассчитаем основные общефинансовые коэффициенты на основе анализа баланса
предприятия за 2011 - 2013 гг. (таблица 3.2).
Таблица 3.2 - Основные финансовые коэффициенты деятельности «Дельта
Акцент» за 2011-2013 года
|
Наименование показателя
|
2011 г.
|
2012 г.
|
2013 г.
|
Норматив коэффициента
|
|
Коэффициент текущей ликвидности К 1 = Текущие
активы/ Текущие обязательства
|
0,809
|
0,921
|
1,136
|
К1 >= 1,5
|
|
Коэффициент обеспеченности собственными оборотными
средствами К2 = (Собств.капитал - Внеоб.активы)/ Оборотные активы
|
-0,236
|
-0,086
|
0,14
|
К2 >= 0,2
|
|
Коэффициент обеспеченности финансовых
обязательств активами К3 = (Обязательства - резервы предстоящих расх.)/
Валюта баланса
|
0,789
|
0,707
|
0,504
|
К3 <= 0,85
|
Судя по значениям коэффициента текущей ликвидности, «Дельта Акцент»
испытывает недостаток в свободных денежных средствах для финансирования текущей
деятельности на конец отчетного периода. При нормативе 1,5 этот показатель
равен 1,136. Необходимо отметить, на протяжении последующих периодов
наблюдалась положительная тенденция, увеличение показателя составило 0,349.
Коэффициент обеспеченности собственными оборотными средствами за 2013 год
составил 0,14. Это свидетельствует об увеличении собственных оборотных средств
«Дельта Акцент», необходимых для финансовой устойчивости. За исследуемый период
значение данного показателя, погасив свое отрицательное значение, увеличилось
на 0,346.
Коэффициент обеспеченности финансовых обязательств активами в «Дельта
Акцент» за 2013 год составил 0,504. В данном случае наблюдается снижение
значения данного коэффициента, который на начало анализируемого года составлял
0,789.
Результаты анализа показывают, что платежеспособность и финансовая
устойчивость в текущем периоде в целом удовлетворительны.
Значение финансовых показателей свидетельствует об отсутствии кризисной
ситуации, также к концу исследуемого периода наблюдается положительная динамика
коэффициентов, следовательно, руководству «Дельта Акцент» нет необходимости
применять комплекс мероприятий направленный на стабилизацию сложившейся
финансово-экономической ситуации. Для оценки экономического состояния
предприятия дадим характеристику эффективности использования основных и
оборотных средств. Основные фонды «Дельта Акцент» представлены:
− активная часть, которая включает оборудование, машины и
производственное оборудование, транспортные средства и т.д.
− пассивная часть: здания, помещения, сооружения и т.д.
В таблице 3.3 представлена характеристика эффективности и интенсивности
использования основных средств.
Из таблицы 3.3 можно сделать вывод, что увеличение выручки от реализации
продукции в 2013 г. во многом обусловило увеличение показателей эффективности
использования основных фондов (фондоотдача выросла на 2,08 руб. по сравнению с
2011 г.), в то время как в 2013 г. рост средней стоимости основных средств
опередил рост выручки от реализации, что отразилось на снижении показателей
эффективности использования основных фондов.
Таблица 3.3 - Динамика показателей эффективности использования основных
средств на «Дельта Акцент» за 2011-2013 гг
|
Показатели
|
Годы
|
Абсолютное отклонение, (+, -)
|
Темп роста, %
|
|
2011 г.
|
2012 г.
|
2013 г.
|
|
|
|
1. Средняя стоимость основных средств, млн.
руб.
|
40457
|
98061
|
109566
|
69109
|
270,82
|
|
2. Выручка от реализации продукции, млн. руб.
|
276806
|
537516
|
977063
|
700257
|
352,98
|
|
3. Фондоотдача (стр.2:стр.1)
|
6,84
|
5,48
|
8,92
|
2,08
|
130,34
|
|
4. Фондоёмкость (стр.1:стр.2)
|
0,15
|
0,18
|
0,11
|
-0,03
|
76,72
|
Что касается использования оборотных средств, то эффективность характеризуется,
прежде всего, оборачиваемостью. Показатели эффективности использования
оборотных средств на «Дельта Акцент» показаны в таблице 3.4.
Таблица 3.4 - Показатели эффективности оборотных средств «Дельта Акцент»
|
Показатели
|
Годы
|
Абсолютное отклонение, (+, -)
|
Темп роста, %
|
|
2011 г.
|
2012 г.
|
2013 г.
|
|
|
|
1. Средняя стоимость оборотных средств, млн.
руб.
|
168061
|
386238
|
364644
|
196583
|
216,97
|
|
2. Выручка от реализации, млн. руб.
|
276806
|
537516
|
977063
|
700257
|
352,98
|
|
3.Коэффициент оборачиваемости (стр.2/стр.1)
|
1,65
|
1,39
|
2,68
|
1,03
|
162,68
|
|
4. Оборачиваемость в днях (365/стр.3)
|
221,61
|
262,27
|
136,22
|
-85,39
|
61,47
|
|
5. Коэффициент загрузки (стр.1:стр.2)
|
0,61
|
0,72
|
0,37
|
-0,23
|
61,47
|
Анализируя представленные данные в таблице 3.4, можно сделать вывод, что
в 2013 г. наблюдался рост показателей эффективности использования оборотных
средств, так коэффициент оборачиваемости в 2013 г. увеличился на 1,03 в
сравнении с 2011 г., что является положительной характеристикой, поскольку
оборачиваемость в днях в 2013 г. снизилась на 85,39 дней. Также необходимо
отметить, что снижается показатель загрузки, а именно в 2013 г. снижение
составила 0,23 в сравнении с 2011 г.
3.2 Источники и факторы формирования ассортимента канцелярских товаров в
«Дельта Акцент»
.2.1 Характеристика поставщиков и анализ структуры поставок канцелярских
товаров, реализуемых в «Дельта Акцент»
В «Дельта Акцент» реализуется большой ассортимент канцелярских товаров
различных производителей.
Ассортимент канцелярских товаров в торговой организации представлен 164
наименованиями продукции (таблица 3.5) по состоянию на 01.01.2014 г.
Таблица 3.5 - Структура ассортимента канцелярских товаров, реализуемых
«Дельта Акцент», в разрезе поставщиков по состоянию за 2011-2013 гг.
|
Поставщик
|
Количество наименований продукции
|
Удельный вес, %
|
|
2011 г.
|
2012 г.
|
2013 г.
|
2011 г.
|
2012 г.
|
2013 г.
|
|
ООО «Альфа-поставка»
|
22
|
27
|
33
|
20
|
21
|
20,1
|
|
ООО «КАНЦФАЙЛ»
|
30
|
37
|
46
|
28
|
29
|
28,0
|
|
ООО «Тетрамир»
|
3
|
3
|
3
|
3
|
2
|
1,8
|
|
Компания «КомплИТ»
|
44
|
50
|
69
|
41
|
39
|
42,1
|
|
ООО «БЕЛПРОМСТАР»
|
9
|
11
|
13
|
8
|
9
|
7,9
|
|
Итого
|
108
|
128
|
164
|
100,0
|
100,0
|
100,0
|
Как видно из представленных данных наибольшую долю в ассортименте
канцелярских товаров и составляет продукция Компания «КомплИТ» - (42,1 %).
.2.2 Характеристика факторов формирования ассортимента канцелярских
товаров в «Дельта Акцент»
Имеется два основных критерия выбора поставщика: стоимость приобретения
продукции или услуг; качество обслуживания.
Качество обслуживания включает в себя качество продукции и надёжность
обслуживания. Последняя оценивается через вероятность отсутствия отказа в
удовлетворении заявки предпринимателя.
Кроме основных критериев существуют и дополнительные. К ним относятся:
- удалённость поставщика;
- сроки выполнения текущих и экстренных заказов;
- организация управления качеством продукции у поставщика;
- кредитоспособность и финансовое положение поставщика и др.
При оценке нескольких поставщиков в «Дельта Акцент» используется
матричный метод.
Для оценки поставщика выбирается несколько критериев. Например,
надёжность поставок, время на выполнение заказа, цена товара, финансовое
положение. Далее каждому критерию присваивается степень его значимости для
магазина. Сумма показателей значимости должна быть равна 1. После этого каждый
поставщик оценивается по выбранным критериям. При этом каждому свойству
присваиваются баллы (от 1 до 10). Далее строится таблица (матрица), в которой
указываются оценённые значения и рассчитывается рейтинг поставщика как сумма
произведений выбранного критерия на его значимость.
Наиболее выгодно для «Дельта Акцент» делать закупки у того поставщика, у
которого высокая надёжность поставок и приемлемые цены.
В закупочной деятельности «Дельта Акцент» важны не только экономические
параметры, но и юридические моменты, от которых, в конечном счёте, зависят
экономические показатели предприятия.
Основной формат связи между «Дельта Акцент» и поставщиком является
договор купли-продажи.
Содержание договора:
- описание компетентности сторон (руководителей или
уполномоченных агентов);
- описание законного предмета или цели договора;
- предложение и его принятие; описание условий.
На основании договора поставщик - продавец обязуется в обусловленный срок
доставить товары покупателю.
Договор купли-продажи заключается после того, как принято решение о
выборе конкретного поставщика и определены взаимоприемлемые условия поставки
требуемых товаров путём выполнения определённой процедуры. Договор
купли-продажи обычно составляется в письменной форме в виде документа,
подписанного обеими сторонами. Такой договор считается заключённым и
становиться обязательным для сторон - участников с того момента, как только
между его участниками достигнуто согласие по всем существенным условиям сделки.
Эта дата фиксируется в тексте договора.
Обязательные сведения в договоре:
- дата заключения договора;
- полное наименование участников, заключивших договор;
- объём и ассортимент продукции, подлежащей поставки;
- сроки исполнения поставок; порядок поставки товаров;
- качество, комплектность, упаковка и маркировка товара;
- цены и порядок проведения расчётов;
- имущественная ответственность участвующих сторон.
Формирование ассортимента канцелярских товаров в «Дельта Акцент»
осуществляется с учетом воздействия следующих факторов:
- покупательский спрос; цена; наличие других розничных торговых
предприятий в зоне деятельности.
Документом, служащим целям формирования ассортимента канцелярских товаров
в «Дельта Акцент» является ассортиментный перечень. Важнейшим принципом
формирования ассортимента канцелярских товаров является обеспечение его
соответствия характеру спроса потребителей магазина. Товаровед ООО «Дельта
Акцент», занимающийся закупкой парфюмерных вод, заботится о достаточной глубине
ассортимента.
На формирование ассортимента канцелярских товаров в «Дельта Акцент»
влияние оказывают демографический состав обслуживаемого населения, уровень
развития культуры, социальное обеспечение и уровень доходов. В «Дельта Акцент»
ассортимент канцелярских товаров ориентирован на покупателей со средним и
низким уровнем доходов. При формировании ассортимента канцелярских товаров учитывается
наличие магазинов-конкурентов, представленного в них ассортимента аналогичных
товаров, уровня цен на товары, методов продажи, предлагаемых услуг и т.п.
Формирование ассортимента канцелярских товаров в «Дельта Акцент» в первую
очередь подчинено интересам наиболее полного удовлетворения спроса населения.
Ассортимент канцелярских товаров на рынке постоянно обновляется. Поэтому в
«Дельта Акцент» постоянно проводится работа по формированию спроса путем
активного включения новых товаров в предлагаемый ассортимент.
- определяются источники и приемлемые формы снабжения с учетом
определенного товароведом ассортимента;
- завоз канцелярских товаров осуществляется в соответствии со
спросом потребителей и установленным ассортиментным перечнем;
- величина единовременно доставляемой партии канцелярских
товаров исчисляется товароведом с учетом имеющихся товарных запасов, объема
среднедневной реализации и установленной периодичности завоза.
.3 Оценка степени обновления ассортимента канцелярских товаров,
реализуемой в «Дельта Акцент»
В основу построения ассортимента торговой организации «Дельта Акцент»
положено рациональное соотношение отдельных групп товаров, учитывающее
следующие принципы:
- обеспечение в торговой организации достаточной полноты
товаров частого спроса, простого ассортимента, незаменяемых и трудно-заменяемых
в потреблении и спросе;
- обеспечение достаточной широты видов товаров по каждой группе
и подгруппе товаров;
- установление определенного количества разновидностей по
каждому виду товаров;
- установление определенного количества разновидностей по
каждому виду товаров.
Для характеристики эффективности коммерческой деятельности «Дельта Акцент»,
наиболее важным показателем является степень обновления товарного ассортимента,
то есть его пополнения новыми продуктами и изделиями. Этот показатель может
быть определен, как коэффициент обновления. Он представляется важным для работы
с непродовольственными группами товаров.
Потребителями новых товаров являются «новаторы». Новые товары
удовлетворяют не столько физиологические, сколько психологические и социальные
потребности определенной группы людей.
Новизна ассортимента характеризуется коэффициентом новизны, который
определяется как отношение количества новых товаров в общем перечне
представленных (Н) к действительной полноте ассортимента (Пд). Таким образом,
коэффициент новизны рассчитывается по следующей формуле:
Кн = (Н : Пд), (3.1)
где Кн - коэффициент новизны;
Н - количество новых моделей товара, поступивших в продажу за
определенный период времени;
Пд - действительная полнота ассортимента.
Данный показатель обязательно рассчитывается за определенный период
времени и показывает количество новинок, поступивших на продажу за выбранный
период времени.
Степень обновления ассортимента характеризуется долей новых товаров в
общем поступлении. При этом целесообразно выделять принципиально новые изделия
и изделия ранее выпускавшиеся, но с существенно улучшенными потребительскими
свойствами. Степень обновления ассортимента должна быть увязана с периодом
морального старения товаров: чем он меньше, тем больше степень обновления
ассортимента. Предпочтительнее не только расширять, сколько своевременно обновлять
ассортимент. Управление развитием ассортимента предусматривает: снятие с
производства устаревших изделий, модернизацию товаров, постановку на
производство новых и принципиально новых товаров.
В таблице 3.6 проведём расчёт коэффициентов обновления ассортимента
парфюмерных вод в «Дельта Акцент» за 2011-2013 год.
Таблица 3.6 - Коэффициенты обновления ассортимента парфюмерных вод
«Дельта Акцент» за 2011 - 2013 гг.
|
Группа канцелярских товаров
|
Количество новых разновидностей
|
Всего разновидностей
|
Коэффициент обновления
|
|
2011 г
|
2012 г
|
2013 г
|
2011 г
|
2012 г
|
2013 г
|
2011 г
|
2012 г
|
2013 г
|
|
Для офиса
|
9
|
12
|
12
|
48
|
54
|
68
|
0,19
|
0,22
|
0,18
|
|
Для школы
|
15
|
14
|
16
|
74
|
82
|
96
|
0,20
|
0,17
|
0,17
|
|
Итого
|
24
|
26
|
28
|
122
|
136
|
164
|
0,20
|
0,19
|
0,17
|
В «Дельта Акцент» уделяется недостаточное внимание
обновлению ассортимента канцелярских товаров для офиса. Коэффициент обновления
в 2013 году снизился по сравнению с 2011 годом на 0,1, а с 2011 годом на 0,4.
3.4 Динамика структуры ассортимента канцелярских товаров в «Дельта
Акцент» за 2011-2013 гг.
.4.1 Динамика структуры ассортимента канцелярских товаров в разрезе групп
по назначению
Далее изучим динамику структуры ассортимента канцелярских товаров по
назначению (таблица 3.7).
Таблица 3.7 - Динамика структуры ассортимента реализуемых в «Дельта Акцент»
канцелярских товаров по назначению за 2011-2013 гг. (в денежном выражении)
|
Группа по назначению
|
Объем реализации
|
Отклонение, (+/-)
|
|
2011 г.
|
2012 г.
|
2013 г.
|
2012/2011
|
2013/2012
|
|
сумм, млн. руб.
|
уд. вес, %
|
сумм, млн. руб.
|
уд. вес, %
|
сумм, млн. руб.
|
уд. вес, %
|
сумм, млн. руб.
|
уд. вес, %
|
сумм, млн. руб.
|
уд. вес, %
|
|
|
|
|
|
|
|
|
|
|
|
|
Для офиса
|
380,7
|
62,8
|
780,4
|
68,3
|
1054,3
|
63,6
|
205
|
1,54
|
135,1
|
0,26
|
|
Для школы
|
225,4
|
37,2
|
362,4
|
31,7
|
603
|
36,4
|
160,8
|
-1,27
|
166,4
|
-1,27
|
|
Итого
|
606,1
|
100
|
1142,8
|
100
|
1657,3
|
100
|
188,5
|
-
|
145
|
-
|
Проведенный на основании таблицы 3.7 анализ структуры ассортимента
реализуемых канцелярских товаров показывает, что наибольший удельный вес с
точки зрения выручки в общем объеме реализации составляют канцелярских товаров
для офиса (в 2011 г. - 62,8 %, в 2012 г. - это 68,3 %, в 2013г. - 63,6 %).
Структура ассортимента канцелярских товаров, реализованной в «Дельта
Акцент» по назначению в натуральном выражении представлена в таблице 3.8.
Таблица 3.8 - Динамика структуры ассортимента реализуемых в «Дельта
Акцент» канцелярских товаров по назначению за 2011-2013гг. (в натуральном
выражении)
|
Группа по назначению
|
Объем реализации
|
Отклонение, (+/-)
|
|
2011 г.
|
2012 г.
|
2013 г.
|
2012/2011
|
2013/2012
|
|
кол-во, тыс. шт.
|
уд. вес, %
|
кол-во, тыс. шт.
|
уд. вес, %
|
кол-во, тыс. шт.
|
уд. вес, %
|
кол-во, тыс. шт.
|
уд. вес, %
|
кол-во, тыс. шт.
|
уд. вес, %
|
|
|
|
|
|
|
|
|
|
|
|
|
Для офиса
|
26,1
|
52,7
|
28,6
|
51,1
|
32,5
|
63,9
|
109,6
|
1
|
113,6
|
1,3
|
|
Для школы
|
23,4
|
47,3
|
27,4
|
48,9
|
18,4
|
36,1
|
117,1
|
1
|
67,2
|
0,7
|
|
|
|
|
|
|
|
|
|
|
|
|
Итого
|
49,5
|
100
|
56
|
100
|
50,9
|
100
|
113,1
|
-
|
90,9
|
1
|
|
|
|
|
|
|
|
|
|
|
|
3.4.2 Динамика структуры ассортимента канцелярских товаров в
разрезе групп по материалу изготовления
Для изучения динамики ассортимента канцелярских товаров, реализуемых в
«Дельта Акцент», по определенному материалу изготовления составим таблицу 3.9.
Таблица 3.9 - Динамика структуры ассортимента канцелярских товаров
реализуемых в «Дельта Акцент» по материалу изготовления за 2011-2013гг. (в
денежном выражении)
|
Группа по материалу изготовления
|
Объем реализации
|
Отклонение, (+/-)
|
|
2011 г.
|
2012 г.
|
2013 г.
|
2012/2011
|
2013/2012
|
|
сумм, млн. руб.
|
уд. вес, %
|
сумм, млн. руб.
|
уд. вес, %
|
сумм, млн. руб.
|
уд. вес, %
|
сумм, млн. Руб.
|
уд. вес, %
|
сумм, млн. руб.
|
уд. вес, %
|
|
|
|
|
|
|
|
|
|
|
|
|
Школьно-письменные и канцелярские товары
|
227,2
|
37,49
|
427,5
|
37,41
|
601,9
|
36, 32
|
200,3
|
-0,08
|
174,4
|
-1,09
|
|
Бумажно-беловые товары
|
149,3
|
24,63
|
292,3
|
25,58
|
371,4
|
22,41
|
143
|
0,95
|
79,1
|
-3,17
|
|
Товары для рисования
|
31,6
|
5,21
|
50,7
|
4,44
|
94,8
|
5,72
|
19,1
|
-0,77
|
44,1
|
1,28
|
|
Мелкоофисное оборудование
|
108,7
|
17,94
|
204,9
|
17,93
|
327,5
|
19,76
|
96,2
|
-0,01
|
122,6
|
1,83
|
|
вычислительная техника
|
89,3
|
14,73
|
167,4
|
14,65
|
261,7
|
15,79
|
78,1
|
-0,08
|
94,3
|
Ш 1,14
|
|
Итого
|
606,1
|
100
|
1142,8
|
100
|
1657
|
100
|
536,7
|
_
|
514,5
|
_
|
Анализ структуры ассортимента реализуемых в «Дельта Акцент» канцелярских
товаров по материалу изготовления показал, что наиболее реализуемые
канцелярские товары школьно-письменные и бумажно-беловые товары (36,32 % и
22,41 % соответственно в 2013 году).
Структура ассортимента канцелярских товаров, реализованной в «Дельта
Акцент» по материалу изготовления в натуральном выражении представлена в
таблице 3.10.
Таблица 3.10 - Динамика структуры ассортимента канцелярских товаров
реализуемых в «Дельта Акцент» по материалу изготовления за 2011-2013гг. (в
натуральном выражении)
|
Группа по материалу изготовления
|
Объем реализации
|
Отклонение, (+/-)
|
|
2011 г.
|
2012 г.
|
2013 г.
|
2012/2011
|
2013/2012
|
|
кол-во, тыс. шт.
|
уд. вес, %
|
кол-во, тыс. шт.
|
уд. вес, %
|
кол-во, тыс. шт.
|
уд. вес, %
|
кол-во, тыс. шт.
|
уд. вес, %
|
кол-во, тыс. шт.
|
уд. вес, %
|
|
|
|
|
|
|
|
|
|
|
|
|
Школьно-письменные и канцелярские товары
|
7,2
|
32,53
|
8,6
|
34,75
|
8,9
|
33,95
|
1,4
|
2,22
|
0,3
|
-0,8
|
|
Бумажно-беловые товары
|
5
|
22,75
|
5,4
|
21,86
|
5,6
|
21,27
|
0,4
|
-0,89
|
0,2
|
-0,59
|
|
Товары для рисования
|
0,9
|
3,98
|
1,2
|
4,74
|
1,2
|
4,63
|
0,3
|
0,76
|
0
|
-0,11
|
|
Мелкоофисное оборудование
|
4,7
|
21,46
|
5,3
|
21,24
|
5,7
|
21,82
|
0,6
|
-0,22
|
0,4
|
0,58
|
|
вычислительная техника
|
4,2
|
19,28
|
4,3
|
17,41
|
4,8
|
18,33
|
0,1
|
-1,87
|
0,5
|
0,92
|
|
Итого
|
22
|
100
|
24,8
|
100
|
26,2
|
100
|
2,8
|
-
|
1,4
|
-
|
Таким образом, анализ структуры ассортимента очень важен, поскольку на
основании результатов и происходит формирование перечня заказываемой продукции
(в целях избегания «залеживания» товара), необходимой для удовлетворения спроса
покупателей. Далее проведем исследование покупательского предпочтения при
выборе канцелярских товаров.
.5 Потребительская оценка структуры ассортимента канцелярских товаров,
реализуемых в «Дельта Акцент»
Покупательский спрос выступает в качестве основного фактора, влияющего на
формирование ассортимента, которое, в свою очередь, направлено на максимальное
удовлетворение спроса населения и вместе с тем на активное воздействие на спрос
в сторону его увеличения.
Анкета включала в себя 15 вопросов, с их помощью было получено
максимально возможное количество информации о наиболее «популярных» и
потребляемых канцелярских товаров.
В ходе анкетирования были получены все необходимые сведения для
осуществления поставленной цели. Вся информация была проанализирована, выявлен
определенный результат.
Получение первичной информации проходило полевым способом. Опрос
проводился письменно. Респонденты самостоятельно заполняли анкеты, после чего
они обрабатывались исполнителем и сводились в общую картину для их анализа.
Анкета включала в себя закрытые вопросы, т.е. с вариантами ответом, что
позволило ускорить процесс опроса. Так же эта форма вопроса наиболее удобна для
респондентов. Анкета построена с применением секционного способа построения
вопросов, т.е. последовательно рассматриваются вопросы по отдельным темам до их
полного освещения. Последние три вопроса анкеты были направлены на выявление
социально-демографических характеристик с целью определения типичного потребителя
канцелярских товаров.
Основную массу опрошенных, составляют молодые женщины от 21 года до 30
лет (30 %), группа респондентов в возрасте 31-40 лет, до 20 лет и от 41-60 года
составляют наименьшую категорию - соответственно (25 %) и (15 %). При анализе
результатов опроса выявились следующие данные:
Все опрошенные пользуются канцелярскими товарами.
Результаты ответов на вопрос: Канцелярские товары какого производителя Вы
предпочитаете? представлены на рисунке 3.2.
Рисунок 3.2 - Структура ответов на вопрос: Канцелярские товары какого
производителя Вы предпочитаете?, %
Результаты ответов на данный вопрос показывают, что потребители
предпочитают канцелярские товары импортного производства.
Далее проанализируем ответы на вопрос о количестве предпочитаемых марок
канцелярских товаров (рисунок 3.3).
Рисунок 3.3 - Структура ответов на вопрос: На сколько марок канцелярских
товаров Вы ориентируетесь при покупке, %
Большинство опрошенных (48%) при покупке канцелярских товаров
ориентируются на две-три торговые марки, что объясняется различными факторами
(различным материальным благосостоянием опрашиваемых и др.). Но следует
отметить, что велик процент и опрошенных, которые не имеют определенных
предпочтений (36%).
Данные ответов на вопрос анкеты о важности критериях при выборе
канцелярских товаров представлены на рисунке 3.4.
Канцелярские товары обладают определенными характеристиками, которые
принимаются во внимание при совершении покупки.
Из данных рисунка 3.30 следует, что большинство опрошенных при покупке
канцелярских товаров на первое место ставят критерий - соотношение
цена/качество, на второе место - качество, третье место - цена.
Таким образом, по этому вопросу можно сделать вывод, что большинство
людей при выборе канцелярских товаров в первую очередь обращает внимание на
качественные характеристики.
Это положительная тенденция, позволяющая предлагать более качественную,
пусть и более дорогую продукцию.
Рисунок 3.4 - Структура ответов на вопрос: Оцените значимость каждого
фактора, влияющего на Ваше решение при выборе канцелярских товаров
В следующем вопросе мы выясняли, сколько потребители готовы потратить на
разовую покупку канцелярских товаров. Результаты представлены на рисунке 3.5.
Рисунок 3.5 - Структура ответов на вопрос: Сколько Вы готовы потратить на
разовую покупку канцелярских товаров, %
Из рисунка 3.6 видно, что 30 % опрошенных респондентов тратят 100-200
тыс. рублей на разовую покупку канцелярских товаров, 35 % - 80-100 тыс. рублей,
25 % - свыше 200 тыс. руб. и 10 % до 80 тыс. рублей. Из этого следует, что
большинство респондентов не экономят на канцелярских товаров, то есть они на
первое место ставят качество, а не цену.
На вопрос о месте совершения покупок канцелярских товаров были получены
следующие данные (рисунок 3.6):
По результатам опроса оказалось, что большая часть опрашиваемых покупают
канцелярские товары в крупных ТЦ (37 %), 30 % опрошенных - в супермаркетах, 21
% опрошенных покупают в фирменных магазинах.
Рисунок 3.6 - Структура ответов на вопрос: Где чаще всего Вы покупаете
канцелярские товары, %
Следующий вопрос касался поведения покупателя при отсутствии ожидаемого
товара (рисунок 3.7).
Рисунок 3.7 - Структура ответов на вопрос: Как Вы поступите, если в
торговой точке отсутствует предпочитаемая Вами марка канцелярских товаров, %
Как показали результаты исследования, канцелярские товары является
товаром, имеющим значительное число стойких приверженцев конкретных марок. Если
в магазине не окажется предпочитаемой марки, то аналогичную по цене и качеству
продукцию купят 60% опрошенных, 40% - не станут покупать вообще ничего.
Далее был предложен вопрос об источнике информации о новинках рынка
канцелярских товаров. Результаты представлены на рисунке 3.8.
Рисунок 3.8 - Структура ответов на вопрос: Как Вы узнаете о новинках на
рынке канцелярских товаров, %
Данный вопрос позволяет определить наиболее популярные каналы
распространения информации. Большинство опрошенных узнают о новинках на рынке
канцелярских товаров из рекламы (51%) и от знакомых (25%). Анализ ответов на
данный вопрос позволяет понять необходимость выпускать рекламу в различных
средствах массовой информации.
Результаты ответа на вопрос №10 «Устраивает ли Вас ассортимент
канцелярских товаров в магазине «Дельта Акцент» представлены на рисунке 3.16.
Как видно из данных, представленных на рисунке 3.9, большинство
опрошенных респондентов (60%) устраивает ассортимент канцелярских товаров, 25%
опрошенных не в полной мере довольны ассортиментом канцелярских товаров.
Рисунок 3.9 - Структура ответов на вопрос: Устраивает ли Вас ассортимент
канцелярских товаров, реализуемый в магазине «Дельта Акцент», %
На рисунке 3.10 представлены данные ответов об удовлетворенности
потребителей ценами на представленный ассортимент канцелярских товаров.
Исходя из данных рисунка, можно сделать выводы, что большинство
опрошенных цена устраивает (70 %), а 20 % респондентов цена не устраивает.
Рисунок 3.10 - Структура ответов на вопрос: Устраивает ли Вас цена на
канцелярских товаров, реализуемый в магазине «Дельта Акцент», %
Полученную информацию обрабатывали на ПК с помощью программ Microsoft
Word и Excel. Полученные сведения предоставлены в форме отчета, который
включает в себя наглядный материал в виде диаграмм.
Данные анкет проанализированы, сгруппированы и послужат основой для
достижения поставленной цели.
Таким образом, с целью исследования ассортимента и качества канцелярских
товаров, реализуемый в магазине «Дельта Акцент» проводился опрос покупателей
методом анкетирования. В ходе проводимого исследования было опрошено 100
человек. 88% опрошенных покупателей были женщины, а 12 %- мужчины.
Исследование показало, что сегодня при выборе канцелярских товаров
большинство потребителей (75%) предпочитают покупать продукцию импортных
производителей. Определяющим фактором покупки канцелярских товаров является
соотношение цена/качество приобретаемого товара (75% опрошенных). Это
положительная тенденция, позволяющая предлагать более качественную, пусть и
более дорогую продукцию. Большинство покупателей (51%) узнают о новинках из
рекламы, а (25% ) от знакомых.
Среди опрошенных 55% респондентов реагируют на новинки предлагаемые
производителями, и они готовы экспериментировать вместе с ними.
Большинство опрошенных устраивает ассортимент, реализуемых канцелярских
товаров, реализуемый в магазине «Дельта Акцент» (60 %),а 25 % респондентов не в
полной мере довольны ассортиментом.
Основную массу опрошенных, составляют молодые женщины от 21 года до 30
лет (30%), группа респондентов в возрасте 31-40 лет, до 20 лет и от 41-60 года
составляют наименьшую категорию - соответственно (25%) и (15%).
По результатам проведенного анкетирования, можно сделать вывод, что
ассортимент и качество канцелярских товаров, реализуемый в магазине «Дельта
Акцент» удовлетворяет большинство опрошенных респондентов.
В целом можно выделить, что канцелярские товары, реализуемые в магазине
«Дельта Акцент» представлены в достаточном ассортименте, что позволяет
удовлетворить покупательский спрос на высоком уровне.
Исследование позволило выяснить степень удовлетворенности покупателей
канцелярских товаров, а также определить их предпочтения с целью выявления
недостатков ассортиментной политики предприятия, устранения этих недостатков.
На основе результатов данного исследования следует более рационально
распределить ресурсы для получения максимальной прибыли.
.6 Пути оптимизации структуры ассортимента канцелярских товаров в «Дельта
Акцент»
При формировании ассортимента любой группы товаров большое внимание
следует уделять работе по его оптимизации, которая включает несколько этапов:
- общий анализ исходного состояния ассортимента (широта,
полнота, структура ассортимента, показатели товарооборота, прибыли и затрат на
реализацию);
- выявление товарных позиций или мероприятий, отвлекающий
ресурсы магазина; при этом следует анализировать товарооборот на 1 кв.м.
выкладки или на одну ассортиментную позицию;
- выбор основных направлений для формирования ассортимента;
- планирование мероприятий по совершенствованию структуры
ассортимента той или иной группы товаров и их выкладке.
Оптимизация ассортимента связана с постоянным выведением из реализации
наименований, не пользующихся спросом или недостаточно рентабельных для
магазина.
В настоящее время практика работы с ассортиментом канцелярских товаров
характеризуется следующими особенностями:
- «пассивное ожидание» (закупаются те наименования, которые
предлагают большинство поставщиков);
- метод «проб и ошибок», оснований на определённом опыте или
интуиции. При этом решение о закупке товаров принимается на основе схожести по
качеству с другими аналогичными товарами;
- метод «борьбы мотивов», основанный на личной
заинтересованности менеджеров и поставщиков;
- метод «коробочка», основанный на вкладывании ресурсов в
какой-либо товар (товарную группу) на длительный период.
Проводить оптимизацию ассортимента следует поэтапно:
- провести анализ товарооборота группы в целом и/или отдельных
наименований с помощью кассовых терминалов, имеющих программное обеспечение;
- разбить товарную группу по изготовителям и/или торговым
маркам;
- определить «структурные группы». Если группа товаров одного
предприятия-изготовителя или торговой марки занимает более 5-10% реализации по
данной товарной группе, то целесообразно закрепить за ней конкретное место под выкладку
на прилавке-витрине;
- по ассортиментным позициям, не являющимся структурными,
следует определить, какую функцию они выполняют (привлекают определённый
сегмент покупателей, создают имидж и т.д.).
В целях оптимизации ассортимента необходимо структурировать ассортимент и
ценить роль каждой товарной категории и отдельного товара в общем ассортименте
магазина. В ассортименте не должно быть «бесполезных товаров», которые:
не приносят прибыль;
не формируют имидж магазина;
не удерживают покупателя;
имеют низкую оборачиваюмость;
неликвидны;
Применительно к «Дельта Акцент», то здесь следует, прежде всего, обратить
внимание на дублирующие наименования, сохранение стабильно устойчивого
ассортимента для постоянных покупателей и т.д.
Кроме этого, торговое предприятие по итогам продаж формирует объём заказа
по каждому наименованию на предстоящий период. В динамике выявляются позиции,
которые не пользуются спросом, а это является сигналом для
предприятий-изготовителей по поводу выявления причин низкой реализации (высокая
цена, снижение качества из-за несоблюдения технологии и т.д.).
Таким образом, оптимизация ассортимента является многосторонним
процессом, включающим деятельность покупателей, торгового предприятия и
изготовителя.
Исходя из вышеизложенного, можно сделать следующие выводы:
«Дельта Акцент» - современное торговое предприятие, стабильное и вместе с
тем поступательно и динамично развивающееся предприятие со сплоченным и
профессиональным трудовым коллективом.
В «Дельта Акцент» реализуется большой ассортимент канцелярских товаров
различных производителей. Наибольшую долю в ассортименте парфюмерных вод
составляет продукция компании «КомплИТ» (37,9%).
Потребительская оценка ассортимента канцелярских товаров, представленного
в «Дельта Акцент», проводилась при помощи анкетирования.
При этом были выявлены следующие результаты: большинство опрошенных
женщины в возрасте от 21 до 40 лет по роду деятельности - рабочие, которые
пользуются канцелярскими товарами. Выяснилось, что предпочтение отдается
импортным товарам, кроме этого при выборе канцелярских товаров внимание уделяют
таким критериям как качество, цена, соотношение цена/качество и т.д. Так же в
ходе анкетирования было определено, что респондентов в магазине «Дельта Акцент»
устраивает и ассортимент канцелярских товаров и цены на них.
4. Товароведно-экспертная оценка показателей канцелярских
товаров, реализуемых в «Дельта Акцент»
.1 Анализ нормативной базы, регламентирующей требования к качеству
канцелярских товаров
В республике Беларусь на канцелярские товары действуют следующие ТНПА:
ГОСТ 19445 - Механические карандаши. Классификация. размеры. технические
требования и испытания
Настоящий стандарт устанавливает классификацию, размеры, технические
требования и испытания механических карандашей, используемых для черчения и
рисования.
ГОСТ 28916-91 - Ручки автоматические перьевые. Общие технические
требования и методы испытаний
Настоящий стандарт распространяется на автоматические перьевые ручки и
устанавливает обязательные требования.
ГОСТ 28937-91. Ручки автоматические шариковые. Настоящий стандарт
распространяется на автоматические шариковые ручки с пастой на маслянистой
основе и устанавливает обязательные требования.
ГОСТ 12063-89 Тетради школьные. Технические условия.
Настоящий стандарт устанавливает требования к школьным тетрадям,
изготовляемым для нужд народного хозяйства и экспорта.
Тетради должны изготовляться в соответствии с требованиями настоящего
стандарта и по образцам-эталонам, утвержденным в установленном порядке.
Тетради школьные должны изготовляться размерами 170x205 мм. Предельные
отклонения по размерам не должны быть более ±2 мм, косина - более 2 мм.
Тетради должны изготовляться объемом 12, 18 и 24 листа.
ГОСТ 13309-90: Тетради общие. Технические условия.
Настоящий стандарт устанавливает требования к общим тетрадям,
изготовляемым для нужд народною хозяйства и экспорта.
Тетради должны изготовляться в соответствии с требованиями настоящего
стандарта и по образцам-эталонам, утвержденным в установленном порядке.
Тетради общие должны изготовляться объемом 48, 60, 96, 120 листов.
Предельные отклонения количества листов в тетрадях не должны превышать +2
листа.
Тетради должны изготовляться следующих размеров: 210 х 297, 203 х 288,
203 х 275, 170 х 203, 148 х 210, 144 х 203 мм.
Предельные отклонения по размерам не должны бьпъ более ±3 мм, косина -
более 2 мм.
По согласованию с потребителем допускается выпускать тетради других
размеров и объемов.
ГОСТ 13143-88 - Дыроколы конторские. Основные параметры и размеры.
Настоящий стандарт распространяется на конторские дыроколы (далее -
дыроколы), предназначенные для пробивки двух отверстий на фиксированном
расстоянии в бумаге и (или) тонком переплетном картоне.
Стандарт не распространяется на дыроколы электрического типа н дыроколы с
приспособлениями для регулирования взаимного расстояния между отверстиями.
Все виды бумаги и картона должны отвечать требованиям соответствующих
стандартов. Упаковывают бумагу в пачки, кипы, ящики. В пачки упаковывают по
100, 250 и 500 листов. На каждой пачке содержатся маркировочные обозначения:
наименование изготовителя, товарный знак, название, марка или номер бумаги,
масса 1 м2, формат, сорт, количество листов в пачке, обозначение
стандарта.
Изделия из бумаги и картона по качеству должны соответствовать нормативам
стандартов. Не допускаются в изделиях пятна, узелки, мелкие дыры.
Современная офисная бумага должна иметь равномерную структуру бумажного
полотна, точность формата, белизну 101%.
Упаковка офисной бумаги защищает ее от воздействия влаги. Хранить бумагу
необходимо в сухом месте. Нельзя оставлять бумагу в открытом виде на
продолжительное время для уменьшения воздействия влаги.
К качеству карандашей предъявляются следующие требования: оболочка
карандашей должна быть выполнена из просушенной древесины, половинки должны
быть прочно склеены. Стержни не должны осыпаться, крошиться при письме.
Для хранения школьно-письменных и канцелярских товаров наиболее
благоприятной является температуре 15-20 °С, относительная влажность 60-70%.
Следует избегать резких колебаний температуры, не допускается сырость в
складских помещениях, хранение товаров на полу.
Бумага и картон. Бумага - материал, состоящий преимущественно из
растительных волокон, связанных между собой силами поверхностного сцепления, в
котором могут содержаться проклеивающие вещества, минеральные наполнители,
химические и натуральные волокна, пигменты и красители. Масса 1 м2
бумаги до 250 г. Бумагу, имеющую массу более 250 г, называют картоном.
Качество бумаги и картона характеризуется потребительскими свойствами,
показатели которых регламентируются стандартами. Важнейшими из этих свойств
являются состав по виду волокнистых полуфабрикатов, масса 1м2,
толщина, плотность, гладкость, степень проклейки, зольность, белизна и
сорность. Бумага и картон также характеризуются прочностью на разрыв, линейной
деформацией при увлажнении и высыхании, прозрачностью, воздухопроницаемостью и
другими свойствами.
Классификация и ассортимент изделий из бумаги и картона. В зависимости от
назначения бумагу подразделяют на группы: бумага для печати, декоративная
бумага, бумага для письма, машинописи, черчения и рисования, электротехническая
бумага, упаковочная и оберточная бумага, светочувствительная бумага, бумага для
изготовления папирос и сигарет, промышленно-техническая бумага разного
назначения и другие группы.
Картон по назначению может быть переплетным, упаковочным, обувным,
электротехническим и других видов.
Бумагу каждой группы подразделяют на виды, а виды - на номера и марки в
зависимости от технических характеристик и потребительских свойств.
Вырабатывают бумагу и картон в рулонах, бобинах и листах.
Размеры листов бумаги для непосредственного использования устанавливают
стандартной системой потребительских форматов. В соответствии с действующим
стандартом установлено три ряда форматов: А, В и С. Ряд формата А считается
основным, ряд В применяют в исключительных случаях, а ряд формата С - в
мелкоформатных изделиях (конверты, папки, бланки и др.).
Формат обозначают буквой ряда и цифрой, показывающей, сколько раз
исходный формат ряда разделен на две равные части. В качестве исходных форматов
листов бумаги взяты следующие размеры (в мм): АО - 841 х 1189, ВО - 1000 х
1414, СО - 917 х 1297.
Последующее деление исходных форматов бумаг и производят по большей
стороне листа, получая производные форматы.
Бумагу для письма, машинописи, ксерокопирования, черчения и рисования
выпускают в виде писчей, цветной писчей, тетрадной, почтовой, машинописной,
копировальной, чертежной, прозрачной чертежной, ватмана, бумажной кальки,
масштабно-координатной бумаги и рисовальной.
Декоративная бумага, имеющая окрашенную гладкую, крепированную
поверхность либо поверхность, имитирующую бархат, мрамор, кожу или полотно,
применяется для отделки бумажно-беловой и картонажной продукции, а также в
декоративно-прикладном творчестве.
Картон переплетный и прессшпан (сильно уплотненный картон) используют для
изготовления альбомов, блокнотов, папок и других изделий.
Школьно-письменные товары. Группа школьно-письменных товаров объединяет
широкий ассортимент изделий: принадлежности для письма, черчения, рисования, а
также изделия для хранения и переноса учебников, тетрадей и принадлежностей.
К принадлежностям для письма относят карандаши, ручки, чернила и тушь.
Принадлежности для черчения - это чертежные доски, линейки, рейсшины,
угольники, лекала, транспортиры, чертежные инструменты (циркули, рейсфедеры и
др.), наборы чертежных инструментов (готовальни), кнопки и другие изделия.
Принадлежности для рисования - краски - масляные и сухие, акварельные,
гуашевые, темперные, кисти с № 1 по № 24, а также вспомогательные материалы -
растворители, разбавители, лаки, картон, холст, подрамники, мольберты.
Отдельную группу составляют фломастеры (волокнистые карандаши) с
капиллярным пористым стержнем. Выпускают их разных цветов и оттенков.
К изделиям для хранения и переноса учебников, тетрадей и принадлежностей
относят портфели, ранцы, сумки и пеналы.
Качество школьно-письменных товаров во многом зависит от использованных
материалов, конструктивных особенностей и способа изготовления. Все они должны
соответствовать общим и специальным требованиям. Общие требования
регламентируют соответствие использованных материалов видам и маркам,
предусмотренных стандартами, а также образцу-эталону и др. Специальные
требования предусматривают надлежащее исполнение основной функции изделия,
например подача чернил или пасты у автоматических ручек должна происходить
равномерно и непрерывно; перья и шарик должны скользить по бумаге плавно и не
выдергивать волокон, перья должны иметь защитно-декоративное покрытие.
Карандаши должны быть изготовлены из хорошо просушенной древесины.
Оболочка карандашей должна иметь гладкую поверхность, равномерно покрытую
лаком. Требуется, чтобы пишущий стержень имел одинаковую твердость по всей
длине, не крошился и не царапал бумагу.
Поверхность сухих акварельных красок должна быть гладкой, без трещин и
расслоений. Ручки кистей должны быть без сучков, шероховатостей, трещин и
сколов; при смачивании волосяного пучка кисти должен образовываться острый
конец.
Все школьно-письменные товары должны иметь четкую маркировку.
Канцелярские товары. В ассортимент канцелярских товаров включены
различные товары канцелярского назначения: клеи силикатные, казеиновые,
поливинилацетатные, нитроцеллюлозные; принадлежности для скрепления бумаг -
степлеры, дыроколы (клякспапир), скрепки, булавки, штемпельные краски и
подушки; папки для хранения бумаг из ПВХ, ПЭ, картона, комбинированные с
различными скрепляющими устройствами.
.2 Показатели качества канцелярских товаров и методика их определения
Идентификация ассортиментной (видовой) принадлежности бумаги - это
установление соответствия наименования бумаги общероссийскому классификатору и
образцу-эталону. Ассортимент бумаги и картона подразделяют по назначению - для
письма, черчения, рисования, печатания, декорирования и др.; по оформлению - в
виде рулонов, одинарных и двойных листов, наборов; по формату (по длине и
ширине в миллиметрах); волокнистому составу и другим признакам.
Бумага для письма отличается высокой гладкостью, белизной и проклейкой, к
ней относят бумагу писчую, почтовую и нотную.
Бумага писчая бывает линованной и нелинованной, белой и цветной, в виде
одинарных и двойных листов. Белую писчую бумагу по составу бумажной массы
выпускают трех номеров - 0 (наиболее высококачественная), 1 и 2.Писчую бумагу
цветную изготовляют № 1 и 2.
Бумагу почтовую цветную вырабатывают из писчей № 0, 1 или цветной бумаги
небольших форматов, она может быть линованной и с печатным рисунком.
Бумага нотная - листы писчей бумаги с линовкой нотных станов (по пять
линий в каждом стане).
Бумага чертежная - белая проклеенная бумага в виде листов или рулонов,
двух марок: А - для проектно-конструкторских работ; Б - для эскизов и школьных
чертежных работ.
Бумагу рисовальную изготавливают из высококачественной беленой целлюлозы
с гладкой или шероховатой поверхностью различных марок в зависимости от
назначения (В - для художественных работ, Э - для эскизов, О - для рисовальных
работ широкого профиля и др.) и особенностей состава.
Бумага для печатания и размножения-тонкая, слабопроклеенная, неглазурованная.
Газетная бумага - это бумага немелованная, используемая для печатания
газет, с содержанием древесных волокон не менее 65% от общей массы, полученных
механическим или химико-механическим способом, сортированных по размеру или
незначительно сортированных, имеющих шероховатость поверхности по каждой
стороне, измеренную аппаратом ParkerPrintSurf (1 Мпа), превышающую 2,5 мкм,
массу 1 мІ не менее 40 г, но не более 65 г.
Бумага для офисной техники(формат А4, 80 г/мІ, белизна 101%)
предназначена для лазерных принтеров, копировальных и факсовых аппаратов.
Фотобумага используется для получения позитивных отпечатков с негатива.
Фотобумагу подразделяют по составу СЧЭ (унибром, конабром, фотобром и др.); по
массе основы: тонкая, полу картон, картон; по цвету подложки - белая, кремовая;
по виду поверхности - гладкая (глянцевая, особоглянцевая, матовая, полуматовая)
и структурная (зернистая, бархатистая, тисненная др.); по контрастности -
мягкая, полумягкая, нормальная, контрастная и особо контрастная.
Бумага и картон, изготовленные в основном из беленой целлюлозы или
древесной массы, полученной механическим способом, и удовлетворяющие любому из
следующих условий, если масса 1 мІ бумаги или картона не более 150 г:
содержание волокон, полученных механическим способом (древесной массы),
10% или более: масса 1 мІ не более 80 г; окрашенность по всей массе;
зольность более 8%: масса 1 мІ - не более 80 г; окрашенность по всей
массе;
зольность более 3%, белизна - 60% или более;
зольность от 3 до 8%, белизна - не менее 60%, сопротивление на разрыв
(индекс продавливания) не более 2,5 кПа*мІ/г;
зольность 3% или менее, белизна - 60% или более, сопротивление на разрыв
(индекс продавливания) не более 2,5 кПа*мІ/г.
Крафт-лайнер - это отделанные или лощенные машинным способом бумага и
картон, представленные в рулонах, содержащие от общей массы волокна не менее
80% древесных волокон, полученных химическим, сульфатным и натронным способами.
Масса 1 мІ таких изделий превышает 115 г, и минимальное сопротивление на разрыв
по Мюллену соответствует значениям, представленным в табл. 5.3. При иных
значениях удельной массы сопротивление на разрыв определяют путем линейной
интерполяции или экстраполяции. Минимальное сопротивление продавливанию для
промежуточных значений удельной массы (интерполяция) и для ее значений свыше
400 г (экстраполяция) рассчитывают по специальным формулам.
Идентификация волокнистого состава бумаги - это установление соответствия
количественного состава волокон бумаги ГОСТ Р ИСО 9706-2000, ГОСТ Р ИСО
9001-2001.Волокнистый состав бумаги определяют путем наблюдения окраски
специально приготовленных препаратов расщепленной на волокна бумаги,
обрабатываемые последовательно реактивами. В зависимости от целей анализа
выбирают соответствующий волокнистый полуфабрикат для определения вида волокон.
Количественный состав бумаги определяют путем подсчета количества волокон в
препарате при передвижении предметного стекла. Для этих целей выбирают два
образца (не менее чем 300 волокон в каждом образце). После этого определяют процентное
соотношение доли каждого компонента в образце. Точность метода ±5% при
доверительной вероятности Р=0,95.
Идентификация физических величин бумаги - это установления соответствия
массы 1 мІ, толщины, влажности и объемной бумаги и/или картона требованиям
стандартов и образцу-эталону.
Для определения массы 1 мІ вырезаются 10 образцов бумаги (одинакового
наименования и номера) размером 100 х 100 мм и взвешиваются. Взвешивание бумаги
осуществляется с точностью до 0,01 г. Пересчет на массу 1 мІ (Р) в граммах
производится по формуле
Где ∑р - сумма массы образцов бумаги, г;- Количество образцов;=(100
x 100) / 10ˉ6 - площадь одного образца, мІ.
Толщина бумаги (тех же образцов, которые взвешивались) определяются при
помощи толщинометра. Для этого измеряется пять различных точек каждого образца
(если толщина его более 50 мкм), или сложенных в пять слоев (при толщине
образца от 15 до 50 мкм), или сложенных в 10 слоев (при толщине образца менее
15 мкм).
Результаты испытания выражаются средним арифметическим с округлением:
для бумаги толщиной менее 30 мкм - до 0,1 мкм;
для бумаги толщиной от 30 до 100 мкм - до 1 мкм;
для бумаги и картона толщиной более 100 мкм - до 10 мкм.
Объемная масса бумаги или картона (г) рассчитывается по формуле
Качественная идентификация бумаги предполагает установление соответствия
влажности бумаги требованиям ГОСТ Р ИСО 9706-2001, ГОСТ Р ИСО
9001-2001.Сущность метода определения влажности бумаги заключается в определении
потери массы образца при высушивании до постоянной массы в условиях,
установленных вышеуказанными стандартами. Влажность выражается в процентах от
исходной массы влажности или воздушно-сухого образца в момент отбора проб.
Отбор проб осуществляется по ГОСТ Р ИСО 9001-2001.При испытании бумаги
пробы отбирают из середины каждой отобранной единицы продукции. Из каждого
отобранного листа пробы по всей ширине вырезают полоски шириной 50-75 мм в
количестве 4 шт. в поперечном направлении.
Отобранные образцы быстро помещают в бюксу или сосуд, закрывают и
взвешивают с погрешностью не более 0,01 г. Масса образцов должна быть не менее
50 г.Открытую бюксу с навеской испытуемого образца и крышку помещают в
сушильный шкаф и высушивают до постоянной массы при температуре 105 °С. Первую
сушку проводят не менее 0,5 ч. По окончании высушивания бюксы с пробами
закрывают крышками в сушильном шкафу, переносят в эксикатор, охлаждают до
температуры окружающей среды и взвешивают. Постоянство массы считают
достигнутым, если после повторных высушиваний в течение 0,5 ч разность масс при
взвешивании не будет превышать 0,15 от первоначальной навески.
Влажность бумаги (W) в процентах вычисляют по формуле
= 100 · (m1 - m2)/(m1 - m),
Где m- масса бюксы или сосуда, г;- масса бюксы или сосуда с навеской до
высушивания, г;- масса бюксы или сосуда с навеской после высушивания, г.
Расхождение между результатами параллельных определений влажности бумаги
не должно выходить за пределы 0,2%.
Идентификация сорта бумаги. Для определения сорта бумаги подсчитывается в
отраженном свете на обеих сторонах трех образцов бумаги размером 100 х 100 мм
количество посторонних частиц величиной более 0,25 мм, которые по своему цвету
резко отличаются от общего фона бумаги (соринки, видимые с обеих сторон, подсчитывают
один раз). За результат испытания принимается среднее арифметическое из
подсчета на трех образцах, пересчитанная на 1 мІ.
Идентификация и фальсификация механических ручек - это установление
соответствия наименований изделия, типа конструктивного исполнения, диаметра
стержня, способа выдвижения пишущего стержня, цвета графика с информацией,
указанной на упаковке и в нормативной документации, а также соответствие
маркировки требованием стандартов. Идентификационная экспертиза механических
карандашей проводится с целью установления соответствия определенному перечню
признаков, приведенному в нормативно-технической документации. Для достижения
этой цели могут становиться следующие задачи:
к какой ассортиментной группе относится данный товар;
к какому виду конструктивного исполнения относится данный товар;
установление цвета графита в изделиях;
определения линейных размеров стержня;
установление способа выдвижения стержня;
установление страны-изготовителя или фирмы;
установление соответствия данного товара качественным характеристикам;
к какой марке относится данный товар;
является ли данный товар безопасным.
Идентификацию механических карандашей осуществляют органолептическим,
измерительным и технико-механическим методом. Различают ассортиментную,
качественную и количественную идентификацию.
Под ассортиментной идентификацией карандашей понимают установление
принадлежности данного изделия к той или иной ассортиментной группе исходя из
классификационных признаков товара. Карандаши подразделяют на 1-й и 2-й классы.
По твердости грифеля карандаши подразделяют:
на Т (Н) - твердый,
М (В) - мягкий,
НВ (ТМ) - средней твердости.
По виду карандаши подразделяют:
на МК1 - с выдвижением пишущего стержня по действием собственного веса;
МК2 - с принудительным выдвижением пишущего стержня;
Карандаши вида МК2 должны изготовляться двух исполнений:
- с выдвижением пишущего стержня на произвольную величину;
- с выдвижением пишущего стержня на дозированную величину.
Условное обозначение карандашей должно состоять из 10 знаков: первые 3-и
знака - обозначение вида карандаша, 4-й знак - обозначение исполнения, 5-й знак
- обозначение класса, 6-8 знаки - обозначение модели по системе
предприятия-изготовителя, 9-10 знаки - обозначение модификации по системе
предприятия-изготовителя, а также обозначение технических условий. Например:
карандаш МК2 1119601 - карандаш вида МК2, исполнения 1, класса 1, модели 196,
модификации 01.
Под качественной идентификацией карандашей понимают соответствие партии
механических карандашей требованиям нормативной документации (ГОСТ 194445-93) и
требованиям безопасности. Партией карандашей считают карандаши одной модели,
одной модификации, оформленные одним документом. Проверку внешнего вида
проводят визуально, сравнением с образцом-эталоном.
Качество карандашей зависит от следующих показателей:
Усилие удерживания стержня механизмом карандаша от смещения.
Усилие удерживания стержня механизмом карандаша от выпадения.
Выдвижение стержня под действием собственного веса.
Величину подачи пишущего стержня.
Отсутствие зазора между металлическим держателем и крышкой.
Прочность на изгиб.
Качество клеевых соединений корпусных деталей.
Установленный ресурс карандаша и держателя.
Усилие удерживания стержня механизмом карандаша от смещения в корпусе
проверяют на всех. Продолжительность приложения нагрузки от 10 до 15 с. Образцы
должны быть укомплектованы стержнями, имеющими степень твердости ТМ (черно
графитовыми) или 2М (цветными). Стержень должен выступать на величину не менее
пяти диаметров стержня. Пишущий стержень в рабочем положении не должен
смещаться в корпус под действием усилия:
,9 Н - в карандашах со стержнем диаметром 1 - 1,12 мм;
,9 Н - в карандашах с цветным стержнем диаметром свыше 1,2 мм;
,35 Н - в карандашах с чернографитовым и стержнем диаметром свыше 1,3 мм.
Усилие удерживания стержня механизмом карандаша от выпадения проверяют
подвешиванием к стержню груза массой 0,01 кг (0,098 Н). Продолжительность
одного испытания от 10 до 15 с, при этом стержень не должен выпадать.
Выдвижение стержня под действием собственного веса проверяют в карандашах
типа МК1 нажатием на кнопку механизма выдвижения. При этом карандаш должен быть
повернут стержнем вниз.
Величину подачи пишущего стержня проверяют универсальным мерительным
инструментом. Стержень должен выдвигаться на величину не менее диаметра
стержня.
Отсутствие зазора между металлическим держателем и крышкой или корпусом
следует проверять трехкратным отводом конца держателя на 4 мм от корпуса, после
чего лист писчей бумаги формата 11 по ГОСТ 6656-76 помещают между концом
держателя и корпусом. При этом лист не должен выпадать.
Прочность на изгиб следует проверять на приборе, обеспечивающем
приложение к карандашу статической нагрузки 50,0 Н вдоль корпуса.
Продолжительность нагрузки 10-15 с. Прочность на изгиб должна быть не менее 50
Н.
Качество клеевых соединений корпусных деталей следует проверять на
приборе, обеспечивающем приложение к испытываемым сборочным механизмам
статического осевого усилия 50,0 Н и крутящего момента 1,0 Нм, при этом не
должно наблюдаться смещения деталей относительно друг друга. Продолжительность
нагрузки 10-15 с.
Установленный ресурс карандаша и держателя следует проверять на приборе,
обеспечивающем работу механизма в соответствии с требованиями эксплуатации
(табл. 4.1).
Таблица 4.1 - Установленный ресурс карандаша и держателя
|
Установленный ресурс карандаша и держателя
|
|
Класс
|
Вид
|
Исполнение
|
Установленный ресурс карандаша
|
Установленный ресурс держателя
|
|
1
|
МК1
|
-
|
16599 (16000)
|
170000 (16000)
|
|
МК2
|
1
|
450 (400)
|
|
|
|
2
|
5500 (5000)
|
|
|
2
|
МК1
|
-
|
6500 (6000)
|
8000 (7500)
|
|
МК2
|
1
|
250 (200)
|
|
|
|
2
|
3500 (3000)
|
|
Под количественной идентификацией карандашей понимают установление
соответствия фактического наличия товара данным, содержащимся в транспортных,
сопроводительных и/или расчетных документах, соответствие линейных размеров
требованиям стандартов, а также соответствие комплектации карандаша данным,
указанным на упаковке. Упаковывают механические карандаши для транспортировки в
коробки и пачки, которые укладывают в ящики массой брутто до 30 кг, либо 50 кг.
Количество карандашей в наборах должно соответствовать данным, указанным на
упаковке. Линейные размеры проверяются универсальным мерительным инструментом,
по методикам, указанным выше. Карандаш должен комплектоваться чернографитовыми
пишущими стержнями диаметром 0,5; 0,6; 0,7; 0,8; 0,9; 1,0; 1,2; 2,2; 3,0; 6,0
мм и цветными стержнями диаметром 1,2; 2,2; 3,0; 6,0 мм, изготовленными в
соответствии со стандартами на карандаши конкретных моделей.
К карандашам должна прикладываться эксплуатационная документация в соответствии
с требованиями ГОСТ 2.601-95. Допускаются к карандашам класса 2 не прикладывать
эксплуатационную документацию.
Идентификация маркировки карандашей - это установление соответствия
данных, указанных на карандаше, упаковке и данных в сопроводительных документах
требованиям стандартов. На наружной поверхности карандаша наносят товарный знак
предприятия-изготовителя и розничную цену. Допускается наносить цену только на
индивидуальной таре или в паспорте.
На индивидуальной таре указывают:
наименование или товарный знак предприятия-изготовителя;
номер карандаша по прейскуранту или артикул, розничную цену;
для карандашей высшей категории качества - знак качества, присвоенного в
установленном порядке;
условное обозначение карандаша по классификационным признакам.
Карандаши должны быть уложены в коробки или пачки, заклеены и оклеены
контрольной лентой.
На коробках и пачках указывают:
наименование или товарный знак предприятия-изготовителя;
условное обозначение карандаша по классификационным признакам;
количество карандашей в коробке или пачке;
номер карандаша по прейскуранту или артикул, розничную цену;
номер партии;
цвет пасты;
штамп технического контроля;
месяц и год выпуска;
условия транспортирования и хранения;
для карандашей высшей категории качества - знак качества, присвоенного в
установленном порядке.
Помимо этих данных на транспортной таре указывают предупредительные знаки
«Осторожно, хрупкое!», «Боится сырости». Гарантийный срок эксплуатации - 12
мес.
Идентификация торговой марки карандашей - это установление подлинности
карандаша или принадлежности карандаша к одной из ведущих торговых марок
(Parker, Omas, Cross, Visconti, Cartier, Waterman, Montegrappa, Aurora).
Фальсификация карандашей в торговой сети не обнаружена.
Идентификация и фальсификация шариковых ручек
Идентификация шариковых ручек - это установление соответствия
наименования изделия, типа конструктивного исполнения, диаметра стержня, числа
пишущих узлов, цвета чернил с информацией, указанной в нормативной
документации, а также маркировки - требованиям стандартов.
Идентификационная экспертиза шариковых ручек проводится с целью
установления соответствия определенному перечню признаков, приведенному в
нормативно-технической документации. Для достижения этой цели могут ставиться
следующие задачи:
к какой ассортиментной группе относится данный товар;
к какому виду конструктивного исполнения относится данный товар;
какой цвет пишущего узла используется в изделии;
определение линейных размеров стержня;
установление числа пишущих узлов;
установление страны-изготовителя или формы;
установление соответствия данного товара качественным характеристикам;
к какой марке принадлежит ручка;
является ли данный товар безопасным.
Идентификацию шариковых ручек осуществляют органолептическим,
измерительным и технико-механическим методами. Различают ассортиментную,
качественную и количественную идентификацию.
Под ассортиментной идентификацией ручек понимают установление
принадлежности данного изделия к той или иной ассортиментной группе исходя из
классификационных признаков товара.
По конструктивному исполнению ручки подразделяют на следующие виды:
РШС - со сменным пишущим узлом;
РШБ - без сменного пишущего узла.
По способу закрепления пишущего узла в корпусе ручки типа РШС
подразделяют на типы:
РШСН - с неподвижным пишущим узлом;
РШСВ - с выдвижением пишущим узлом.
По механизму выдвижения ручки типа РШСВ подразделяются на подтипы:
с поворотным механизмом выдвижения;
с пружинным механизмом выдвижения.
По числу пишущих узлов ручки подразделяют на следующие виды:
с одним пишущими узлами (указывается число пишущих узлов).
с несколькими пишущими узлами (указывается число пишущих узлов).
Например: ручка РШСВ 22096 01… - ручка с выдвижным пишущим узлом,
пружинным механизмом выдвижения, с двумя пишущими узлами, модели 096,
модификации 01.По толщине линии шариковые ручки подразделяют следующим
образом:- экстра тонкая (для почерка со слабым нажимом; быстрый и тонкий
штрих).- тонкая (особенно подходит для мелкого и точного почерка без сильного
нажима).
М - средняя (имеет несколько большую подачу чернил для скользящего
некрупного почерка).
В - широкая (подходит для более уверенной размашистой руки, очень удобно
для того, чтобы ставить подпись).
Под качественной идентификацией ручек понимают соответствие партии
шариковых ручек требования нормативной документации (ГОСТ 28937-91) и
требованиям безопасности. Ручки на испытания предъявляют партиями. Партией
считают ручки одной модели, одной модификации, оформленные одним документом.
Проверку внешнего вида проводят визуально, сравнением с образцом - эталоном.
Ручки, имеющие более одного пишущего узла должны иметь указатели цвета.
Технические требования к шариковым ручками достаточно разнообразны и
проверяются по специально установленным методикам. Проверяют следующие
параметры:
удерживание пишущего узла в рабочем положение;
выступание наконечника пишущего узла;
снятие крышки с корпуса ручки;
пригодность ручки для письма после падения;
прочность на изгиб ручек;
качество соединений корпусных деталей;
приведение в действие механизма выдвижения;
проверку работы механизма выдвижения ручки;
проверку применения коррозийно-стойких материалов;
гамма-процентный резус держателя;
гамма - процентный резус механизма выдвижения.
Удержание пишущего узла в рабочем положении следует проверять на любом приборе,
обеспечивающем измерения усилия с точностью ±0,098 Н. Продолжительность
приложения нагрузки от 10 до 15 с. Пишущие узлы в рабочем положении не должны
перемещаться при письме при приложении осевого усилия 9,8 Н.
Выступание наконечника пишущего узла в рабочем положении из корпуса ручки
измеряют универсальным мерительным инструментом, отсутствие выступания пишущего
узла внерабочем состоянии из корпуса ручки с выдвижным пишущим узлом определяют
визуально. Кончик должен выступать в рабочем положении на 1,5 мм, не менее.
Снятие крышки с корпуса ручки со стороны наконечника пишущего узла
проверяют подвешиванием к ней груза массой 2,0 кг. Снятие должно обеспечиваться
при нагрузке не более 20 Н.
Пригодность ручки для письма после падения определяют сбрасыванием
испытываемого образца с высоты 1 м боковой поверхностью и последующим внешним
осмотром на отсутствие разрушений деталей. Признаками разрушений являются
трещины, сколы.
Прочность на изгиб ручек следует проверять на стенде, обеспечивающем
приложение к ручке статической нагрузки 50 Н в местах соединений.
Продолжительность приложения от 10 до 15 с. Прочность на изгиб должна быть не
менее 50 Н.
Качество соединений корпусных деталей следует проверять на стенде,
обеспечивающем приложение к испытуемой ручке статического осевого усилия 50 Н и
крутящегося момента 0,1 Н*м. соединения корпусных деталей не должно
разрушаться. При этом не должно наблюдаться смещение деталей относительно друг
друга. Продолжительность усилия от 10 до 15 с.
Приведение в действие механизма выдвижения следует проверять на стенде,
обеспечивающем приложение к испытуемой ручке усилия 6 Н и крутящегося момента
0,16 Н*м.
Проверку работы механизма выдвижения ручки следует проводить трехкратным
выдвижением каждого узла в рабочем положении и возвратом его в нерабочее
положение. Эти действия должны быть бесперебойными.
Проверку применения коррозийно-стойких материалов при изготовлении
деталей ручек проводят визуально сравнением с образцом-эталоном, требований к
покрытиям - по ГОСТ 9.302-88, к покрытиям из золота - по нормативно-техническим
документам на ручки конкретных моделей.
Гамма - процентный резус держателя проверяют на стенде, обеспечивающим
отгиб держателя на 3 мм частотой 60 отгибов в минуту. После наработки гамма -
процентного резуса металлического держателя между держателем и крышкой или
корпусом помещают лист писчей бумаги формата А4 по ГОСТ 6656-76, при этом лист
не должен выпадать из-под держателя. Гамма - процентный резус держателя,
проверяемый числом отгибов, должен быть не менее 2000.
Гамма - процентный резус механизма выдвижения проверяют на стенде,
обеспечивающем выдвижение пишущего узла в рабочее положение и возврат его в
исходное положение со скоростью не более 30 циклов в минуту. Для ручек, имеющих
более одного пишущего узла, - 15 000 циклов, для ручек с одним пишущим узлом -
23 000 циклов.
Под количественной идентификацией ручек понимают установление
соответствия фактического наличия товара данным, содержащимся в транспортных,
сопроводительных и/или расчетных документах, в соответствии с «Инструкцией о
порядке приемки продукции производственно-технического назначения и товаров
народного потребления по количеству», утвержденной постановлением Госарбитража
СССР от 15 июня 1965 г. № П-6, а также соответствие линейных размеров требованиям
стандартов.
Упаковывают ручки для транспортировки в коробки и пачки, которые
укладывают в ящики массой брутто до 30 кг либо 50 кг.
Количество ручек в наборах должно соответствовать данным, указанным на
упаковке.
Линейные размеры проверяются универсальным измерительным инструментом.
Идентификация маркировки ручек- это установление соответствия ручек
информации, указанной на ручке, упаковке, сопроводительных документах, а также
требованиям стандартов.
На наружной поверхности ручек наносятся товарный знак предприятия-изготовителя
и розничная цена. Допускается наносить цену только на индивидуальной таре или в
паспорте.
На индивидуальной таре указывают:
наименование или товарный знак предприятия-изготовителя;
номер ручки по прейскуранту или артикул, розничную цену;
условное обозначение ручки по классификационным признакам.
Ручки должны быть уложены в коробки или пачки, на которых указывают:
наименование или товарный знак предприятия-изготовителя;
условное обозначение ручки по классификационным признакам;
количество ручек в коробке или пачке;
номер ручки по прейскуранту или артикул, розничную цену;
номер партии;
цвет пасты;
штамп технического контроля;
месяц и год выпуска;
условия транспортировки и хранения.
Помимо этих данных на транспортной таре указывают предупредительный знак
«Осторожно, хрупкое!» Гарантийный срок эксплуатации - 12 мес.
В настоящее время маркировка на ручки наносится методом тампонной печати.
Тампонная печать - разновидность глубокой печати. Тампонная печать
позволяет наносить изображение практически на любой вид твердой поверхности
(гладкие, рефренные поверхности и не впитывающие краску материалы) - пластик,
стекло, дерево, металл.
Идентификация торговой марки ручек - это установление принадлежности
ручки к одной из ведущих торговых марок (Waterman, Parker, CatierS.T., Dupont,
Montegrappa, Aurora, Montblanc). Идентификацию торговой марки осуществляют для
ручек элитного класса. Ниже приведены некоторые отличительные признаки ручек
различных марок. Шариковые ручки от Cartier это настоящая драгоценность.
Декорированные желтым, розовым и белым золотом, украшенные легендарным
логотипом (двойное «С»), идеальный подарок элегантной деловой женщине. А для
настоящих джентльменов S.T. Dupontпредлагает стильные, сбалансированные и
надежные шариковые ручки, для отделки которых использовались платина и
китайский лак. Шариковые ручки от Montegrappaвыполнены из перламутровой
акриловой смолы с элементами из стерлингового серебра. Только колпачок ручки от
Auroraукрашен нефритом. Модели Montblancдекорированы каплей горного хрусталя,
синтетического сапфира, аметиста или рубина.
На сегодняшний день в мире насчитывается около десятка производителей
дорогих письменных принадлежностей класса HCWI(HighClassWritingInstruments).
Это и немецкие Pelican, и французские Waterman, Elysee, и швейцарские
Carand’Ache, и «американцы» Senator. Но все же марка Parker стоит от них
несколько особняком, поскольку считается «брэндовой» (с прочно устоявшимся
имиджем).
Фальсификация определяется как подделка, подмена в процессе изготовления
продукции определенного качества другой менее ценной, не соответствующей своему
названию. В зависимости от метода подделки потребители ручек сталкиваются с
ассортиментной, количественной, стоимостной фальсификацией, а также с
фальсификацией торговой марки.
Ассортиментная фальсификация встречается крайне редко и связана в
основном с изменением кода ручки, которая на самом деле имеет другой шифр
исходя из классификационных признаков.
Стоимостная фальсификация сопровождает все выше указанные виды. Очень
часто виновником такой фальсификации является не сам производитель, а
непосредственно продавец его продукции. Самый распространенный вид
фальсификации пишущих ручек - это фальсификация торговой марки. Здесь
потребитель сталкивается со всеми видами фальсификаций, начиная с качественной,
заканчивая информационной. Чаще всего подделывают ручки известных торговых
марок. Самая распространенная подделка - ручки Parker. Для того чтобы не
приобрести подложный товар, необходимо тщательно проводить идентификацию с
учетом всех отличительных особенностей ручек ведущих марок. Каждая марка
применяет только определенные материалы, которые не используют другие
производители.
В каждом модельном ряду Parker, как правило, выпускает четыре вида
пишущих инструментов: перьевая и шариковая ручки, роллер и механический
карандаш. Перьевая модель оценивается дороже всего, шариковая - дешевле. Самая
главная защита от подделки - вес ручки. Ручки Parker всегда производятся из
металла и несколько тяжеловаты. Еще одним из явных признаков оригинала можно
назвать стандартный «Ф» - образный логотип со стрелочкой, который на настоящей
ручке с первого взгляда может быть и незаметен. Обычно его ставят на край
колпачка вместе с надписью Parkerи в обязательном порядке на перо. Фиксатор для
закрепления на карманах пиджака - тоже своеобразная визитная карточка
производителя. Он сверхпрочен (гарантируется, что ручку можно будет закрепить
до 250 тыс. раз без видимых ее повреждений) и всегда стилизован под стрелу.
Некоторые фальсификаторы об этом забывают. Как и забывают поместить авторучку в
футляр. Если вам пытаются продать «обнаженный» пишущий инструмент, то это -
подделка.
Мировым лидером производства фальсифицированных ручек является Китай, там
производят около 70% всей фальсифицированной продукции.
Качество канцелярских товаров оценивали в соответствии с ГОСТ 28937-91 по
органолептическим и физико-химическим показателям. Результаты представлены в
таблице 4.2.
Таблица 4.2- Контроль качества ручек
|
Наименование показателей
|
По ГОСТ 13309-90
|
Фактически
|
Вывод
|
|
Наконечник пишущ. узла должен выступать
|
не менее 1,5мм
|
0,4мм
|
Соответствует ГОСТ
|
|
Пишущ. узел в не рабочем состоянии
|
Не выступает из корпуса ручки с выдвижным
пишующим узлом
|
Не выступает
|
Соответствует ГОСТ
|
|
Крышка надетая на ручку со стороны
противополож. пиш. узла
|
Не должна спадать под действием своего веса
|
Не спадает
|
Соответствует ГОСТ
|
|
При свободном падении с высоты 1 м
|
Не разрушается
|
Не разрушается
|
Соответствует ГОСТ
|
|
На наружной поверхности ручек должен быть
|
Товарный знак
|
Товарный знак присутствует
|
Соответствует ГОСТ
|
Нормативно технические документы предусматривают требования к внешнему
виду, процент ресурса механизма и пишущего узла, а также нормированы условия
хранения, транспортировки и показатели безопасности.
Ручки на контроль предъявляют партиями. Партией считают ручки одной
модели, одной модификации, оформленные одним документом.
Ручки для контроля отбирают из партии методом наибольшей объективности по
ГОСТ 18321.
Приемочные уровни дефектности, объемы партии и выборок устанавливают в
НТД на ручки конкретных моделей, утвержденной в установленном порядке.
Поступивший товар принимается по количеству и качеству, в процессе чего
выявляются отклонения от стандарта.
4.3 Экспертная оценка показателей качества канцелярских товаров,
реализуемых в «Дельта Акцент»
Объектом наших исследований являются потребительские свойства ручек,
реализуемых «Дельта Акцент».
Рисунок 4.1 - Образцы исследуемых ручек
При оценки потребительских свойств товара применяется экспертный метод,
сущность которого заключается в определении комплексного показателя
потребительских свойств.
Для исследования нами было отобрано 8 образцов (Рис 4.1), показатели
оценивались по 5-и бальной шкале (таблица 4.3 4.4)
Таблица 4.3 - Оценка потребительских свойств
|
Показатели потреб. свойств
|
Обр №1
|
Обр №2
|
Обр. №3
|
Обр. №4
|
Обр. №5
|
Обр. №6
|
Обр. №7
|
Обр. №8
|
|
1.Социальные: цена
|
3
|
3
|
2
|
4
|
4
|
5
|
5
|
5
|
|
2.Функциональные: Подача чернил
|
5
|
5
|
5
|
5
|
5
|
5
|
5
|
4
|
|
3. Эргономические:
|
4,9
|
4,8
|
4,6
|
5
|
4,9
|
5
|
4,7
|
4,8
|
|
3.1 Удобство пользования
|
4,7
|
4,3
|
4,7
|
5
|
4,7
|
5
|
5
|
5
|
|
3.1.1 Форма 3.1.2 Конструкция 3.1.3 Масса
|
4
|
4
|
5
|
5
|
5
|
5
|
5
|
5
|
|
5
|
5
|
5
|
5
|
4
|
5
|
5
|
5
|
|
5
|
4
|
4
|
5
|
5
|
5
|
5
|
5
|
|
3.2 Удобство подготовки к работ
|
5
|
5
|
4
|
5
|
5
|
5
|
5
|
5
|
|
3.3 Гигиенические
|
5
|
5
|
5
|
5
|
5
|
5
|
4
|
4,5
|
|
3.3.1 Безопасность 3.3.2 Безвредность
|
5
|
5
|
5
|
5
|
5
|
5
|
3
|
4
|
|
5
|
5
|
5
|
5
|
5
|
5
|
5
|
5
|
|
4. Эстетические
|
5
|
5
|
5
|
4,8
|
4,8
|
4
|
4
|
3,3
|
|
4.1 Информационная выразит
|
5
|
5
|
5
|
4,3
|
4,3
|
4
|
4
|
3,3
|
|
4.1.1 Оригинальность 4.1.2 Соотв. худож
решению 4.1.3 Соотв. конструкторско-функциональному требованию
|
5
|
5
|
5
|
4
|
4
|
3
|
3
|
2
|
|
5
|
5
|
5
|
4
|
4
|
4
|
4
|
3
|
|
5
|
5
|
5
|
5
|
5
|
5
|
5
|
5
|
|
4.2 Целостность композиции
|
5
|
5
|
5
|
5
|
5
|
4
|
4
|
3,7
|
|
4.2.1 Цвет 4.2.2 Фактура 4.2.3 Декор
|
5
|
5
|
5
|
5
|
5
|
4
|
4
|
4
|
|
5
|
5
|
5
|
5
|
5
|
4
|
4
|
4
|
|
5
|
5
|
5
|
5
|
5
|
4
|
4
|
3
|
|
4.3 Дизайн
|
5
|
5
|
5
|
5
|
5
|
4
|
4
|
3
|
|
5. Надежность
|
4,8
|
4,5
|
4,5
|
4,8
|
4,3
|
4,8
|
4,5
|
4,5
|
|
5.1 Безотказность 5.2 Сохраняемость 5.3
Долговечность 5.4 Ремонтопригодность
|
5
|
4
|
4
|
4
|
4
|
5
|
5
|
5
|
|
5
|
5
|
5
|
5
|
5
|
4
|
4
|
4
|
|
4
|
4
|
4
|
5
|
4
|
5
|
4
|
4
|
|
5
|
5
|
5
|
5
|
4
|
5
|
5
|
5
|
Таблица 4.4 - Определение коэффициента весомости методом рангов
|
Потреб. св-во
|
Мнение экспертов
|
Сумма рангов
|
gI
|
|
|
|
1
|
2
|
3
|
|
|
|
|
|
1. Социальные
|
5
|
5
|
4
|
14
|
0.31
|
5
|
25
|
|
2. Функциональные
|
4
|
4
|
3
|
11
|
0.24
|
2
|
4
|
|
3. Эргономические
|
1
|
1
|
2
|
4
|
0.1
|
-5
|
25
|
|
4. Эстетические
|
3
|
3
|
5
|
11
|
0.24
|
-2
|
4
|
|
5. Надежность
|
2
|
2
|
1
|
5
|
0.11
|
-4
|
16
|
|
Итого:
|
|
|
|
45
|
1
|
|
74
|
Для
расчета коэффициента конкордацииопределяем 
по
формуле (4.1):

=
=
=9
Затем
находим отклонения по каждому показателю по формуле (4.2)

,
Определим
коэффициент конкордации (W) по формуле (4.3 и 4.4):=
=0.82
Мнение
экспертов считается согласованным, т.к. 0,5
и можно
использовать в дальнейшем при работе.
Рассчитаем
комплексный показатель(Q) по формуле (4.5):
где
X- оценка показателя,коэффициент весомости.
Таким
образом, получаем,1=3*0,31+5*0,24+4,9*0,1+5*0,24+4,8*0,11=4,352=3*0,31+5*0,24+4,8*0,1+5*0,24+4,5*0,11=4,313=2*0,31+5*0,24+4,6*0,1+5*0,24+4,5*0,11=3,984=4*0,31+5*0,24+5*0,1+4,8*0,24+4,8*0,11=4,625=4*0,31+5*0,24+4,9*0,1+4,8*0,24+4,3*0,11=4,566=5*0,31+5*0,24+5*0,1+4*0,24+4,8*0,11=4,747=5*0,31+5*0,24+4,7*0,1+4*0,24+4,5*0,11=4,688=5*0,31+4*0,24+4,8*0,1+3,3*0,24+4,5*0,11=4,28
Из
имеющихся данных определим уровень потребительских свойств по формуле(4.6),а
полученные данные занесем в таблицу 4.5
Уn=
Таблица
4.5 - Показатели исследуемых образцов
|
№п/п
|
Наименование ручек
|
Qn
|
Уn
|
|
1.
|
Ручка автомат.ErichKrause
|
4.35
|
0.87
|
|
2.
|
4.31
|
0.86
|
|
3.
|
Ручка подарочная с выкр.пишущим узлом
|
3.98
|
0.8
|
|
4.
|
Ручка шариковая NIXJN
|
4.62
|
0.93
|
|
5.
|
Ручка капилярнаяStabilo
|
4.56
|
0.91
|
|
6.
|
Ручка шариковая ErichKrause
|
4.77
|
0.95
|
|
7.
|
Ручка шариковая Coruinа
|
4.68
|
0.94
|
|
8.
|
Ручка шариковая
|
4.28
|
0.85
|
Таким образом, из полученных данных мы видим, что потребительские
свойства ручек образцов №6=4,77 и №7=4,68 имеют наибольший показатель и уровень
потребительских свойств, а наименьший показатель у образца под №3=3,98
Нормативно технические документы предусматривают требования к внешнему
виду, процент ресурса механизма и пишущего узла, а также нормированы условия
хранения, транспортировки и показатели безопасности.
Приемочные уровни дефектности, объемы партии и выборок устанавливают в
НТД на ручки конкретных моделей, утвержденной в установленном порядке.
Поступивший товар принимается по количеству и качеству, в процессе чего
выявляются отклонения от стандарта.
Объектом наших исследований являются потребительские свойства ручек,
реализуемых «Дельта Акцент».
При оценки потребительских свойств товара применяется экспертный метод,
сущность которого заключается в определении комплексного показателя
потребительских свойств.
Проведенное исследование установило, что потребительские свойства ручек
образцов №6=4,77 и №7=4,68 имеют наибольший показатель и уровень
потребительских свойств, а наименьший показатель у образца под №3=3,98.
Заключение
Торговлю канцтоварами условно можно разделить на два основных
направления: для офисов и для учащихся (школьников, студентов, курсантов и
пр.). Если планирование работы в первом из них несколько затруднено из-за того,
что оно напрямую зависит от количества открывающихся предприятий, уровня
финансирования бюджетных организаций, моды и прочих факторов, способных
преподносить сюрпризы, то во втором все гораздо проще. Спрос здесь
непосредственно зависит от наполнения учебных заведений, а оно - прямое следствие
демографической ситуации в стране. Зная ее, не составляет особого труда
определить, будет ли в ближайшие годы расти потребность в тетрадках, ручках,
линейках, карандашах, резинках и портфелях или же наоборот.
За прошедшие годы предпочтения белорусских потребителей в отношении
канцтоваров претерпели значительные изменения. Во-первых, существенно
увеличился ассортимент потребляемых принадлежностей. А во-вторых, на рынке
заметна тенденция переключения спроса на более качественную «брендовую»
продукцию. Хотя о наличии общепризнанных брендов на канцелярском рынке говорить
пока достаточно трудно: скорее, здесь присутствуют торговые марки, которые
известны главным образом квалифицированным корпоративным потребителям или
специалистам, работающим на этом рынке. Широкая известность какой-либо марки -
скорее исключение. Среди российских компаний широко известна торговая марка
Erich Krause (компания "Офис-Премьер"). Известность марки во многом
поддерживается активной рекламной кампанией. Кроме того, некоторые названия
запомнились нашим потребителям еще с советских времен. Например, марка чешских
карандашей Koh-i-noor и пишущих принадлежностей Parker.
Потребителю сегодня предлагается огромное количество торговых марок
канцелярской продукции, названия которых, как правило, ничего для потребителя
не значат. Поэтому при выборе канцтоваров покупатель ориентируется не столько
на эти многочисленные названия, сколько на страну, в которой товары
произведены.
Специалисты в данной области уверены, что в будущем
"брендовость" продукции приобретет для канцелярского рынка столь же
серьезное значение, как и для большинства современных рынков потребительских
товаров. Сегодня же критерием для разделения канцтоваров по уровню качества и
их потребительским свойствам служит следующая градация. Низший сегмент, т.е.
наиболее дешевая продукция, представлен канцтоварами из Юго-Восточной Азии
(Китай, Тайвань). К "элитной" продукции традиционно относят
канцтовары из Западной Европы. В последнее время активно развивается и рынок
японских канцелярских принадлежностей. Промежуточную нишу (продукция
эконом-класса) занимают товары из Восточной Европы, прежде всего из Чехии,
Венгрии и Польши; по качеству они приближаются к западноевропейским, а цены на
них несколько ниже. В этой нише находятся и товары российского производства.
После кризиса 1998 года производство на отечественных предприятиях резко
выросло. Заметно улучшилось и качество белорусских канцтоваров. В эту же
категорию могут попадать и наиболее качественные канцтовары азиатского
производства (чаще всего тайваньского).
Правда, часть канцтоваров, представленных на рынке под западными
торговыми марками, производится тоже в странах Юго-Восточной Азии. Однако
продукция под западной торговой маркой заведомо несет в себе гарантии качества,
которые становятся возможными благодаря жесткому контролю западных компаний за
процессом производства продукции.
Что касается азиатской продукции низкого ценового уровня, то по своему
внешнему виду она вполне может соответствовать западным стандартам и иметь тот же
привлекательный дизайн, но при этом существенно проигрывает в эксплуатационных
качествах и имеет высокий процент брака.
Потребительские предпочтения импортной канцелярской продукции (в
категории "офисные принадлежности") делают возможным использование некоторыми
отечественными компаниями собственных торговых марок с иностранным звучанием.
Эти компании тоже заказывают продукцию у европейских и азиатских
производителей.
Потребительские предпочтения в отношении описанных рыночных сегментов
последовательно изменялись в соответствии с повышением культуры потребления
канцелярских принадлежностей, а также изменением финансовых возможностей
корпоративных потребителей и ростом доходов населения. Очевидно, что спрос
постепенно перетекает в более высокие категории, то есть из низшего сегмента в
средний, а из среднего в высший. И эта тенденция будет продолжаться.
В ассортимент школьно-письменных и канцелярских товаров входят изделия
разного назначения: бумага и картон; изделия из бумаги и картона;
принадлежности для письма, черчения и рисования; школьно-канцелярские товары и
средства организационной техники.
Потребительские свойства канцелярских товаров предусматривают:
социальное назначение;
функциональные свойства;
эргономические свойства;
эстетические свойства;
уровень надежности;
безопасность использования.
Канцелярские товары включают большую группу непродовольственных товаров,
в основном небольших размеров, которые необходимы человеку для выполнения
различных математических расчетов и напечатания работ в пределах
«дом-организация», а также при письме, черчении, художественных работах.
Оптимизация ассортимента является многосторонним процессом, включающим
деятельность покупателей, торгового предприятия и изготовителя.
Исходя из вышеизложенного, можно сделать следующие выводы:
«Дельта Акцент» - современное торговое предприятие, стабильное и вместе с
тем поступательно и динамично развивающееся предприятие со сплоченным и
профессиональным трудовым коллективом.
В «Дельта Акцент» реализуется большой ассортимент канцелярских товаров
различных производителей. Наибольшую долю в ассортименте парфюмерных вод
составляет продукция компании «КомплИТ» (37,9 %).
Потребительская оценка ассортимента канцелярских товаров, представленного
в «Дельта Акцент», проводилась при помощи анкетирования.
При этом были выявлены следующие результаты: большинство опрошенных
женщины в возрасте от 21 до 40 лет по роду деятельности - рабочие, которые
пользуются канцелярскими товарами. Выяснилось, что предпочтение отдается
импортным товарам, кроме этого при выборе канцелярских товаров внимание уделяют
таким критериям как качество, цена, соотношение цена/качество и т.д. Так же в
ходе анкетирования было определено, что респондентов в магазине «Дельта Акцент»
устраивает и ассортимент канцелярских товаров и цены на них.
Список использованных источников
1 Брилевский О.А. Товароведение непродовольственных
товаров / О.А. Брилевский. - М.: Приор, 2005. - 311 с.
Бурмистров В.Г. Организация торговли
непродовольственными товарами / В.Г. Бурмистров. - М.: Зерцало, 2005. - 411 с.
Голубенко О.А. Товароведение непродовольственных
товаров / Голубенко, О.А., Новопавловская, В.П., Носова, Т.С. - М.: Инфра-М,
2010. - 336 с.
Гончаров П.Г. Организация торговли
непродовольственными товарами / Гончаров, П.Г., Егоров, В.Ф., Жданова, С.Д.-
М.: Экономика, 2003. - 425 с.
Горун Е.Г., Шленская, Т.В., Дмитриева, С.Н.
Теоретические основы товароведения и экспертизы: учеб. пособие / Е.Г. Горун,
Т.В. Шленская, С.Н. Дмитриева. - М., МГУТУ, 2004. - 328 с.
Крылова Е.Г. Маркетинговые исследования товаров и
потребителей: учеб. пособие / Е.Г. Крылова. - Минск: БГЭУ, 2002. - 152 с.
Литвинов О. Техническое регулирование и маркировка
товаров / О. Литвинов // Тара и упаковка. - 2006. - № 1. - С.20-23
Николаева М.А. Товароведение потребительских
товаров: теоретические основы: учебник / М.А. Николаева. - М.: Норма, 2006. -
319 с.
Розничная торговля и основы товароведения: практич.
пособие для продавцов, товароведов и индивидуальных предпринимателей / А.И.
Савинский, Л.Л. Лаппо, З.М. Мадаев; под ред. А.И. Савинского. - Минск:
Беларусь, 2002. - 543 с.
Товароведение и организация торговли
непродовольственными товарами: Учеб. для нач. проф. образования / Под ред.
А.Н.Неверова, Чалых. - М.: ПрофОбрИздат, 2001. - 464 с.
Товароведение и экспертиза потребительских товаров:
Учебник /Под ред. Шевченко В.В. - М.:ИНФРА-М, 2009. - 752 с.
Трушин, С.Н. Оптимизация ассортимента торговой
организации: учеб. пособие. - 2-е изд., перераб. и доп. / С.Н. Трушин. - М.:
Профиздат, 2006. - 365 с.
Товароведение непродовольственных товаров / Ходыкин,
А.П.; под ред. А.П. Ходыкина. - М.: Дашков и К, 2006. - 540 с.
Савенко Л.В. Товароведение галантерейных и
парфюмерно-косметических товаров. - М.:Экономика,2008.
Ходыкин А.П., Ляшко А.А., Волошко Н.И., Снитко А.П.
Товароведение непродовольственных товаров: Учебник. - М.: Издательско-торговая
корпорация «Дашков и К», 2006. - 540 с.
Щур Д.Л.,Основы торговли. Розничная торговля. / Д.Л.
Щур, Л.В. Труханович. - М.: Приор, 2008. - 352 с.