Материал: TOE-RGR-2014

Внимание! Если размещение файла нарушает Ваши авторские права, то обязательно сообщите нам

31

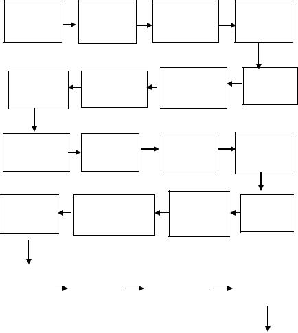
2.Розробити схему технологічного процесу виготовлення дифузійно-планарної структури напівпровідникових мікросхем.

Відповідь:

Окислена

пластина р-типу

3 -а

фотоліт.

на SiO2

Емітерна

дифузія

n+ - домішки

Розділення пластин на кристали

1-а

фотоліт.

на SiO2

Окиснення

Окиснення

Контроль

електричних

параметрів

Колекторна

дифузія

n- домішки

Базова

дифузія

p- домішки

4 -а

фотолітог.

на SiO2

Відпалювання контактів

Окиснення

2 -а

фотоліт.

на SiO2

Металізація Al

5 -а

фотоліт. на Al

Монтаж

 

Монтаж

 

 

 

Випробу-

кристала

 

зовнішніх

 

Герметизація

 

вання

в корпус

 

виводів

 

 

 

ІМС

 

 

 

 

 

 

 

 

 

 

 

 

 

 

 

 

 

 

 

 

 

 

 

 

 

 

 

Маркування,

 

 

 

 

 

 

упаковка

 

 

 

 

 

 

 

32

3.Зобразити графічно залежність концентрації різних легуючих елементів з глибиною при дифузії їх у кремній протягом часу t = 1 година при початковій концентрації N0 = 5 1015 см–3 , якщо дифузія відбувається при температурі Т=1250 К. Параметри дифузії домішки у кремній: D0 = 60 см2/c; Ea = 4,2 еВ. Легуючий елемент As.

Відповідь:

При розв’язанні задачі необхідно скористатися співвідношеннями, які описують залежність концентрації домішки від глибини:

N N

e x2 4Dt ,

(1)

0

 

 

де N0 – поверхнева концентрація домішки; D – коефіцієнт дифузії;

x - глибина залягання домішки; t – час впровадження домішки.

D D e -( Ea / kT )

,

(2)

0

 

 

де D0 – передекспоненційний множник; k - стала Больцмана;

Ea – енергія активації дифузії;

Розрахункову залежність необхідно навести у координатах N(x).

33

Приклад оформлення титульного аркушу:

Сумський державний університет

Факультет електроніки та інформаційних технологій

Кафедра прикладної фізики

РОЗРАХУНКОВО-ГРАФІЧНА РОБОТА

з дисципліни

“ТЕХНОЛОГІЧНІ ОСНОВИ ЕЛЕКТРОНІКИ”

Варіант №___

Виконав:

Прізвище, ініціали,

 

група

Перевірив:

Опанасюк Н.М.,

 

доцент

Суми – 2014

34

Навчальне видання

МЕТОДИЧНІ ВКАЗІВКИ для виконання розрахунково-графічних робіт робіт

з курсу

“ТЕХНОЛОГІЧНІ ОСНОВИ ЕЛЕКТРОНІКИ”

для студентів напряму 09.08. ”Електроніка” заочної і денної форм навчання

Укладач

Н.М.Опанасюк

Відповідальний за випуск

І.Ю.Проценко

Редактори:

Н.В.Лисогуб, Т.Г.Чернишова

План 2004 р., поз.

Обл.-вид.арк.

 

Ум. друк. арк.

Підп. до друку

Формат 60x84/16.

Наклад 100 прим.

Безкоштовно.

Собівартість вид.

Замовлення №

Вид-во СумДУ. Р.с. №34 від 11.04.2000 р., 40007, Суми, вул. Римського-Корсакова, 2

Друкарня СумДУ. 40007, Суми, вул.Римського-Корсакова, 2

35

МІНІСТЕРСТВО ОСВІТИ І НАУКИ УКРАЇНИ СУМСЬКИЙ ДЕРЖАВНИЙ УНІВЕРСИТЕТ

До друку та в світ дозволяю на підставі “Єдиних правил”,

п.2.6.14

В.о. першого проректора М.І.Волков

МЕТОДИЧНІ ВКАЗІВКИ для виконання розрахунково-графічних робіт

з курсу

“ТЕХНОЛОГІЧНІ ОСНОВИ ЕЛЕКТРОНІКИ” для студентів напряму 09.08. ”Електроніка” заочної і денної форм навчання

Усі цитати, цифровий та фактичний матеріал, бібліографічні відомості перевірені, запис одиниць відповідає стандартам

Укладач

Н.М.Опанасюк

Відповідальний за випуск

І.Ю.Проценко

Декан факультету ЕлІТ

С.І.Проценко

Суми Вид-во Сум ДУ 2014