Материал: Modul_4

Внимание! Если размещение файла нарушает Ваши авторские права, то обязательно сообщите нам

Тема № 10 Сосуды и нервы средостения. Грудная аорта и ее ветви. Легочный ствол и его ветви, сосуды ма-

лого круга кровообращения. Верхняя полая вена и ее притоки. Непарная и полунепарная вены и их притоки. Грудной лимфатический проток. Межреберные нервы и области их иннервации.

Грудной отдел симпатичного ствола и блуждающих нервов.

 

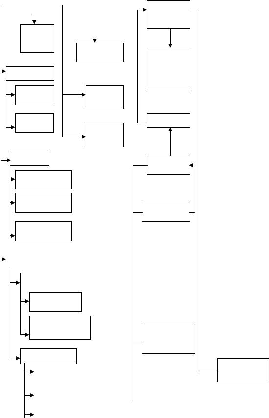
Аорта

 

 

Легочный

Верхняя

 

 

 

 

 

 

 

ствол

полая вена

 

 

 

 

 

 

 

образована

Левый

 

 

желудо-

 

 

чек

Правый желу-

 

 

Слиянием

 

дочек

 

правой и

 

 

 

 

левой пле-

Восходящая

 

чеголовных

 

 

 

 

вен

Левая

Левая

 

венечная

легочная

 

Правая

 

Притоки

венечная

Правая

 

 

 

 

легочная

 

Дуга

 

Непарная

 

 

 

 

вена

Плечеголовной

 

 

ствол

 

 

Левая общая сон-

 

 

ная

 

Полунепар-

 

 

 

 

ная вена

Левая подклю-

 

 

чичная

 

 

Нисходящая

 

 

 

Вены органов

 

 

 

 

 

средостения

 

 

 

 

 

 

 

 

 

 

Париетальные

 

 

 

 

 

 

 

 

 

Задние межреберные

Верхние диафраг- мальные Задние межре-

берные вены

Висцеральные

К пищеводу

 

 

 

 

 

 

 

 

 

 

 

К перикарду

 

 

Межпозвоноч-

 

 

 

ные вены

 

 

 

 

 

 

К бронхам

 

 

 

 

 

 

 

 

Правое предсердие

Грудной лимфатический проток

В

брюшной

 

Через

полости

забрю-

 

артери-

шинно на уров-

 

альное

не

между

ХI

 

отверстие

грудным

и

II

 

диафраг-

поясничным

 

 

мы в зад-

позвонками

 

 

нее средо-

 

 

 

 

 

стение

 

 

 

 

 

между

 

 

 

 

 

аортой и

 

 

 

 

 

непарной

 

 

 

 

 

веной

Правый поясничный

Левый поясничный ствол Кишечный ствол

Левый бронхосредостенный ствол

Левый подключичный ствол

Левый яремный ствол

Тема № 11 Непарные висцеральные ветви брюшной аорты. Межартериальные анастомозы. Воротная вена и

ее притоки. Остаточные образования кровообращения плода (пупочные сосуды, протоки).

 

 

 

 

 

 

 

 

 

 

 

 

 

 

 

 

 

 

 

 

 

 

 

 

 

 

 

 

 

 

 

 

 

 

 

 

 

 

 

 

 

 

 

Париетальные

 

 

 

 

 

 

 

 

 

 

 

 

Висцеральные

 

 

 

 

 

 

Непарные ветви брюшной аорты

 

 

 

 

 

 

 

 

 

 

 

 

 

 

 

 

 

 

 

 

 

 

 

 

 

 

 

 

 

 

 

 

 

 

 

 

 

 

 

 

 

 

 

 

 

 

 

 

 

 

 

 

 

 

 

 

 

 

 

 

 

 

 

 

 

 

 

 

 

 

 

 

 

 

 

 

 

 

 

 

 

 

 

 

 

 

 

 

 

 

 

 

 

 

 

 

 

 

 

 

 

 

 

 

 

 

 

 

 

 

 

 

 

 

 

 

 

 

 

 

 

Чревный ствол

 

 

 

 

 

 

 

 

 

 

 

 

 

 

 

 

 

 

 

 

 

 

 

 

 

 

 

 

 

 

 

 

 

 

 

 

 

 

 

 

 

 

 

 

 

 

 

 

 

 

 

 

 

 

 

 

 

 

 

 

 

 

 

 

 

 

 

 

 

 

 

 

 

 

 

 

 

 

 

 

Срединная кре-

 

 

 

 

 

 

 

 

 

 

 

 

 

 

 

 

 

 

 

 

 

 

 

Верхняя брыжеечная

 

 

Нижняя брыже-

 

 

 

 

 

 

 

 

 

 

 

 

 

 

 

 

 

 

 

 

 

 

 

 

 

 

стцовая

 

 

 

 

 

 

 

 

 

 

 

 

 

 

 

 

 

 

 

 

 

 

 

 

 

артерия

 

 

 

 

ечная артерия

 

 

 

 

 

Селезеночная

 

 

 

 

 

 

 

 

 

 

 

 

 

 

 

 

 

 

 

 

 

 

 

 

 

 

К пищеводу

 

 

 

 

 

 

 

 

 

 

 

 

 

 

 

 

 

 

 

 

 

 

 

 

 

 

 

 

 

 

 

 

 

 

 

 

 

 

 

 

 

 

 

 

 

 

 

 

 

 

 

 

 

 

 

 

 

 

 

 

 

 

 

 

 

 

 

 

 

 

 

 

 

 

 

 

 

 

 

 

 

 

 

 

 

 

 

 

 

 

 

 

 

 

 

 

 

 

 

 

 

 

 

 

 

 

 

 

 

 

 

 

 

 

 

 

 

 

Левая желудочная

 

 

 

 

 

 

 

 

 

 

 

 

 

 

 

 

 

 

 

 

 

 

 

 

 

 

 

 

 

 

 

 

 

 

 

 

 

 

Нижняя поджелудочно-

 

 

 

 

 

 

 

 

 

 

 

 

 

 

 

 

 

 

 

 

 

 

 

 

 

 

 

 

 

 

 

 

 

 

 

 

 

 

 

16-20 кишечных

 

 

Левая ободочная

 

 

 

 

 

Общая печеночная

 

 

двенадцатиперстная

 

 

 

 

 

 

 

 

 

 

 

 

 

 

 

 

 

 

 

 

 

 

 

 

 

 

 

 

 

 

 

 

 

 

 

 

 

 

 

 

 

 

 

 

 

 

 

 

 

 

 

 

 

 

 

 

 

 

 

 

 

 

 

 

 

 

 

 

 

 

 

 

 

 

 

 

 

 

 

 

 

 

 

 

 

 

 

 

 

 

 

 

 

 

 

 

 

 

 

 

 

 

 

 

 

 

 

 

 

 

 

Средняя обо-

 

 

Сигмовидные

 

 

 

 

 

 

 

 

 

 

 

 

 

 

 

 

 

Правая желу-

 

 

 

 

 

 

 

 

 

 

 

 

 

 

 

 

Селезеночная

 

 

 

 

 

 

 

Верхняя под-

 

 

 

 

 

дочная

 

 

 

 

 

 

 

 

 

 

 

 

 

 

дочная

 

 

 

 

 

 

 

 

 

 

 

 

 

 

 

 

 

 

 

 

 

 

 

 

 

 

 

 

 

 

 

 

желудочно-

 

 

 

 

 

 

 

 

 

 

 

 

 

Верхняя прямо-

 

 

 

 

 

 

 

 

 

 

 

 

 

 

 

 

 

 

 

 

 

 

 

 

 

 

 

 

 

 

 

 

 

 

 

 

 

 

 

 

 

 

 

 

 

 

 

 

 

 

 

 

 

 

 

 

 

 

 

 

двенадцати-

 

 

 

 

 

 

 

 

 

 

 

 

 

кишечная

 

 

 

 

 

 

 

 

 

 

 

 

 

 

 

 

Желудочно-

 

 

 

 

 

Правая ободоч-

 

 

 

желудочноЛеваясальниковая

 

 

 

 

 

 

Короткиеже- лудочные

 

 

 

перстная

 

 

 

 

 

 

 

 

 

 

 

 

 

Поджеледочные

 

 

 

 

двенадцатипер-

 

 

 

 

 

 

 

 

ная

 

 

 

 

 

 

 

 

 

 

 

 

 

 

 

 

 

 

 

 

 

 

 

 

 

 

 

 

 

 

 

 

 

 

 

 

 

 

 

 

 

 

 

 

 

 

 

 

 

 

 

 

 

 

 

 

 

 

 

 

 

 

 

 

 

стная

 

 

 

 

 

 

 

 

 

 

 

 

 

 

 

 

 

 

 

 

 

 

 

 

 

 

 

 

 

 

 

 

 

 

 

 

 

 

 

 

 

 

 

 

 

 

 

 

 

 

 

 

 

 

 

 

 

 

 

 

 

 

 

 

 

 

 

 

 

 

 

 

 

 

 

 

 

 

 

 

 

 

 

 

 

 

 

 

 

 

 

 

 

 

 

 

 

 

 

 

 

 

 

 

 

 

 

 

 

 

 

 

 

 

 

 

 

 

 

 

 

 

 

 

 

 

 

 

 

 

 

 

 

 

 

 

 

 

 

 

 

 

 

 

 

 

 

 

 

 

 

 

 

 

 

 

 

 

 

 

 

 

 

 

 

 

 

 

 

 

 

 

 

 

 

 

 

Правая же-

 

 

 

 

 

Подвздошно-

 

 

 

 

 

 

 

 

 

 

 

 

 

 

 

 

 

 

 

 

 

 

Собственно пе-

 

лудочно-

 

 

 

 

 

 

ободочная

 

 

 

 

 

 

 

 

 

 

 

 

 

 

 

 

 

 

 

 

 

 

 

 

 

 

 

 

 

 

 

 

 

 

 

 

 

 

 

 

 

 

 

 

 

 

 

 

 

 

 

 

ченочная

 

сальниковая

 

 

 

 

 

 

 

 

 

 

 

 

 

 

 

 

 

 

 

 

 

 

 

 

 

 

 

 

 

 

 

 

 

 

 

 

 

 

 

 

 

 

 

 

 

 

 

 

 

 

 

 

 

 

 

 

 

 

 

 

 

 

 

 

 

 

 

 

 

 

 

 

 

 

 

 

 

 

 

 

 

 

 

 

 

 

 

 

 

 

 

 

 

 

 

 

 

 

 

 

 

 

 

 

 

 

 

 

 

 

 

 

 

 

 

 

 

 

 

 

 

 

 

 

 

 

 

 

 

 

 

 

 

 

 

 

 

 

 

 

 

 

 

 

 

 

 

 

 

 

 

 

 

 

 

 

К червеобразному

 

 

 

 

 

 

 

 

 

 

 

 

 

 

 

 

 

 

 

 

 

 

 

 

 

 

 

 

 

 

 

 

 

 

 

 

 

 

 

 

 

 

 

 

 

 

 

 

 

 

 

 

 

 

 

 

 

 

 

 

 

 

 

 

 

 

 

отростку

 

 

 

 

 

 

 

 

 

 

 

 

 

 

 

 

 

 

Левая ветвь

 

 

 

Правая ветвь

 

 

 

 

 

 

 

 

 

 

 

 

 

 

 

 

 

 

 

 

 

 

 

 

 

 

 

 

 

 

 

 

 

 

 

 

 

 

 

 

 

 

 

 

 

 

 

 

 

 

 

 

 

 

 

 

 

 

 

 

 

 

 

 

 

 

 

 

 

 

 

 

 

 

 

 

 

 

 

 

 

 

 

 

 

 

 

 

 

 

 

 

 

 

 

 

 

 

 

 

 

 

 

 

 

 

 

 

 

 

 

 

 

 

 

 

 

 

 

 

 

 

 

 

 

 

 

 

 

 

 

 

 

 

 

 

 

 

Воротная вена

Селезеночная вена

Нижняя брыжеечная вена

Верхняя брыжеечная вена

Правая и левая же- лудочные

Вены брюшного отдела пищевода

Тема № 12 Парные висцеральные и париетальные ветви брюшной части аорты. Нижняя полая вена и ее

притоки. Коллатеральное кровообращение. Грудной и брюшной отделы симпатичного ствола и блуждающих нервов: их ветви, области иннервации. Вегетативные сплетения брюшной полости и таза, области иннервации. Лимфатические узлы и сосуды брюшной полости.

Чревное сплетение (солнечное)

 

 

 

 

 

 

 

 

 

 

 

 

 

 

 

 

 

 

 

 

 

 

 

 

 

 

 

 

 

 

 

 

 

 

 

 

 

 

 

 

 

 

 

 

 

 

 

 

 

 

 

 

 

 

 

 

 

 

 

 

 

 

 

 

 

 

 

 

 

 

Узлы

 

Сплетения

 

 

 

Топография

 

 

 

Образовано

 

 

 

 

 

 

 

 

 

 

 

 

 

 

 

 

 

 

 

 

 

 

 

 

 

 

 

 

 

 

 

 

 

 

 

 

 

 

 

 

 

 

 

 

 

 

 

 

 

 

 

 

 

 

 

 

 

 

 

Брюшной отдел симпа-

 

 

Правый и левый

 

 

 

Диафрагмальное

 

Забрюшинно, меж-

 

 

 

 

 

 

 

 

 

 

 

тического ствола

 

 

 

полулунные

 

 

 

 

 

 

 

 

 

 

 

 

 

 

 

 

 

 

 

 

 

ду надпочечниками

 

 

 

 

 

 

 

 

 

 

 

 

 

 

 

 

 

 

 

 

 

 

 

 

 

 

 

 

 

 

 

 

 

Надпочечниковые

 

на уровне 1-го пояс-

 

 

 

 

 

 

 

 

 

 

 

 

 

 

 

 

 

 

 

 

 

 

 

 

 

 

 

 

 

 

 

 

 

 

 

 

 

 

 

 

 

 

 

 

ничного позвонка

 

 

 

Большой и малый внут-

 

Верхний брыже-

 

 

 

 

 

 

 

 

 

 

 

 

 

ечный

 

 

 

 

 

 

 

 

 

 

 

 

 

 

 

 

ренностные нервы

 

 

 

 

 

 

Почечные

 

 

 

 

 

 

 

 

 

 

 

 

 

 

 

 

 

 

 

 

 

 

 

 

 

 

 

 

 

 

 

 

 

 

 

 

 

 

 

 

 

 

 

 

 

 

 

 

 

 

 

 

 

 

 

 

 

 

 

 

 

 

 

 

 

 

 

 

 

 

 

 

 

 

 

 

 

 

 

 

 

 

 

 

 

 

 

 

 

 

 

 

 

 

 

 

 

 

 

 

 

 

 

 

 

 

 

 

 

Брюшной отдел правого

 

 

Аортальный

 

 

 

Семенные, яич-

 

 

 

 

 

 

 

 

диафрагмального нерва

 

 

 

 

 

 

 

 

 

 

 

 

никовые

 

 

 

 

 

 

 

 

 

 

 

 

 

 

 

 

 

 

 

 

 

 

 

 

 

 

 

 

 

 

 

 

 

 

 

 

 

 

 

 

 

 

 

 

 

 

 

 

 

 

 

 

 

 

 

 

 

 

 

 

 

 

 

Аортальное

 

 

 

 

 

 

 

 

 

 

 

 

 

 

 

Ветви от спинномозговых

 

 

 

 

 

 

 

 

 

 

 

 

 

 

 

 

 

 

 

 

 

 

 

 

 

 

 

 

 

 

 

 

 

 

 

 

 

 

 

 

 

нервов

 

 

Верхнее брыжеечное

 

 

Нижнее брыжеечное

 

 

 

 

 

 

 

 

 

 

 

 

 

 

 

 

 

 

 

 

 

 

 

 

 

 

 

 

Тема № 13 Общая, наружная и внутренняя подвздошные артерии и вены, Межартериальные анастомозы.

Порто-кавальные и кава-кавальные анастомозы. Сосуды ягодичной области и промежности. Поясничное сплетение: топография, нервы, области иннервации.

Поясничное сплетение

 

 

 

 

 

 

 

 

 

 

 

 

 

 

 

 

 

 

 

 

 

 

 

 

 

 

 

 

 

 

 

 

 

 

 

 

 

 

 

 

 

 

 

 

 

 

 

 

 

 

 

 

 

 

 

 

 

 

 

 

 

 

 

 

 

 

 

 

 

Нервы

 

 

 

 

 

 

Ветви

 

 

Топография

 

 

 

 

Образовано

 

 

 

 

 

 

 

 

 

 

 

 

 

 

 

 

 

 

 

 

 

 

 

 

 

 

 

 

 

 

 

 

 

 

 

 

 

 

Подреберный

 

 

 

 

 

 

 

 

 

 

 

 

 

 

 

 

 

 

 

Мышечные

Забрюшинно, в тол-

 

Передними ветвями 12-

 

 

 

 

 

 

 

 

 

 

 

 

 

 

 

 

 

 

 

 

 

 

 

 

 

 

 

 

 

 

 

 

ще большой пояс-

 

 

 

 

 

 

 

 

 

 

 

 

 

 

 

 

 

 

го грудного и 1-3 пояс-

 

 

 

 

Подвздошно-

 

 

 

Вегетативные: белые

ничной мышцы,

на

 

 

 

 

 

 

 

 

ничных спинномозго-

 

 

 

 

подчревный

 

 

 

соединительные к

 

 

 

 

 

 

 

 

уровне II-III пояс-

 

 

 

 

 

 

 

 

вых нервов

 

 

 

 

 

 

 

 

 

 

 

 

 

поясничному отделу

ничных позвонков

 

 

 

 

 

 

 

 

 

 

 

 

 

 

 

 

 

 

 

 

 

 

 

 

 

 

 

 

 

 

 

 

 

 

 

 

 

симпатического

 

 

 

 

 

 

 

 

 

 

 

 

 

 

 

Подвздошно-

 

 

 

 

 

 

 

 

 

 

 

 

 

 

 

 

 

 

 

 

 

 

 

ствола

 

 

 

 

 

 

Латеральный кожный

 

 

 

 

паховый

 

 

 

 

 

 

 

 

 

 

 

 

 

 

 

 

 

 

 

 

 

 

 

 

 

 

нерв бедра

 

 

 

 

 

 

 

 

 

 

 

 

 

 

 

 

 

 

 

 

 

 

 

 

 

 

Бедренный

 

 

 

 

 

 

 

 

 

 

 

 

 

 

 

 

 

 

 

 

 

 

 

 

 

 

 

 

 

 

 

 

 

 

 

 

 

 

 

 

 

 

 

 

 

 

 

 

 

 

 

 

 

 

 

 

 

 

 

 

 

 

 

 

 

 

 

 

 

 

 

 

 

 

 

 

 

 

 

Бедренно-половой

 

 

 

 

Запирательный

 

 

 

 

 

 

 

 

 

 

 

 

 

 

 

 

 

 

 

 

 

 

 

 

 

 

 

 

 

 

 

 

 

 

 

 

 

 

 

 

 

 

 

 

 

 

 

 

 

Наружная подвздошная

 

 

 

 

Внутренняя подвздошная

 

 

 

Общая подвздошная артерия

 

 

 

 

 

 

 

 

 

 

 

 

 

 

 

 

 

 

 

 

 

 

 

 

 

 

 

 

 

 

 

 

 

 

 

 

 

 

 

 

 

 

 

 

 

 

 

 

 

 

 

 

 

 

 

 

 

 

 

 

 

 

 

 

 

 

 

 

 

 

 

 

 

 

 

 

 

Ветви

 

 

 

 

 

 

 

 

 

 

 

 

 

 

 

 

 

 

 

 

 

 

 

 

 

 

 

 

 

 

 

 

 

 

 

 

 

 

 

 

 

 

 

 

 

 

 

 

Нижняя надчревная

 

 

 

 

 

 

 

 

 

 

 

 

 

 

 

 

 

 

 

 

 

 

 

 

 

 

 

 

 

 

 

Висцеральные

 

 

 

 

 

 

 

 

 

Париетальные

 

 

 

 

 

 

 

 

 

 

 

 

 

 

 

 

 

 

 

 

 

 

 

 

 

 

(пристеночные)

 

 

 

 

 

 

 

 

Глубокая артерия, огибаю-

 

 

 

Нижняя пузырная

 

 

 

 

 

 

 

 

 

 

 

 

 

 

 

 

 

 

 

щая подвздошную кость

 

 

 

 

 

 

 

 

 

 

 

 

 

 

 

 

 

 

 

 

 

 

 

 

 

 

 

 

 

 

 

 

 

 

 

 

 

 

 

 

 

 

Подвздошно-

 

 

 

 

 

 

 

 

 

 

 

 

Мочеточниковые

 

 

 

 

 

 

 

 

 

поясничные

 

 

 

 

 

 

 

 

 

 

 

 

 

 

 

 

 

 

 

 

 

 

 

 

 

 

 

 

 

 

 

 

 

 

 

 

 

 

 

 

 

 

 

 

 

 

 

 

 

 

 

 

 

 

 

 

 

 

 

 

 

 

 

 

 

 

 

 

 

 

 

 

 

 

 

Нижняя прямоки-

 

 

 

Боковая крестцовая

 

 

 

 

 

 

 

 

 

Средняя прямокишеч-

 

 

 

 

шечная

 

 

 

 

 

 

 

 

 

 

 

 

 

 

 

 

 

 

 

 

 

ная

 

 

 

 

 

 

 

 

 

 

Верхняя ягодичная

 

 

 

Надгрушевидное отверстие

 

 

 

 

 

 

 

 

 

 

 

 

 

 

 

 

 

 

 

 

 

 

 

 

 

 

 

 

 

 

 

 

 

 

 

 

 

 

 

 

 

 

 

 

 

 

 

 

 

 

 

 

 

 

 

 

 

 

 

 

 

 

 

 

 

 

 

 

 

 

 

 

 

 

 

Маточная артерия

 

 

 

Промежностные

 

 

 

 

 

 

 

 

 

 

 

 

 

 

 

 

 

 

 

(артерия семявынося-

 

 

 

 

 

 

 

 

 

 

Нижняя ягодичная

 

 

 

Подгрушевидное отверстие

 

 

 

 

 

 

 

 

 

 

 

 

 

 

 

 

 

 

 

 

 

 

щего протока)

 

 

 

 

 

 

 

 

 

 

 

 

 

 

 

 

 

 

 

 

 

 

 

 

 

 

 

 

 

Тыльная и глубокая

 

 

 

 

 

 

 

 

 

 

 

 

 

 

 

 

 

 

 

 

 

 

 

 

 

 

 

 

 

 

 

 

 

 

 

 

 

 

 

 

 

 

 

 

 

 

 

 

 

 

артерии полового чле-

 

 

Запирательная

 

 

Запирательный канал

 

 

 

 

 

 

 

 

 

 

 

 

 

 

 

 

 

 

 

 

 

 

 

 

 

 

на (клитора)

 

 

 

 

 

 

 

 

 

 

 

 

 

 

 

 

 

 

 

 

 

 

 

 

 

 

 

 

 

 

 

 

 

 

 

 

 

 

 

 

 

 

 

 

Внутренняя

 

 

 

 

 

 

 

 

 

 

Пупочная

 

 

 

 

 

 

 

 

 

 

 

 

 

половая

 

 

 

 

 

 

 

 

 

 

 

 

 

 

 

 

 

 

 

 

 

 

 

 

 

 

 

 

 

 

 

 

 

 

 

 

 

 

 

 

 

 

 

 

 

 

 

 

 

 

 

 

 

 

 

 

 

 

 

 

 

 

 

 

 

 

 

 

 

 

 

 

 

 

 

 

 

 

 

 

 

 

 

 

 

 

 

 

 

 

 

 

 

 

 

 

 

 

 

 

 

 

 

 

 

 

 

 

 

 

 

 

 

 

 

 

 

 

 

Верхняя пузырная

 

 

 

 

 

 

 

 

 

 

 

 

 

 

 

 

 

 

 

 

 

 

 

 

 

 

 

 

 

 

 

 

 

 

 

 

 

 

 

Тема № 14 Сосуды бедра и подколенной ямки: бедренная и подколенная артерии, их ветви. Бедренная и под-

коленная вены, их притоки. Топография сосудов бедра и подколенной ямки. Крестцовое сплетение, его образование. Короткие и длинные ветви крестцового сплетения. Мышечная и кожная иннервация ягодичного и бедренного участков нижней конечности.

Бедро

Кровоснабжение

Бедренная артерия

Поверхностная надчревная артерия

Поверхностная артерия, огибающая подвздошную кость

Глубокая артерия бедра

Нисходящая артерия коленного сустава

Мышечные ветви

Подколенная ямка

Кровоснабжение

Подколенная артерия

Верхние коленные латеральные и медиальные

Средняя коленная артерия

Нижние коленные латеральная и медиальная