Материал: Laboratornaya_86

Внимание! Если размещение файла нарушает Ваши авторские права, то обязательно сообщите нам

Федеральное государственное бюджетное образовательное учреждение высшего образования

Петербургский государственный университет путей сообщения Императора Александра I __________________________________________________________________

Кафедра «Электрическая связь»

ОТЧЕТ

по лабораторной работе №86

«Исследование компенсационного стабилизатора напряжения»

Выполнили студенты группы АС-907:

Проверил преподаватель: Тихомиров С.А.

Санкт-Петербург 2021

Цель работы

Изучение процессов в схеме компенсационного стабилизатора напряжения постоянного тока и оценка влияния параметров цепи обратной связи на характеристики стабилизатора в целом.

Программа работы

1) В соответствии со своим вариантом №1 (номером бригады) были выбраны исходные данные: U1=1B, Ky1=50, Ky2=200; и установлены соответствующие параметры компенсационного стабилизатора.

2) Снятие зависимостей Um2 и U02

3) Снятие зависимостей U02 и Um2

4) Обработка результатов измерений

Назначение оборудования

В компенсационном стабилизаторе за счет воздействия изменения выходного напряжения на его регулирующее устройство через цепь обратной связи осуществляется стабилизация напряжения, т.е. преобразуется электрическая энергия.

Классификация оборудования

Компенсационный стабилизатор напряжения: здесь используется обратная связь для автоматического регулирования. В нём напряжение на выходе стабилизатора сравнивается с эталонным, из разницы между ними формируется управляющий сигнал для регулирующего элемента.

Параметрический стабилизатор напряжения: в таком стабилизаторе используется участок вольт-амперной характеристики прибора, имеющей большую крутизну.

По принципу действия, стабилизаторы напряжения разделяют на типы:

Феррорезонансные стабилизаторы - работа этого типа стабилизаторов напряжения, основана на эффекте феррорезонанса напряжения в контуре трансформатор-конденсатор. В настоящее время стабилизаторы этого типа вышли из употребления, т.к. их характеризует ряд конструктивных недостатков: низкое КПД, высокий уровень шума, невозможность работы на холостом ходу и при перегрузках, и т.д.

Стабилизаторы на принципе магнитного усилителя - в основе принципа действия этих стабилизаторов лежит эффект нелинейной характеристики намагничивания сердечника трансформатора. Это единственные стабилизаторы напряжения, которые работают в широкой амплитуде атмосферных температур: от минус 45 до плюс 45 °C. Однако высокой уровень шума, узкий рабочий диапазон входных напряжений, сильное искажение формы синусоиды электротока и большая масса, не позволили стабилизаторам этого типа получить широкого распространения.

Стабилизаторы напряжения со ступенчатом регулированием - это стабилизаторы переменного напряжения, работа которых, основана на коммутировании между секциями вторичной обмотки трансформатора с отличающимся числом витков. Коммутация происходит автоматически, при помощи таких силовых ключей, как реле, тиристоры, симисторы и пр. Недостатком этого типа стабилизаторов является то, что в силу принципа работы, они не могут обеспечить высокую точность выходного напряжения. К тому же, во время переключения секций возникают кратковременные провалы напряжения и помехи, что ограничивает область их применения.

Электромеханические стабилизаторы напряжения - эти стабилизаторы, при помощи управляемого электроникой сервопривода, стабилизируют напряжение посредством изменения положения щетки автотрансформатора. Электромеханические стабилизаторы напряжения позволяют обеспечить высокую точность выходного напряжения и работу при перегрузках, при этом не создавая помех и работая в широком диапазоне напряжений. Стабилизаторы этого типа нашли применение в больших масштабах в быту и промышленности.

Стабилизаторы с двойным преобразованием энергии - обеспечивают стабильное синусоидальное напряжение за счет того, что в их конструкции применен транзисторный инвертор с контроллером широтно-импульсной модуляции и выпрямитель. Однако на данный момент стабилизаторы этого типа находятся в стадии промышленного освоения.

Стабилизаторы с высокочастотным транзисторным регулированием - их работа основана на использовании быстродействующих силовых транзисторов, которые коммутируются на высокой частоте при каждом периоде сетевого напряжения. Этот тип самый перспективный в производстве стабилизаторов. Но в настоящее время находится лишь в стадии разработки.

Историческая справка

Компенсационный стабилизатор напряжения постоянного тока с непрерывным регулированием.

Изобретение позволяет расширить область применения компенсационного стабилизатора напряжения постоянного тока с непрерывным регулированием. Стабилизатор содержит регулирующий элемент I, выполненный из N параллельно соединенных транзисторов, датчик 2 напряжения или тока, блок 3 обратной связи, N-канальный распределитель импульсов 7, N-канальный аналоговый коммутатор 8, задающий генератор импульсов 9, нагрузку 10. В данном стабилизаторе возможно поочередное отпирание транзисторов с полным током нагрузки независимо от пульсации напряжения источника питания и практически при любом количестве параллельно включенных транзисторов 

Изобретение относится к электро-радиотехнике, а именно к стабилизированным источникам питания, и может быть использовано в системах питания устройств автоматики, вычислительной техники и другой радиоэлектронной аппаратуры.

Целью изобретения является расширение области применения стабилизатора за счет возможности его использования при любом количестве параллельных транзисторов и независимо от типа источника питания.

Стабилизатор содержит регулирующий элемент 1 выполненный параллельно соединенных транзисторов датчик 2 напряжения или тока, блок 3 обратной связи, состоящий из усилителя 4 постоянного тока, схемы 5 сравнения и источника 6 опорного напряжения, N-канальный распределитель 7 импульсов, N-канальный аналоговый коммутатор 8, задающий генератор 9 импульсов и нагрузку 10.

Стабилизатор работает следующим образом.

Задающий генератор 9 синхронизирует работу N-канального распределителя 7 импульсов, который последовательно один за другим открывает ключи N-канального аналогового коммутатора 8 на время, равное периоду следования импульсов с задающего генератора 9 с минимальным временным перекрытием соседних ключей коммутатора 8. При открытии одного из ключей коммутатора 8 сигнал с выхода блока 3 обратной связи, пропорциональный разности напряжений датчика 2 и источника 6, поступает на вход соответствующего регулирующего транзистора, поддерживая в нагрузке 10 заданный ток. Сравнение напряжений производится схемой 5 сравнения. Наличие временного перекрытия двух соседних каналов исключает прерывание тока через нагрузку 10.

В данном стабилизаторе возможно поочередное отпирание транзисторов с полным током нагрузки независимо от пульсации напряжения источника питания и практически при любом количестве параллельно включенных транзисторов.

Формула изобретения

Компенсационный стабилизатор напряжения постоянного тока с непрерывным регулированием, содержащий регулирующий элемент, выполненный по меньшей мере двух параллельно соединенных транзисторов, и блок обратной связи, отличающийся тем, что, с целью расширения области применения в него введены И-канальный аналоговый коммутатор, N-канальный распределитель импульсов и задающий генератор, выход которого подключен к входу N-канального распределителя импульсов, выходы которого подключены к соответствующим входам N-канального аналогового коммутатора, выходами подключенного к соответствующим управляющим входам транзисторов регулирующего элемента, а выход блока обратной связи подключен к управляющему входу N-канального аналогового коммутатора.

Достоинства и недостатки.

Достоинства:

  • возможность получения переменного напряжения высокой стабильности при значительных колебаниях напряжения;

  • безинерционность действия;

  • устойчивость электрических данных, почти неизменяющихся в течение всего срока службы;

  • отсутствие быстродействующих частей, что обеспечивает большой срок службы; 

  • простота конструкции, небольшая стоимость. Недостатки:

  • относительно невысокий КПД;

  • ступенчатое изменение выходного напряжения у стабилизаторов с невысокой

  • точностью стабилизации, хотя, у некоторых серий электронных стабилизаторов (например, LIDER SQ-D) данный недостаток устранен на 100%;

  • зависимость выходного напряжения от характера нагрузки; 

  • наличие значительных полей магнитного рассеяния.

Перечень элементов схемы

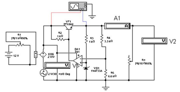
1. Регулирующий элемент – VT1 (транзистор ZTX 869)

2. Источник эталонного напряжения – R3, VD1 (стабилитрон 1N4733A)

3. Следящий делитель – R4, R5

4. Усилитель цепи обратной связи DA1 с нагрузкой R2

5. Реостат Rh для регулирования величины напряжения

6. Постоянное напряжение контролируется вольтметром U01

7. Генератор U1 создает пульсации на входе стабилизатора

8. Вольтметр U02 измеряет величины выходного напряжения

9. Вольтметр Um2 измеряет действующее значение напряжение пульсации на выходе

Рисунок 1 – модель компенсационного стабилизатора с последовательным регулирующим элементом.

Принцип действия оборудования

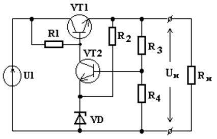
Рассмотрим принцип действия компенсационного стабилизатора с последовательным включением регулирующего элемента. Принципиальная схема стабилизатора (рисунок 2) состоит из следующих функциональных узлов: VT1 – регулирующий транзистор, VT2 –усилительный транзистор и схема сравнения: делитель напряжения R3, R4 и источник опорного напряжения, который включает стабилитрон VD и резистор R2. Смещающее напряжение на базе усилительного транзистора VT2 представляет собой разность между напряжением на нижней части делителя UR4 и опорным напряжением UVD.

Рисунок 2 – Принципиальная схема полупроводникового стабилизатора

Допустим, что вследствие изменения нагрузки или напряжения на входе схемы выходное напряжение UН увеличилось. При этом увеличится положительный потенциал на базе VT2 , что приведет к увеличению тока коллектора IК2 транзистора VT2. Возросший тока IК2 создает на резисторе R1 соответственно увеличенное падение напряжения, в результате чего понизится положительный потенциал базы транзистора VT1 и уменьшится ток его базы IБ1, а вместе с ним и ток коллектора IК1. Уменьшенный ток коллектора IК1 позволит восстановить напряжение Uвых практически до прежнего значения.

Модель компенсационного стабилизатора приведена на рисунке 3. Она позволяет исследовать процессы в компенсационном стабилизаторе напряжения (КСН) в статическом режиме.

КСН содержит регулирующий элемент – VT-1 источник эталонного напряжения – R3, VD1, следящий делитель R4 , R5, усилитель цепи обратной связи DA1 с нагрузкой R2.

Входное постоянное напряжение стабилизатору обеспечивает регулируемый источник ЭДС, который управляется напряжением с потенциалом R1 в диапазоне от 0 до 24 вольт с крутизной 2В/В. Это напряжение контролируется вольтметром U01. Генератор U1 создает пульсации на входе стабилизатора.

Таблицы с результатами измерений

В таблице 1 представлены результаты измерений зависимости Um2 и U02 от U01 при Ку=125.

Таблица 1

R1, %

10

20

30

40

50

60

80

100

U01, B

2,395

4,799

7,205

9,601

12

14,4

19,2

23,76

U02, B

688,8∙10-3

1,254

1,965

2,490

2,742

2,914

3,223

3,496

I02, A

826,5∙10-3

1,505

2,359

2,988

3,29

3,497

3,867

4,201

Um2, мB

769,4

911,9

589,9

163,4

282,9∙10-3

259,9∙10-3

164,6∙10-3

62,17∙10-3

В таблице 2 представлены результаты измерений зависимости U02 и Um2 от I02

Таблица 2

Rн, %

100

60

40

20

10

5

U02, B

2,949

2,809

2,645

2,378

2,326

2,29

I02, A

3,246

3,278

3,306

3,558

4,652

6,87

Um2, мB

253

274,7∙10−3

289,6∙10−3

295,7∙10−3

267,1∙10−3

221,2∙10−3

В таблице 3 представлены результаты измерений зависимости Um2 и U02 от U01 при Ку=200.

Таблица 3

R1, %

10

20

30

40

50

60

80

100

U01, B

2,399

4,804

7,2

9,6

12

14,4

19,2

23,76

U02, B

688,8∙10-3

1,259

1,94

2,621

2,806

2,992

3,364

3,718

I02, A

827,1∙10-3

1,511

2,328

3,046

3,368

3,591

4,037

4,461

Um2, B

769,8

901,9

597,8

180,1

1,577

1,576

1,573

1,57

В таблице 4 представлены результаты измерений зависимости Uo2 и Um2 от Io2

Таблица 4

Rн, %

100

60

40

20

10

5

Uo2, B

3,037

2,888

2,704

2,356

2,292

2,254

Io2, A

3,344

3,36

3,38

3,534

4,584

6,763

Um2, мB

1,578

1,578

1,575

1,491

1,05

672,2∙10−3